智东西(公众号:zhidxcom)
文 | Lina
智东西12月14日消息,昨天,国家工业和信息化部突然又砸下一重磅人工智能红头文件!文件宣布在接下来的2018-2020这三年内,国家要重点推动人工智能和实体经济深度融合,推进人工智能技术产业化、集成应用,并且点名重点应用智能网联汽车、服务机器人、AI医疗影像等八大类人工智能产品;重点突破包括AI芯片在内的三大核心人工智能技术;同时完善5G、算法训练数据库等人工智能配套体系,为2020年我国人工智能行业发展的方方面面都制订了详尽的宏伟蓝图!
此外,文件还鼓励地方政府加大投入,培育一批人工智能领军企业、建设人工智能产业集聚区,并引导多方资本参与人工智能产业发展,推进职业学校培养急需的技能型人才。
这份名为《促进新一代人工智能产业发展三年行动计划(2018-2020年)》(以下简称《行动计划》)是继今年7月国务院发布2万字《新一代人工智能发展规划》后,我国又一次砸下一专门针对于人工智能行业发展的重磅文件,同时也是为了更好地落实后者“三步走”规划中的真的第一步,把握未来三年发展节奏而制订的详细计划——所有目标都带有“到2020年,实现xxxx”这类非常具体、详尽、可执行的计划细节。智东西在此对文件的各个重点内容加以精摘导读,文后将附上全文。
一、重点发展八大人工智能产品:汽车、机器人、医疗……
“当前,我国人工智能产业发展势头良好、空间巨大。”
在来自工业和信息化部的新闻稿件中,这样一句描述的确再中肯不过。我国2017年的人工智能产业真可谓风起云涌,好不热闹:不仅在资本市场中频频爆出融资数亿、数十亿的“独角兽”企业,而且从安防到金融、从农耕到互联网,各行各业的大中小企业都在积极参与人工智能这一技术大潮当中。
在本次的《行动计划》中指出,在2018-2020这未来三年里,我们要点名重点发展八大类智能产品的规模化发展,并在2020年达到带有数据标准的行业发展节点。
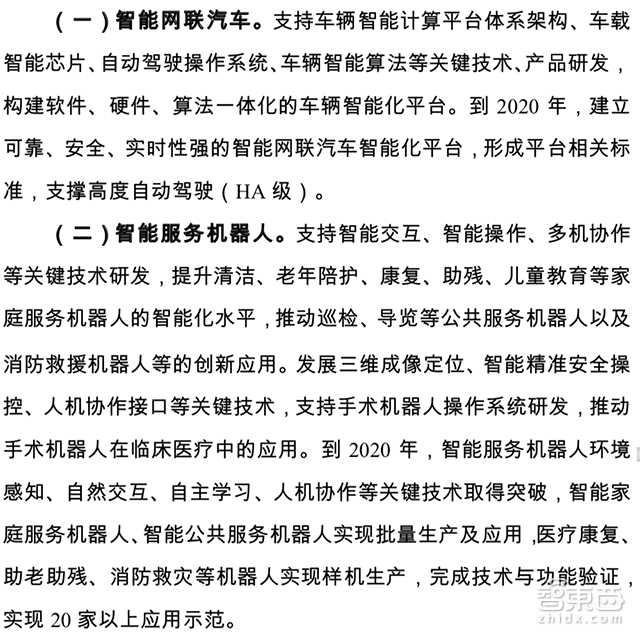
1)智能网联汽车
发展从平台到芯片、从自动驾驶系统到车辆智能算法的智能网联汽车软硬件一体化平台。到2020年,建立可靠、安全、实时性强的智能网联汽车智能化平台,支撑高度自动驾驶(HA级)。
2)智能服务机器人
(2017世界机器人大会上的服务机器人)
发展智能交互、智能操作、多机协作等关键技术,推进智能服务机器人在家用、公共、医疗等领域的应用。到2020年,家庭服务机器人和公共服务机器人实现批量生产及应用,医疗手术、养老陪护、消防救援类机器人实现样机生产,并出现20家以上应用示范。
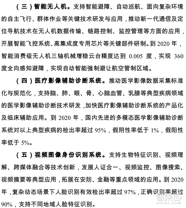
3)智能无人机
发展智能避障、自动巡航、高集成度专用芯片等关键技术研发,推动新一代通信及定位导航技术在无人机方面应用。到2020年,智能消费级无人机三轴机械增稳云台精度达到0.005 度,实现360度全向感知避障、自动智能强制避让航空管制区域。
4)医疗影像辅助诊断系统

推动AI医疗影像数据采集标准化,支持典型疾病领域的技术研发,加快AI医疗影像的产品化和临床应用。到2020年,国内先进的多模态医学影像辅助诊断系统对脑、肺、眼等典型疾病的检出率超过95%,假阴性率低于1%,假阳性率低于5%。
5)视频图像身份识别系统
拓展AI身份识别在安防、金融等重点行业的应用,发展视频监控、图像搜索等典型应用,推进生物特征识别等技术创新。到2020年,复杂动态场景下人脸识别有效检出率超过97%,正确识别率超过90%,支持不同地域人脸特征识别。
6)智能语音交互系统
在制造、家居等重点场景推广应用,发展语音识别、智能对话、银饰品融合等技术,到2020年,实现多场景下中文语音识别平均准确率达到96%,5米远场识别率超过92%,用户对话意图识别准确率超过90%。
7)智能翻译系统
利用机器学习提升翻译准确度、实用性,推动多语言互译、同声传译等典型场景。到2020年,多语种智能互译取得明显突破,中译英、英译中场景下产品的翻译准确率超过85%,少数民族语言与汉语的智能互译准确率显著提升。
8)智能家居产品
发展智能传感器、IoT、机器学习等重点技术,推动家电、安防、家具、照明、洁具等产品的智能化,建设推广一批智能家居示范应用项目。到2020年,智能家居产品类别明显丰富,智能电视市场渗透率达到90%以上,安防产品智能化水平显著提升。
二、包括AI芯片在内的三大核心技术取得关键突破
上文提到的八项人工智能产品是人工智能技术的实体落地,读者们不难发现,在这八项产品的相关技术中,经常不约而同地提到以下三点关键技术:神经网络芯片(AI芯片)、智能传感器、开放平台——《行动规划》中也对未来三年间这三类核心技术进行了发展节奏的详细规划。
1)神经网络芯片(AI芯片)——突破面向云端训练、终端应用的神经网络芯片及配套工具
在机器学习训练方面,发展云端AI芯片,集中在高性能、高扩展性、低功耗特性;在机器学习应用方面,发展终端AI心脾爱你,集中在低功耗、高性能方面。并发展与芯片配套的AI编译器、驱动软件、开发环境等产业化支撑工具。
(AI芯片:华为海思麒麟970)
到2020年,AI芯片技术取得突破进展,推出性能达到128TFLOPS、能效比超过1TFLOPS/w的云端神经网络芯片,推出能效比超过1T OPS/w的终端神经网络芯片,支持CNN、RNN、LSTM等一种或几种主流神经网络算法。
与此同时,实现AI芯片在智能终端、自动驾驶、智能安防、智能家居等重点领域的规模化商用。
2)智能传感器——加快研发并应用高精度、低成本的智能传感器
加快研发与应用速度,推动智能传感器朝着高精度、高可靠、低功耗、低成本的方向发展。推动生物、图像、微型化等关键技术发展,支持基于新材料、新需求、新原等的智能传感器研发。
到2020年,声学传感器、压电传感器、红外传感器等的性能显著提高,在模拟仿真、设计、MEMS工艺、封装及个性化测试技术方面达到国际先进水平,具备在移动式可穿戴、互联网、汽车电子等重点领域的系统方案设计能力。
3)开源开放平台——夯实人工智能产业发展的软硬件基础
推广面向云端的训练平台、面向终端的应用平台,包括开发框架、算法库、工具集等的研发。支持开源平台、开源社区建、开放计算服务平台等,鼓励龙头企业构建新型产业生态。集中发力机器学习、模式识别、语义理解、自动驾驶等重点行业,
到2020年,面向云端训练的开源开发平台支持大规模分布式集群、多种硬件平台、多种算法,面向终端执行的开源开发平台具备轻量化、模块化和可靠性等特征。
三、5G、网络安全……四大配套设置保驾护航
除了核心产品、核心技术外,想要人工智能行业健康发展,与该技术相配套的相关设施自然必不可少,《行动规划》从行业资源库、产业评测标准体系、以5G为首的网络建设、以及网络安全这四大角度进行了计划,包括:
1)建设行业训练资源库,推动语音识别、视觉识别、自然语言处理等基础领域数据集共享、并推动开放技术服务云平台。
2)建设人工智能产业标准规范体系,构建人工智能产品的评估测评体系鼓励业界积极参与国际标准化工作,建成知识产权服务平台。
3)发展以5G为首的智能化网络基础设施,加快高精度导航网、工业互联网、车联网等建设,逐步形成智能化网络基础设施体系。
4)构建网络安全保障体系,针对汽车、家居等重点行业开展安全技术攻关,推进漏洞挖掘、安全测试、威胁预警等核心技术。
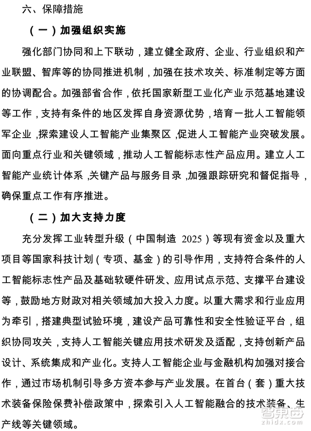
四、鼓励政府支持、产学研协同合作
最后部分则是《行动规划》提出的,政府、产业方面为了保障2020年目标达成而制订的保障措施:
鼓励建立健全政府、企业、行业组织和产业联盟、智库等的协同推进机制,鼓励地方政府加大投入、发挥自身资源优势,培育一批人工智能领军企业、建设人工智能产业集聚区。
另一方面,加快建设智能网联汽车、智能语音、智能传感器、机器人等制造业创新中心、重点实验室;并鼓励开展创新创业大赛,建设“双创”平台,
与此同时,鼓励引导多方资本参与人工智能产业发展,以多种方式吸引和培养高端人才,支持高等学校加强人工智能相关学科专业建设,推进职业学校培养急需的技能型人才。
结语:落地!落地!产业化!2018拼实干
在7月国务院印发的《新一代人工智能发展规划》中提出了我国人工智能“三步走”战略目标,其中第一步表示,到2020年,我国人工智能总体技术和应用与世界先进水平同步,人工智能核心产业规模超过1500亿元,带动相关产业规模超过1万亿元。
而如今这篇《行动规划》则可以看作是第一步“怎么走、如何走”的推进计划说明书。整个规划非常全面而详细,所有目标都带有“到2020年,实现xxxx”这类具体可执行的操作细节。
随着目前人工智能竞争进入白热化阶段,市场上大大小小的各类人工智能公司已经从一开始的拼技术、拼履历、拼大牛,陆续进入到拼行业、拼落地的实干阶段了。这种趋势在《行动规划》中则更为明显,通篇都在强调人工智能技术的落地与产业化,可见在未来三年内,人工智能技术将进一步无孔不入地渗透到行业的方方面面,为我们的生活带来极大冲击变革。
附1:《新一代人工智能发展规划》中提出的我国人工智能“三步走”战略目标
第一步:到2020年,人工智能总体技术和应用与世界先进水平同步,人工智能产业成为新的重要经济增长点,培育若干全球领先的人工智能骨干企业,人工智能核心产业规模超过1500亿元,带动相关产业规模超过1万亿元。
第二步:到2025年,人工智能基础理论实现重大突破,部分技术与应用达到世界领先水平,人工智能核心产业规模超过4000亿元,带动相关产业规模超过5万亿元,初步建立人工智能法律法规、伦理规范和政策体系。
第三步:到2030年,人工智能理论、技术与应用总体达到世界领先水平,成为世界主要人工智能创新中心,人工智能核心产业规模超过1万亿元,带动相关产业规模超过10万亿元,形成一批全球领先的人工智能科技创新和人才培养基地。
附2:《促进新一代人工智能产业发展三年行动计划(2018-2020年)》全文




















