智东西(公众号:zhidxcom)
文 | 心缘
上个月,清华、南大、西交大等26所高校联合申请设立AI本科专业,国内第一批AI本科大学生即将出现!
其实在英美已经有卡内基·梅隆大学、爱丁堡大学确定设立AI本科专业。而在我国,截止到去年7月,有北京大学等36家高校获教育部批准设立的“智能科学与技术”本科专业,AI相关专业方向达79个,不少学校的AI学院也在今年上半年陆续揭牌。
如今,许多大学的计算机、电子信息等相关院系师生早已开始投身于AI研究,争夺学术界的AI地盘,高校AI生源争夺战已然打响。
此外,智东西也从某知名AI芯片跨国企业相关人士处了解到,随着海外第一批AI专业的本科、研究生、博士生陆续毕业,他们现在招人的门槛比以前高了。以前AI人才短缺时,其他专业的“AI插班生”也会考虑招聘,但现在则更倾向于“科班出身”、有过真正AI项目经验的人才。
一、26家高校抢申AI本科
7月8日,在由北航主办的首届人工智能(AI)本科专业研讨会上,清华、南大、西交大、中科大、复旦、浙大等国内26所大学的AI专业负责人联合签署《关于设置人工智能专业建议书》,其中有25所高校今年计划申报AI本科专业,正在等教育部审批通过。
该建议书写道,面对AI人才的长期需求,高校应尽快设置AI本科专业,结合自身条件和优势,科学设置AI的培养方案和课程体系;并构建产学研协同的育人模式,实现高校与行业的对接,提升学生的创新能力和创业意识。
在政策方面,国家《新一代人工智能发展规划》中也明确提出要建设AI学科。今年4月2日,教育部给出具体的量化指标:
1、到2020年建设100个“人工智能+X”复合特色专业;
2、到2020年编写50本具有国际一流水平的本科生和研究生教材、建设50门AI领域国家级精品在线开放课程;
3、到2020年建立50家AI学院、研究院或交叉研究中心。

二、科班AI人才需求爆炸式增长
2017年6日,领英网发布的《全球AI领域人才报告》显示,全球AI人才需求三年翻8倍,从业者达190万,拥有十年以上从业经验的人才占比达65.4%。
然而,每年AI领域的硕博毕业生仅约2万人,全球能引领AI发展的顶级人才不足千人,其中学术界领军人物仅有200余人。
其中,AI学者重要分布在北美、欧洲、中国、日本等国家,大多AI学者毕业于卡内基·梅隆大学、斯坦福大学等欧美高校的博士学位。
由于AI尖端人才的稀缺,越来越多的学者在做学术研究的同时,也为企业提供AI技术的支持。在企业界,多数AI创企出身专业为与AI相关的计算机、机电、生物工程等专业。
无论是谷歌、亚马逊等顶尖科技公司,还是中小型AI创企,这些公司对AI人才的学历门槛普遍要求很高,以硕博士优先。
在过去3年间,AI相关岗位的平均招聘薪资也正如火箭般飞涨,到去年已达2.58万元,远超普通技术岗位。少数企业更是开出5万以上的月薪招揽优秀AI人才。
此外,随着AI技术的迅猛发展,一批简单、重复性程度高的基础技能职位正饱受冲击,这在一定程度上为方向尚不明确的高中应届毕业生们缩小了大学专业的可选范围。
由于AI行业需要丰富广泛的知识储备,多数科技公司更青睐科班出身的AI专业毕业生。
AI人才毕业生的综合素质是其他技术人才在短时间内很难建立起来的,历经4年系统培养的AI专业学生,无论是从专业度还是创新能力上,都往往比跨界技术“老鸟”们更吃香。
三、这些高校已拥抱AI多年
目前我国各高校还没有设置一级AI学科,部分大学开设的AI实验班必须借助计算机、自动化、电子信息等学科授予大学学位。
北大在2003年创办了设置在计算机类学科下的国内第一个智能科学与技术本科专业。
截止到去年7月,有36家高校获教育部批准设立的“智能科学与技术”本科专业,AI相关专业方向达79个,许多顶尖高校成立关于AI研究的重点实验室和研究院。

▲国内顶尖AI重点实验室(来源:《2017 全球人工智能人才白皮书》)
北邮计算机学院教授钟义信在一篇论文中指出,为了学习理解和掌握“智能科学与技术”学科,学生的知识结构必须包含社会科学、人文科学、基础科学、应用技术的基础知识和综合能力。
中科大、西电、西交大、南大、重邮、湖大、天大、南开等高校已纷纷开设AI学院或相关专业。
其中,南京大学在今年3月成立AI学院,学院今年开始以“计算机科学与技术(人工智能方向)”招收第一批本科生。
4月8日,西安交通大学在钱学森学院正式创办AI拔尖人才培养试验班,并于今年起开始招生,计划每年招生40人左右。
5月,天津大学、南开大学、吉林大学等高校的AI学院也纷纷揭牌。
据西交大电子与信息工程教授孙宏滨介绍,他们将在课程设置上借鉴国外大学的相关课程,注重课程学习的深度和培养学生的思维,计划加强课堂互动,培养学生表达能力和学术研究能力。
中国高校AI人才国际培养计划也在今年4月启动。按教育部规划,5年内在国内高校培训至少500名AI专业教师、5000名AI专业学生,以打造全球最大规模AI人才批量培训计划。
不过就目前来看,我国大多数AI学术人才集中在计算机、自动化和电子信息类院系,智能科学与技术还不是一级学科,AI相关专业教学和科研活动散落在其他多个一级学科中。
清华汇集了822名国际AI人才,位列世界第一,上海交大以590人排名第二。但从国内AI人才投入量来看,浙大和哈工大分别位居第一第二。这说明除清华、上海交大外大部分高校的AI学术研究还局限在国内学术圈。

▲中国AI人才投入量排名前20科研院所(来源:清华大学《2018中国人工智能发展报告》)
中国人工智能学会常务副理事长、北京邮电大学教授杨放春曾指出,智能专业课程学时占比较少,存在着高开低走、碎片化、低水平重复的问题,这些都严重阻碍了中国智能科学与技术的发展和智能技术人才的培养。
四、AI基础教学怎么建
根据腾讯研究院发布的《2017全球人工智能人才白皮书》,全球AI人才仅约30万人,其中产业人才约20万人,大部分分布在各国AI产业的公司和科技巨头中;学术及储备人才约10万人,分布在全球367所高校中。
其中,美国有近170所高校设有AI研究方向,而我国仅有不到30所。虽然一些高校开设有相关课程,但总体上我国缺乏AI基础教学能力。
作为一个跨学科新兴技术领域,AI学科交叉性很强,涉及到的知识体系非常广泛,跨越计算机科学、数学、神经科学、统计学、电子信息工程、自动化以及部分医学和人文社会科学。
在大学里,学生接触AI基础技能的形式还是很多样的,计算机科学、电子工程专业的学生都要读概率论、数据结构、算法设计等相关课程,通过大量的训练积累熟练运用Python、Java等编程语言的能力。但如果有成型的本科体系,那将有助于缩短学生学习周期,在更短时间内成长出优秀的AI研究人才。
中国AI学会认为,大学本科AI课程有望开设神经网络、计算认知、机器人学等基础课程和自然语言处理、机器学习、数据挖掘、知识图谱等专业课程。
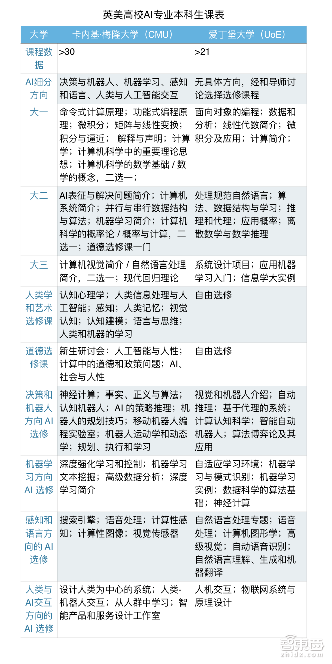
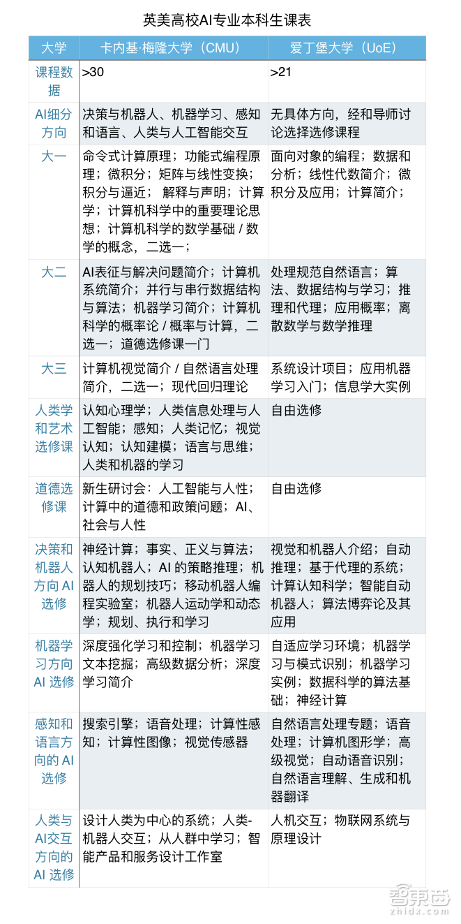
五、从CMU、爱大看AI本科教育
美国、英国等AI起源之国的多数著名院校早已设有AI相关专业和研究方向。
美国的卡内基·梅隆大学(CMU)的计算机学院常年霸占各大全球计算机学科排行榜榜首。今年5月,卡内基·梅隆大学计算机学院宣布将在今年开设美国首个AI本科学位。英国的爱丁堡大学拥有英国历史最悠久的AI中心,并享有欧洲AI研究中心的声誉。
我们分别整理了美国卡内基·梅隆大学和英国爱丁堡大学在AI本科教育的课程体系以作参考。

从课程设置来看,两家大学的AI本科教育更注重博雅教育(Liberal Arts Education),着重基础知识的普及,包含多学科交叉内容。从必修课来看,两所大学都对AI专业课程数量要求不高,除了保留基本的编程、离散数学、线性代数等课程,许多在国内计算机专业必修的课程被它们列为选修课。
另外,两家大学都支持跨专业跨学院选课,选课数量没有上限。比如爱丁堡大学,只要按照其要求的学分规定去选课,即便大学四年只选22门课也能顺利毕业。
从AI专业的总体课程安排来看,两个学校在大一都只设置了数学和计算机科学基础课程,CMU从大二起让学生接触AI知识,而爱丁堡大学的设置更宽泛,必修的AI课程到大三才有。
此类课程设置有一个好处,就是给本科生足够的时间去探索自己更感兴趣的学科。即便这个学生选择了一个专业,他无需为无关方向的必修消耗精力,而可以把更多时间投入到自己想要探索的领域。
六、大学之前,AI教材先已进中学
国务院在2017年出台的报告中指出,AI是一个全球国家发展的大方向,2019年内地高中学生必须要学习信息技术学科,课程内容包括重要编程和AI的学习,比重占6个学分,与中文和英文语言课并列(其他学科仅佔1-2个学分)。
今年1月,在教育部公布的《普通高中课程方案和语文学科课程标准(2017年版)》中,正式将AI、物联网、大数据划入新课标,并将“数据与计算”、“”信息系统与社会”两个模块设立为必修课程。
今年4月28日,全球第一部专为中学教学编写的AI教科书《人工智能基础版(高中版)》发布。这本教材旨在让中学生了解AI的基本思想、常用算法及模型,培养同学们对AI的兴趣,并以实践为导向,给学生们动手实验的机会。
本书的执行主编、香港中文大学教授林达华表示,AI研究和基础教育之间横亘着一条鸿沟,这部售价35元的教材及其配套平台的出版,可有助于AI教育推广到更多的中学,使学生尽早接受优良的AI教育。
在教材发布会上,还公布了全国40所“人工智能教育实验基地学校”。


▲40所AI教育实验基地学校分布省份
从图表中可以看出,除了这本教材的出生地上海之外,AI教育实验基地学校的分布相对均匀,我们可以期待一下这一批试点学校的教学成果,看看是否教学资源、区域分布等问题会对中学生AI教育造成影响。
七、高端AI研究人才尚不给力
今年7月,清华大学公布的《2018中国人工智能发展报告》显示,我国的AI论文总量和高被引论文数量从2013年起超过美国位居世界第一,其中42.64%的高水平论文源自国际合作。我国在AI专利数量上也已经超过美国和日本,成为世界上AI专利布局最多的国家。

▲我国AI领域论文产出及占全球占比发展趋势(来源:清华大学《2018中国人工智能发展报告》)
对于高校而言,在顶级会议上的发表论文是反映其研究活跃度和研究能力的重要参考。
CSRankings是由MIT教授Emery Berger教授发布一个全球院校计算机领域实力排名的开源项目,其排名依据的就是各高校在计算机领域顶级学术会议发表论文的数量,数据所用论文均来自DBLP。
就过去十年的全球高校CSRankings排名来看,尽管在计算机领域,我国排名最高的清华也只位列第九,但单从AI排名领域来看,我国有三家高校排名前十,分别是第2名清华、第4名北大和第9名中科院。
多家AI研究报告显示,我国AI人才总量仅次于美国,但我国杰出AI人才数量不到美国的五分之一。美国在AI领域已有60余年的积淀,不仅拥有完整的人才梯队,而且构建成完整的生态系统。
相比之下,我国学术界缺乏高端AI人才,在硬件和算法这些AI核心领域上的研究水平都比较薄弱。在产业方面,即便是AI方面领先的BATJ,在论文和专利方面仍被IBM、微软、谷歌等国际企业领先不少。
创新工场AI工程院执行院长王咏刚表示,我国应学习的主要是生态环境的建设,这需要高校、政府、投资机构、大企业和初创企业一起努力,弥补高端人才培养方面的差距。
结语:设立AI本科是大势所趋,行业“老人”面临冲击
高校和科研机构是AI人才培养的关键渠道。在AI人才紧俏的当下,无论是国外的谷歌亚马逊微软,还是国内的BATJ等企业早已展开高校AI人才方面的争夺战。
尽管AI顶尖人才很抢手,从各大科技公司的挖角来看,谷歌挖斯坦福大学AI实验室负责人李飞飞、阿里巴巴挖亚马逊级别最高的华人科学家任小枫、Uber从卡内基·梅隆大学国家机器人工程中心连挖40名研究人员,这些真正抢手的人才大都来自海外,并且各大企业的招聘要求都是博士优先。
AI本科专业入驻高校,还有可能加速AI行业人才的更新换代。现阶段,各家AI技术企业雇佣的AI工程师大多是有计算机、电子信息与通信、数学类的背景,在AI技术刚刚兴起的这几年,他们就像是“插班”的学生。
而当我国高校AI本科专业通过审批并培养一批具备综合素质的科班出身AI人才后,这些经过四年专业AI知识和实验浸染的学生很可能会对半路入门的AI工程师造成强力冲击,毕竟技术和创新的主体都是年轻人。
每日一头条
趋势·深度·犀利·干货,最专业的行业解读
深喉爆料、投稿:guoren@zhidx.com
