智东西(公众号:zhidxcom)
文 | 韦世玮
我们将时针倒回至七十年前。
己丑年甲戌月,东四马大人胡同10号的冬天全然未见丝丝凉意。这看似并不起眼的北京城中一隅,正酝酿着一场影响中国科技发展的深刻变革。
小胡同里,时年57岁的郭沫若被正式任命为中国科学院院长。历史以此为起点向前奔涌,往后领导班子不断更替的七十年间,我国自近代以来百废待兴的科技产业发生了翻天覆地的变化。
中国科学院(简称中科院)是我国在自然科学和高新技术综合研究领域的最高学术机构。自成立以来,逐渐建成了完善的自然科学学科体系,覆盖物理、化学、环境与生态学等学科,为我国国家安全和科技硬实力的发展上,成为了不可或缺的国家战略科技力量。
从首次人工合成牛胰岛素,到第一台原子力显微镜(AFM)的诞生;从第一台大型向量计算机系统,到首款通用处理器芯片“龙芯1号”的自主研发……中科院一路高举科学振兴的旗帜,带领我国无数高端学科和科技产业萌芽、兴起与爆发。
在学术研究领域,中科院旗下拥有12所分院,超100家科研院所,中国科学院大学、中国科学技术大学、上海科技大学(与上海市共办)均为中科院所属的全国重点大学。建院以来,中科院已培养了近千名科技领军人物和科技尖子人才,涌现出一批又一批的高科技创业者。

▲中科院研究单位统计表
随着人工智能的大火再度把世界科技热潮点燃,中科院仍保持着强劲实力屹立于世界AI领域的发展潮头。
放眼世界,2019年全球顶尖计算机科学机构排行榜CSRankings中,中科院以5.3分排名AI全球榜第四,仅次于清华、北大和卡耐基梅隆大学。
回望中国,中科院一手甩出寒武纪、云从科技等估值10亿美元的AI独角兽,一手稳握中科曙光、科大讯飞和中科创达等多支A股王牌,在群雄割据混战的AI战场中肆意厮杀。
国内外AI科技竞赛一波未平一波又起,不知不觉间,中科院AI势力的星星之火在2019年AI落地生死战中,历经了数万家企业落幕背后的暗潮扑杀,正以爆发之态燎原至漫山遍野。
溯源中科院这场AI势力崛起的背后,不仅是了解我国最高科研学术机构的技术根基和人文底蕴,我们对中科院系的冰山一角进行层层剖析的同时,也尝试从中窥见这派AI势力在当下产业落地生死战的底牌与新活法。

▲我国自然科学工作者代表会议筹备会合影
一、中科院的根:研发与人才四十余年灌溉
中科院系AI企业的野蛮爆发与生长,源于中科院深埋于我国科技土壤的根,离不开研发与人才长年累月的滋养和灌溉。
中科院的研发实力有多强?2019年《Nature》杂志公布的2019自然指数(Nature Index)年度榜单中,中科院以1678.64分一马当先,超越845.54分的哈佛大学,猛冲全球领先研究机构第一的宝座。

▲自然指数全球百强机构前十名榜单
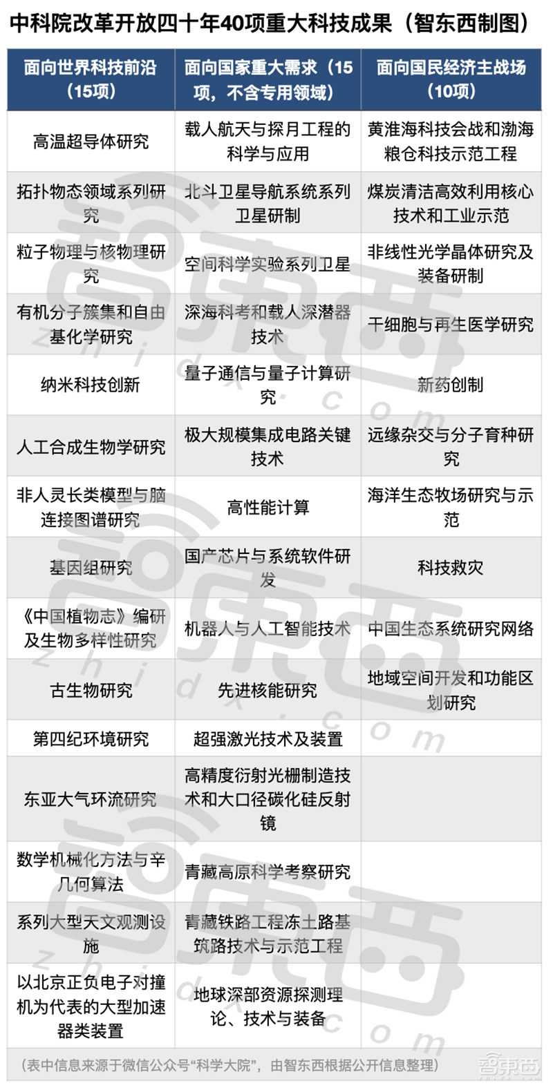
细数我国改革开放四十余年,在国民经济、国家重大需求乃至世界科技前沿领域,亦活跃着中科院的身影。
2018年,中科院系统梳理了它在四十年间所研发的40项具有代表性、标志性的重大科技成果。

▲中科院改革开放四十年40项重大科技成果
其中在国家重大需求领域,中科院微电子所组织全国性产学研用联盟,七年间不断攻克集成电路(IC)产业研发瓶颈,实现22nm高K介质/金属栅工程、14nm FinFET器件、新型闪存器件和可制造性设计等关键技术突破。
与此同时,在关键工艺模块上,中科院微电子所还形成了较为系统的知识产权布局,拥有专利2406项,其中国际专利483项。
中科院持续在各个领域加强核心技术攻坚,实际上为其在AI产业的爆发打造了一支又一只精兵强将。
根据中国新一代人工智能发展战略研究院在2019年5月发布的《中国新一代人工智能科技产业发展报告》,截至2019年2月28日,我国共有75家AI领域的非大学科研机构,中科院下属科研院所为38家,以51.4%的占比盘踞我国非大学科研机构阵营的半壁江山。
不仅如此,中科院下属科研院所还强势霸榜了我国AI领域专利数Top 10非大学科研机构。数据显示,从第一名的中科院计算所,到第十名的中科院上海微系统所,中科院共为我国AI产业贡献了15457项AI技术专利。

▲我国AI领域专利数Top 10非大学科研机构(图源中国新一代人工智能发展战略研究院)
人才之于研发,亦如园丁之于园林。
从成立至今,在郭沫若、方毅、卢嘉锡、周光召、路甬祥、白春礼一代代院长的带领下,中科院如海纳百川般吸引了无数身居科研金字塔顶尖的学术巨擘,遍布数学物理、生命科学、信息技术和化学等多个领域。
现阶段,中科院学部共有830名院士,107名外籍院士,平均年龄高达73岁。

▲中科院学部院士年龄统计(图源中科院官网)
81岁的并行算法、高性能计算专家陈国良院士正是其中的一员。他曾开发了国产曙光并行机“用户开发环境”商用软件,并带领团队成功研制出万亿次高性能计算机“KD-90”,为我国高性能计算领域的自研核心技术添上了浓墨重彩的一笔。

▲陈国良院士
外籍院士中,时年72岁的微电子学家、FinFET之父胡正明提出的鳍式场效晶体管(FinFET)芯片工艺技术,不仅成功让芯片晶体管构造从原先的2D迈入3D大门,还打破了曾限制半导体产业发展许久的“摩尔定律”,为全球半导体产业快速进军先进工艺领域作出了巨大贡献。

▲胡正明院士
在近千名院士的披荆斩棘之下,云从科技创始人及CEO周曦、寒武纪创始人陈天石与陈云霁、云知声创始人梁家恩等一众出身于中科院的后起之秀,亦在AI领域崭露头角,力图创造一个又一个创业佳话。
纵观中科院的科研实力与人才优势,自成立七十余年——尤其是改革开放后的四十一年间,日复一日地滴汇成海、聚沙成塔,不仅推动了我国科学技术硬实力的复兴,亦为如今中科院系AI公司在产业的爆发埋下伏笔。
二、中科院系AI企业的三大主战场
如果说AI用了六十年的时间,才让世界重新关注到它。那么,中科院自改革开放后花了四十余年,才让中科院系企业在当下迎来爆发,这并不意外。
往前,我国的AI产业有中科曙光、科大讯飞和新松机器人等公司,在高性能计算、语音、机器人等领域开创基业的筚路蓝缕。

往后,国内AI领域则有寒武纪、云从科技和云知声等AI独角兽与初生牛犊将优势传承,在AI芯片、AIoT、计算机视觉等市场不断释放潜力。

2019年年初,全球创投研究机构CBInsights发布32家全球AI独角兽公司名单。其中,出身中国的10家企业中,寒武纪、云从科技和云知声为中科院系创企,自动驾驶创企Momenta也有多名高管出身中科大。
中科院系在国内的竞争力同样强劲。2019年8月,赛迪研究院发布《2019赛迪人工智能企业百强榜研究报告》,在综合实力TOP100榜单中,科大讯飞、中科曙光、寒武纪和汉王科技等9家中科院系企业榜上有名。

▲赛迪网发布2019年中国AI企业综合实力百强名单
四十多年来,不断在AI市场展露野心的中科院系企业已在多个领域开枝散叶。
从当前全局来看,中科院系企业的战场主要集中在计算机视觉、AI语音和AI芯片三大方向。
它们从成立之初就开始逐渐影响着这些行业,在利用创新技术瓜分市场的同时,也重新定义着传统市场的变革之路。
1、计算机视觉(CV)
计算机视觉是如今AI领域中十分热门一个分支,同时也是极具商业化价值的赛道。
其中,以人脸识别为核心技术的AI企业已广泛遍布国内市场,与安防、金融、自动驾驶和消费电子等应用场景紧密结合。
在这一市场中,中科院系老牌企业则有中科创达首当其冲。
中科创达成立于2008年,它针对成像技术开发了一系列图像处理和智能视觉算法,既有面向众多领域检测人脸的年龄、性别和情绪的Face ID方案,也有面向工业、安防和交通等领域的视觉缺陷检测。
尤其在智能网联汽车方面,中科创达融合底层操作系统技术、Righware Kanzi 3D开发技术和智能视觉AI技术,进一步提升用户的驾驶体验。
据悉,中科创达在全球已拥有超过100家智能物联网汽车客户,其业务增速在2019年上半年约为74%。

另一厢,现在市场中老生常谈的“CV四小龙”中,云从科技则是中科院系麾下创企,成立4年就已拿下10亿美元估值。
云从科技在计算机视觉领域拥有三大核心技术,分别为3D结构光人脸识别技术、跨镜追踪(ReID)技术和人体3D重建技术,在安防、金融、交通和零售等行业都有落地应用。
例如,其人脸识别技术能够对图像中的人脸进行属性分析,以判断年龄、性别、肤色、是否佩戴眼镜和面部遮挡物等信息,实现毫秒级响应。
2018年,国际调研机构Gen Market Insights曾发布《全球人脸识别设备市场研究报告2018》,数据显示,中国是全球人脸识别设备的最大消费市场,云从科技的市场份额排名第一。

2、AI语音
要说中科院系企业在AI语音领域的最大王牌,科大讯飞当仁不让。
自1999年成立至今,科大讯飞在语音识别、语音合成、声纹识别和自然语言处理(NLP)等技术领域,已逐渐成为中国AI语音行业的领头羊。
科大讯飞的AI语音业务覆盖智慧教育、智慧医疗、智慧城市和智慧汽车等领域。其中,在智慧教育方面开发了讯飞学习机,能够帮助孩子定位弱项学科,制定个性化的学习方案。
科大讯飞董秘江涛曾表示,科大讯飞语音识别的市场占有率已居全国第一。

而在新秀阵营,云知声和声智科技等创企的潜力亦不可小觑。
例如,当前处在国内语音交互领域第一梯队的云知声,2012年时就已将深度学习技术应用到语音识别领域,随后还提出了面向物联网的“云端芯”产品体系构想。
云知声自主研发的云知声开放平台3.0,利用语音识别、语义理解、语音合成和音频转写等技术,为移动物联网、智能家电、可穿戴设备和医疗等领域提供AI语音解决方案。
据了解,目前云知声的覆盖用户已达2亿,其中开放语音云覆盖的城市为470余个,覆盖设备超9000万台。

3、AI芯片
在我国的半导体产业发展史上,脱胎于中科院计算所的龙芯中科自2001年以来,陆续研发龙芯1号和龙芯2号系列芯片,打破了我国缺乏自主研发CPU芯片的历史。
而往后看,尤其是过去五年间AI专用芯片需求的爆发,中科院也孕育出了寒武纪和云知声两家AI芯片独角兽公司,以及中科睿芯、欣博电子和启英泰伦等重要玩家。
其中,创立于2016年的寒武纪在2018年6月完成数亿美元的B轮融资后,市场估值已达25亿美元(约167亿人民币)。
寒武纪打造的两代智能处理器IP,曾被搭载于华为麒麟970和麒麟980两款SoC中,帮助华为一炮打响“真正的AI手机”口号。
2019年11月,寒武纪面向边缘AI计算领域,最新推出了思元220芯片,拥有高安全、低延时和高带宽三大优势。
随着思元220芯片的推出,寒武纪的AI芯片正式形成云、边、端三个方向的完整布局,进一步满足现今碎片化AI市场的多个应用场景需求。

三、回溯三大技术源头,AI势力的厚积薄发
追根溯源,如今中科院系AI势力的逐渐崛起,与中科院AI历史的变迁与演进离不开关系。
与我国历史发展脉络同步,中科院在结束了徘徊中前进的两年后,国内AI的发展也逐渐酝酿着解禁。
1978年,我国著名数学家、中科院院士吴文俊提出的“几何定理机器证明”获得了全国科学大会重大科技成果奖,为我国之后的AI体系构建奠定了重要基础。

直到上世纪80年代,中国航天之父、中科院院士、两弹一星元勋之一钱学森等先辈开始主张开展AI研究,让我国的AI领域研究逐渐开始活跃。
随着我国AI技术和思想的层层“破冰”,加之1994年中科院启动支持高水平科技领军人才引进的“百人计划”,中科院乃至我国的AI从人才到技术、从学术到产业、从机构到企业,才一步步地蓬勃发展起来。
历史滚轮之下,我国的AI发展脉络与中科院息息相关。
当我们将回溯的目光放至中科院系AI企业的“身世”上,不难发现,这些企业的出身可大致分为两派。
一派以研究员为出发点,其公司创始人、CEO和主要高管均为中科院及下属研究所出身,由研究员独立或联合创业而成;
而另一派则以科研项目为出发点,公司在成立前曾为中科院及其下属研究所的科研项目,通过技术成果转换后,才正式成立为公司继续发展。
但不论是研究员的出身,还是科研项目的孵化,这些公司的技术起点几乎主要源于中科院的三家关键机构——中科院自动化研究所、中科院计算技术研究所、中科院声学研究所。
1、中科院自动化研究所
设立于1956年的自动化所,不仅是我国最早成立的国立自动化研究机构,也是我国最早开展类脑智能研究的国立研究机构。
自动化所主要涉及生物特征识别、机器学习、视觉计算、自然语言处理、智能机器人和智能芯片等领域的研究,汉王科技、中科唯实、银河水滴、中科慧远和中科视语等公司均从中孵化落地。
截止2018年底,自动化所共拥有696名科技人员,包括中科院院士2人、发展中国家科学院院士1人、IEEE Fellow 9人。
在AI领域,自动化所亦扮演着重要的开拓者角色。
上世纪90年代,自动化所以控制科学为基础,率先布局AI研究。紧接着从2010年起,其AI研究方向进一步细化,开始在类脑智能研究领域出招。
据悉,自动化所通过架构设计创新,曾自主研发了量化神经处理器(QNPU),在资源受限的芯片上实现大规模深度神经网络的独立计算。
而在生物特征识别技术方面,自动化所还实现了从中距离到远距离的可识别生物特征信息全覆盖,包括虹膜识别、人脸识别和步态识别,已在国家众多重要安全领域应用落地。

2、中科院计算技术研究所
计算所同样创立于1956年,是我国第一个专门从事计算机科学技术综合性研究的学术机构。
计算所主要研究信息处理、网络安全、大数据处理、智能技术和虚拟现实技术等领域,曾研发出我国众多的“第一”历史性时刻,为我国的高端计算机技术、数字化技术和通用CPU技术等方面作出了巨大贡献。
例如,我国的第一台通用数字电子计算机、第一台109乙大型通用晶体管计算机、第一颗通用CPU芯片“龙芯1号”,以及全球PC市场份额第一的联想集团前身皆诞生于此。
同样,计算所亦是中科曙光、寒武纪、中科智芯、中科视拓和中科物栖等一众AI企业的摇篮。
截至2015年,计算所的研究队伍已超500人,其中中科院、工程院院士共5名,正高级专业技术人员70名。
而在未来,计算所也将计划实现三个100亿的产业目标,包括中科曙光市值达到100亿美元、嵌入到华为等企业的IT产品销售100亿人民币、创业公司市值达到100亿人民币,真正成为我国计算机产业的源头。

▲计算所成立公司情况(图源计算所官网)
3、中科院声学研究所
与自动化所和计算所相比,声学所则较为“年轻”些,它成立于1964年。
声学所主要负责声学和信息处理技术学科的应用基础,以及高技术发展研究,面向我国的海洋、安全、能源和生命健康等领域。
其中,声学所的水声物理与水声探测、通信声学和语言语音信息处理、声学与数字系统集成等技术,不仅孵化了声智科技等AI语音企业,同时也培育了一批如海天瑞声创始人贺琳、小声科技创始人陈孝良等产业人才。
截至2018年底,声学所共有专业技术人员794人,包括正高级专业技术人员133人,副高级专业技术人员255人。
在国家重大科研项目领域,声学所亦参与研制了我国“蛟龙”号载人潜水器的研发与应用,为我国载人深潜技术的发展作出了突出贡献。

中科院AI技术的“黑土地”不止于此,中科院软件研究所、微电子研究所、半导体研究所等科研机构,同样催生了众多极具潜力的中科院系AI企业。
四、中科院的时代发展机遇
中科院系AI势力的燎原,不仅仅是七十多年来科研技术和人才培养的厚积薄发,抓住了AI产业“苏醒”的时代机遇,亦是我国政策和中科院科技成果转换的催化。
自我国的科技发展进程翻篇到新世纪,国家层面对AI技术和产业的嗅觉愈发灵敏。
国家高层领导人在2014年中国科学院第十七次院士大会、中国工程院第十二次院士大会开幕式上发表的一次重要讲话,首次高度评价了AI和相关智能技术,无形中大力推动了我国AI技术的发展。
一年后,国务院正式颁布了《中国制造2025》,加快推动新一代信息技术与制造技术融合发展,将推进智能制造作为我国制造强国战略的主攻方向。
至此,AI逐渐被提到了每一项重要产业中不可或缺的核心技术位置。
在国家政策的积极带动下,中科院及下属各个研究所亦开展了一场自上而下的政策规划。
但立足于产业,如何更好地实现科技成果转移转化也成为了中科院各项政策规划的重要方向。
实际上,技术成果转化的难点在于如何寻找技术产业化的方向。这常常缺乏专业的服务机构和人才,同时还面对部分科技成果转化的政策不完善、科技成果与市场需求脱节等问题。
在政策方面,以下属研究所为例,中科院计算所在2016年制定了自身的“十三五”规划,一是计算所发展模式要从自主创新转变到引领创新,对标斯坦福大学;二是通过建设中科院网络计算创新研究院,引领中国“信息高速铁路”技术的发展;三则是支撑企业实现三个100亿的产业目标。
以地方为例,2018年,中科院科技促进发展局、中科院北京分院、中关村科技园区管理委员会共同推出了《促进中科院科技成果在京转移转化的若干措施》,通过支持科技成果转化平台建设、实验室共享等十项举措,推动更多科技成果在北京转化落地。
此外,中科院还全资设立了国科创新公司,不断探索产业技术研究院、技术企业孵化器和联动创新产业园三种平台的科技成果转换模式。
截至目前,国科创新已实现了120多项科技成果转换服务,覆盖AI、智能制造、智能物流和智能电网等领域,孵化企业的融资规模已达到2.8亿人民币。

结语:七十载征程,中科院仍笑傲AI江湖
时光如流水,七十年的风吹雨打,中科院已然成长为我国AI技术和产业力争站立于世界潮头的国之重器。
顺延着它的历史轨迹,我们可以看到,它AI势力的强势崛起,既有历史的累积、人才培育的影响,也有一代代产业经验累积后的良性循环。回顾中科院系AI企业的漫漫长路,它为我国AI产业如何利用好产学研之间的合作优势,提供了一个新的角度与思考方向。
但同时,我们也需意识到,在当下残酷的AI落地战和全球科技竞赛激烈的环境中,我国整体的AI技术实力与国外仍存在一定的差距。
我国AI玩家们将要面临的,不仅是全球科技竞赛给市场格局带来洗牌的阵痛,还需面对颠覆性技术为各领域市场,乃至人们的生活带来的巨大挑战。生,便能乘着市场和资本的东风一跃而起,闯进商业落地的头部阵营;死,便只能被大浪拍在岸边的礁石上,随着时间流逝被市场和资本遗忘。
未来,中科院系AI企业又将如何书写这一页历史征程?时间将会告诉我们答案。