智东西(公众号:zhidxcom)
文 | 轩窗
今年的618刚过去一周,这一次电商们又赚的盆满钵满。其中,京东以1592亿元的订单金额拔得电商头筹。然而,最让人震惊的是,就在618当天,京东做了一个更大的公关,在美国科技巨头里选了谷歌认了干爹,并从干爹那获得了5.5亿美元资助。
除了销售数据、最新投资外,京东机器人也在618期间为京东做足了宣传。618期间,在京东北京海淀区上地配送站,20余台最新的配送机器人亮相,并进行订单派送。同时,刘强东也通过微博公布了京东重型无人机正式下线的消息。

▲刘强东微博宣布京东重型无人机正式下线
近两年来,由于电商属性和自建物流体系,京东在仓储、配送等物流环节频繁加码机器人。不仅成立了研发机器人的X事业部,还投资机器人创业公司、与多家国内工业机器人企业合作。就在昨天,京东X机器人第二届大赛也正式启动了,而该赛事的目的,也算是在为京东选拔优秀的机器人团队和项目。
智东西梳理了京东机器人布局的时间表发现,京东在机器人布局上主要有自研、投资、合作三大路径。从频繁的产品迭代、宣传、以及京东物流所说的未来将不局限于将机器人用于自家物流,可以看出,在整个京东物流体系里,机器人已经成为了核心角色,刘强东此前放出的机器人100%替人的狠话,也正成为事实。看来,京东物流的兄弟们,很快将会被一大波机器人取代。
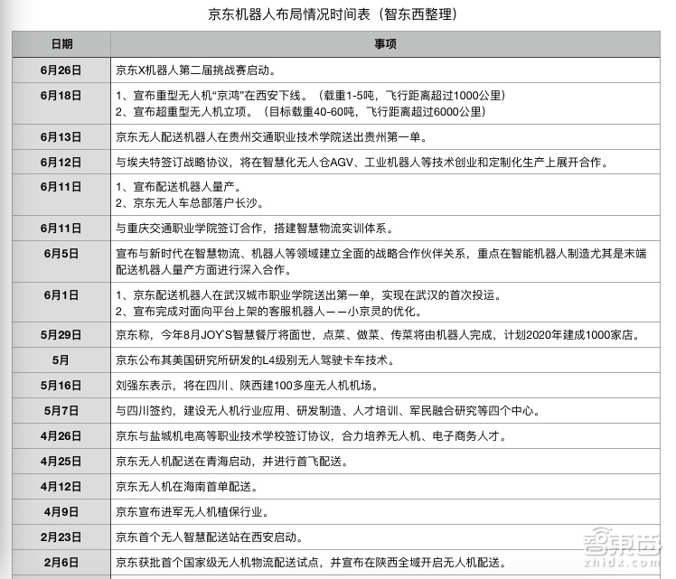
一、近三年京东机器人布局情况
智东西梳理了近三年来京东机器人布局的时间表。

▲京东机器人布局时间表1

▲京东机器人布局时间表2
在梳理了京东近三年的机器人布局情况后,智东西发现,京东的无人机研究早已有之。2014年9月,就有网友曝出在某大厦附近发现带有京东logo的“不明飞行物”,实则为京东的配送无人机。而据京东官方透露,其无人机立项则是从2015年末开始的。
从2016年5月,京东的X事业部正式成立后,京东在机器人上的布局脚步越来越紧密。2016年的CES Asia上,京东首次曝光了其研发的两台送货无人机——垂直起降固定翼无人机和三轴六旋翼无人机。

▲垂直起降固定翼无人机

▲三轴六旋翼无人机
在之后的一年时间里,京东先后在刘强东老家江苏宿迁建立首个无人机调度中心、与陕西省签订无人机产业协议并获得首张无人机空域批文。
今年4月,京东不安于将无人机用于物流配送,宣布进军无人机植保行业。同时,还与四川、陕西等地方政府合作,建设无人机研究中心、无人机机场,与贵州、武汉等地的地方院校签协议,联合培养无人机人才。
就在昨天,京东X机器人第二届挑战赛也正式启动了。这项比赛由京东X事业部负责主办,据京东方面透露,目前有5万人报名参与,近200份作品参赛。与去年第一届大赛相比,今年大赛不局限于高校,还面向技术型的创业团队,同时也面向海外高校和团队进行招募。

▲图中为京东集团副总裁X事业部总裁肖军
京东集团副总裁X事业部总裁肖军说,在去年大赛中表现优秀的团队中,有几十个优秀人才在京东实习,成为了京东的新员工。而今年这场大赛的目的也非常明显,京东就是在为自己选拔优秀的机器人研究人才。
二、京东机器人布局的三大路径
智东西在对京东机器人布局时间表梳理后,可以看到京东机器人布局的核心路径。其中京东的机器人布局主要路径有自研、合作、投资三大路径。其中,自研路径为京东的机器人提供技术支持,合作路径主要是京东与工业机器人企业合作,为京东的无人仓提供定制化的自动化产品,投资路径则可看作京东在机器人产品层面增加主动权。
1、自研——X事业部

京东X事业部的前身是物流实验室,创建于2013年,起初专注于一两款机器人的研发,以应付一些劳动强度大的场景。2016年5月,该物流实验室正式变更为X事业部,京东所有和无人机械、人工智能相关的项目都是其研究领域,比如京东传闻中的三大无人产品:无人车无人仓以及无人机,还有无人超市,京东无人店都是X事业部负责的项目。
除了X事业部,京东还有一个知名的Y事业部,这个事业部成立于2016年11月,主要是负责将大数据和人工智能技术应用到京东电商和零售业务的供应链部分。
京东无人机研发中心刘艳光,此前在接受采访时曾表示,京东无人机项目在2015年12月正式启动,目前集研发、测试、运营于一体。截至2017年,该团队从事无人机研发的有100多人,分布在北京、西安、宿迁三个中心。
其中,北京研发中心主要负责无人机整体研发方向的把控,并开展无人机行业的前沿技术开发,以及末端无人机的研发。西安中心主要负责大中型无人机的研发、测试和生产,以及行业应用探讨。宿迁则是全国无人机的运营调度中心和无人机飞服人才培养基地。
2、合作——工业机器人
据京东2017年第四季度财报显示,截至2017年12月31日,京东物流运营的大型仓库从2016年底的256个增加到2017年底的486个,总面积从560万平方米增加到1000万平方米。
2017年10月,京东物流首个全流程无人仓(上海嘉定区无人仓)正式亮相,在此之前,京东在武汉亚一小件无人仓、华 北物流中心AGV仓、7月昆山无人分拣中心都已投入使用。

▲左侧为六轴机器手臂在码放货物,右侧货架由Shuttle货架穿梭车负责搬运
在京东打造的无人仓、智慧仓中,仓储机器人的使用至关重要。然而,工业机器人的研发和生产具有一定的门槛,尤其是工业机器人三大核心零部件:减速机、伺服电机、控制器。因此,京东在仓储机器人上主要采用合作模式。
2016年5月在京东成立X事业部的时候,就宣布与新松机器人签订战略合作协议,所以在京东物流中所使用的机器人也许就有新松的影子。新松作为国内机器人龙头企业,在仓储方面,也提供了全套的设备:包括智能立体仓库、移动机器人、码/拆垛机器人、高速高精度堆垛机、高速分拣系统、智能输送系统、制适执行系统等。
今年,京东与工业机器人企业的合作更加频繁了,就在本月京东就与两家工业机器人企业签订了合作:6月5日,京东与新时达签订战略合作框架协议,宣布双方将利用各自优势在智能物流行业进行战略合作。6月12日,京东又与埃夫特签订了战略合作协议,宣布双方将就智慧化无人仓AGV、工业机器人等技术创新和定制化生产展开合作。
目前看来,京东在仓储机器人上选择了新松、埃夫特、新时达这些国内头部机器人企业。而昨天京东X机器人第二届挑战赛启动式会后的采访环节,京东X事业部总裁肖军告诉智东西,京东目前也在与四大家族进行商议,有计划与其进行合作。
如此看来,京东在仓储工业机器人研发和生产方面,更偏于与工业机器人头部公司进行合作,而且并不局限于一家,而是覆盖了头部的几家重要企业。
3、投资——机器人创企
除与机器人企业合作外,京东还投资了部分机器人公司,通过对机器人创企注入资本,提升自己在合作模式下的主动权。2017年11月,京东就领投了一家名为马路创新的物流机器人企业,为其A轮融资6000万元。
马路创新成立于2015年,起初以电商仓储为切入点,研发、生产搬运机器人AGV,目前也提供智能仓储解决方案。针对不同的业务场景,马路创新已推出4个系列智能仓储机器人。合作方面,除京东外,马路创新还与唯品会、国美等企业进行合作。
三、京东机器人产品布局
从京东X事业部成立开始,京东就在逐步为智慧物流建设添砖加瓦,其中最重要的一块就是机器人的使用。从目前的情况看,按照物流的仓储、运输、配送几个基本环节来看,京东的机器人品类主要有仓储机器人、无人机、无人车和快递员助力外骨骼机器人等。
1、无人机
2014年就有网友爆料曾看到京东无人机在360大厦进行配送尝试,由此看来,京东的无人机研究至少在2014年就有了一定的研究基础。
2016年的CES Asia上,京东首次曝光其研发的两台送货无人机:垂直起降固定翼无人机和三轴六旋翼无人机。

目前,京东已投入使用的无人机主要有六种,如图所示,依次为:Y-1三轴共桨六旋翼、Y-2 三轴共桨六旋翼、Y-3 三轴共桨六旋翼、倾转旋翼 VT1、京东巡检无人机 X-1、油动小壮 CT120。
在这六种无人机产品中,倾转旋翼 VT1被京东X事业部描述为,“系京东自主研发的垂直起降固定翼系列最新产品”,而其它五款未有此字样。
2、无人车

目前,京东已投入使用的无人车主要有三种,依次为:智能配送车、服务机器人、小型仓库巡检车。

▲京东无人货车
2017年9月,京东还公布了其联合上汽大通与东风汽车共同研发的上汽大通EV80新能源无人货车和东风电动无人货车,并称该无人货车已在交管部门指定的固定路段内开始路试。
在618期间,在京东北京海淀区中关村西区、上地配送站,20余台最新的配送机器人集体亮相,并进行订单派送。
京东对于配送机器人的下一步规划问题,肖军在昨天接受智东西等媒体采访时说,“我们基本上每天还在不断地加强路面的测试和应用,不断地加强路面的测试和应用,在大规模应用上,我们还有一段路要走,但是我们会加快进程”。
3、无人驾驶卡车
今年5月,京东公布了由其美国研究中心开发的无人驾驶卡车技术。该无人驾驶卡车达到“Level4”自动驾驶级别。根据美国交通部的国家公路交通安全管理局的无人驾驶汽车纲要,该级别意味着能够“完全自动驾驶”,能够在没有人类在场的情况下执行所有的安全关键功能,尽管它局限于“操作设计范畴”。

▲京东无人驾驶卡车
京东的这款无人驾驶重型卡车车长超过20米,但比研发一辆小轿车的自动驾驶成本要低。肖军表示,一辆京东无人卡车的研发成本不超过100万。
4、仓储机器人

在京东的无人仓中,主要有六种仓储机器人,依次为:Delta型分拣机器人、叉车T20、分拣AGV、智能搬运机器人AGV、SHUTTLE货架穿梭车、六轴机器人6-AXIS。在这六种仓储机器人中,京东称SHUTTLE系统完全由京东自主研发。

▲爱啃萝卜“小红帽”自主运输机器人
除上文提到的马路创新外,今年618期间,另有一家名为爱啃萝卜机器人公司,其研发的自主运输机器人——“小红帽”爱啃萝卜,进入京东成都仓库的商品拣选队伍。
爱啃萝卜是一家机器人初创公司,成立于2015年,主要做通用移动平台及机器人自主导航解决方案的研发。目前已经研发了机器人智能移动系统AICANS,迭代至第二代,并基于此推出了相应的硬件产品。目前正在仓储物流、工业自动化、服务机器人等领域进行试点落地。
5、外骨骼机器人

▲铁甲钢拳外骨骼助力机器人
每年的618、双十一等大促期间电商的订单量激增,但饮料、矿泉水、牛奶等产品的搬运、分拣、打包等工作耗时耗力。据测算,在大促期间,一件饮料酒水商品的重量约为10-20kg,而一名仓储工人一天需要弯腰3000次。这种持续、频繁的操作,对于快递员的腰部会造成非常大的影响。
去年双十一期间,京东就为快递员配备了外骨骼机器人,使其在机器人助力下进行搬运工作。今年618期间,京东再次为快递员配备了外骨骼机器人。
据悉,这款外骨骼机器人来自北京科技创业公司铁甲钢拳。据铁甲钢拳CEO王潮,他们今年提供给京东的是第二代外骨骼机器人,核心产品是一款腰部助力外骨骼,另外还有两款腿部助力和手部助力外骨骼,三款外骨骼可以自由组合搭配使用。
四、京东与机器人企业的合作模式
谈到与机器人企业的合作模式,肖军在昨天的采访中没有详细说明。但他表示,在合作中京东和合作企业做的都是各自擅长的内容。
在他看来,在与机器人企业合作中,京东擅长的主要有两方面:
一是对场景的理解和研发,他认为,京东从2007年至今,已经具有了十年的物流行业经验,更知道配送人员、拣货人员、仓储人员最痛苦的是什么,更理解需求。
在研发方面,肖军说,京东在全球招募了全球最顶尖的机器人的人才,并设了硅谷的研发中心、北京的研发中心,未来还将继续研发机器人,在机器人领域会搭建一个全球的顶尖人才的人才池。
二是擅长应用,肖军说,作为零售的渠道商,还有很多上游的合作伙伴,像茅台、蒙牛、伊利、神州数码、联想等这些大的品牌,未来在这些上游品牌工厂的自动化方面,也可以提供帮助。

▲今年618期间对外亮相的配送机器人
然而,智东西发现,无论是在京东无人仓,还是测试的无人机、无人车,这些产品都只打上了京东的logo,很难找到合作的印记,合作商的名字也很少曝光。
那么,在京东的这种模式下,合作的机器人企业会不会逐渐沦为京东的机器人工厂,之后,是否会被京东吞食呢?以目前京东的发展情况来看,尚不足以得到答案。
不过,今年4月在马德里举行的世界零售大会上,刘强东发言时曾表示:“我希望我的公司未来是100%自动化,100%的AI和机器人操作”。
如果说,刘强东这一大胆的设想和目标,在今天技术发展情况下看,还有待商榷。那么,昨天肖军在会上表示,未来三年,京东物流机器人的目标是达到全球前五名,除为自己物流提供产品外,也将为整个物流行业提供产品,则更是京东在机器人布局上更近期的目标。
五、机器人行业成电商和物流企业蜂拥之地
随着电子商务的兴起,中国物流运输业蓬勃发展。基于对运输效率的要求,越来越多的电商、物流企业也加入研制无人机的行列。
2013年阿里开始借助菜鸟网络进行物流布局。菜鸟网络是阿里与银泰集团等多家公司联合成立的科技公司,2017年年9月,阿里将其持有的股份占比从49%增加到51%,对菜鸟拥有了绝对控股权。在阿里天猫的智慧仓库中,菜鸟联盟也提供了AGV机器人矩阵,在配送机器人上,菜鸟也推出了菜鸟小G 和菜鸟无人机。

▲菜鸟小G
物流企业方面,顺丰在无人机研制方面丝毫不逊色。2017年6月,顺丰在江西赣州市南康区联合申报的物流无人机示范运行区的空域申请,并得到正式批复,抢先京东,拿下国内首张民用无人机航道“牌照”。
2017年12月,顺丰就通过其官方微信号发布消息,称进行了国内首次大型无人机应急物资快速投递的演示验证飞行,模拟在紧急情况下利用无人机进行备件运输,组织紧急抢修、恢复通讯。

▲顺丰重型无人机
此外,苏宁、三通一达等的电商和物流企业,也都在进行无人机的布局。在无人车方面,百度、美团等也都加积极布局。从这种情形来看,无人机、无人车技术的门槛并没有想象中的那么高。更何况无人车的速度基本在15km/h,行动非常缓慢,因此危险性也降低了。
智东西认为,尽管各家在无人配送上下了大力气,但中国城市人口密集、道路拥挤,无人车想在普通道路上规模化应用目前是不可能的。所以,京东等企业的无人车、配送机器人都选择了在车辆较少、环境较为封闭的园区、校园进行测试。不过,与人力相比,机器人的使用成本只有在量产规模大的情况下,才能显示出来。但这个量究竟在哪,能否实现,还无从定论。
值得肯定的是,在公关层面上,无人技术、机器人确实是一个更好的宣传点,这些机器人的使用,和不断曝光,给电商和物流企业带来的业务增长是无形的。
结语:机器人已成为京东物流的核心
近三年来,京东对外频繁公布的其无人仓、无人卡车、无人配送站、无人机等研究成果,也向公众展示了非常多的机器人产品。虽然,京东在物流方面做的多,但说的也非常多,甚至细致到每一次、每一地的试飞情况。同时,京东也常常先将现阶段的口号先放出来,比如京东的机器人餐厅、重型无人机,还有刘强东此前提到的在陕西和四川建设100个无人机机场,而这些项目有些才刚刚立项。
在京东机器人布局的背后,我们同样看到了不少机器人公司的努力,但京东却很少谈及合作企业,甚至没有logo的展示。按照京东的设想,从“科技零售”到“零售科技”转变来看,未来其产品包括物流机器人、物流行业解决方案将会服务于整个行业。那么,未来京东的物流业务范围将不可避免地与这些机器人企业重合。到时候,京东与机器人企业这一合作模式,将走向何方,还需要时间的验证。
不过,毋庸置疑的是,在京东自研、合作、投资的机器人布局路数之下,加之频繁的对外宣传,使得公众不得不注意到京东已将机器人研发作为了其物流业务的核心。
每日一头条
趋势·深度·犀利·干货,最专业的行业解读
深喉爆料、投稿:guoren@zhidx.com
