智东西(公众号:zhidxcom)
文|臭猫
自4月中旬国务院总理李克强敦促“提网速、降网费”以来,三大运营商迅速做出了调整方案,并于今日正式发布细则。
从4月中旬国务院总理李克强敦促“提网速、降网费”,到此后工信部会议对加快4G建设、大幅提升网速等工作部署的多次表态,再到5月13日国务院常务会议明确提出“城市宽带要免费提速40%以上”等五项举措,官方一系列动作让广大网民看到了“提速降费”的希望,不过三家运营商真的都很厚道吗?
运营商降价到底降什么?

当然大家最关心的是以那种方式降价?按照以往降价惯例,三大运营商降低资费套餐标准,比如去年的5月17日,将4G入门套餐价格降低到58元。今年在政府部门不断敦促之下,三大运营商或将有不小的降价举动。
据运营商内部人士透露,昨天工信部已召集三大运营商召开内部会议,要求运营商提交降费提速方案。
为什么要降价?
对于资费高的问题,工信部有关负责人解释道:造成这些问题的原因较多,主要是市场竞争不够、活力不足,需要深化改革、扩大开放;对农村及偏远地区宽带建设支持不足,宽带网络建设通行权得不到有效保障,4G投资还没有见效益,成本降低和充分竞争还有进一步的推动空间。
数据显示,自2014年我国开启4G投入,用户数量就呈现爆发式增长。据工信部最新数据显示,今年一季度移动宽带用户总数达到6.4亿户。3G用户加速向4G用户转换,3月份,我国4G用户总数已攀升到1.62亿,占移动电话用户的比重达到12.5%。
总理敦促?
“流量费太高了。”李克强在4月14日召开的一季度经济形势座谈会上感叹道,话题一开就引发了与会人士的热切讨论。半月后,工信部通信发展司司长闻库在国新办发布会上也表示,未来将通过加大投入、引入民资等五措施提网速降网费。
总理敦促历程
李克强在4月14日召开的一季度经济形势座谈会上感叹用户使用的流量费太高了。希望有关部门能够将手机资费调低。
在敦促“提网速、降网费”一个月后,李克强在5月13日主持召开国务院常务会议时再度明确提速降费的五大具体举措,要求实施宽带免费提速,使城市平均宽带接入速率提升40%以上。
中国流量太贵?
中国的流量到底贵不贵呢?臭猫借用凤凰科技的一幅图片来为大家说明:
虽然中国的流量价格相对于国外的流量来说还算可以,但是国外的人均年收入可以购买的流量是中国人购买流量的3-4倍。
为什么降价难?
1、4G投入没有见到效益
资费被指偏高,与4G网络发展、普及程度及运营商摊平前期大量基础设施建设成本有关。实际上,国内三大运营商的竞争是异常惨烈的。目前4G套餐含1GB流量的价格约在120-150元,还内含400-500分钟的通话时长。由于日韩、欧美运营商的业务类型及内容不同,虽并没有直接可比性的数据,但国内的资费水平确实处于中等偏下。
2、利益垄断?
其实现有的几家运营商这些年并非不想降价,谁占优势的时候都想把对方干死,但都是一个妈的孩子,谁都死不得,所以价格一直是妈说了算。这次总理一发话就降价,看似痛快,却和以往没什么不同。最好的办法是打破垄断,让更多的企业进来,竞争出好的价格和服务。决定价格的永远是市场,不是总理。
降价降多少?
在李克强总理召开国务院常务会议,确定加快建设高速宽带网络促进提速降费措施之后,工信部今天公布了《关于推进网络提速降费相关政策简要情况》,就未来近期我国的“网络提速降价”规划了明确目标。
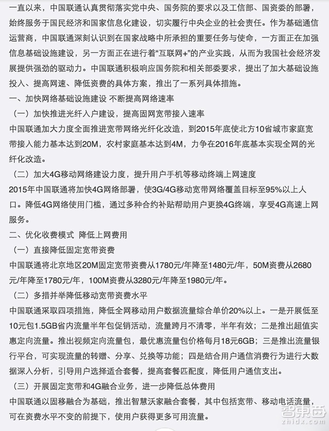
中国联通
中国联通在下午15点58分发微博,制定新的方案。
总结来说,用户最关心的就是以下几点:
降低全网移动用户数据流量综合单价20%以上。
一是开展低至10元包1.5GB省内流量半年包促销活动,流量跨月不清零,半年有效;
二是推出超值实惠定向流量。推出视频定向流量包,最优惠流量包价格每月18元6GB;
三是推出流量银行平台,可实现流量的转赠、分享、兑换等功能;
四是结合用户通信消费行为进行大数据深入分析,引导用户选择适合套餐,提高套餐匹配度,降低用户通信支出。
中国移动
中国电信
降价会产生哪些影响?
1、移动视频使用率升高。
随着三大运营商的资费调低,越来越多的人会选择用手机流量看视频,随之带来的移动视频使用率升高。
2、智能硬件加入移动网络门槛降低?
目前的智能硬件中,许多产品都需要SIM卡来GPS定位,越来越多的智能硬件会接入SIM卡,也使得智能硬件加入移动网络的门槛降低。
3、车载网络成本降低?
目前仅有少数的汽车用到运营商的数据服务,当运营商的资费降低时,车载网络的成本也会随之降低。
4、移动社交和生活应用等范围扩大
数据流量大了,人们的社交圈子也会更加广,移动社交和生活应用等服务也会使在大众群体中变得越来越普通。
总结:
从目前公布的各方资费项目来看,三大运营商确实有推出了惠民政策,最明显的就是宽带的大幅提速。但也藏了不少小算盘甚至是“坑爹”的优惠:便宜的流量包时间设置在了半夜,特别像中国移动,在早之前就有10元3GB夜间流量(夜间23:00至次日早7:00)套餐。好多措施都是换汤不换药的换个名称的旧服务,真的对用户来说是一个不错的选择吗?






