智东西(公众号:zhidxcom)
编 | 十四
当地时间7月6日,美国如期祭出制裁清单,对中国出口美国的340亿美元商品加征25%关税,中国“被迫进行反制”;7月10日,“关税战”进行第二轮升级,美拟对中国出口美国的2000亿美元商品加征10%关税,覆盖6031个关税标目。
本期的智能内参,我们推荐来自国泰君安的宏观策略报告,解读2500亿清单的短期、长期影响,分析贸易摩擦演绎路径及对策。如果想收藏本文的报告(国泰君安-贸易摩擦演绎路径及中国对策;详解2500亿清单短期、长期影响),可以在智东西(公众号:zhidxcom)回复关键词“nc270”获取。
以下为智能内参整理呈现的干货:
龙鹰之争避无可避

▲美国发动中美贸易战时间顺序图
中美贸易战本质上是双方的未来核心竞争力的对抗。
中国经济占世界份额提升非常快,以美元现价计算,我国GDP在2017年占全球比重首次超过 15%,超过美国的60%;以购买力平价国际元价格计算,我国GDP在2013年赶上美国。
美国往往视第二大经济体为战略竞争对手,GDP达到美国的60%或是关键值,历史上德、日也不能幸免。而中国的发展已经不光光是经济数据方面,而且是实实在在让美国人感到压力:
中国企业在世界500强企业里面异军突起,在2017财富世界500强企业排行榜,中国企业占到115名。美国当前除了几个传统的行业(如能源、零售)外,主要就是信息、通讯和技术(ICT)行业,如 Apple, AT&T, Intel,能够在 500 强里面保持领先,但这方面似乎也正在为中国追赶,如华为(83 名)、联想(226 名)。
虽然顶级技术方面,中国企业在诸多领域还与美国有差距,但在次高级技术领域内成绩斐然。《中国制造2025》战略所扶持的高端制造业,如医疗、新一代信息技术、新能源汽车等,将成为我国未来主要经济驱动力。

▲2007到2016年间的中美贸易
其次,从综合实力来看,中国是世界上唯一能够和美国全面抗衡的国家,而且发展理念和道路与美国相差甚远。虽然计划经济被证实行不通,但中国的经验显示这并不妨碍政府可以在经济发展阶段、转型、周期、重要行业等起到关键作用,而这与美国经济发展理念格格不入。截至当前,中国这种发展模式表明是相当成功的,对世界众多国家有吸引力。
从地缘政治角度来看,深信麦金德和布热津斯基关于陆权的理论的美国精英阶层对“一带一路”倡议等表现出极大的担忧,认为很难将中国限制在美国缔造的国际关系体系中。
最后,美国民粹主义盛行下,越是在选举年,中美贸易、知识产权纠纷越容易遭到美国攻击。在今年年初,共和党选情堪忧,特朗普政府试着在贸易领域对华强硬来拉拢一些票仓,当下被证明在美国行之有效。目前特朗普在美国共和党内支持率已经达到80%,在全美支持率也与之前总统奥巴马相当。

现今中美贸易格局的确容易遭到美国攻击,美国从中国进口占其总进口的21.4%,而对中国出口只占其总出口的7.1%,对中国的赤字占其总赤字的46.3%。另外,美国对外知识产权纠纷,中国(包括香港)占80%左右。在这种情况下,对华强硬(只要)有利于特朗普政府拉票。
上述这些因素表明,未来5-10年,中美经贸领域的摩擦恐怕会不断爆发,谈谈打打,升级和缓和不断出现,我们需要做长期准备。
同时,全球性的贸易混战的趋势或正在形成。
不单是中美之间在打贸易战,美欧之间,美国和加拿大之间也在打贸易战,最后中欧之间都有可能会有贸易摩擦。欧盟也会把我们的强制性知识产权许可也告到世贸组织去了。美国、欧盟、日本三家也在 5 月 31 号贸易部开会,针对中国的非市场经济的导向,尤其是我们的国企以及新兴产业的补贴,他们现在正在合谋对中国采取措施。所以说全球性的、世界性的贸易混战正在逐渐的展开。
2500亿关税清单

▲贸易战影响的行业差异
国泰君安对新增的2000亿美元的商品与此前500亿美元的商品(其中340亿已经生效)进行对比,这2000亿美元商品与此前500亿美元商品没有重合。
综合考虑2500亿美元的商品, 有机化学类(HS-29章)、机械类(HS-84章)、电气类(HS-85章)、无机化学类(HS-28章)、棉花类(HS-52章)、纸浆类(HS-48章)、光学设备类(HS-90章)被涉及到的商品范围较广,而它们的替代弹性相较于其他行业而言也并不低,因此受到的潜在影响更大。

▲2500亿商品清单总结
以下是两版清单的差异对比:
1、此次加收关税范围较上次增加最为显著的为化工类产品 、 纺织类产品 、贱金属及其制品、矿物材料及玻璃制品。
此次涉及化工类产品总体达1436种,占总体的23.8%。其中,有机化学品(HS-29章)此次涉及790种商品,之前没有涉及。此次涉及纺织类商品总体达935种,占15.5%,其中棉花(HS-52章)涉及233种商品,此前没有涉及。贱金属中的钢铁制品涉及种类增加128个至134。
2、动物 制品 、 植物制品 、 食品 类、木制品和纸浆等 的增税范围也有明显扩大 。动物制品中,此次涉及鱼类商品(HS-3章)达272 种,之前没有涉及。此次涉及纸浆类(HS-48章)产品达 223 种,之前没有涉及。
3、由此此前500亿美元商品中已涵盖了较多 机电机械类 商品,因此此次征收继续范围的空间有限 ,但涉及商品范围仍很广。核反应堆锅炉等机械器具及零件(HS-84 章)涉及的商品种类所有下降,但仍达到了200种;电机电气设备及零件商品种类仍高达218种。
4、总体来看,本次2000亿美元关税的涉及面更广,将劳动密集型的产品也包含了进来 。 但也对技术含量较高的商品进行了进一步的限制。

▲美国此轮贸易战瞄准计算机、电子和光学产品、电气设备制造、机械设备制造等三大行业,同时也涉及部分通信、化工、家电、医药等细分领域
短期影响

▲2500亿商品加收关税对我国对美出口的短期影响

▲2500亿商品加收关税对我国出口整体的短期影响
短期看,经过测算,此次2000亿美元的商品的短期进口替代弹性中位数约 0.93(该替代弹性系数即对应我国对美出口将减少约186亿美元),均值约1.06(约212亿美元)。上次500亿美元的商品进口替代弹性中位数和均值大约均为 0.83,而2500亿美元之外的商品进口替代弹性中位数为0.9,均值为1.07。国泰君安分别对2000亿美元和500亿美元的商品,给予其中位数、75%分位数和90%分位数的弹性假设。

▲2500亿美元加收关税清单涉及主要商品的短期替代弹性和进口情况
翻译一下:
1、如果仅对500亿美元商品征收25%的关税,那么对我国对美出口影响将在2.4%至3%之间,对我国整体出口影响不到1%。
2、如果对2000亿美元的商品征收10%的关税,那么对我国对美国出口影响将在4.3%到 7.4%之间,对我国整体出口影响将在0.8%到1.4%左右。
3、 此次2000亿美元商品的影响大约为之前500亿美元商品的2倍左右。
4、总体来看,同时对2500亿美元范围商品的关税,对我国对美国出口影响将达6.7%至 10.4%左右,对我国整体出口影响将达1.3%到 2%左右。总体影响可控,但部分行业可能会受到些冲击。
长期影响

▲2500亿商品加收关税对我国对美出口的长期影响

▲2500亿商品加收关税对我国出口整体的长期影响
总体上,贸易战长期影响比短期大。
我们测算此次 2000 亿美元的商品的长期进口替代弹性中位数约为1.29,均值约1.74,替代弹性显著大于短期。上次500亿美元的商品长期进口替代弹性中位数约为0.99,均值约0.98,而2500亿美元之外的商品进口替代弹性中位数约为1.16,均值约1.22。与短期类似,我们分别对2000亿美元和500亿美元的商品,给予其中位数、75%分位数和90%分位数的弹性假设。
翻译一下:
1、如果仅对500亿美元商品征收25%的关税,长期而言,对我国对美出口影响将在2.8%至3%之间,对我国整体出口影响不到1%。
2、如果对2000亿美元的商品征收10%的关税,那么对我国对美国出口影响将在5.9%到14.8%之间,对我国整体出口影响将在1.1%到2.8%左右。
3、长期看,此次 2000 亿美元商品的影响大约为之前500亿美元商品的3倍左右。
4、总体来看,同时对2500亿美元范围商品的关税,对我国对美国出口影响将达8.8%至17.8%左右,对我国整体出口影响将达1.7%到3.4%左右。 贸易战的长期影响较短期影响更大,存在更多的不确定性。
演绎路径预测
介于美国目标、法律框架以及日美贸易摩擦的经验,国泰君安认为后续美方大致还能从以下四个方面着手准备升级:
1、关税方面:美国将会扩大商品关税清单至2500亿,并威胁更多;美国在拒绝中国市场经济地位的同时,甚至有可能取消中国最惠国待遇;
2、投资方面:美国对中国在美国的投资进行严厉清查并制定非常严的审查制度;
3、知识产权方面:美国审查中国在全球专利申请是否对美欧日构成侵权;调查中国财政补贴范围、国家产业引导基金投向范围,并就此问题与欧洲、日本协商共同制裁中国相关行业(不仅包括制裁中国出口、也可能包括相应的在海外投资,甚至联合欧日共同抵制某些关键核心产品对中国的出口);
4、金融方面:美国审查中国金融机构对其在中国国内配合政府向高端制造业等行业的优惠贷款问题;美国可能大势渲染人民币被低估,要求欧日配合美国共同要求人民币升值。

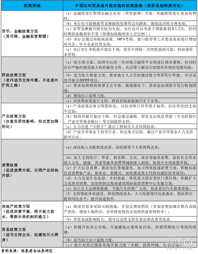
▲中国应对贸易战可能实施的政策措施(涵盖货币、财政、产业、消费、贸易、房地产多方面)
对此,国泰君安建议政府应对美国经贸挑战,准备最坏的结果,但争取最好的结果,不能完全被动,自乱阵脚,被美国牵着鼻子走: 一方面,灵活务实 地对美谈判,争取联合欧洲、日本和韩国把目标瞄准美国;另一方面,对内政策以稳为主,稳中求进,扩大对内、对外开放,坚持高质量发展路线次 。
预计此次2000亿美元清单落地 , 或将触发国内一揽子扩内需政策出台,重点观察7月20号中央政治局会议。
智东西认为,贸易摩擦本质是利益博弈,共识是保证冲突的可控性(不全面贸易战引起大面积的滞涨),而征加关税则是美国惯用的筹码,其威胁性在于对手相较而言不足够全面、夯实的基础。我们未必需要破釜沉舟,背水一战,但必须因势利导,积极应对。
下载提醒:如果想收藏本文的报告全文,可以在智东西(公众号:zhidxcom)回复关键词“nc270”获取。
智能内参
权威数据·专业解读 读懂智能行业必看的报告
在智东西回复“智能内参”查看全部报告
