智东西(公众号:zhidxcom)
文 | 心缘
2018年,半导体并购事件接连在整个上下游产业界密集地释放炸弹,半导体产业的地壳已然开始龟裂。
这一年,博通千亿美元并购高通告吹,高通恩智浦在中国的沉默中遗憾分手,贝恩财团挖走东芝存储芯片业务……多起备受瞩目而旷日持久的并购事件终于尘埃落地。
尽管全球半导体届第三次并购热潮(2015-2016年)已经逐渐退烧,并购的数额和规模都在减少,但在半导体产业集中度持续加强的总体趋势下,新技术的兴起和摩尔定律的动摇,以及全球贸易摩擦的持续升温,使得半导体江湖依然变数连连。
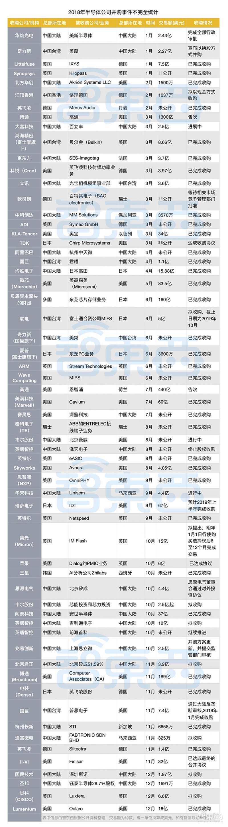
智东西从全球61起半导体并购案中抽丝剥茧,发现潜藏在2018年半导体并购潮背后的五大变数:
1、有人进、有人出:阿里格力富士康跨界入局半导体,博通从硬件迈向软件,一批半导体重要玩家从此在市场上隐去姓名。
2、有人变强、有人变弱:并购发起方通过交易后提升实力和影响力,而并购失败者受到不同程度的挫伤。
3、规则在变:行业重点转移,AI催生的物联网、自动驾驶等新兴领域成半导体企业必争之地。
4、行业势在变:巨头聚焦,局部效应明显,汽车电子、光器件行业巨头鏖战。
5、搅局者出现:艰难的贸易环境逼迫中国半导体产业加速成长,中国军团开始大刀阔斧多拳出击。

一、有人进、有人出:跨界造芯成热点,半导体公司觅新出路
半导体产业的高门槛将千千万万垂涎者拒之门外,能够快速在强手如林的半导体江湖占据一角的企业,莫不是拥有先进的技术,或者坐拥充沛的资金。
谷歌、苹果、亚马逊、华为、Facebook等一众国内外科技巨头无一例外都盯上了芯片这块诱人的肥肉。在缺乏技术支撑和产业积累的前提下,并购成为非芯片公司快速切入芯片市场的一条相当奏效的捷径。
半导体圈外的人卯足了劲儿想往里挤,圈里也不乏想要跳出来走软硬件结合之路的玩家。
1、阿里格力高调入局,非芯片公司跨界造芯
要说跨界造芯这件事,2018年的重头戏基本被海峡两岸承包了。
阿里巴巴去年在芯片界一路高歌猛进,先是在4月宣布全资收购中国大陆唯一的自主嵌入式CPU IP Core公司中天微,转眼5个月后又宣布将中天微和达摩院的芯片业务整合,成立 “平头哥半导体有限公司”。
中国家电三巨头之一格力在11月以30亿元“插足”中国最大的半导体并购案——闻泰科技豪掷超过250亿人民币收购安世半导体(Nexperia),成为闻泰科技第二大股东,未来两大股东持股比或相差5.13%。
借助吞并收购年产量高达1000亿颗的大型IDM企业安世半导体,家电巨头格力和全球最大的智能终端ODM企业闻泰科技,正式跨进芯片界的大门。
和闻泰科技相似,在海的那边,世界最大的代工厂富士康亦将手伸向上游半导体器件领域。3月,富士康旗下子公司鸿腾精密宣称斥资8.66亿美元收购美国电子产品公司贝尔金(Belkin),并获得包括无线充电器、Linksys互联网路由器和智能家居系统WeMo在内的业务。

有人认为,这是富士康欲摆脱代工厂标签的重要举措,昭示着富士康将从幕后走向台前。
对于跨界玩家来讲,他们亟待的莫过于技术、人才和资源,而一举多得的良方莫过于并购一家业务水平优秀的半导体企业。在2019年,各家科技巨头的造芯大业将更进一步,很有可能会有更多半导体企业成为这些巨头的新血脉。
2、芯片公司玩跨界新招,博通软件化转型
在跨界玩家尤其是互联网公司积极入局芯片产业之时,一些半导体公司则不再满足于只做硬件。全球最大的WLAN芯片厂商博通就是这样一家“不走寻常路”的公司。
显然3月告吹的收购高通案并没有打击博通太久,7月,博通宣布拟以189亿美元收购美国著名华人企业家王嘉廉创办的软件公司CA Technologies(CA)。博通CEO兼总裁Hock Tan表示,CA的中央处理器和企业软件产品将为博通的关键技术业务增色。
幸运的是,CA收购案已经取得阶段性的胜利——通过了美国反垄断机构的审核。
由于博通的半导体业务和CA的软件业务尚未显现出任何明显的协同效应,华尔街对这宗似乎偏离了主赛道的收购案并不看好。不过这一举动足见博通扩大产品线、实现从硬件到软件通吃的野心。
二、有人变强,有人变弱:成者实力增强,败者肌肉损伤
通过不断收割对手,以更高效率和更低成本实现资源整合和结构重组,赢得更大的话语权,是任何行业并购的常态。
在2018年半导体收购潮中,大多数并购案在完成后都获得了实力的补充。
例如,全球领先的EDA和IP供应商Synopsys就在借助收购持续构建其庞大的IP业务。1月,Synopsys以非公开的价格收购了一次性可编程非易失性存储器IP的先驱Kilopass。这一收购,使得Synopsys的DesignWare NVM IP组合更加强大。
另一个获得新臂膀的例子是贝恩财团。由贝恩资本牵头的财团成员个个实力非凡,包括SK海力士、苹果、戴尔、希捷和金士顿。
由于无法弥补核电业务带来的巨额亏损,东芝壮士扼腕,割下存储领域数一数二的芯片业务,以180亿美元的高价卖给了贝恩财团。2018年5月,这笔交易终于通过了中国这最后一关。
贝恩财团并购案以喜剧收尾,交易额达440亿美元的高通恩智浦并购案却迟迟等不来中国敲下手中的“惊堂木”。
凭借芯片与专利大肆收割移动通信红利的高通,在接踵而至的反垄断官司与物联网芯片多样化的夹击之中,似乎陷入流年不利的窘境。
作为全球车用半导体龙头,恩智浦(NXP)在AI和车联网上的实力对于高通扩大芯片版图来说具有非凡的吸引力。
可惜时运不济,恰逢全球热议的专利垄断问题持续发酵和中美斡旋的关键节点,这两大半导体巨头最终未能成功牵手。尽管中国在G20峰会后表示愿开绿灯,高通却回应不会与恩智浦“再续前缘”。


▲高通的官方新闻稿显示,如果未在美国纽约时间25日夜间11:59(中国26日上午11:59)获得所有监管部门批准,会放弃交易并向恩智浦支付合约解除费用
因为并购案的失败,高通也小出一把血。按照收购之初的协议,高通要向恩智浦支付20亿美元,作为收购失败的“补偿费”。
同时,整体市值仅有700亿美元左右的高通,还需将手中400多亿美元现金储备中的300亿美元来回购股票,以安抚自家股东。
三、规则变了:物联网和自动驾驶成新的圈地项目
在传统半导体行业混战之时,物联网、自动驾驶等新兴领域亦展露冰山一角,全球半导体巨头间已经开始刮起一股扩张业务布局的飓风。
有错过移动市场的英特尔为前车之鉴,显然,生存在极度依赖产业生态的半导体产业中,没有哪家公司愿意冒着失去未来市场的风险,固守在原有业务上。
快速布局新兴领域、加速资源互补和业务整合,构成了巨头们摆脱对原有业务的依赖、决胜AI时代的一大重要解法。
1、补足短板扩充实力,形成资源互补和业务整合
12月,高通恩智浦收购案在被高通的回应彻底判了死刑,使得这起移动霸主与车载、物联网巨头强强联合的大型交易遗憾落幕。
而同样在这个月,全球最大网络设备制造商思科(Cisco)的野心才刚刚浮出水面。
高传输速度和超低功耗使得硅光子芯片市场巨头环伺,而擅长开发长距离高速传输大量数据光学器件的光学芯片制造商Luxtera被传成为英特尔、博通等巨头争抢的香饽饽。
最终思科击败各路豪强,宣布将以6.6亿美元的现金和股权奖励收购Luxtera,该收购将在今年第三季度完成。
2、巨头收编创企增强AI实力,AI芯片创企反吞昔日巨头
如果要为2018年的科技界选一个关键词,那无疑就是AI。谷歌、亚马逊、Facebook等互联网巨头集体下场,掀起轰轰烈烈地自主造芯运动,同样,传统半导体厂商和AI芯片创企们也都不愿在AI的舞台丢了戏份。
在人们屏息以待高通收购案结局的7月,美国芯片巨头携手中国创企唱了一出好戏。
全球最大的FPGA厂商赛灵思宣布收购中国AI芯片领域冉冉升起的创业新星深鉴科技,称“将继续加大对深鉴科技的投入,不断推进公司从云到端应用领域部署机器学习加速的共同目标”。

▲深鉴科技用于嵌入端的亚里士多德板(上)和用于大数据端的笛卡尔板(下)
AI在物联网时代和即将到来的5G时代都将扮演极其重要的角色,三星电子在10月宣布收购AI分析公司Zhilabs,为三星自身扩展AI自动化产品组合并增强5G技术实力。英飞凌(Infineon)则早在2月就宣布收购丹麦擦创企Merus Audio来加强“智能音箱全集成系统解决方案的能力”。
2016年,日本软银并购ARM震动了整个半导体界,而曾经火过ARM的MIPS公司在去年被再度转手。令人吃惊的是,MIPS这一次投奔的是硅谷AI芯片创企Wave Computing。
此前主攻云端芯片的Wave,将MIPS视为为Wave拓展边缘计算和终端等新市场的重要利器。
3、汽车电子巨头激战,群雄逐鹿自动驾驶
近年汽车电子市场的行业格局更是相当不稳定,无论是高通收购恩智浦收购,还是赛灵思收购深鉴,都与其在汽车领域的战略布局有着脱不开的关系。
在高通轰轰烈烈“联姻”恩智浦时,恩智浦的老对手英飞凌亦在谋划着“上位”大计。英飞凌在7月宣布拟并购意法半导体(ST),而一旦收购成功,英飞凌将取代恩智浦成为车用半导体行业新霸主。
而这厢被高通收购刚化作泡影,恩智浦又在9月宣布收购高速汽车以太网IP领域先锋OmniPHY,填补其在高带宽网络产品组合中的空白。
日本汽车零件厂电装(Denso)在11月底宣布要出资数十亿日元入股英飞凌,以加快下一代可实现自动驾驶车辆系统的技术研发。

曾经在2015年因为受到恩智浦收购飞思卡尔和英飞凌收购IR的双向夹击,车载芯片老大地位被夺的瑞萨电子,也在通过巨额并购加码自动驾驶。
瑞萨发声明称将以67亿美元收购美国Fabless芯片制造商IDT,此举将为瑞萨带来IDT在无线网络和数据存储用芯片方面的技术,这些技术对自动驾驶汽车而言至关重要。这笔计划将在2019年上半年达成的交易,有望成为日本芯片厂商规模最大的并购交易之一。
如今英伟达、英特尔、赛灵思等玩家在自动驾驶领域占领大片市场,其他在汽车电子领域长期割据的半导体厂商也在强势跟进,汽车电子市场格局之变才刚刚开始。
四、行业势变了:产业集中度加强,竞争对手互吞
新兴领域的爆发驱动半导体公司的横向扩张,而垂直整合则是诸多产业优化布局的自然规律。
这是任何行业都无法摆脱的资本法则,在垂直领域碰触到发展的天花板时,在和竞争对手双足鼎立难分高下时,在难以跻身全球最大半导体企业排行榜前列时,并购成为了跨越式成长、打破已有固定市场格局的新思路。
从总体来看,继2015-2016年的并购高潮后,整个半导体行业并购交易的狂热步伐正在急速降温。根据IC Insights的统计,其中由巨头主导的大型并购交易为总交易金额做了主要贡献。

▲2010-2017年全球半导体并购交易总金额(来源:IC Insights)

▲十大半导体并购交易,其中仅高通并购恩智浦案未能完成(来源:IC Insights)
在高通收购恩智浦失败后,2018年完成的半导体收购案中,唯有贝恩财团收购东芝存储芯片业务的交易金额进入前十。2018年的半导体并购交易在金额和数量上都难以复现两三年前的辉煌,这种下降趋势很可能还会延续到整个2019。
1、头部效应加速“买买买”
随着摩尔定律即将终结的言论甚嚣尘上,半导体产业早早开始寻觅新方向的发展和突破,收编已经打磨成熟的企业或团队成为传统半导体厂商的一个重要策略。
根据IC Insights在去年11月发布的全球前15大半导体公司销售排行榜,其中有7家总部在美国,3家在欧洲,韩国、日本各有2家,台湾有1家。在这15家半导体巨头中,有10家在2018年参与了半导体收购案。

▲2018年全球前15大半导体公司销售排名预测(来源:IC Insights)
例如英特尔,继前几年大手笔“买买买”后,英特尔在2018年又进行了两笔小收购,将为英特尔提供Xeon芯片ASIC设计的eASIC和片上系统开发公司NetSpeed Systems整合到英特尔的业务部门中。
与此同时,英特尔的老伙计美光却跟英特尔玩起了“分手”。美光在10月宣布将全资收购它与英特尔在2006年个出资约12亿美元组建的公司IM Flash,并从今年1月其开始以约15亿美元收购其股权。
这意味着原本可以用成本价从IM Flash买芯片的英特尔,将在美光收购IM Flash完成后签署新的供应协议。不过在交易结束前,英特尔和美光会继续在犹他州的工厂共同生产3D XPoint存储产品。
制霸手机AI芯片的苹果亦在10月完成了该公司有史以来规模最大的一次人员收购。苹果和其长期芯片供应商Dialog签署许可协议,以3亿美元收购Dialog部分业务和包括300名员工在内的资产,并另付3亿美元作为未来三年交付产品的预付款。

2、垂直整合大势所趋
在功率器件、光器件等垂直领域,趋于稳定的市场分布成为横亘在小巨头们面前难以跨越的鸿沟,并购所带来的格局变动更加明显,更高级的玩家也从中诞生。
2018年,功率器件市场发生了少有的大型原厂并购案。90多岁高龄的电路保护期间供应商Littelfuse在1月完成了这家公司史上最大一笔收购,以7.5亿美元买下功率半导体先驱IXYZ,IXYZ将合并到Littelfuse的电子事业部。
这起收购不仅将增强Littelfuse功率控制产品系列在汽车市场的渗透力,也让它成为半导体的全能型巨头,业务范围将横跨传感器、电路保护、功率器件、MCU四大市场。两家公司的结合将为功率半导体行业创造一个更强大的市场参与者。
同样,光器件行业翘楚之间也发生了相当有戏剧性的争斗,这个故事的主人公是苹果VCSEL芯片的两家供应商Finisar和Lumentum。
光器件行业老二Lumentum在3月宣布以18亿美元的价格买下行业老三Oclaro,明显是要抢下Finisar第一的宝座。
孰料风云难测,Lumentum在12月才等来中国反垄断机构的批准,而此前还未完成交易的Lumentum,先在11月等来了无源巨头II-VI花32亿美元收购Finisar的消息。
这个耐人寻味的无源巨头收购有源巨头案,被看作是II-VI以小博大、进行垂直整合的重要一棋,也因此促成了光器件行业一个整合了有源和无源产业链的超强霸主。
五、搅局者出现:中国军团兴起,国际影响力初步显现
从历史的脉络来看,横向扩张、垂直整合是推动美国工业企业演变和成长起来的重要方式,亦是促使日本产业在二战后迅速恢复元气的主流方案,拥有三星等大型企业的韩国更是长期维持着大企业主导产业的状态。
中国,在2018年的半导体并购潮中,开始初步显露影响力。
中兴事件激起了中华大地的造芯之魂,地方政府相继推出各种政策,各路资本开始重燃对集成电路的投资热情,芯片也开始野蛮生长。
从列表中所整理的并购案来看,2018年,中国半导体并购大局可以说是喜忧参半。
尽管对于填补中国半导体产业空白来说,海外并购是一条明显可行的捷径,但并购也好,自研也罢,企业的长期竞争力在于持续的研发投入、专利布局、技术领先性和稳定广泛的渠道。
要想向自主造芯大业靠拢,恐怕修炼行业内功还是终极要义。
1、各国监管更严格,中国成关键决策者
随着集成电路战略成为多国的国家战略,加上垄断市场对产业造成的伤害,各国政府对半导体并购案的监管更加警觉和严苛,尤其是美国和中国。
在2018年的半导体并购潮中,中国已经成为影响多起国际半导体并购案走向的最大变数。贝恩收购东芝存储业务、高通收购恩智浦、Lumentum收购Oclaro……中国都是决定是成败的最后一道阀门。
2018年,中美贸易战战况持续胶着,在中兴事件、加征关税接连往中国的“缺芯”之痛上补刀后,美国商务部突然再次发难,以威胁国家安全为由对福建晋华实行禁售,致使中国的存储产业再遇绊脚石。
相比美国,我国的半导体产业链条相对薄弱,从上游装备制造到下游软件系统和电子产品都存在不同程度的缺失。若想在国际上掌握更多的话语权,需要一系列配套产业需求的带动。
而随着美国政策的收紧,进出口贸易逆差将进一步扩大,一些半导体龙头企业可能将中心转移出大陆。这或许会“倒逼”中国自主造芯事业快速发展,但短期内也会对下游产业造成冲击。
2、中国半导体并购案数量多,但交易额和影响力不足
这一年,由中国企业发起的收购案在数量上足以与美国分庭抗礼,约占全球总数的1/3,阿里、富士康、闻泰、格力等巨头纷纷跨界进军芯片战场,国巨更是一年主导了7个并购案。
跨境并购是成为内地公司实现全球布局的重要方式。比如均胜电子通过收购日本高田,改写中国汽车零部件企业在国际市场的地位,均胜电子也真正成为全球汽车安全领域的巨头,全球市场份额升至第二位。

但与此同时,中国企业完成的半导体并购案在交易额上还远远不能与美国抗衡。这一年影响到全球半导体产业的国际大型并购案不算少,但似乎对中国而言大都不算什么好消息。
中国的半导体产业,尚且没有一家能独当一面的大型企业。 中国本土发生的并购案中,能够影响全球产业格局的案例寥寥无几。
3、主流技术没有明显迈步,并购交易还需更加审慎
我国半导体在主流CPU、存储器领域长期空白,主流设计技术暂时还未没有明显迈步,去年存储器市场也持续疲软。
令人感到遗憾的是,就这一年中国企业主导的半导体并购案来看,鲜少有能解决中国芯片缺乏的专利、技术等难题,或对中国产业会造成革命性影响的案例。
比如兆易创新溢价19倍并购指纹识别芯片厂商思立微一事,按照兆易创新的说法,这一交易有助于丰富其触控芯片、指纹芯片等产品线,拓展客户和供应商渠道。
然而此后不久,思立微就身陷和竞争对手汇顶科技的专利诉讼案中,而思立微在研发投入和研发团队数量上均远低于汇顶科技,再经历此专利纠纷,兆易创新的高溢价并购是否合理还有待商榷。
这也给其他半导体厂商提个醒,并购不是盲目扩张,需经过严苛考量后再下判断,下每一个棋子都要尽可能做到“落子无悔”。
结语:新兴领域助推半导体并购潮,自主造芯前路依然艰辛
总体来看,2018年半导体并购事件的主流趋势是强化技术能力、巩固市场地位、加码新兴领域布局和实现产能拓展。同时,并购参与方开始从应用、设计、封装向设备材料等上游扩展。
半导体作为基础设施产业已经上升为许多企业和国家的重要战略,除了孕育出更多富有技术和创新能力的创企,还吸引了越来越多资金充沛的跨界玩家。借助并购,他们轻易踏过半导体产业的高门槛,成为不同忽视的新生力量。
随着半导体产品走入成熟期,手机、PC等大市场开始收缩,而物联网等新兴领域的起步,在2015-2016年为半导体产业激起新的并购热潮。
半导体产业已经走到高成本时代,产业分级趋于稳定,多数巨头都触到发展的天花板,资本规律推动同行合并走向必然。达摩克里斯之剑时时悬于头顶,对于这些巨头来说,不补充实力,不加速转型,未来就很可能会厄运临头。
时与势将身处半导体江湖的企业们推向一个个十字路口,谁也不想成为大浪淘沙中的那粒沙尘。在政策推进下,中国的半导体产业正在数量上呈现起势。尽管目前尚未出现较多有影响力的并购事件,但今年中国企业有望摸索出更明晰的方向。
2018年是半导体行业风起云涌的一年,这一年埋下的数条引线,或将深刻影响未来半导体产业五至十年的发展和格局走向。