氢能汽车是以氢为主要能量作为移动的汽车。 氢能被视为全球最具发展潜力的清洁能源之一, 并被不少国家、 车企及学者认为是“终极新能源汽车解决方案” 。伴随着汽车保有量持续增长, 以及氢能源汽车技术的完善和普及, 氢能源汽车未来市场发展前景广阔。 中国汽车工程学会曾预测到2030年, 中国氢能汽车产业产值有望突破万亿元大关。
本期的智能内参,我们推荐中商研究院的报告《 2019中国氢能源汽车行业市场前景研究报告 》, 全面解析中国氢能源汽车产业。 如果想收藏本文的详细内容(中国氢能源汽车行业市场前景研究),可以在智东西公众号:(zhidxcom)回复关键词“nc358”获取。
一、氢能源汽车概况
氢能汽车是以氢为主要能量作为移动的汽车。 氢能被视为全球最具发展潜力的清洁能源之一, 并被不少国家、 车企及学者认为是“终极新能源汽车解决方案” 。 氢能源汽车分为两种, 氢内燃机汽车和氢燃料电池汽车。 目前, 发展较快的为氢燃料电池汽车。

▲氢能源汽车
氢能源汽车产业上游为汽车生产材料, 主要材料为氢燃料电池、 氢内燃机、 轮胎、 电机、 内饰外饰等。 汽车生产企业将材料组装成氢能源汽车, 下游为氢能源汽车产业服务行业, 主要为加氢站、 汽车维修、 汽车美容、 汽车保险等。

▲氢能源汽车产业
因为目前氢能源的利用尚处于导入期, 由于氢能源燃料电池汽车市场有望成为氢能源最大的消费端,因此需要政策支持引导。 2009年开始对染料电池汽车实行补贴, 主要形式是免征购置税, 同时给予一次性不同额度的不同。 2014年开始将加氢站纳入了补贴范围, 这是刺激配套产业加速发展。

▲氢能源电池产业政策
国家层面出台多项支持政策之后, 各地方政府也出台了相关产业政策, 支持氢能源燃料电池汽车发展。 在产业导入阶段, 中央和地方相互配合, 共同促进氢能源汽车产业发展。

▲氢能源电池产业政策(地方性)
二、 新能源汽车市场现状
随着我们生活水平的稳步提高, 我国汽车保有量也迅速增加。 2017年, 全国汽车保有量达2.17亿辆,与2016年相比, 全年增加2304万辆, 增长11.9%。 截止2018年9月, 公安部发布目前国内汽车保有量约为2.35亿辆, 同比增长约12.0%。 预计2019年中国汽车保有量将超越美国。

▲2009-2018中国汽车保有量情况
我国汽车市场起步于2000年, 2001年中国入世后, 汽车开始往家庨普及, 2009年国内汽车销量首次超越美国, 成为全球销量最大的国家。2017年国内汽车销量达到2894万辆, 连续9年全球销量第一,为全球最大单一汽车市场。 1-10月, 汽车销量2287.1万辆。

▲2009-2018中国汽车销量情况
新能源汽车是指采用非常规的车用燃料作为动力来源(或使用常规的车用燃料、 采用新型车载动力装置) , 综合车辆的动力控制和驱动方面的先进技术, 形成的技术原理先进、 具有新技术、 新结构的汽车。

▲新能源汽车的分类
推广、 应用新能源汽车已成为全球主流。 近年来, 我国也在积极推广、 普及使用电动汽车, 新能源汽车产量快速增长, 从2013年的1.8万辆增长至2017年79.4万辆。 2018年, 新能源汽车生产仍保持高速增长, 1-11月新能源汽车累计产量105.4万辆, 同比增长63.6%。

▲中国新能源汽车产量
新能源汽车销量快速增长, 从2013年1.8万辆的销量增至2017年达77.7万辆, 涨幅达4216.7%。 受到补贴调整等影响, 但新能源汽车销量仍保持高速增长。 2018年1-11月新能源汽车累计销量103万辆, 同比增长68%。

▲中国新能源汽车销量
三、氢能源汽车行业现状
中国新能源汽车推广效果显著, 新能源汽车细分类型繁多, 目前仍以纯电动汽车、插电混合动力汽车为主。 同时, 氢能源汽车正在迎头追赶。 此前, 中国汽车工程学会曾预测到2030年, 我国氢能汽车产业产值有望突破万亿元大关。

▲中国氢能源汽车应用推广情况
氢能源汽车快速发展, 燃料电池迎风口。氢能源燃料电池是氢能源汽车的核心, 随着氢能源汽车的发展进入成熟阶段, 产量将迎来爆发式增长时期, 氢燃料电池的市场需求也将大大打开。
据统计数据显示, 2015年我国燃料电池出货量约10.5MW, 同比增长14.1%, 出货量首次超10MW。 未来, 燃料电池市场将持续增长, 预计到2021年出货量将超20MW, 2030年将达35MW。

▲2016-2021中国燃料电池出货量预测
燃料电池汽车比其他汽车更为精密, 因此其维护成本也更高。 在使用环节上, 由于氢气在制备、 储存、 运输等过程中需要更多的技术处理, 驾驶成本也高。 最后还要考虑配套设施,燃料电池汽车使用需要众多加氢站支持, 加氢站由于需要配置大型压缩机等大型设备, 成本比加油站和充电站更高。
加氢站服务于燃料电池汽车, 由于, 加氢站成本过高但审批流程复杂, 中国加氢站目前发展缓慢, 共建加氢站数量为9座, 运营中的为6座, 已拆除2座, 1座在建, 计划到2020年达到20座。 现阶段加氢站的建设需要依赖多方合作包括基建公司、 能源公司、 气体公司、 车企以及政府等, 而建设费用目前依赖国家政府补助, 补助比例约为50%。

▲国内加氢站
四、中国氢能源汽车生产厂商
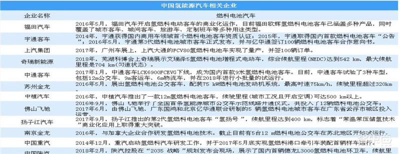
虽然中国也有燃料电池汽车, 但是发布时间较短, 应用于汽车经验不足。 中国的燃料电池汽车主要是客车, 中国燃料电池汽车相关企业形成百家争鸣的态势。

▲中国氢能源相关产业
1、 福田汽车
福田汽车是一家跨地区、 跨行业、 跨所有制的国有控股上市公司。 福田汽车是中国汽车行业自主品牌和自主创新的中坚力量, 现已经形成了集整车制造、 核心零部件、 汽车金融、 车联网、 福田电商为一体的汽车生态体系。 目前, 福田汽车累计销量889.1万辆, 品牌价值1329亿元。 福田汽车在北京、河北、 山东、 湖南、 广东五大区域布局20个工厂。 福田汽车未来战略为2015年成为绿色、 智能高科技的全球主流汽车企业。
10年前福田汽车就抢先布局氢燃料电池商用车领域, 经过示范推广上, 逐步突破, 如今领先行业实现了氢燃料电池电动客车产业化以及批量商业化运营。 福田氢燃料电池客车品牌为欧辉, 欧辉氢燃料电池客车已涵盖8.5m, 10.5m, 12m等多种产品, 同时覆盖了城市客车、 城间客车、 旅游车、 定制班车等多种用途类型。
2003年, 福田汽车研发氢燃料电池技术
2008年, 第一代欧辉氢燃料电池客车交付奥组委使用。
2014年, 福田生产5辆第2代12 m氢燃料电池电动客车;
2016年欧辉第三代氢燃料电池客车问世, 开启氢燃料电动客车的商业化运作。
2018年9月, 福田欧辉氢燃料公交车正式交付北京公交进行示范性运营
近几年, 福田汽车营收持续增长, 2017年福田汽车营业收入517亿元, 同比增长11.13%; 因由于新能源补贴标准下降及政策延迟下发, 导致新能源客车销量下滑,福田汽车净利润下滑。 2017年归属于上市公司股东的净利润1.12亿元, 同比下降80.25%。 宝沃巨亏, 拖累福田汽车。 其前三季营业收入311亿元, 同比下跌14.48%;归属于上市公司股东净利润亏损16.94亿元,同比降1324.33%。

▲2013-2017年福田汽车营收情况
2、 宇通客车
宇通客车是一家集客车产品研发、 制造与销售为一体的大型现代化制造企业, 拥有底盘车架电泳、车身电泳、 机器人喷涂等国际先进的客车电泳涂装生产线。 宇通客车领衔自助品牌占据中国客车市场95%。 宇通客车积极开拓海外业务, 产品批量远销至委内瑞拉、 俄罗斯等30多个国家和地区。
2009年, 宇通汽车成功推出了第1代增程式燃料电池客车;
2013年, 第2代电电混合燃料电池城市客车问世, 并建设了加氢站;
2014年, 宇通获得国内商用车领域首个燃料电池客车资质认证; 2015年, 宇通取得国内首款燃料电池客车“公告” ;
2016年5月, 宇通第3代燃料电池城市客车正式发布,并与亿华通签订100辆燃料电池客车合作意向书。
宇通客车上市21年, 营收及净利润持续增长。 2017年受国家新能源补贴政策退坡影响,宇通客车全年累计实现客车销售67268辆, 同比下降5.24%; 共实现营业收入332.22亿元,同比下降7.33%; 实现归属于上市公司股东净利润31.29亿元, 同比下降22.62%。 2018年前三季度营业收入194亿元, 同比增长2%; 归属于上市公司股东的净利润12.0亿元, 同比下降37.04%。

▲2013-2017年宇通汽车营收情况
3、上汽集团
上汽集团是国内A股市场最大的汽车上市公司, 主要业务包括整车 (含乘用车、 商用车) 的研发、生产和销售, 正积极推进新能源汽车、 互联网汽车的商业化, 并开展智能驾驶等技术研究和产业化探索。 上汽集团所属主要整车企业包括乘用车公司、 上汽大通、 上汽大众、 上汽通用、 上汽通用五菱、南京依维柯、 上汽依维柯红岩、 上海申沃等。2008年, 上汽集团与同济大学共同开发了20辆燃料电池汽车作为北京奥运会赛时公用车; 2010年,上汽集团提供了40多辆燃料电池汽车作为上海世博会公用车辆使用;
2015年, 上汽第4代荣威950插电式燃料电池车亮相上海车展;
2016年, 上汽大通发布采用氢燃料电池作为动力的V80氢燃料电池版;
2017年, 广州车展上, 上汽大通的FCV80氢燃料电池车实现了量产, 并签100辆订单。
上汽集团业绩持续攀升, 2017年实现营业总收入8706.39亿元, 同比增长15.10%; 归属于上市公司股东的净利润达到344.10亿元, 同比增长7.51%。 2018年1-9月, 上汽集团营业总收入达到6747.41亿元,同比增长10.97%; 归属于上市公司股东的净利润276.72亿元, 同比增长12.31%; 此外, 上汽集团汽车销量持续增长, 2017年销量逼近700万辆, 2018年前三季度达到514万辆。

▲2013-2017年上汽集团营收情况
4、中植集团
中植汽车专注于新能源客车和专用车的设计研发、 整车制造、 市场推广和后市场服务的全产业链发展。 公司通过持续的自主科技创新,掌握了氢燃料电池、 轮边驱动、 碳纤维复合材料、 三电(电机、 电控、 电池) 和电空调等国内领先的新能源汽车前沿核心技术。 2016 年,中植集团推出了一款12m氢燃料电池客车, 续驶里程(城市工况且开启空调)可达500 km以上。
5、奇瑞集团
奇瑞汽车是一家从事汽车生产的国有控股企业, 公司产品覆盖乘用车、 商用车、 微型车等领域, 奇瑞汽车9年蝉联中国自主品牌销量冠军, 成为中国自主品牌中的代表。2010年, 在上海世博会运营燃料电池汽车;2016年展示艾瑞泽3燃料电池增程电动车;2018年, 芜湖科博会上奇瑞展示艾瑞泽5氢燃料电池增程式电动车, 综合续航里程(NEDC)达到542 km, 最大续航里程是704 km(匀速状态) 。
五、 氢能源汽车行业发展前景
随着传统化石能源长期使用所带来的环境压力, 推动新能源行业的发展和能源的高效利用势在必行。 氢燃料电池汽车因其具有良好的环境相容性、 能量转换效率高、 噪音小、 续航里程长、 加注燃料时间短、 无需充电等特点,被视为很有前景的清洁能源汽车, 且在在能源资源获取上, 氢气具有多种来源渠道、 如利用风能、 太阳能等可再生能源通过电解水方式获取, 从工业废气中提纯获取, 不会受到传统能源资源的限制。

▲ 氢燃料电池汽车优势
随着氢燃料电池技术的突破、 国家对清洁能源的日益重视。 中国开始加大对氢燃料电池领域的规划和支持力度。 《中国制造2025》 提出实现燃料电池汽车的运行规模进一步扩大, 达到1000辆的运行规模, 到2025年, 制氢、 加氢等配套基础设施基本完善, 燃料电池汽车实现区域小规模运行。
据预测, 2030年度燃料电池汽车全球市场规模将超过198万辆, 市场增长潜力巨大, 根据中国汽车工程学会2016年10月26日发布的《节能与新能源汽车技术路线图》 中的数据, 2030年, 中国燃料电池汽车的规模将达到百万辆。 随着各国政府对氢燃料电池汽车产业的扶持及关键技术的突破, 未来几年燃料电池汽车产业将迎来爆发式增长。
智东西认为, 虽然我国氢燃料电池开发较晚,但政策支持力度大,发展态势迅猛,具有很好的后发优势,毋庸置疑,我国氢燃料电池汽车行业即将迎来爆发式增长。
下载提醒:如果想收藏本文的报告全文,可以在智东西(公众号:zhidxcom)回复关键词“nc358”获取。
智能内参
权威数据·专业解读 读懂智能行业必看的报告