智东西(公众号:zhidxcom)
文 | 心缘
1951年,32岁的黄昆结束完成与诺贝尔物理学奖获得者马克斯·玻恩的合作,他们共同编写的《晶格动力学》这本书,被国际动力学研究者们视若“圣经”。回国后,他在北京大学任物理系教授。
1951年,谢希德获得美国麻省理工学院理论物理学博士,开始筹备回国。她先绕道英国,同剑桥大学生物化学系博士曹天钦完婚,第二年,她受上海交通大学周同庆之邀,前往交大任教,由于院系调整,她同周同庆一起来到复旦大学物理系。
一个先留英再居京,一个先赴美再在沪,黄昆和谢希德这两位看似不会有太多交集的物理学大师,在1956年被凝聚在一起,在北京大学创办了中国第一个半导体专业,由此孕育出一个中国半导体江湖。
在过去的68年,中国半导体产业从无到有,逐渐发展成一幅丰富的中国“芯”地图,以16省20城为代表,北有北京、天津、大连、济南,南有深圳、珠海、厦门,东有上海、无锡、南京、苏州、南通、杭州、合肥,中有武汉、长沙,西有重庆、成都、天水、西安。正是这些地方“芯”事,塑造了如今的中国半导体产业格局。
一、1956-1977:从北京独大到南北双霸

北京,是中国芯事正式起航的原点,也是与中国半导体物理奠基人黄昆(1919-2005年)一生所牵绊的城市。
黄昆1919年出生于北京,“昆”字取自颐和园内的昆明湖,1941年从燕京大学毕业,1951年返回北大物理系执教,1977年调任中国科学院半导体研究所所长,最终长眠于北京八宝山革命公墓里。
1956年暑假,黄昆、谢希德(1921-2005年)等海归专家在北大创办中国第一个半导体专业——北大半导体物理专业,正式拉开中国半导体序幕。此后,清华大学、中科院等高校或研究机构快速成长,成为培育中国半导体人才的摇篮。

▲第一届北大物理系半导体专业化毕业班毕业生与黄昆合影
此后几十年间,北大半导体物理专业走出了任华晶总工程师的中国工程院院士许居衍、联合创办中芯国际的中科院院士王阳元等匠人,清华大学电子工程系走出了中芯国际的三位关键决策者江上舟、张文义、赵海军,以及兆易创新的创始人舒清明、朱一明等才俊。
1958年,美国造出第一块集成电路(IC),而在我国以中科院为代表的一众研究机构的努力下,中国第一块集成电路在1965年现世。
同样在1958年,谢希德被调回上海复旦大学,白手起家创办上海技术物理研究所,任副所长。她和同事们一起,为上海半导体基础研究和产业发展奠定基石。

▲谢希德
产业方面,中国半导体分立器件刚刚起步,北京是不二主角。
一五期间由苏联援助我国建设的156项工程之一——1953年在酒仙桥建成的774厂(北京电子管厂)可以说是独领风骚,在新中国历史的前30年间,它曾是中国最大、最强大的电子元器件厂。
此时,酒仙桥地区因为774厂、北京电机总厂、北京有线电厂等十几个工业项目的相继建成,成为中国最大的电子工业基地。

▲北京电子管厂(774厂)
到1968年,第四机械工业部(四机部,1982年改组为电子工业部)从北京电子管厂抽一部分技术力量,建成国内第一家IC专业化工厂——878厂(国营东光电工厂)。878厂曾经风光无限,和上海无线电十九厂(上无十九厂)并称为“北霸”和“南霸”。
大连虽然在中国半导体领域的地位不够靠前,但它在1968年闷声做了件大事,引得国际半导体巨头英特尔在这座城市建立了其在中国的大本营。
而此时,刚起步的中国半导体突然放慢了脚步。
文革使得大批学术领袖或被停职批斗、或者下派干些基层的活儿,半导体产业涌现“电子中心论”,曾掀起“全民”搞半导体的风潮,报上还宣传一老太太在弄堂拉一台扩散炉,也能造出半导体。
878厂也深受其害,有人批判它建厂时铺的水磨石地板为“大、洋、全”,结果甚至影响了北大电子仪器厂100万次大型电子计算机的电路供货。

▲2英寸线、3英寸线国内第一家单位:北京东光电工厂(878厂)
不过中国半导体研发并未因此止步。同样是在这一时期,江苏政府拨款150万元,组织南大、南京工学院、江苏无线电厂、华东电子管厂、南京电子管厂、江南光学仪器厂等研制关键设备。
1972年是里程碑式的一年,尼克松访华使得中美开始打破坚冰,中国开始从欧美引入技术,同期一个无锡江阴政府创办的长江内衣厂不甘寂寞,创办了一座江阴晶体管厂,日后它不仅是江阴重要的IC厂商,而且成长为国际封测巨头。
这一年,还是中日邦交正常化的一年。我国14人组成的电子工业考察团参观访问了日本当时八大集成电路公司:日立、日本电气(NEC)、东芝、三菱、富士通、三洋、冲电气和夏普的半导体设计、生产、制造和设备等。
当时NEC表示可转让3英寸线全线设备和3种技术,全体团员回国向国防科委钱学森作了汇报。但文革期间有干部贴大字报批判部领导从国外引进是“洋奴哲学,爬行主义”,加上国家缺乏资金,这次从NEC公司全线引进设备和技术的机会没被抓住。
1977年7月,邓小平邀请30位科技界代表在人民大会堂召开座谈会,中国半导体科学技术的开拓者之一王守武介绍说:“全国共有600多家半导体生产工厂,其一年生产的集成电路总量,只等于日本一家大型工厂月产量的十分之一。”
这一阶段,中国半导体产业还处在分立器件发展初期,有名的IC科研机构聚集在北京,受“电子中心化”影响,各地IC厂点大量涌现,全国建设了40多家IC厂,相对有名的建厂地点有北京、上海、西安、天津、苏州、常州、天水等。
此时,美国和日本先后进入IC规模生产阶段,中国在IC技术上主要靠自研,仅从国外进口少量较低水平的设备,又在一定程度上受时局影响,与国外差距逐渐拉大。
二、1978-1999:北京国营受挫,江苏异军突起
十年浩劫后,“重灾区”中科院百废待兴,在总设计师的直接关心下,黄昆调任中科院半导体研究所所长。
中科院提出,要在一年内拿下每片4千位的三个大规模集成电路典型品种和独立设计的新型电路,做出样品并进入批量生产,这一任务由王守武全面负责。次年9月,目标达成,中科院半导体所后来将这项技术成果转让至上海元件五厂,用于生产。
1、无锡:引入海外技术第一城
1978年,878厂发展成军工和各工业部门重要的集成电路提供方,同年,一个我国IC产业一个重要的新节点出现——国营江南无线电器材厂(无锡国营第742厂)引入日本东芝3英寸硅片生产线。

▲1969年国营江南无线电器材厂(742厂)迁入大王基厂区
这是我国第一次从国外引入IC技术,也是上世纪80年代我国引进的规模最大、涵盖全产业链的首条集成电路生产线。
这个时期,国家缩减对电子工业的直接投入,广大电子厂为了短期获得收益,选择用购买引进取代自主研发,致使中国半导体产业出现重复引进和过于分散的问题。
这也是中兴创始人侯为贵在1980年被派往美国考察生产线,1985年在深圳创办中兴半导体公司的原因。
无锡国营第742厂的成功仅是个例,1987年,742厂的产量达全国同类产品40%,但据一份当时交给中央的报告显示,全国有33个单位不同程度引进各种IC生产线设备,累计投资约13亿元,最终建成投入使用的仅有少数几条线。
在引进日本生产线时,742厂就做出了很有“市场意识”的抉择,选择按国内用户要求为导向,而不是完全按日方产品标准来生产产品。
1983年,电子工业部决定从四川永川半导体研究所抽调500人,与742厂共同组建无锡微电子科研生产联合体,攻关2-3微米工艺大生产技术,于1988年开工建设,并先后研制了64KB和256KB动态随机存储器。
在联合攻关的模式下,无锡微电子联合公司于1985年成立,以它为基础的中国华晶电子集团公司则在1989年成立。中国华晶电子集团公司被誉为“中国微电子产业的黄埔军校”,从这里走出、在其他公司或政府部门担任过主要领导或骨干的人数,据说不下500人。
作为“第一个吃螃蟹”的城市,无锡IC产业迅速发展起来,从江南无线电器材厂到华晶电子集团,成为改革开放以来中国微电子企业转型发展的一个缩影。
2、531战略:无锡共享技术,北京国营退场
1986年,王守武在北京组建中科院微电子中心,电子工业部在厦门举行的集成电路研讨会上,出台了集成电路“七五”行业规划(1986~1990年),提出“531”战略,即普及5微米技术、研发3微米技术、攻关1微米技术。
一时间,全国各地IC企业都派出考察团奔赴无锡,742厂也响应国家战略,向全国推广5微米技术并免费赠送资料和支援工程技术人员。

但当时我国工艺和产品均与国际先进水准相差甚远,原本提倡的“引进、消化、吸收、创新”八字方针没有得到全面贯彻,
电路厂达不到整机厂需求,各地引进过程又过于注重设备、仪器等硬件,而忽视引进技术和管理,再加上科研和生产结合不紧密,各所、厂都是独立研究,研究所还有些许海外归来的专家或骨干,工厂里几乎完全靠国内大学生和工人们自力更生,这些都制约了我国IC产业的发展。
即便是发展的排头兵742厂,此后相继从东芝、西门子、美国朗讯引入生产线设备和技术,也没做到创新。
还有一个问题是经费,“七五”规划决定要建立的南北三个微电子基地,投资预计无锡6亿元、上海5亿元、北京4亿元,结果资金没着落,北方基地筹备一年多就解散了,上海也投了不到5亿元。
1988年,我国的集成电路年产量终于达到1亿块,这标志着国家开始进入工业化大生产,这一标准线的达成时间比美国晚了20年,比日本晚18年。

此时上海半导体企业开始合资化探索。上海无十四厂引进技术项目,由上海市仪表局、上海贝尔公司合资设立上海贝岭公司,上海无线电七厂和荷兰飞利浦公司合资成立上海飞利浦半导体公司,这家公司在7年后更名为上海先进,从事大规模集成电路生产。
而多种因素作用下,北京878厂和774厂逐渐退出IC产业,原北京电子管厂厂长王东升带领员工自筹650万元资金进行股份制改造,创办了京东方。上海元件五厂成为南方地区集成电路发展的摇篮。
3、908工程:无锡华晶栽跟头,投产即落后
1990年8月,“908工程”规划出炉,目标是在“八五”(1991-1995年)期间半导体技术达到1微米。
“908工程”规划总投资20亿元,其中15亿元用在无锡华晶电子,建设月产能1.2万片的晶圆厂,由建设银行贷款;另外5亿元投给9家集成电路企业设立设计中心。
这个方案被寄予厚望,要拉近中国与世界先进水平的距离,但现实不遂人愿,“908工程”审批用了2年,从美国朗讯引入0.9微米生产线用了3年,加上建厂的2年,从立项到投产总共历时7年。
建成时,华晶技术水平已经落后国际主流技术水平4-5代,投产当年亏损2.4亿元,成“投产即落后”的典例。
与之形成鲜明对比的是新加坡政府,他们在1990年投资特许半导体,仅用2年时间建成,第三年投产,1998年收回全部投资。
这一期间,无锡江阴的江阴晶体管厂扭亏为盈,于1992年更名长江电子实业公司。
在无锡被国家委以重任的时候,同样在江苏的另一个城市南通却还在艰难“扶持”IC企业。当时南通市晶体管厂是南通市十五家特困企业之一,1990年,石明达临危受命,担任厂长一职。
通过和日本富士通扩大合作,石明达争取到日方信任,1997年,富士通主动提出要合资意向。同年,合资企业南通富士通微电子股份有限公司成立,南通华达占股60%,中方控股并负责经营。
4、909工程:上海华虹NEC挑大梁,投产即盈利
1995年,国家领导人参观了三星集成电路生产线,发出“触目惊心”的四字感慨。总理办公会议确立了中国电子工业有史以来投资规模最大、技术最先进的一个国家项目——“909工程”:投资100亿元,设立一条8英寸晶圆、0.5微米工艺技术起步的IC生产线。
当时“908工程”还在进行中,会议决定简化审批程序,同时“909工程”注册资本40亿元人民币由国务院和上海市财政按6:4出资拨,次年国务院又追加1个亿。
后来时任电子工业部部长的胡启立在书中记录了自己走出会议室的想法:“如果‘909工程’再翻车,就会把这条路堵死,可以肯定若干年内国家很难再向半导体产业投资。”
随后他又写道:“这些判断都没错,但现在想来,那时我对即将遇到的风浪和危难的估计都是远远不足的。”
1996年7月,以西方国家为主的33个国家在奥地利维也纳签署了《瓦森纳协定》,对控制清单上先进商品和技术出口实行管制,很遗憾,中国在这个被限制的国家名单内,这严重掣肘了此后中国IC产业的发展。

“909工程”的主要承担者是上海华虹和日本电气(NEC)合资组建的上海华虹NEC,1997年7月31日,它肩负重任开工,没有重蹈华晶7年建厂的覆辙,而是不到2年就竣工。
时任上海市市长的徐匡迪曾多次与华虹当时的董事长张文义一同参加外商谈判,每次它都要问华虹是盈是亏,到2005年6月,华虹完成立项时的所有目标。
1998年,两个影响未来上海IC产业的重要角色出场。
一位是上海官员、清华电子系毕业生江上舟,他向上海市政府建议在浦东新江规划张江微电子开发区,而这个区域日后成为上海IC产业的核心地带。

▲江上舟
另一位是台湾人张汝京,彼时他刚从德州仪器提前退休。经创办茂矽电子的陈正宇求助,他帮助华晶进行改造,不过由于身份限制,他来帮忙不到3个月,就被台湾当局拉了回去。

▲张汝京
8月,华晶完成改造任务,终于在次年5月实现盈亏平衡。
1999年初,华虹NEC依靠NEC给的存储器订单,实现投产即盈利,2000年销售额达30.15亿元,利润达5.16亿元。

同年,在信息产业部、财政部、北京市政府的直接领导下,以及国家电子信息产业发展基金投资支持下,应邀回国的邓中翰、杨晓东等一批留美博士启动并承担了“星光中国芯工程”。
中星微电子于1999年10月在北京中关村成立,邓中翰博士为“星光中国芯工程”总指挥、中星微电子公司董事局主席、首席专家。
三、2000-2007:上海迎海派创业高峰期,北京成国产CPU高谷
华虹NEC很快就遇到了新的重挫。2000年末开始的全球半导体市场低迷期将DRAM价格打掉了九成多,美韩日存储大混战中日企节节败退,NEC自顾不暇。
2001年,科技部制定首批国家集成电路设计产业化基地,包括上海、西安、北京、深圳、杭州、长沙、武汉。
这一年,华虹NEC亏了近14亿元,NEC宣布将在2004年前退出DRAM领域,华虹不得不转型为代工。而因为海外技术封锁和资金等问题,华虹无法建设先进的12英寸晶圆生产线,中国再次错失与国际DRAM产业同步的机会。
而在华虹身陷逆境之时,中国大陆第一大芯片制造公司中芯国际刚在上海冒出萌芽。
21世纪初,上海倾尽资源发展集成电路,江上舟甚至大胆预言:2015年-2020年,上海集成电路生产线技术等级和生产规模将可能超越中国台湾地区。在上海经济委员会、市工业局党委任职时的江上舟,力邀张汝京到上海建设中芯国际。

▲王阳元
2000年夏天,张汝京来到大陆,和王阳元院士在张江创业,张汝京带了300多位台湾同胞和100多位来自欧美日韩的同事,初创阵容相当豪华。同年台湾经营之神王永庆的长子王文洋到大陆自力更生创业,在上海创办了宏力半导体。
张汝京虽然来自台湾,从他的父辈起就有大陆有“剪不断,理还乱”的关系。
张汝京在家排行老二,在抗战时期,他的父亲张锡伦为兵工厂指挥炼钢,其母亲刘佩金钻研火药,为抗战前方源源不断地提供物资,张锡伦的大儿子张汝翼后来曾参与无锡华晶上华的建设。
淮海战役结束后,张汝京举家迁往台湾高雄,他在美国攻读工程学硕士和电子学博士学位后,于1977年加入美国德州仪器(TI),经历8年研发经历后,张汝京开始负责运营,成功主持了德州仪器在美国、日本、新加坡等10座半导体工厂的建设与运营,成为半导体行业的“建厂高手”。
1997年,张汝京从德州仪器提前退休,回台湾创办世大半导体,世大在2000年被台积电并购。张汝京来到上海,在获得各级政府部门的大力支持后,选址张江。

中芯国际创下建厂最快纪录,2000年8月1日打下第一根桩,到2001年9月建成投产,仅历时13个月。
这背后凝聚了张汝京的多年积累建厂智慧以及人才和政府资源,据说在技术封锁的背景下,张汝京为了取得美国进口设备的出口许可,他前往美国四处游说,还找齐了全美五大教会为其做人格背书,并承诺中芯产品只用于商业用途,才拿到美国的出口许可。
“十五”期间(2001-2005年),上海引资100亿美元建设10条技术水平等于或高于“909工程”的8英寸-12英寸集成电路生产线。
这个时期,上海张江像一个聚宝盆,吸引了大批像张汝京一样留洋多年的IC人才前来创业。
例如,2001年,武平和陈大同成立展讯通信;2002年,豪威科技(子公司)成立;2003年,赵立新创立格科微电子;2004年,杨崇和和戴光辉创办澜起科技,魏述然创立锐迪科,尹志尧成立中微半导体。
2001年上海IC产业还发生了一件值得纪念的事,1997年成立的新涛科技被IDT以8500万美元并购,这是大陆半导体产业第一笔国际并购案。
当上海广泛接纳海归创业者之时,一大批中国“芯”的硕果开始在北京产出。
从2001年到2004年,“星光中国芯工程”的数字多媒体芯片“星光”系列、中科院计算所主导的龙芯CPU、北大众志-863系列CPU芯片、北京六合万通的万通系列无线局域网基带芯片等芯片陆续流片成功。

2005年11月,中星微电子在纳斯达克上市,成为中国第一家在海外上市的拥有自主知识产权的芯片设计公司。
南方的当时出现IC新势力也不容小觑,以广东为代表。
仅是深圳就孕育出了如今位居中国IC设计榜单榜首的华为海思(2004年成立)和前五中兴微电子(2003年成立),以及如今在全球指纹芯片市场出货排名第一的汇顶科技(2002年成立)。
珠海也有一家公司发展势头很足,叫珠海炬力,2001年12月成立,到2004年Q4已在全球MP3芯片市场占有率排第一,2005年风头正盛的炬力登陆美国纳斯达克,是珠海第一家走出国门的上市企业,也是国内第二家在美上市的中国芯片IC设计公司。
在这一时期,苏州进入快速发展阶段,黄金期曾引进英飞凌、飞兆半导体、AMD、瑞萨等一众国际大厂。从2002年到2008年,苏州IC产业几乎以每年超过30%的增速发展,基本形成以IC“设计-制造-封装测试”为核心,设备、材料及服务产业为支撑的IC产业链。

2003年,江苏长江电子改制成立长电科技股份有限公司,同年6月,长电科技在上海证券交易所上市,成为中国半导体封装行业第一家上市公司。
3年后,湖北武汉新芯成立,我国中部地区的IC产业终于出现兴起的火苗。第二年,江苏通富微电和甘肃天水华天在深交所上市成功,天水华天已成为西部最大的封测基地。
让我们把视角切回上海。
中微半导体在半导体设备领域的快速起势,引来国外竞争对手美国应用材料公司和美国科林研发挑起的知识产权(IP)侵权诉讼,结果中微半导体均以更充足的证据获胜,扫除IP障碍。
而同样是遭遇IP纷争,中芯国际却过得不太顺利。2003年8月,就在中芯国际即将在香港和美国上市的关键时刻,台积电在美国加州起诉中芯国际,要求赔偿10亿美金,而当年中芯营收总额仅有3.6亿美金。
官司拖到2005年,中芯国际选择和解,赔偿1.75亿美元,而2006年,台积电再次在美国加州发起诉讼,指责中芯国际违反《和解协议》。中芯坚决否认自己侵权,并选择了在北京高院反诉台积电,然而2009年6月,北京高院驳回了中芯的全部诉讼请求。
3个月后,加州法院开庭,台积电再次胜诉,中芯国际被迫付出更大的代价:在1.75亿美金的基础上,再赔2亿美金,外加8-10%的股份。这使得当时台积电成为继上海实业和大唐电信后,中芯国际的第三大股东。
与台积电缠斗6年后,张汝京离开中芯国际,江上舟临危受命出任董事长,2010年带领中芯国际扭亏为盈。
祸不单行,在中芯国际身处风雨飘摇之际,上海还陷入另外一则举国震惊的丑闻。2006年,一个类似于美国“水门事件”中“深喉”的人物,在清华BBS论坛上指责上海交大微电子学院院长陈进教授发明的“汉芯一号”造假。
当时已经是“汉芯1号”发布后的第三年,“汉芯1号”采用国际先进的0.18微米半导体工艺设计,被国内权威专家验证已达到国际先进技术,被称作是中国芯片史上的重要里程碑。

经过调查,“汉芯1号”不过是从美国摩托罗拉买回的DSP芯片,雇人磨掉原logo再加上“汉芯”的logo,造假一事属实。这一年,始作俑者陈进被免职,中国学术界也遭严查,先后有一批学术不端行为被揭发和处分。
这一丑闻影响巨大,相当数量的自主研发项目收到波及,甚至有些正常的芯片项目被叫停,甚至很长一段时间人们谈芯色变,整个IC行业都受到一定冲击。
但也因此,科技部首次将打击科研学术造假纳入法制化轨道,发布《国家科技计划实施中科研不端行为处理办法(试行)》。
四、2008-2013:武汉存储蓄势,紫光开启收购潮
在这一阶段,武汉的存储产业从初露锋芒转为命途多舛。
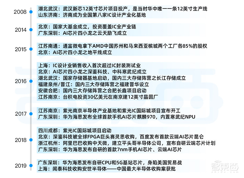
2008年,武汉新芯建设的12英寸芯片项目正式投产,良率达世界水平,这是当时华中唯一一条12英寸生产线,也是湖北历史上最大单体投资项目。
武汉新芯的顺利量产,正式结束了我国中部无“芯”的历史,并开始带动湖北半导体上下游相关产业的集聚。
武汉新芯成立初期,湖北省和武汉市将其交由中芯国际管理,当时武汉新芯主要用12寸晶圆厂生产NOR Flash芯片和CMOS图像传感器芯片的代工制造,帮美商 NOR Flash 大厂飞索半导体(后被 Cypress 并购)和传感器大厂豪威(OmniVision)做代工。
然而好景不长,因飞索濒临破产,武汉新芯失去大订单,而当时中芯国际身陷危机自顾不暇,业界一度传出镁光等企业欲将其收购的传闻。
道路变艰难的还有珠海炬力。随着MP3市场萎缩,转型迟缓的炬力逐渐失去资本的青睐,2009年,炬力首次出现大幅度亏损,此后便一直回天乏力,直到2016年底,连续亏损的珠海炬力宣布私有化,是珠海首只成功回归的中概股。
济南在2008年被科技部特批为第八家“国家集成电路设计产业化基地”,但受政策、产业环境和机遇等多重因素的影响,在此后的十年间,济南与前七家基地在产业聚集和发展规模上的差距越来越大。
因为2008年的金融危机,展讯也陷入风雨飘摇之境,当年Q3报出3130万美元巨亏,据说到2009年Q1时基本上连客户都没了,而创始人陈大同、武平陆续选择离开。

▲李力游
就在展讯已进入危急存亡之秋,李力游接任展讯通信的总裁兼CEO后力挽狂澜,带领展讯在2009年年中推出了与联发科MT6225抗衡的产品,并在2010年营收超22亿人民币,股价不到2年涨了近29倍。
2011年,中芯和武汉政府合资成立中芯国际IC制造武汉公司。而一代半导体传奇人物江上舟因肺癌复发,生命戛然而止,(华虹)张文义接棒,创下连续11个季度的持续盈利。
同样在这一年,张文义的老东家上海华虹和宏力半导体合并,两家合计共3座8英寸晶圆厂,每月产能13万片。到2018年底,华虹宏力累计生产闪存型智能卡芯片8英寸晶圆156万片,产值约38亿元,全球市达34%。

2012年,兆易创新成武汉新芯重要客户,2013年,武汉新芯从中芯国际独立,原中芯首席运营官杨世宁博士任CEO。
同样在2012年,西安高新区已成功引进三星电子存储芯片一期项目,总投资达100亿美元,去年三星半导体存储芯片二期项目也在西安动工,投资额达70亿美元,计划2019年产线竣工,将量产V-NAND。
展讯的芯片业务在2015年开始每况愈下,2016、2017年亏损达3亿美元、5亿美元。与此同时,由清华大学电子工程系1985级学子赵伟国掌舵的清华紫光,开始在资本市场大肆并购。
从2013年起,紫光用2年时间耗资51.9亿美元,先是收购了展讯通信、锐迪科并将其打包合并,随后又拿下惠普公司旗下新华三51%的股权,构建“从芯到云”的高科技产业链。
五、2014-2019:多城征战存储市场,北京AI芯片引领风骚
如果说前一阶段武汉在存储业的起势还颇为显眼,到这一时期,多个城市参与到这个领域的混战之中。我国集成电路产业的主要城市分布此时已基本定型。
其中,常年只有北京、上海、深圳三座城市的中国IC设计“100亿元俱乐部”,在2018年迎来了杭州和无锡两个新“会员”。

2014年,中国IC产业史无前例的巨额投资出现,为了促进IC发展,国家集成电路产业投资基金(简称“大基金”)在北京成立。作为专注芯片行业的“国家队”,大基金总额最初计划约为1200亿元,一期实际募集规模1387.2亿,投资覆盖了集成电路全部产业链。
在大基金一期投资的6家IC设计公司中,有2家公司均地处长沙,分别是国科微和景嘉微。国科微在2017年上市后,股价累计上涨超7倍;景嘉微是国产GPU龙头企业,军用GPU地位稳固。

2015年,江苏封测大厂通富微电一举拿下了AMD中国苏州和马来西亚槟城两个工厂各85%的股权,成为控股股东,营收增长了70%,在全球同行业的排名从第14跃居第8。产品的档次也获得大幅提高,高密度的封装、新型产品的封装测试上升到总收入的70%-80%。
英特尔在这一年宣布在大连的Fab 68工厂建设二期工程,主要生产是NAND闪存,项目总投资不超过55亿美元。经过三年建设后,Fab 68二期工程已正式投产。未来Fab 68工厂有望成为英特尔最重要的NAND闪存生产基地。
2016年,采用中国芯“申威”的神威太湖之光超级计算机夺冠,与此同时,21世纪初的海归创业邦威力显露,上海IC设计业销售收入首次超过封装测试业,比重提升至34.7%。
这一年,国家存储器基地在武汉启动,而就在武汉新芯被看好将成为国家存储基地大本营时,紫光集团收购武汉新芯多数股权,长江存储横空出世,控股武汉新芯。从此,武汉新芯和长江存储成为武汉存储产业的左膀右臂。

同样在这一年,福建泉州、晋江两级政府共同出资设立福建晋华,和台湾联电开展技术合作,专注于随机存取存储器(DRAM);合肥长鑫的项目也启动于2016年,由北京兆易创新与合肥市产业投资控股集团合资,主要研发19纳米制程的12英寸晶圆DRAM。
此后,长江存储、福建晋华与合肥长鑫并列中国三大存储阵营。

▲中国三大存储项目(来源:观研天下整理)
从2016年起,南京开始在IC领域连放大招。
南京很明确,要把江北新区打造成“中国芯片之城”,要成为集成电路设计及综合应用基地、集成电路设计产业化基地和集成电路晶圆制造及封测基地。
江北新区引入的首个重大项目是台积电投产,2016年,台积电投资30亿美元在南京浦口经济开发区建设12英寸晶圆厂暨IC设计服务中心,这是台湾历年来在大陆最大的个体投资项目。

▲南京台积电一期
因其集聚效应,产业链上下游的Arm、新思科技、大唐电子、新芯电子、泛林半导体、阿斯麦等一大批企业均选择在此落户。
2017年2月,紫光再抛大手笔,总投资300亿美元(约2063亿人民币)紫光南京半导体产业基地和总投资300亿元人民币的紫光IC国际城项目正式宣布开工。据说其项目一期有望在明年年底建成,一期月产芯片达10万片,将有力地支撑中国在主流存储器领域的跨越式发展。
南京不是唯一被紫光相中的城市,2018年1月,紫光在四川成都天府新区启动紫光IC国际城项目,投资500亿元,计划2022年竣工投运,旨在填补四川在存储芯片等芯片领域的空缺。
2018年7月,天水华天科技签约落户南京浦口经济开发区,总投资80亿元。11月,富士康旗下的京鼎精密南京半导体产业基地暨半导体设备制造项目正式签约,投资20亿元,以半导体高端设备为主。
这意味着南京浦口区江北新区有望成为中国半导体制造业和存储领域新的黑马。

当南京强火猛攻存储业之时,西安将目光聚焦在光电芯片领域。2017年上半年,西安100多家光电芯片企业中,有30多家营收超千万,产值达20多亿元。
根据相关部门的产业规划,西安IC电路产业产值预计在2021年突破1000亿元,,其中集成电路设计产业产值过100亿元,制造业产值过500亿元,光电芯片产业3年产值突破100亿元,在3-5年内将形成光电芯片产业集群,培养一批光通信、光显示、光照明等领域的行业龙头。
重庆则着重推进发展电源管理芯片和功率半导体,目标成为国内重要的功率半导体基地。另外在封装测试方面,SK海力士在重庆建设其全球最大封装测试基地,重庆也将持续发展高密度、高可靠性先进封装工艺。
2016年,人工智能(AI)的科技浪潮已然席卷全球,愈加广阔的市场催生对算力的丰富需求,使得北京再度成为中国半导体产业话题点最密的地区。
在动辄上亿元融资的催化下,新的造芯势力——AI芯片玩家犹如雨后春笋般兴起,而北京成为AI芯片创企最多的地区之一。
国内AI芯片市场的当红炸子鸡“AI芯片四小龙”中,深鉴科技、中科寒武纪、地平线三家都在北京成立。
北京的清华、中科院等高校及研究机构的深厚科研实力和过硬的市场化能力再度凸显。中科寒武纪的创始人陈云霁、陈天石两兄弟都是中科院计算所博士毕业,他们打造的两代智能处理器IP曾被搭载在华为旗舰芯片麒麟970和麒麟980中。
深鉴科技由清华电子系汪玉副教授带领团队成立,最早由FPGA技术起家,去年7月被赛灵思收购,这是国内第一家被国际半导体巨头收购的AI芯片创企。去年7月成立的北京AI芯片创企清微智能,则脱胎于清华大学微电子研究所十余年深耕CGRA架构的Thinker团队。

此外,北京高校带队的AI芯片团队,还有清华精仪系施路平老师组领衔的类脑计算芯片团队、北京大学高能效计算与应用中心主任丛京生带领的基于FPGA的深度学习加速团队等。
在北京之外,玩家也相当丰富。比如四川成都有电子科技大学博士生导师刘洋教授带队成立的深思创芯,深圳有早早兼具AI算法、AI芯片和大数据平台的独角兽云天励飞,武汉有专注开源精简指令集RISC-V的芯来科技。
AI芯片使得半导体领域的池子变大,吸引的不止新兴创业者,还有芯片老玩家和一些跨界玩家。
杭州有被阿里巴巴收购的中天微,如今它的芯片团队已经成为阿里巴巴跨界造芯大业的重要技术主干。杭州的安防巨头海康威视、大华股份的造芯计划也在去年浮出水面。
总部坐落在北京的互联网巨头百度,自去年发布首款云端全功能AI芯片昆仑后,于近日百度开发者大会上宣布昆仑已成功流片。

深圳更是拥有实力超群的华为海思坐镇,除了在多类多媒体芯片领域夺魁外,在近两年先后发布了自主研发的首款手机AI芯片、云端AI芯片、服务器处理器、5G基站芯片等领域,展示出全球第一大IC设计公司的强劲实力。
南京在AI芯片领域亦是不甘示弱,在去年年底花10亿投资龙加智AI芯片研发项目,花5亿投资比特大陆AI芯片研发项目。
从去年到今年,由AI芯片助燃的造芯热潮持续,十多座城市陆续推出IC新政策,设立产业投资基金和资金奖励,争夺人才、创企以及半导体巨头合作研发和建厂。
比如厦门相继吸引紫光、联芯、通富微电、士兰微等半导体行业龙头相继入驻。
尽管政策和环境都在推动集成电路产业发展,但截至今年,我国在制造、设备、材料等方面和国际先进水平的差距依然明显。
华为被列入美国商务部工业和安全局实体名单一事,再度将发展集成电路产业的重要地位推到了公众视线的中心位置,如果在半导体领域过度依赖海外公司,中国高新科技领域的未来发展仍将受制于人。
在半导体器件领域,上海的手机ODM厂商闻泰科技主导的迄今中国最大的一笔半导体收购案迎来重要进展。2019年6月,历时一年的闻泰科技268亿元跨境收购安世半导体一案获证监会审核通过。
结语:筚路蓝缕,以启山林
再有不到2个月,就是中国半导体事业奠基人黄昆先生的百年诞辰了。回望过去68年,以黄昆、谢希德为代表的学术大家们开启了中国半导体产业的那扇门。
大量留学归来的专家学者或深耕于学术研究,或投身于产业建设,或选择创投基金,在他们的共同奋斗之下,我国半导体产业从完全的零基础成长到如今,能在AI芯片设计和封测方面与国外一流IC企业相提并论。
如今,我国集成电路产业分别在京津环渤海、长江三角洲、珠江三角洲、中西部地区四大区域形成产业集群。
京津环渤海区有北京、天津、大连、济南,长江三角洲有上海、无锡、南京、苏州、南通、杭州、合肥,珠江三角洲有深圳、珠海、厦门,中西部地区有武汉、长沙、重庆、成都、天水、西安。

IC设计领域,根据IC Insights发布的数据,地处深圳的华为海思在2019年第一季度位列全球IC排行榜第14名,成为唯一一家跻身全球前15强的中国公司。
IC封测领域,国内三大封测龙头,长电科技、华天科技、通富微电进入全球十强,长电科技更是跻身全球前三甲。
IC制造领域,近年增长速度超过前两者,国内IC晶圆生产线布局和建设正如火如荼地开展中,长三角地区可以说是我国IC制造集中营,占了国内前十大制造企业中的7家。

雄关漫道真如铁,而今迈步从头越。北京、上海、无锡、南京、武汉、深圳、珠海、杭州、天水、西安、天津……以这十六省二十一市为代表的中国“芯”事还在持续上演。
这只是中国半导体产业征程的初级阶段,一方面,除了上海、江苏外,绝大多数城市的IC产业都有偏重和短板,另一方面,存储、光刻、射频等一座座险峰还待攀登,如何找准芯片产业突破口依然是我国半导体产业面临着的关键问题。
参考文献:朱贻玮《集成电路产业50年回眸》;谢志峰 陈大明《芯事——一本书读懂芯片产业》;朱贻玮《未曾忘却的记忆:回旋在酒仙桥地区的集成电路梦》;韩乃旭《中国芯片的真实情况:与国外差距已缩短到5年内》;朱邦苏《西南联大的“三剑客”,中国科学院学部院士口述故事》