智东西(公众号:zhidxcom)
文 | 心缘
1941年,中华大地奏响极限艰难的抗战悲歌。头顶狂轰滥炸,地面炮火连天,高温火海、堤防骤溃、饥馁煎迫,几多地区犹如人间炼狱,生离死别不过早晚之间。
但这一切,还不足以扰动西南联大“内树学术自由,外筑民主堡垒”的精神内核。
校舍是荒山野岭上搭起的茅草屋,地面是泥土压成的,宿舍的方口嵌上几根木棍就是窗子,教室的屋顶覆盖着白铁皮,一到下雨天,“叮叮当当”的声响盖过老师授课的声音。
▲由梁思成林徽因夫妇设计的西南联大校舍
生活更是拮据到极致,从老师到学生都一贫如洗,物理系教授吴大猷为给病妻治病,每日化装成乞丐,到菜市场捡剩骨头给妻子熬汤。
这样的背景下,吴大猷收了黄昆做研究生,黄昆刚从北大物理系毕业,经著名金属内耗研究大师葛庭燧的推荐,在西南联大半工半读。
彼时,这个年仅22岁的年轻人,已在北大期间靠自学啃下了国内刚起步的量子物理。而14年后,以黄昆为代表,一批从海外学成归来的顶尖半导体人才,驻扎在北大,转动了中国半导体事业的罗盘。
这是一场艰难卓绝的苦旅,起步于一无所有,卷入摧毁信仰的浩劫,在漫无边际的黑暗里,每一位先辈都犹如一缕微光,微光与微光交汇,又孕育出新的微光。当新的微光投身于中国半导体事业,举目四望,天已经快亮了。
谈及中国半导体人才大本营,人们往往首先想到国内清华大学、国外加州伯克利,智东西曾对清华大学的芯片人才江湖做细致的梳理。(特稿:清华芯片往事)
而当我们追溯中国半导体事业的起源,我们发现,北大亦在中国半导体事业的长征,尤其是半导体基础理论的起步和发展,以及学科建设与人才输出中,扮演着不容小觑的角色。
“物格无止境,理运有常时。”北大物理学院中的石碑,陪伴着一代代半导体师生们走向充满期冀的未来。
一、从北大到北大
1936年,黄昆17岁,高考语文成绩一塌糊涂,与清华、北洋工学院失之交臂。
第二年,他通过保送考试,进入燕京大学物理系。15年后,他执起教鞭,走上北大物理系的讲台,在数百位学子心中,埋下半导体物理研究的种子。

▲黄昆
浸染于燕京大学求真务实的环境中,黄昆养成了独立思考的习惯。本科毕业后,他来到西南联大物理系,师从中国物理学之父吴大猷。
在这里,他结识了杨振宁、张守廉两位挚友,他们被称为西南联大“三剑客”,结成了长达半个世纪的深厚友谊。
▲美国国家档案馆图片:位于昆明西北郊外的西南联大校园
“我们无休止地辩论着物理里面的种种题目。”黄昆70岁寿辰之际,杨振宁在《现代物理和热情的友谊》一文中写道。
一天,围绕哥本哈根学派一个重大而微妙的贡献,“三剑客”从喝茶到晚回宿舍,甚至关灯上床后,一直争论得停不下来。最后,三人干脆一起爬下床,点亮蜡烛,翻起海森堡的《量子理论的物理原理》,来调解他们的辩论。
“我记得黄昆是一位公平的辩论者,他没有坑陷他的对手的习惯。”杨振宁在回忆文章中写道,“我还记得他有一个趋向,那就是往往把他的见解推向极端。很多年后,回想起那时的情景,我发现他的这种趋向在他的物理研究中似乎完全不存在。”
“人生不相见,动如参与商”。1944年,三人西南联大研究生毕业,各奔前程。但他们的友谊并没有随时空的隔离而流逝,只是两人见面时有,三人相聚不多。
▲西南联大物理系三剑客
西南联大带给黄昆的不仅是珍贵的友谊,还有对物理学理论之精湛更新的理解,对学习现代物理奥秘,进入了一个新的思想境界。
毕业之时,语文再次成为黄昆求学路上的绊脚石。留美考试因语文得了24分而落选,留英考试作文只写了三行,结果因为考官眼界高,给大家普遍打分都低,让黄昆捡了个漏,被“庚子赔款”留英公费生录取。
英国6年,成了黄昆人生的第一个学术贡献高峰时期。
在那里,他先后与两位诺贝尔奖得主莫特(N.F.Mott)和波恩(M.Born)共事,期间还收获了一位同为物理系学生的“洋夫人”里斯(A.Rhys,中文名“李爱扶”)。
▲上世纪40年代,20世纪40年代,黄昆在英国利物浦大学做博士后时与同事们合影
在英国的6年,黄昆完成了多项开拓性的学术贡献:和晶格动力学奠基人波恩合著的《晶格动力学》,被奉为固体物理学的“圣经”;提出由杂质或缺陷引起的漫散射,被称为“黄散射”;提出著名的“黄方程”和“声子极化激元”概念;与妻子共同提出经典的“黄-里斯理论”,成为固体中杂质缺陷上的束缚电子跃迁理论的奠基石。
与此同时,回国的愿望越来越强烈。
黄昆1947年4月写给杨振宁一封信:
一方面,“看国内如今糟乱的情形,回去研究自然受影响,一介书生又显然不足有挽于政局,吃苦不讨好,似乎又何必”;
另一方面,“我们如果在国外拖延目的只在逃避,就似乎有违良心。我们衷心觉得,中国有我们和没有我们,makes a difference。”
他认为杨振宁“successfully组织一个真正独立的物理中心在你的重要性应该比得一个Nobel Prize还高。同时在这步骤中,devotion to the cause的心也一定要驾于achieve自己地位之上。”
1951年底,黄昆作别英国,坐船取道香港,回到北大物理系任职。
此时,据美国贝尔实验室造出第一块晶体管,已过去了三年,中国百废待兴,半导体产业正亟待一个学术牵头人的出现。
二、执教北大,八大海归拓荒人

新闻界人士曾问黄昆:没有把研究工作长期搞下来,是不是一个很大的损失?
黄昆并不同意这种看法:“因为回国后全力以赴搞教学工作,是客观形势发展的需要,是一个服从国家大局的问题。这也并非我事业上的牺牲,因为搞教学工作并没有影响我发挥聪明才智,而是从另一方面增长了才干,实现了自身价值。”
1954年,黄昆任北大物理系固体物理专门化教研室主任,在他的牵头下,第一个半导体学科“半导体物理学”、第一个半导体专业化陆续诞生于北大。
▲五校联合半导体专门化1957年毕业生
从北大开始,以黄昆、王守武、汤定元、洪朝生、谢希德、高鼎三、林兰英、黄敞为代表的海归半导体先辈们,分别在三尺讲台和研究领域,奉献了无穷的学术财富。
仅是在1956-1958年期间,241名学生迎来了毕业典礼,他们走出北大校门后,成为全国首批半导体事业的骨干力量。
其时已是世界半导体界的里程碑时期,现代电子工业第一个集成电路,诞生于德州仪器工程师杰克·基尔比的手里,42年后,他因为这一伟大的发明被授予诺贝尔物理学奖。
1、黄昆
▲黄昆
黄昆的学术履历表是惊人的,30岁扬名全球物理界,32岁完成《晶格动力学》书稿,36岁当选中国科学院学部委员(后称院士),61岁当选瑞典皇家科学院院士,66岁成为第三世界科学院首批院士中的三位中国人之一,83岁被国家授予2001年度国家最高科技奖。
对学生们来说,记忆更为深刻的是黄昆在全国物理界有口皆碑的授课。从而立之年到年近花甲,黄昆在北大物理系的讲坛耕耘了二十六个春秋,一向谦虚的他,唯独对自己的教学有过较为满意的评价。
他不限于定义说明与公式推演,而是引导学生们对物理问题有深入的理解。无论是讲课还是做报告,黄昆都坚守两个原则:一,假定听讲人对所讲问题一无所知,且又反应迟钝;二,尽管讲过多次,每次都须重新备课。
中科院院士、清华大学教授朱邦芬曾与黄昆共事,在他的回忆中,黄昆精益求精到了极致。他备课备到非常仔细,包括黑板怎么写,这个字写在哪儿,字要多大,擦的时候,哪些要擦掉,哪些不要擦掉。朱邦芬曾经看过他的,等于用一个纸写成很多版本,就是黑板上第一批怎么写,第二批哪些擦掉、哪些保留。
尽管1955年就当选中科院学部委员,按规定可定级为“一级教授”,但黄昆主动要求定为“二级教授”,认为自己与饶毓泰、叶企孙、周培源、王竹溪等老师拿同样的工资,于心不安。
▲黄昆在中国科学院半导体研究所给研究生讲课
时代所限,内部政治干扰、外部技术封锁,多重因素作用下,作为基础科学研究的半导体物理首当其冲,黄昆倾注大量心血的教学工作被迫暂停,中国与世界的半导体研究差距越来越大。
直至1977年,改革开放总设计师亲自点名60岁的黄昆,让其担任中国科学院半导体研究所所长。以黄昆为学术带头人,半导体研究所成立了半导体超晶格国家重点实验室。
上世纪80年代,黄昆进入学术贡献的第二个高峰时期。退居二线的黄昆将更多精力投入科研,集中研究半导体超晶格物理问题,1983年,他与朱邦芬提出的计算超晶格光学声子模式的模型,及类体模解析表达式,被国际上称为“黄-朱模式”,已作为该领域必读文献列入许多国外专著和研究生教材。
“他好比现代的凤凰涅磐,从灰烬中飞起又成为世界领头的固体物理学家”。
这是国际著名固体物理学家、德国马克斯普朗克协会固体物理研究所前所长卡多纳(M.Cardona)描述黄昆的话。
▲黄昆获1995年度陈嘉庚数理科学奖
从1980年代中期开始,黄昆就时常感到头晕,后来发现有脑萎缩,但他的原创性研究一直持续到1996年。1999年,黄昆确诊患帕金森症。2005年7月6日,黄老在北京驾鹤西去,享年86岁。
5年后,国际小行星中心发布公报,将第48636号小行星永久命名为“黄昆星”。
2、中国半导体学科四大开拓者
我国第一个半导体课程开设于北大,黄昆、王守武、汤定元、洪朝生四人参与授课。
王守武是中国半导体科学技术的开拓人和奠基人之一,从中国第一台半导体激光器的研制,到提高大规模集成电路成品率,再到完成集成电路大生产实验,王守武从半导体材料、设备到生产都为我国半导体事业的发展做出了宝贵的贡献。
他先后任中科院半导体研究所业务副所长、中科院109厂厂长,1986倡议组建中科院微电子中心,王守武任微电子中心终身名誉主任,1980年当选为中科院学部委员(院士)。
▲王守武
洪朝生是中国低温物理开拓者,获清华电机工程系学士、麻省理工学院博士,先后任中科院应用物理所研究员,清华、北大、中科大教授等职务,1980年当选中科院学部委员(院士)。
汤定元是我国红外学科的奠基者,将半导体红外器件成功地应用于中国探测、空间遥感等方面。他曾先后在中科院应用物理所、中科院半导体研究所、中科院上海技术物理研究所工作,并曾任中科大教授和半导体教研室主任,1991年当选为中科院学部委员(院士)。
▲汤定元
黄昆和王守武都是1919年生人,汤定元和洪朝生比他们小一岁。黄昆和洪朝生是北京人,王守武和汤定元是江苏人。
其中,王守武出生于苏州名门望族——东山莫釐王氏,王家是中国近代少见的科技世界,王守武的父辈几乎都是中国近代科学初期的开创性人物,他与弟弟王守觉是著名的中科院兄弟院士。
除了黄昆外,其余三位先生都是前往美国留学。
1944年,王守武从同济毕业,考取自费留学,被麻省理工学院录取,但因结核病错过赴美时间。次年,他赴美国普渡大学攻读工程力学,1946年获硕士学位后转向物理学,用量子力学研究材料性质,1949年2月获得博士学位。
1942年,汤定元从国立中央大学毕业,留校任教至1948年,赴美国明尼苏达大学物理系学习,同年转入芝加哥大学物理系。1950年,汤定元获得芝加哥大学物理系硕士学位。
1940年,洪朝生从清华毕业,在西南联大电机工程系任电信课助教。5年后,他前往美国麻省理工学院攻读博士学位,1948年毕业后,后在美国普渡大学、荷兰莱顿大学卡末林·昂纳斯实验室工作。
四人的交集早在海外留学期间就开始,洪朝生在1950发现并提出半导体杂质能级导电理论时,固体物理领域还未受重视,他曾前往英国会见英国利物浦大学国际固体物理领军人物莫特,也就是黄昆先生的恩师。
▲洪朝生
王守武是四人中,最早踏上中国半导体研究征程的人。
新中国成立后,1950年秋,王守武通过印度大使馆办理难民证,乘船经香港回国,在中科院应用物理研究所工作,以半导体为研究方向。
一年后,汤定元、黄昆回国,又过了一年,洪朝生回国。除黄昆外,其余三人回国后均在中科院应用物理所(物理所)工作,在北大任教之于,中科院物理所的研究工作仍是他们的主心骨。
基于共同的理想和追求,四人交往日渐密。在黄昆的带头下,1954年,四人对如何发展我国半导体科技工作展开专题研讨,并开始合作为北大学生讲授“半导体物理学”课程。
四人在北大的合作授课,成为了各自开创半导体学科新篇章的起点。
此后,黄昆创办了中国第一个半导体专业化,汤定元开创了中国第一个窄禁带半导体分支学科,洪朝生参与创办中国科技大学低温物理专业,王守武创建了我国第一个半导体研究室、半导体器件工厂、半导体研究所和全国半导体测试中心。
▲1979年,王守武与研究人员在超净线工作
而四人为北大学生就开设“半导体物理学”课,还只是一颗激起涟漪的一颗砾石,真正掀起巨浪的大石块出现在两年之后。
3、北大半导体专业化起航
1956年,我国提出“向科学进军”,黄昆与王守武参与制定我国“十二年远景规划”,同任半导体科学技术发展规划制定小组副组长,半导体技术研究被列入国家四项“紧急措施”之一。
这一年暑假,北大、复旦、南大、厦大、东北人民大学(吉大前身)五校联合,在北大物理系开办了我国第一个半导体专门化,黄昆任主任,谢希德任副主任。
▲黄昆与谢希德
谢希德被称为中国半导体之母,是我国半导体物理学科和表面物理学科的开创者,亦是新中国成立后第一位大学女校长。
她1921年出生于福建泉州,1946年从厦大数理系毕业,第二年赴美深造。1949年,谢希德从美国史密斯女子文理学院硕士毕业,到麻省理工学院(MIT)继续攻读博士学位,学费全免。经过几多辗转,她与丈夫于1952年回国,执教于上海复旦大学。
▲谢希德
为了配合祖国建设工作,1956年,谢希德放下出生才5个月的孩子,前往北大,与黄昆共同主持中国第一个半导体专门组工作。1958年,她与黄昆合著的中国第一本 ——《半导体物理学》出版。

当时参与半导体专业化建设的著名老师,还有来自吉大的物理系教授高鼎三。
他是我国著名的半导体物理与器件学家、微电子与光电子专家、教育家,亦是吉林大学半导体系的创建者。说起来,他还是黄昆在西南联大物理系的同门师兄。
▲高鼎三
高鼎三1914年生于上海。不同于黄昆和谢希德,高鼎三因为家境贫寒,年及20岁还没学过数英理化,受美国学成归来的姨母鼓励与自主,他自学半年后考入上海大同大学附中,1937年考入上海交通大学,后因上海“八一三”战事爆发,转至武汉大学借读。
一年后,日寇进攻武汉,高鼎三干追随周恩来先生镇定撤出,倍受周先生的精神激励,还一度投笔从戎,考入武汉的黄埔军校14期,只是因为近视打不中靶而退学,辗转到昆明进了西南联大。毕业后,他考取了当届唯一的赴美公费留美名额,下一届这个名额被黄昆的挚友杨振宁拿到。
▲西南联大物理系1941届全班合影,左一为高鼎三(图源:高氏研究会)
还有一位曾与北大半导体有过交集的女先生,林兰英,她被誉为“太空材料之母”,是我国极富盛名的半导体材料科学家。
▲林兰英
她1918年生在福建莆田,1936年考入福建协和大学,毕业后留校任教。1946年,她收到美国迪金森学院的录取通知书,2年后启程赴美留学,只用一年就拿到了数学学士学位,还获得美国大学荣誉学会迪金森分会的金钥匙奖章。
1948年,固体物理学在美国兴起,次年第一块半导体锗单晶在美国贝尔实验室诞生。林兰英敏锐地意识到这一领域的重要价值,来到美国宾西法尼亚大学,从事固体物理研究。她再次用一年时间,拿到固体物理学硕士学位。
1955年,林兰英获得固体物理学博士学位,成为宾西法尼亚大学建校以来第一位女博士。
▲林兰英博士毕业照
谢希德、高鼎三、林兰英的回国之路都受到了美国的阻碍。
高鼎三在美国立法禁止中国理工科留学生回国,并对表态不回中国大陆的留学生给予经费资助时,他始终明确说要回国,因此被撤销资助和助教资格,随后他毅然退学,到洛杉矶国际整流器公司担任研究员谋生。
为了早日参加祖国建设,高鼎三与其他留学生联名给美国总统写信要求放行,同时托妻子向周总理写信求助,终于在1955年5月初乘上“威尔逊总统号”轮船回到了阔别近8年的祖国。
▲1948年,高鼎三在伯克利寓所,桌上是妻子的照片(图源:高氏研究会)
林兰英的回国之路更为艰难。她此前曾帮索文尼亚公司成功造出第一根硅单晶,这样的宝贵人才,美国是万万不愿意放人的。
林兰英在1956年以“母亲重病”为由,向印度驻美国大使馆申请回国。在登船的最后时刻,联邦调查局将她的图书资料、随身药品都翻个底朝天,最终一无所获,只扣押了一张6800美元的旅行支票,直到23年后,这张支票才由中国银行出面索回。
联邦调查局没有发现,就在他们搜查过的药盒里,藏着林兰英给新中国的献礼——500克锗单晶和100克硅单晶。
五校在北大联合举办半导体专业,林兰英被特邀做“半导体材料”的专题报告,她的讲课深入浅出,生动的内容时隔多年仍令学子们记忆犹新。谢希德善于组织课程内容,讲课结合学生实际,由浅入深,信息量大,条理清晰,语言流畅。高鼎三十分重视实践,坚持“理工结合、理化结合”的原则。
在参与北大半导体专业化建设的过程中,谢希德与高鼎三都积累了许多专业教学与学科建设的经验。
▲谢希德
谢希德于1958年返回复旦,从一名普通的物理系教师一路晋升,历任复旦大学物理系固体物理考古室主任、上海技术物理研究所的副所长等职位。她参与编写多部半导体讲义和教材,1977年大胆提出填补中国表面物理空白、发展表面科学的建议,1978年当选中国物理学会副理事长,1980年当选为中科院数理学部委员,两度当选主席团成员(1981年和1992年)。
62岁那年,谢希德成为新中国第一位女大学校长,在她担任校长的5年间,复旦的气氛活跃和严谨教学一样出名,复旦打破了综合大学只有文理科的格局,变为一所拥有人文科学、社会科学、自然科学、技术科学和管理科学的综合性大学。
美、英、日、加、香港地区的13所大学分别授予她名誉科学博士、名誉工学博士和人文科学博士1987年6月接受美国纽约州立大学Alabany分校授予名誉博士时,《今日美国》报社记者采访她,称她为“中国的哈佛大学校长”。
高鼎三返回东北人民大学后,在1959年主持建立了当时国内唯一的半导体系,连任系主任25年。1961年,高鼎三主持编写的《晶体管原理建议》,成为国内这一领域的开山之作。
“863会议”期间,在信息组专家几乎一边倒的倾向只发展微电子时,高鼎三不惧孤立,极力主张光电子技术的重要性,获得最高领导对光电子项目的重视,会后组建了中科院、清华、吉大联合光电子国家重点实验室。
其光电子技术在不久后爆发的海湾战争中,发挥了重要的实战价值。
▲林兰英
林兰英则以在中科院的研究工作为重,1957年,林兰英从洪朝生手中接任半导体材料组负责人,1960年进入中科院半导体研究所做研究工作。在她的直接参与下,我国第一根硅单晶、第一台开门式硅单晶炉、第一个砷化镓单晶等半导体材料相继问世,为我国太空半导体材料做出不可估量的贡献。
90年代,林兰英积极推动北方微电子研究开发基地的建设,将清华大学微电子学研究所、北京大学微电子学研究所、中科院微电子学研究中心和半导体研究所材料部门联合起来。年已八旬时,她仍在半导体材料领域主持各种重大的基础研究课题。
在她人生的最后三年,她与王阳元院士、李志坚院士和吴德馨院士等一起发起,建立了由北京大学牵头的“973”基础研究课题,从事亚50nm的新器件和工艺的研究,为下一代集成电路生产技术做准备。
黄敞比前几位小了将近10岁,他在1958年才从美国回国,没能赶上五校联合聚集北大的这一里程碑时刻。
▲黄敞(图源:西安微电子技术研究所)
在谢希德、高鼎三等先生回到原来的学校后,1959年7月,黄敞先生被分配到北京大学物理系,讲授半导体器件课,并兼任中国科学院计算机技术研究所11室主任、副研究员,同时开始培养研究生。
期间,黄敞先生提出了 “载流子总量分析方法”,可系统分析器件内部载流子的运动规律,为晶体管模型、集成电路的研究提供了一种科学的分析方法。这一开创性成果对半导体器件理论和超大规模集成电路理论的发展起到了开拓性的引领作用。
由黄敞主编的《大规模集成电路与微计算机》,系统阐述了关于集成电路、微计算机方面的理论研究成果,总结了多年来研制成果和经验,对业内外的科技人员都具有指导意义和参考价值。

后来黄敞在1965年被调至中科院156工程处(771所前身),开始从事航天微电子与微计算机事业。他在771所、西电大和北师大都带过研究生,并主持研制成功了多种运载火箭专用集成电路及计算机,为中国航天事业的发展作出了重大贡献。
展讯通信创始人武平曾在一片文章中写道,国内获得过国家科学技术进步一等奖,就已有相当的资格评上院士,黄敞不仅获得国外多个院士头衔,还是1979年第一位在国际顶尖专业杂志IEDM上发表论文的国内专业人士,却一直未被评为院士,令很多弟子感到不平。对此,黄敞则非常淡然,多次强调回国就是“为国家做事”。
三、继往开来,从北大走出的新学术带头人

在以上述这些先生为代表的教师们精心培养下,北大物理系陆续走出了一批批优秀的半导体人才,其中一些学子继承老师们的事业,继续为中国半导体学术研究和人才培养开辟天地。
北大物理系曾有“五大金刚”——莫党、秦国刚、甘子钊、夏建白、韩汝琦,他们都曾师从黄昆先生。
五人在毕业后,均曾留北大物理系执教。其中,甘子钊、夏建白、秦国刚先后当选为中科院院士;莫党历任中山大学物理系系主任、中山大学微电子研究所所长和广东省物理学会理事长等职位。
▲秦国刚
秦国刚1956年毕业于北大物理系,1961年研究生毕业于该系固体物理方向,师从黄昆。
他还记得黄昆刚推门进来时,他是有些失望的,觉得这样一门重要的课,“怎么这么年轻的老师来教我们普通物理?”但一节课下来,他们整个年级接近100个人,几乎都觉得黄昆讲课太深入了。
从1985年起,秦国刚任北大物理系教授,数十年来致力于半导体研究,在半导体杂质与缺陷等领域的研究中,做出系统和创造性成果。如今,秦国刚已经年逾古稀,但他继承者黄昆等学术先辈的精神,依然兢兢业业地工作在科研第一线和培养科技人才的事业中。
▲莫党
中山大学教授莫党也是北大物理系1956届毕业生。莫党是1952年广东省高考状元,毕业留校从事教研工作,于1976年调回广州,3年后调入中山大学物理系工作。
在他求学期间,黄昆给了他很大的启发和影响,他是黄昆、谢希德教授所著《半导体物理学》一书的书稿整理人,他所编撰的我国第一本半导体材料教材《半导体材料》还是由黄昆先生审阅的。
自大学毕业后,莫党在半导体材料和半导体物理、椭偏光谱、固体光学性质、光折变晶体等领域进行了大量深入的研究工作,曾与学生在世界上首创开展半导体离子诸如的椭偏光谱研究和创立分数微分谱方法,为发展和推广我国椭偏术做出了重要贡献。他还被选入美国出版的《世界名人录》,被美国纽约科学院任命为该院成员。
▲甘子钊
甘子钊1954年从湛江考进北大物理系,第一学期被称“怪才”,第二学期被称“天才”,第三学期被称“奇才”,本科毕业后被教授们争着收为研究生,结果成了黄昆的大弟子。
在甘子钊的记忆中,黄昆上课的时间和备课的时间是1与10之比,也就是说他要花10个小时准备讲一个小时的课。
毕业后,甘子钊留校工作,历任北京大学副教授、教授、固体物理研究所所长、国家超导专家委员会第一首席专家等职务,于1991年当选中科院院士。
他在60年代主要从事半导体物理的研究工作,解决了半导体锗中隧道过程的物理机理,80年代初发展了光在半导体中相干传播理论,并在凝聚态物理、激光物理的前沿研究工作中做出贡献。
▲夏建白
夏建白是上海人,17岁考取北大物理系,因为对黄昆的固体物理课印象最为深刻,他于1962年报考了黄昆先生的研究生,主攻固体物理学研究。
三年学成毕业后,夏建白留校物理系任教,后因内乱时期,他参与“三线”建设,一连15年没能再碰半导体物理。
“工作与所学专业分离,时间一长,心中的遗憾与日剧增。”黄昆调任中科院半导体所所长后,夏建白向导师黄昆写信表达了调动意向。在黄昆的帮助下,经一番周折后,年近40岁的夏建白成功调入中科院。
夏建白迫不及待地投身于半导体研究中,短短十年间,独立研制出中国自主生产的分子束外延设备,造出质量优良的超晶格、量子阱材料,在理论研究方面也取得一系列开创性成果。
▲韩汝琦
与前四位不同,在1962年北大物理系本科毕业后,没有继续读研究生,而是直接留校任教。
他曾任北大微电子研究所常务副所长、教授、博士生导师,曾撰写出版《固体物理学》、《非晶态物理学》、《非导体物理基础》、《晶体管原理与设计》等教材,并先后主持承担多项国家重点科技攻关任务和国防军工预研项目。
遗憾的是,韩汝琦在2011年2月16日因病逝世,享年72岁。
▲1958年北大物理系半导体专门化第一届五年制毕业生合影(前排左七为黄昆,第二排左七为陈辰嘉)
陈辰嘉原先是在厦大物理系学习了三年,1956年随着五校联合转至北大物理系半导体专门化报道。
后来1961年3月,她被调到而北大物理系半导体教研室,协助黄昆做好教研室的工作,当时黄永宝是实验室主任,韩汝琦是教学秘书,教研室最有经验的是黄昆、黄敞和黄永宝先生。在他们的努力下,教研室的年轻教师陆续在器件物理和材料物理研究上取得硕果,科研工作走上正确的轨道。
除了向黄昆讨论和学习外,在建设固体能谱研究室期间,陈辰嘉也曾向理论组的甘子钊、秦国刚学习。
▲许居衍
许居衍也是先在厦大物理系学习了三年,1956年迁至北大物理系学习,黄昆等老师在学术上将他带到了半导体科学的新领域。
1957年,许居衍完成学业后,被分配到国防部第十研究院第十研究所,他成为中国第一块硅平面单片集成电路的主要研制人,后来又于1970年参与了中国第一个集成电路专业研究所——第二十四研究所的创建。
1985年,许居衍参与第二十四研究所无锡分所组建,随后与无锡742厂共创的第一个微电子科研生产联合企业——无锡微电子联合公司,这家公司即是大名鼎鼎的中国华晶电子集团公司的前身。许居衍任24所及华晶电子的总工程师。
1995年,许居衍被评为中国工程院院士。
▲俞忠钰
俞忠钰和王阳元都是1958届的北大物理系毕业生。毕业后,俞忠钰历任河北半导体研究所副所长、电子工业部东光电工厂总工程师、厂长等重要职务。
王阳元毕业后则选择留校任教,他在学术领域主持研制成功我国第一块1024位MOS随机存储器,开拓了我国硅栅N沟道MOS技术,领导建成我国第一个大型集成化ICCAD系统,此后在微电子学新器件、工艺和结构电路研究中屡有建树。
▲王阳元
1978年,王阳元在北大建立微电子学研究室并任室主任,后任北大微电子所所长,并主持创建了SOI新器件研究室、我国第一个国家微米/纳米加工技术重点实验室等机构。
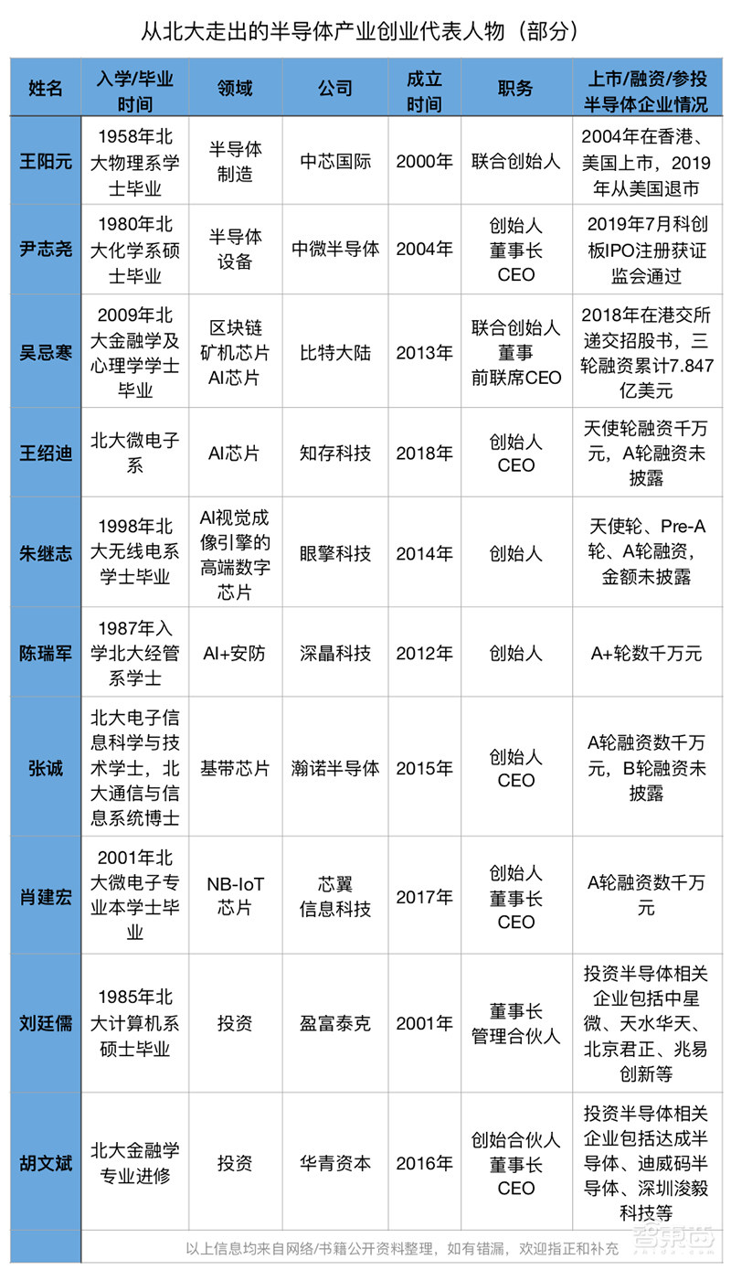
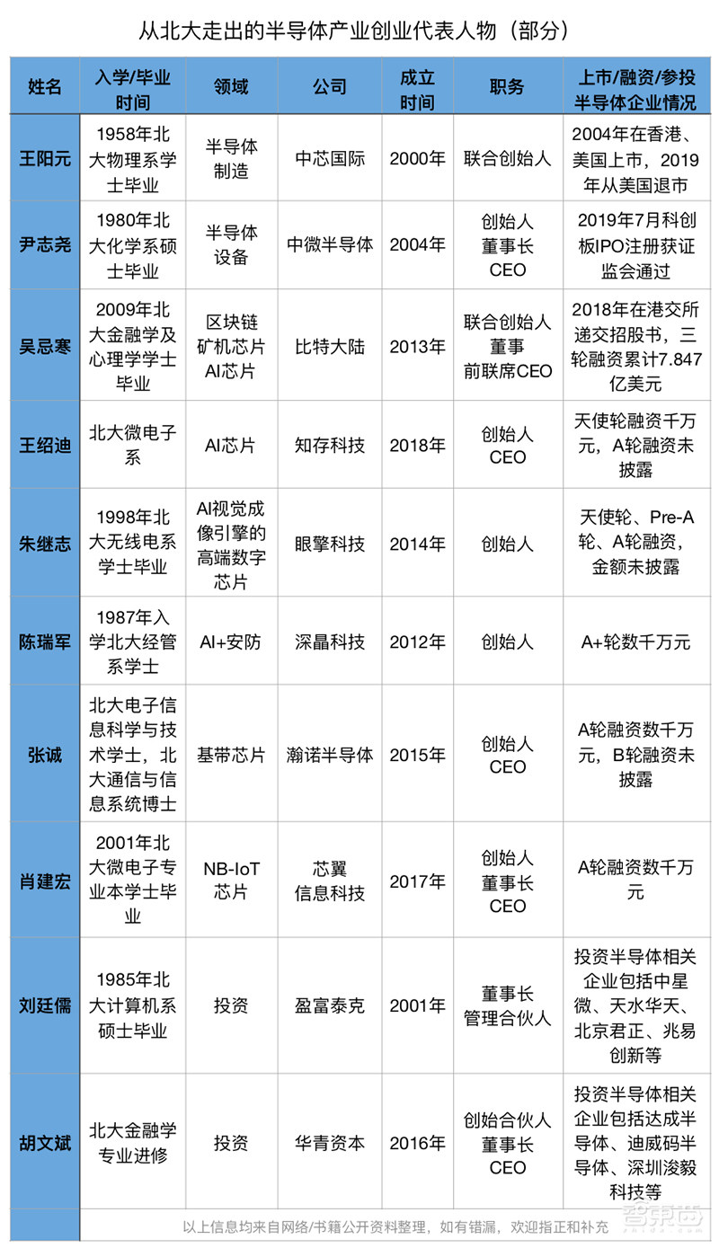
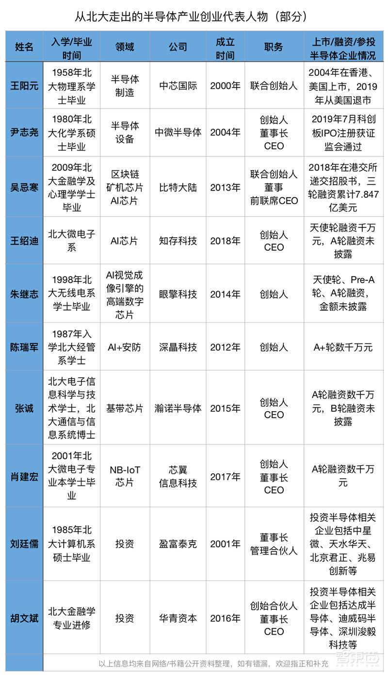
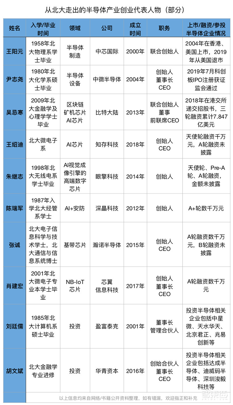
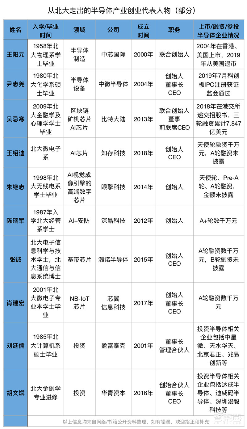
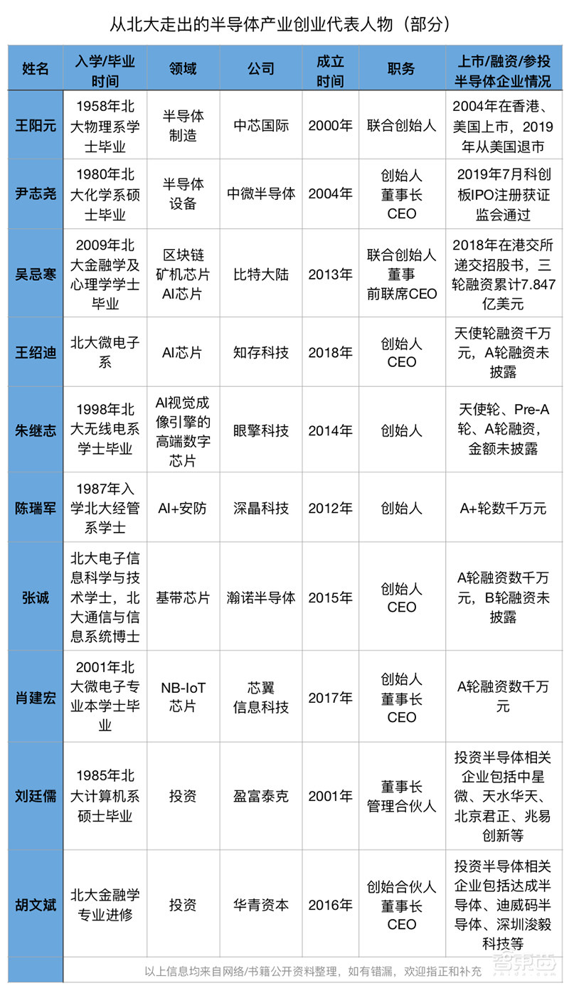
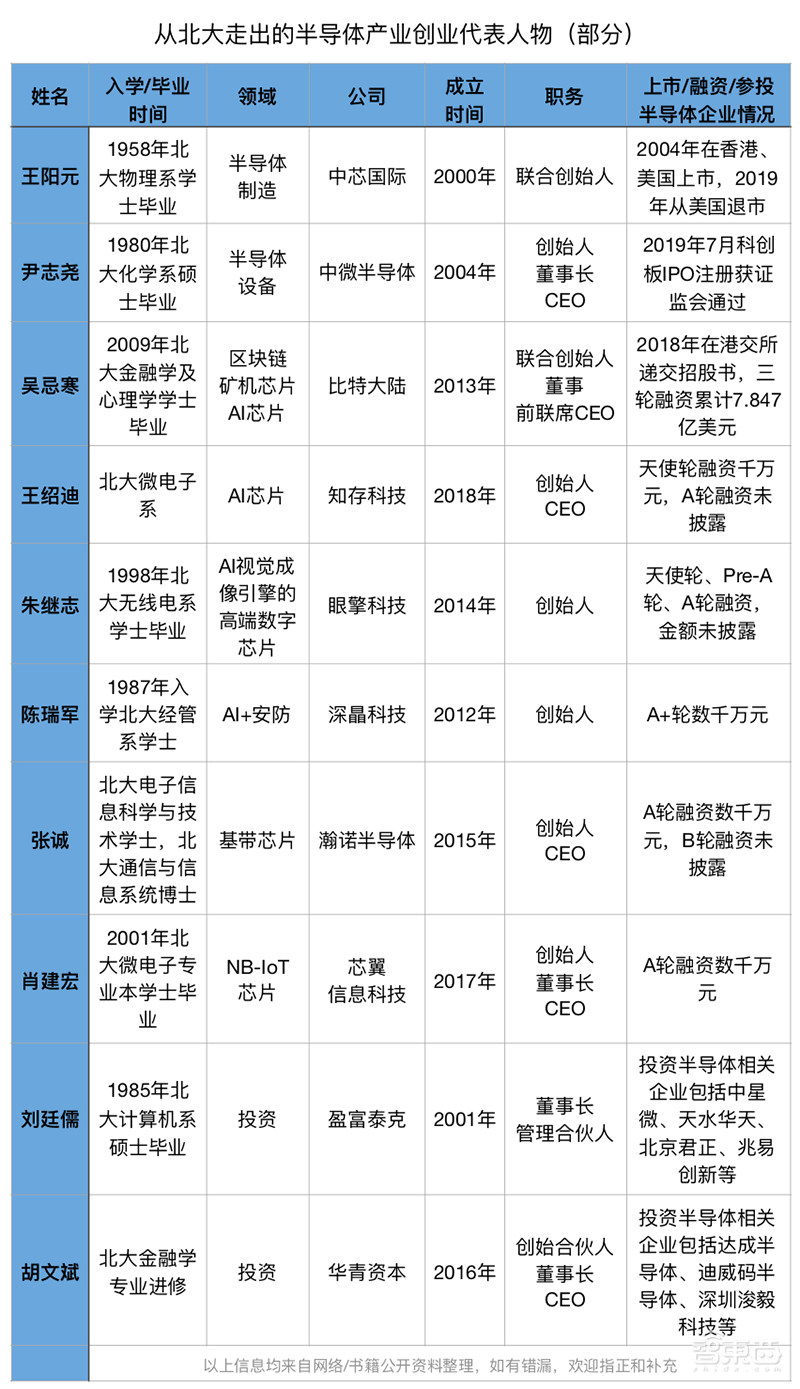
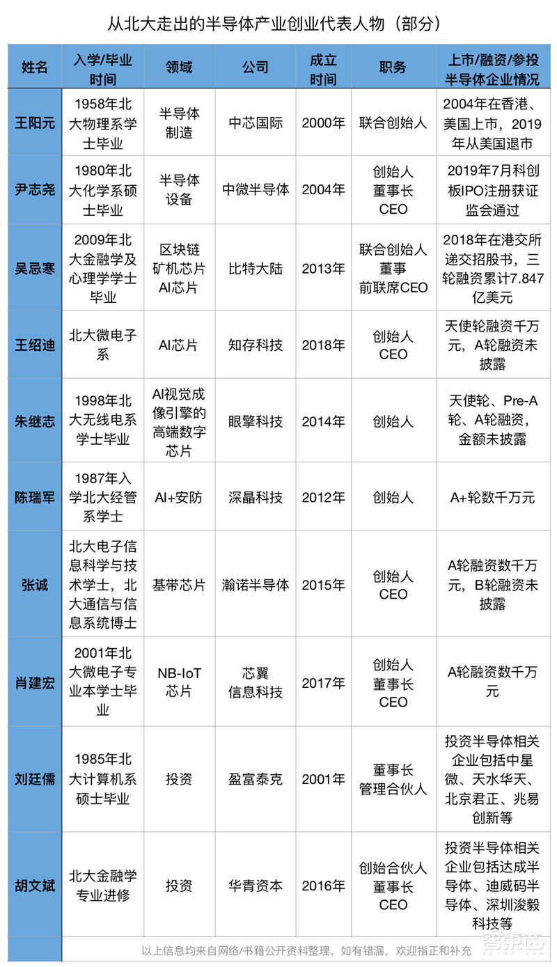
王阳元的成就不止在于学术界和教育界,它还为中国芯片制造业贡献了一个关键的里程碑——中芯国际。
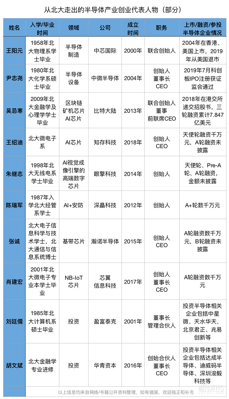
四、驰骋半导体产业的北大人

2004年,69岁的王阳元与严晓浪教授、张汝京博士等一起发起,由北京大学微电子研究院等与中芯国际合作申请建立了“863”高技术课题,进行90nm-65nm大生产技术研究,直接瞄准当前国际最前沿的大生产技术。
领衔这些课题的首席科学家和课题负责人,包括张兴、黄如、康晋锋教授等,都是王阳元的学生,他们是新成长起来的年轻的学术带头人。
而在四年前,中芯国际由王阳元与张汝京联合创办。
张汝京被誉为华人半导体界第三号人物,曾于德州仪器就职期间,在美国、日本、新加坡、意大利及中国台湾完成了10座半导体工厂的建设与运营,随后在台湾创办了世大,以50亿美元卖给了全球晶圆厂老大台积电。
▲张汝京
中芯国际一成立,就创下了当时全球最快的芯片厂建厂记录。2000年8月1日,中芯国际在上海的第一个8英寸厂打下第一根桩,到正式建成投产,前后历时仅13个月。
2002年,中芯国际在北京的两座12英寸芯片厂动工,2年后建成我国第一条大型12英寸纳米级集成电路大生产线。中芯国际迅速跻身全球半导体代工行业前三甲。
在他们的共同努力下,中芯国际结合中国国情发展,陆续引入上海实业、摩托罗拉、张江高科、北大青鸟、高盛、华登国际、新加坡淡马锡控股等一批投资者,逐步发展成中国大陆晶圆代工第一大厂。
▲中微半导体尹志尧
曾在北大求学的中国半导体产业代表人物还有尹志尧,他被称为中国芯教父级人物。
他1944年出生于北京,1962年考入科大化学物理系,1968年被分配至兰州炼油厂,1980年获北大化学系硕士学位,赴美国加州洛杉矶分校攻读物理化学博士。
他创办的中微半导体,是我国极少数能与国际顶尖半导体设备公司在技术上分庭抗礼,还不断扩大市占率的公司,据称其自研的5nm等离子刻蚀机即将挺进台积电5nm制程生产线。
今年7月,这家公司科创板IPO注册获证监会通过,智东西曾对此做详细报道。(11年挑战美国巨头!这家国产5nm芯片刻蚀龙头,三年扭亏将登陆科创板)
▲比特大陆吴忌寒
全球第一大虚拟货币矿机芯片生产商比特大陆的联合创始人之一吴忌寒,是北大金融学专业和心理学专业2009届的本科毕业生。
吴忌寒主要负责区块链业务,比特大陆招股书中这样描述他:“吴忌寒先生被公认是全球加密货币和区块链技术领域的领军人物……吴忌寒先生凭借对区块链行业的深刻理解,一直指引着我们的战略发展。”
2017年,比特大陆宣布进军AI芯片领域,迄今已推出多款“算丰”系列AI芯片。智东西曾对比特大陆招股书做详细解读。(比特大陆确定香港上市!半年狂赚51亿,创始成员最小26岁)
▲知存科技王绍迪
从事AI芯片研发的还有知存科技,其创始人兼CEO王绍迪毕业于北大微电子系,曾获杨芙清王阳元院士奖学金,后在美国加州洛杉矶分校电子和计算机工程系获得硕士和博士学位。
针对市场上对低成本、低功耗的AI芯片的需求,王绍迪于2018年在北京创办知存科技,致力于研发基于浮栅技术的数模混合存算一体AI芯片,以解决AI运算中的存储墙和算力问题。其自研的嵌入式智能语音芯片已完成流片,预计2019年年中量产。
还有两家瞄准过视觉AI芯片的创企,分别是眼擎科技和知存科技,他们的创始人都是北大毕业生。
▲眼擎科技朱继志
眼擎科技创始人兼CEO朱继志毕业于北大电子学系,曾任职于中兴视频通信部,后在国内最大的芯片分销商任副总裁。2014年,他创立眼擎科技,专注研发AI视觉成像引擎的原创高端数字芯片。(GTIC 2018 | 眼擎科技朱继志:PK人眼的无人车之眼如何炼成)
另一家创企深瞐科技是一家计算机视觉创企,主攻安防领域的车脸识别和视频结构化算法。其创始人陈瑞军是1987级北京大学经管系学生,毕业后曾在大唐电信做过销售。
2017年,深瞐科技曾联合硬件生产厂商,推出基于FPGA神经网络算法硬件加速芯片。智东西对这家创企也曾做过深入报道。(20年安防老兵创业,这家CV创企要做最强“车脸识别”)
▲瀚诺半导体团队成员
通信基带芯片方面,有一家脱胎于北大的创企瀚诺半导体,成立于2015年10月,其创始人兼CEO张诚、基带算法及技术宣传负责人、产品开发及市场推广负责人杨春均为北大通信与信息系统专业博士。
他们的先期研究工作从2005年开始,团队成员在HINOC项目组中一起合作,合力完成多项国家重大项目。资深顾问是北大信息科学技术学院教授李红滨,在信息通信学术界有较大影响和声望。
瀚诺半导体推出的HN1000系列芯片,据称是国内第一个且唯一的一个自主设计、自主研发的千兆同轴接入芯片,可充分激活现有国内同轴电缆千亿存量资源,带来安全、可靠的千兆宽带接入体验。
▲芯翼信息科技肖建宏
还有一家专注于研发窄带物联网(NB-IoT)芯片的创企芯翼信息科技,其创始人肖建宏于2001年获北大微电子专业学士学位,后在美国Texas A&M University获得博士学位,曾任Broadcom高级首席科学家,宽带射频收发机的研发带头人。
肖建宏在2017年3月创立芯翼信息科技,从智能表计以及智慧城市的几个细分场景切入NB-IoT芯片,在国内外均与模块商、方案商有战略合作。
今年6月,该公司宣布其XY1100芯片通过中国电信NB-IoT芯片入库认证,即将完成中国移动芯片入库和中国联通入库认证,软硬件均宣告进入量产状态。
在投资领域,同样有一批北大学子在以提供资金的形式,助力中国半导体产业的发展。
▲盈富泰克刘廷儒
比如北大计算机系85届硕士刘廷儒,于2001年创办了盈富泰克创投公司,至今盈富泰克管理资产已超过30亿美元,曾投资中星微、天水华天、北京君正、兆易创新等国内知名半导体企业。
▲华青资本胡文斌
还有曾进修北大金融学的胡文斌,在2016年创办了私募基金管理机构华青资本,投资领域以半导体、物联网、智能制造等新兴产业为主,主要扶持中小企业的成长。目前其中在管半导体产业上下游企业包括达新半导体、迪威码半导体、深圳浚漪科技等。
结语:隐秘而伟大的半导体先辈
北大是半导体史上一个璀璨的长夜,集聚了中国第一批从海外学成归来的顶尖半导体人才,开辟了前无古人的事业。
爱因斯坦在悼念居里夫人时,曾经有过这样一段话:“第一流人物对于时代和历史进程的意义,在其道德品质方面,也许比单纯的才智成就方面还要大。即使是后者,它们取决于品格的程度,也远超过通常所认为的那样。”
第一批扛起中国半导体建设重任的先辈们面前,是“雄关漫道真如铁”,即便病魔缠身、政治迫害,追求理想的脚步未曾停歇,学术精神的堡垒始终屹立不倒。
而今踩在这些巨人的肩膀上,北大学子也好,其他高校输出的半导体人才也好,他们继承先辈知识分子的风骨,或穷究半导体理论知识的奥秘,或背负所学,奔赴到中国半导体产业发展的浪潮之中,面向的是更加开阔的未来。
但遗憾的是,付出一生热忱的先辈们,彪炳于历史的记忆中,却不可避免地被时代所遗忘。
从2000年到2019年,谢希德、高鼎三、林兰英、黄昆、王守武、黄敞、洪朝生、汤定元等,一位又一位中国半导体事业的开拓者相继辞世,科学界一片震动,而许多闻讯的公众却感到茫然。
再过2个月,就是黄昆先生的百年诞辰,也许朋友圈会掀起一阵追忆热潮,愿一切归于平静后,半导体先辈们人格的伟大与崇高,能够在更多人的内心深处留存。
参考文献:朱邦芬《黄昆——中国固体物理和半导体物理的奠基人》;杨振宁《现代物理和热情的友谊》;西安微电子技术研究所《大师离去|黄敞同志一路走好》;《黄昆:学习知识不是越多越好,越深越好》;《1947年4月黄昆给杨振宁的一封信》《人文复旦/复旦大学校长(四)谢希德》;《光辉永驻——纪念高鼎三院士诞辰一百周年:回忆父亲高鼎三》;王阳元《生命不息、攀登不止——记我所认识的林兰英院士》;中国科学报《追记林兰英院士:那盏永恒的明灯》;中国科学报《王守武:硅芯铸就辉煌》;中国科协《我国半导体研究的“拓荒者”——王守武院士诞辰100周年》;夏建白 陈辰嘉 何春藩《继往开来,任重道远——纪念中国半导体事业五十周年》;陈辰嘉《沉痛悼念我最敬爱的黄昆老师》;《二十世纪中国知名科学家学术成就概览》物理卷;《大家》栏目。