智东西(公众号:zhidxcom)
文 | Lina
智东西8月25日晚间消息,今天晚上,国内AI独角兽旷视科技(Megvii)在港交所递交IPO招股文件,正式启动了香港联交所主板上市的计划,高盛、JP摩根、花旗为联席保荐人。
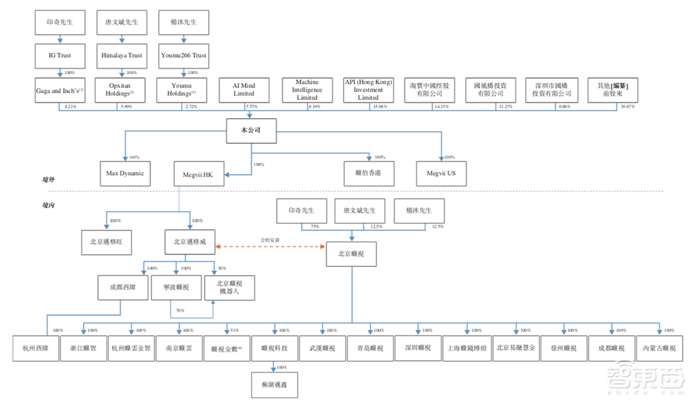
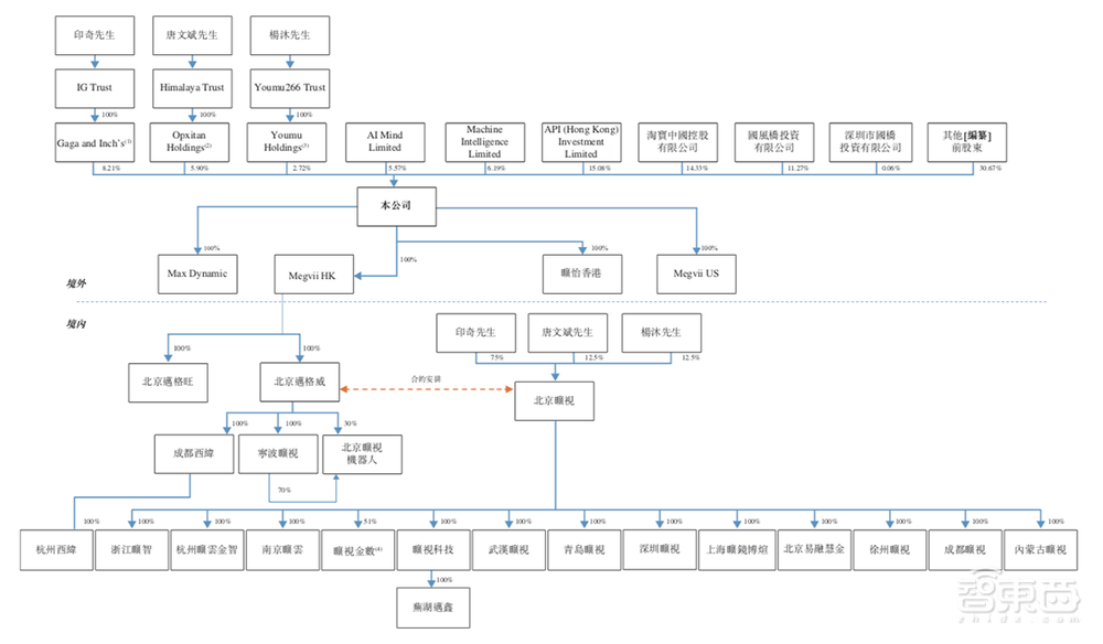
旷视科技由印奇、唐文斌、杨沐三人2011年创办于北京市海淀区中关村,三人占股分别为8.21%、5.9%、2.72%。
旷视是一家提供人工智能技术解决方案的创业公司,一度与商汤、依图、云从并称为国内“AI四小龙”。
在递交港交所申请书后,旷视成为第一家正式提交IPO申请的“AI四小龙”,同时也有望冲击第一个上市。
据招股书信息,旷视2019年上半年营收为9.49亿元、亏损52亿元。
截止至2019年6月30日,公司资产总额为86.99亿人民币。
一、上半年亏损52亿元

据招股书信息,旷视在2016年、2017年、2018年、2019年上半年营收分别为6780万元、3.13亿元、14.27亿元、以及9.49亿元;同期亏损3.42亿元、7.59亿元、33.52亿元、以及52亿元。
从数据里我们可以看到,旷视科技的非国际财务报告准则计量的经调整利润与实际净利润差别较大。
“非国际财务报告准则计量的经调整利润”是公司依据自身情况在国际财务报告准则的基础上自行调整,没有统一的准则,目的在于更好地向投资者展示公司的实际经营状况。
比如,一些公司在上市前发行可转化优先股进行境外融资。这些可转换优先股的约定价格往往大幅低于上市后的每股发行价。在会计计量上,国际财务报告准则要求将这种差额计为亏损。
旷视在招股书中表示,“(旷视的)非国际财务报告准则计量的经调整利润是指加回发行及购回可转换可赎回优先股的亏损、可转换可赎回优先股公允价值变动、衍生金融工具公允价值变动、按公允价值计量且变动计入损益的金融资产之公允价值变动、应佔联营公司亏损、以股份为基础的报酬开支、收购产生的无形资产摊销开支的经调整除税前亏损。”
旷视科技表示,深度学习是旷视的核心竞争力,旷视致力于以先进的计算机视觉(CV)算法赋能物联网设备。

旷视的主营业务分为四大类:个人物联网解决方案(SaaS)、个人物联网解决方案(个人设备)、城市物联网解决方案、供应链物联网解决方案。
旷视科技各主营业务的营收占比如下:

旷视科技各主营业务毛利率与总毛利率如下:

二、小米OV是客户
旷视的几大类主营业务详情如下:
1、个人物联网解决方案
其中,个人物联网解决方案包括以智能手机画质优化、多摄像头解决方案、FaceID手机解锁等四类方案与平台:

▲旷视图像优化技术
1)计算摄影解决方案;
2)设备解锁解决方案;
3)云端身份验证解决方案Face ID;
4)计算机视觉开放云端平台Face++。

旷视表示,在设备解锁与身份验证方面,旷视与小米、vivo、OPPO、首汽约车等合作伙伴进行合作,并于2018年中国制造的搭载人脸识别设备解锁功能的安卓智能手机中占超过70%市场份额。
以下为旷视个人物联网解决方案(SaaS与个人设备)的客户数目变化:


2、城市物联网解决方案
城市物联网解决方案则指的是通过传感器感知、在边缘服务器及云端中心进行分析,从而支持交通、楼宇、社区等各种城市应用。
旷视的城市物联网解决方案包括:软件平台、适用于特定场景的应用软件、以及人工智能赋能的物联网设备(AI摄像头、边缘服务器、云端服务器)。
根据旷视数据,2018年,其在城市管理及智慧社区管理领域为约430名国内客户服务,解决方案应用于中国100多个城市。
值得一提的是,旷视在招股书中披露,其和合作方共同开发了一款ASIC芯片,实现了在网络视频录像机上部署算法,从而进行边缘端计算。该芯片的运算能力是竞品的4倍。
不过,旷视并未披露该合作方是谁。
以下为旷视城市物联网解决方案的客户数目变化:

3、智慧物流解决方案
旷视的智慧物流解决方案包括:智慧物流平台软件河图、自动化设备。
旷视于2019年1月发布了智慧物流平台软件河图,以在各类物流环境中智能协调软件、物联网设备和人员。

同时,旷视还研发了若干智慧物流机器人,比如自动导引车,专门执行物流及仓储任务,包括于设施内搬运货架、料箱或托盘以及分拣包裹。
旷视智慧物流解决方案的客户数目变化未披露。
三、405名数据标注员工
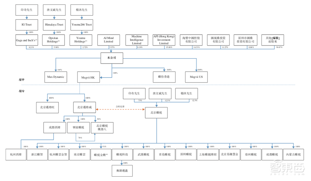
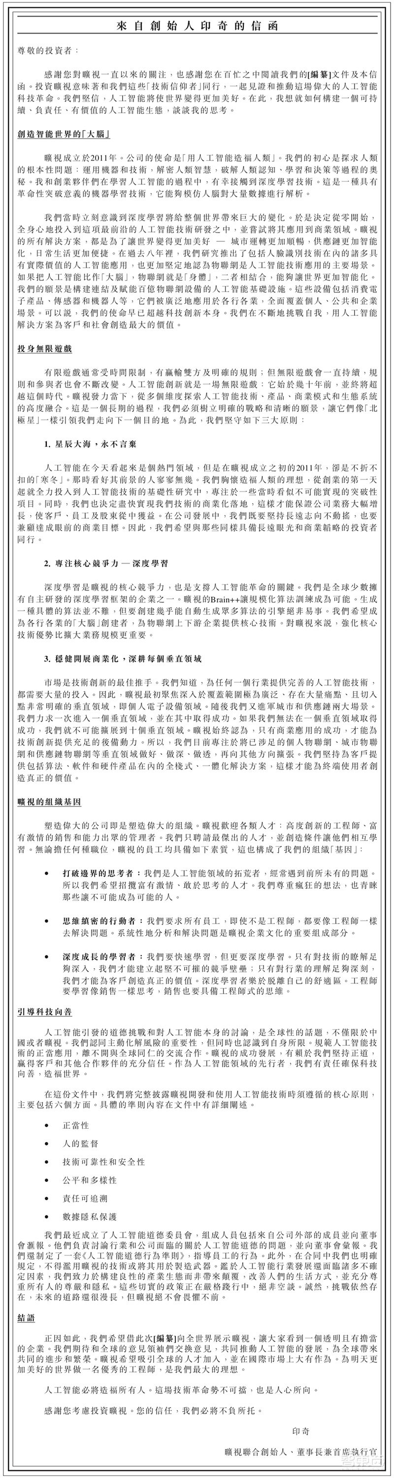
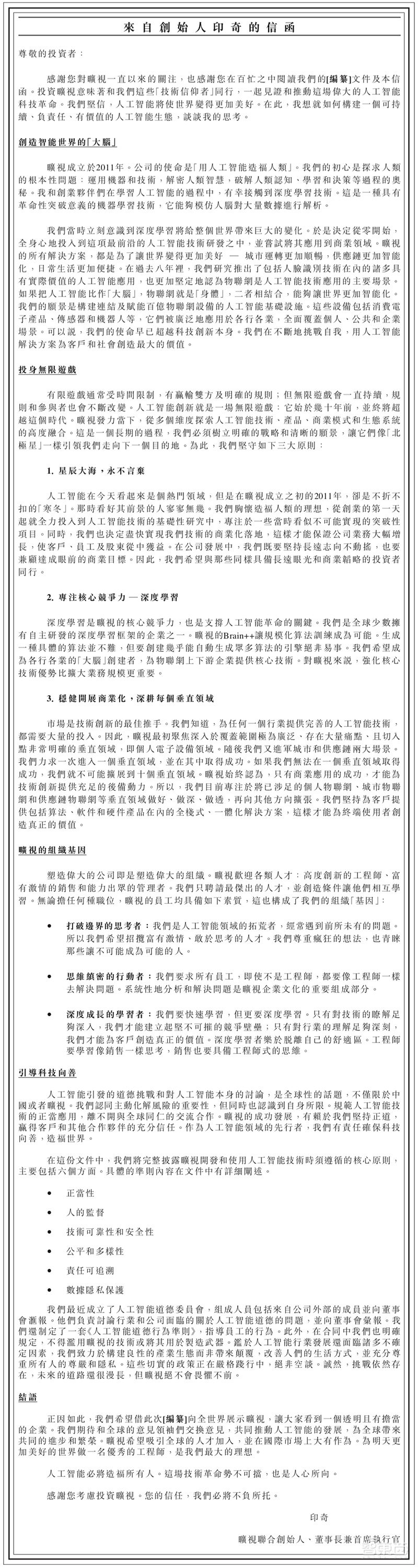
旷视旗下由25间子公司,其中10家由旷视直接或间接持有、15家通过合约安排持有。

▲旷视及子公司股权示意图
截至2019年6月30日,旷视的研发人员共1432人,占公司总2349名员工的61%,由首席科学家孙剑领导。
此外,公司还有405名数据标注员工,占公司总人数17.2%。
2016年、2017年、2018年、2019年上半年间,旷视的研发开支分别为人民币0.78亿元、2.05亿元、6.13亿元、4.68亿元,分别占2016年、2017年及2018年总收入的115 .3%、65 .6%及43 .0%。
四、三位创始人平均31岁
旷视科技的董事长兼CEO为印奇、CTO为唐文斌、杨沐为高级副总裁,三人占股分别为8.21%、5.9%、2.72%。

▲印奇
印奇今年31岁,于2010年7月毕业于清华大学计算机科学实验班(姚班),获得计算机科学学士学位,并于2013年5月自哥伦比亚大学获得计算机科学(计算机传感)硕士学位。
公司另外两位创始人唐文斌、杨沐都担任执行董事,分别为32岁、30岁,都毕业于清华大学计算机科学实验班(姚班)。
公司CFO王海桐女士今年35岁,2018年1月加入旷视。
其余高管团队如下:

五、融资经历
此前,旷视科技经历过8轮融资,融资经历如下:

同时,旷视的主要股东包括阿里巴巴、阿里云计算有限公司是芝麻信用管理有限公司。

▲旷视财务数据详情
结语:AI落地仍有距离
从2018年起,就有旷视即将美股上市、港股上市的传闻一再见报。如今,靴子落地,旷视正式提交港股上市申请。
从2011年AI大火燃起至今,四大AI独角兽的一切都仿佛被按下了快进键,扩张快、融资快、投资快、发展快、上市也快……
然而,AI的落地还需要时间等待,对于旷视这类提供人工智能解决方案的企业来说,B端客户对AI的大规模接受仍旧需要需要一段漫长的磨合期。
这不仅是一个意识觉醒的阶段,更需要巨大的试错成本,非十年之功,不可待。
附:印奇的致投资者信

每日一头条
趋势·深度·犀利·干货,最专业的行业解读
深喉爆料、投稿:guoren@zhidx.com