智东西(公众号:zhidxcom)
文 | 心缘
智东西10月25日晚间消息,智东西获悉,国家集成电路产业投资基金二期股份有限公司(简称“国家大基金二期”)已于2019年10月22日注册成立,注册资本为2041.5亿元,比一期注册资本的两倍还多。
天眼查显示,国家大基金二期共27位股东,均为企业法人类型,其中包含中国电信、联通资本、中国电子信息产业集团、紫光通信、福建三安等机构。后文附上完整名单和持股比例。
国家大基金二期的成立,以及几乎为一期两倍的注册资本,可以窥得国家扶持集成电路产业的决心。在大基金二期的带动下,我国集成电路产业将迎来新的密集投资期。
2014年9月24日,国家IC产业基金正式成立,注册资本987.20亿元,总规模1387亿元。以直接入股方式,对集成电路芯片产业链企业给予财政支持或协助购并国际大厂。(史上最全!复盘集成电路大基金投资路线:70芯片项目,4大投资逻辑)
截至2018年底,国家大基金资产总计为1159.36亿元,负债总计为4793.87万元,净资产为1158.88亿元。
国家大基金兼具产业引导和财务投资双重角色,投资领域覆盖集成电路设计、制造、封装测试等全产业链。国家大基金一期加二期撬动社会资本总规模预计超过1万亿元,将为产业发展提供新动力,未来几年国内集成电路产业将进一步快速发展。
当前我国半导体产业的自给率才只有不到15%, 根据《中国制造2025》 的目标,计划2020年自给率达40%,2050年达到50% 。

在大基金的助力下,我国IC产业进展飞速。
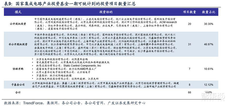
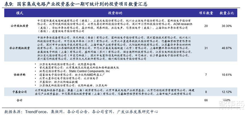
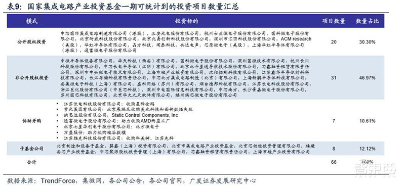
一期投资的重点在制造,投资分布为:制造67%、设计17%、封测10%、装备材料类6%。

据国家大基金总裁丁文武近期讲话,国家大基金二期主要有两点:
1、首期基金主要完成产业布局,二期基金将对在刻蚀机、薄膜设备、测试设备和清洗设备等领域已布局的企业保持高强度的持续支持,推动龙头企业做大最强,形成系列化、成套化装备产品;继续填补空白,加快开展光刻机、化学机械研磨设备等核心设备以及关键零部件的投资布局,保障产业链安全。
2、打造一个集成电路产业链供应体系,每个环节要与用户有机地结合起来,尤其是国产装备、材料等上游产业链环节。结合上述一期资金的投向总结来看,大基金二期可能重点向上游设备和材料领域倾斜。
也有分析认为,二期将加重IC设计的比重,预计围绕IoT/5G/AI/智能汽车等的IC设计、内存、SiC/GaN等化合物半导体可能成为二期投资的三大方向。
此前,国家大基金曾在半导体集成电路零部件峰会上,透露未来投资布局及规划:
以下是国家大基金二期共27位股东名单:

附国家大基金一期投资企业:







附《国家集成电路产业发展推进纲要》发展目标:
到2015年,集成电路产业发展体制机制创新取得明显成效,建立与产业发展规律相适应的融资平台和政策环境。集成电路产业销售收入超过3500亿元。移动智能终端、网络通信等部分重点领域集成电路设计技术接近国际一流水平。32/28纳米(nm)制造工艺实现规模量产,中高端封装测试销售收入占封装测试业总收入比例达到30%以上,65-45nm关键设备和12英寸硅片等关键材料在生产线上得到应用。
到2020年,集成电路产业与国际先进水平的差距逐步缩小,全行业销售收入年均增速超过20%,企业可持续发展能力大幅增强。移动智能终端、网络通信、云计算、物联网、大数据等重点领域集成电路设计技术达到国际领先水平,产业生态体系初步形成。16/14nm制造工艺实现规模量产,封装测试技术达到国际领先水平,关键装备和材料进入国际采购体系,基本建成技术先进、安全可靠的集成电路产业体系。
到2030年,集成电路产业链主要环节达到国际先进水平,一批企业进入国际第一梯队,实现跨越发展。
