自张忠谋在 1987 年创立公司,台积电见证半导体产业分工发展,与芯片设计行业(fabless)共同成长。近十年公司在制程工艺引领行业,7nm 与 5nm 等制程更领先三星半年以上量产。2019 年,公司营收 346.3 亿美元,行业份额达 52.6%;46%的毛利率与 111.8 亿美元的归母净利均远超同业。台积电的技术路线与资本开支,被视为半导体行业甚至数字经济的风向标。
本期的智能内参,我们推荐兴业证券的报告《从台积电核心能力,看半导体行业趋势与国产化路径》, 深入探讨台积电的核心能力与未来行业格局 ,预测半导体行业未来趋势以及国产化等过程。如果想收藏本文的报告(从台积电核心能力,看半导体行业趋势与国产化路径),可以在智东西(公众号:zhidxcom)回复关键词“nc443”获取。
本期内参来源:兴业证券
原标题:
《从台积电核心能力,看半导体行业趋势与国产化路径》
作者: 张忆东
一、晶圆代工龙头,行业前瞻指标
台湾积体电路制造公司(以下简称台积电)于 1987 年由半导体教父张忠谋成立,是全球最大的专职晶圆加工制造的企业,总部位于中国台湾新竹。公司通过专业晶圆代工模式,帮助 IDM(设计与生产一体化)进行垂直分工,大幅降低了芯片设计的技术与资本门槛并提升了生产效率,从而催生了无晶圆厂(Fabless)的专业设计行业,加速半导体行业的演化,实现摩尔定律的升级规律。
1994 年上市至今营收增长 55 倍,净利增长 39 倍,近十年 CAGR 超行业 7pcts。2019 年公司营收达到 10,700 亿新台币(346.3 亿美元),较 1994 年增长近 55 倍,近 10 年复合增速为 11%,同期半导体行业整体复合增速为 4%。2019 年净利达到3,453 亿新台币,较 1994 年增长近 39 倍,近 10 年复合增速为 9%。

▲台积电历史营收净利变化

▲全球半导体市场规模
盈利能力推动市值持续上升,上市至今成长约 97 倍。自 1994 年 9 月 5 日在台湾证券交易所上市以来,台积电市值从最初约 28.6 亿美元上涨至近日 2,789 亿美元(2020 年 02 月 20日),市值成长近 97 倍,成长为台湾证券交易所市值最大的公司。台积电近年来各项利润率指标均保持稳定,2018 年公司毛利率、营业利润率、净利率分别为 48%、37%、34%,在晶圆行业内一枝独秀。

▲台积电市值自上市成长近 97 倍

▲近十年公司毛利率维持在 50%左右
晶圆代工产能庞大,利用率持续高企。截止 2019 年底,公司拥有五座 12 寸晶圆厂(Fab 12,14,15,16,18)、七座 8 寸晶圆厂(Fab3,5,6,8,10 及中国台湾之外工厂)、一座 6 寸晶圆厂(Fab2)。整体月产能约 100 万片,近十年产能利用率高达 95%。在建台南科学园区 5nm 制程新厂,以及规划中的 3nm 新厂,预计分别于 2020、2022 年实现量产。

▲2019 年台积电产能每月约 100 万片 12 寸约当晶圆

▲台积电近 10 年产能利用率平均达 95%
行业规模 654 亿美元,台积电占据半壁江山。根据 TrendForce 的数据,2019 年全球晶圆代工行业的市场规模约 654 亿美元,同比持平。19Q4 台积电营收 104 亿美元,市占率达到约 52.7%。三星、联电、联华电子与中芯国际紧随其后,市占率分别达到 17.8%、8.0%、6.8%、4.3%。2020 年伴随 5G 及数据中心的需求增长,行业或进入复苏通道,台积电预期将有两位数的增长,有望凭借行业领先地位取得超市场的表现。

▲晶圆代工市场规模

▲2019Q4 全球晶圆代工市场份额
全线布局制程技术组合,产品广覆盖。公司积累了 30 年的项目经验,在知识储备与产能设备方面,达到产品组合广覆盖,尤其在集成电路与微机电系统等领域,均为行业领先水平,满足终端客户的多样化需求;在产品开发阶段,公司能协助或甚至指导客户,有效改善芯片结构设计与制程规划。具体的产品种类,则涵盖了逻辑芯片、微机电系统、图像传感器、内存、射频、模拟讯号、高电压控制器等,广泛应用于移动通信、汽车电子系统、可穿戴设备、物联网等多领域。
二、 台积电的成功因素与壁垒
1、 与顶尖客户深度合作,高强度研发投入
早期政策扶持与技术引进培育公司实力。科技园区:仿照硅谷模式,中国台湾当局于 1980 年设立新竹科技园区,发挥高新技术产业集群优势。资金支持: 1987年由中国台湾“国科会”出资 1 亿美元,与飞利浦及一些民间资本共同创建了台积电。技术引入:在技术和人才交流上,台当局与美国公司合作(如美国无线电公司),引入技术并外派人员交流学习,同时台积电还得到了荷兰飞利浦公司的入股,获得技术帮助。
工研院在中国台湾半导体早期发展中,扮演了关键角色。首先是作为整体产业对外的技术平台,先向行业龙头与学术单位洽谈技术授权与专利购买,然后再将晶圆相关技术转移给重点公司。同时,也起到了产业链内部规划的作用,通过资本投入与横向沟通,有效推动行业发展并合理安排企业分工。台积电在创立初期,研发团队与专利基础即是以中国台湾工研院为主体,具有深厚的研发基因;随着公司规模扩大,积极由高等院校招募研发人员与技术人员,不仅能将实验室的创新研究成果,快速转化为实际生产能量,也确保生产线能被有效的管理与操作。
研发投入强度不断攀升,近 10 年研发营收比平均为 7%,高于多数可比公司。2018 年台积电研发投入 28.5 亿美元,近十年复合增速为 18%,同期三星、联电、中芯分别为 13%,6.5%,15%。2018 年台积电研发投入占收入比重为 9.4%,低于中芯国际(17%),高于三星(7.5%)、联电(8.6%)。2008~2017 研发人员数量增加 3 倍,达到近 6200 人,常年高强度的研发投入与庞大的研发团队奠定了台积电在晶圆代工领域的主导地位。

▲台积电研发投入及营收占比

▲2018 年台积电与可比公司研发投入对比
全球范围约 3.7 万亿专利,构筑技术壁垒。目前台积电在全球范围内拥有 3.7 万项专利。根据创新指数研究中心公布的 2019 年全球半导体技术发明专利排行榜,台积电以 2168 件专利申请数位居第二,体现了其一如既往的研发高投入。大量的专利也帮助台积电能够在专利官司中胜出, 譬如 2009 年中芯国际因专利侵权等案件,被判决向台积电支付约 10 亿美元赔偿,同年中芯国际仅有 1.6 亿的营收,失去发展重要契机,差距持续扩大。

▲2019 年全球半导体技术发明专利排行榜
与苹果深度合作,智能手机时代抢得先机。在 2013 年前,苹果 A 系列处理器全部经由三星代工生产。台积电在经过两年的努力,其 16nm FinFET 工艺在性能、功耗等方面媲美三星 14nm FinFET 工艺,且由于三星与苹果在智能手机领域的竞争关系,台积电开始从 2016 年起成为苹果 A 系列处理器的独家代工厂,深度的合作使得台积电的逻辑代工与智能手机相关收入快速增长。目前台积电在 SoC 领域已拥有苹果 A 系列、海思麒麟、高通骁龙、联发科 Helio 等重要客户,几乎垄断高端智能手机 SoC 代工市场。

▲台积电自苹果 A10 处理器取得全数代工份额
从追赶到领先,超越了半导体龙头 Intel。随着制程精度的要求不断提高,在光刻、掺杂、结构设计、封装方式等环节皆需持续升级,确保半导体的性能不断提升,延续甚至超越摩尔定律。英特尔 10nm 的持续难产,也使得台积电的 7nm FinFET实现了从追赶到领先的反超,成为推动摩尔定律的关键角色。因此在 2000 年后的晶圆制程,公司在多个关键技术节点上维持领先地位。

▲公司在关键制程技术的演进

▲各晶圆厂商技术节点量产时间
2、 资本开支与制程领先的正向循环
资本支出对具有周期性的半导体行业是最大难题。虽然半导体的终端需求持续增长,但由于晶圆厂由建设到实际量,需要 2 年以上时间,前段设备也有半年以上的开发期,造成行业供需的周期性;许多 IDM 及代工业者,会为了确保产能利用率而对资本开支相对保守,避免过度投资。相对来说,公司深信技术领先是核心竞争力,对于新制程的开发投入十分积极,即便在周期低谷,仍有 3 成以上的营收持续投入。

▲主要晶圆厂资本支出对比(百万美元)
先进制程资本投入水涨船高,5nm 每千片投资额高达近 3 亿美元。根据 IC insights数据,50K 片/月产能的 130nm 工艺 200mm 厂需要约 14 亿美元投资,每千片约需要 2,800 万美元投资额;同样产能的 300mm 厂需要约 24 亿-100 亿美元,每千片约需要 0.6-2 亿美元投资额。台积电规划对 5nm 投资 250 亿,若根据最终 80K/月的产能计算,每千片约需 3 亿美元投资额。

▲台积电季度收入按制程分类
先进制程迭代加速,为营收提供稳健支撑。台积电大约 2-3 年就会制程上推进一个工艺节点。营收占比提升的速度呈现加快的趋势。最新的 7nm 在 18Q3 实现量产,仅 4 个季度总营收占比便提升至 30%(以往需 1.5-2 年),体现出台积电对良率和产能的控制越来越游刃有余。
凭借激进的折旧和领跑优势,用价格战阻击对手。通常情况下,台积电的制程技术是领跑的,即意味着设备折旧率先提完(台积电一般 5 年),而竞争对手还在计提设备折旧。台积电可以利用成本上的优势大大价格战。以 28nm 为例,台积电2011 年新入的产能在 2016 年底即可计提完折旧,2017 年开始降价,让中芯国际和联电的 28nm 产品盈利性大幅下滑。

▲300nm 晶圆代工厂投资规模

▲台积电晶圆单位销售成本拆分
高额资本开支与充沛经营现金流形成了正向循环,不断强化领先优势。对比另外两家纯晶圆代工企业联电和中芯国际,台积电的资本开支规模上遥遥领先,2019年资本开支分别是联电和中芯的 5 和 15 倍。此外,晶圆代工行业设备折旧年限通常是 5-7 年,而台积电的设备折旧政策尤为激进为 5 年,因此台积电每年有大量的折旧,经营性现金流远超净利润。经营性现金流又可以支撑台积电在未来投入更多的资本开支,不断扩大这种规模优势。

▲台积电、联电、中芯资本开支对比

▲台积电经营性现金流与净利润对比
3、 追求与客户共荣,提供“一站式服务”
“群山计划”俘获 IDM 大单,开启共同开发先例。随着 12 英寸晶圆厂从 2000 年成为主流,单座晶圆厂近 25 亿-30 亿美元的投入让许多 IDM 大厂望而却步。张忠谋为抢下 IDM 大客户订单拟定了一套“群山计划”:针对五家采用先进工艺的 IDM大厂,为其量身订做解决方案,与德州仪器、意法半导体、摩托罗拉展开业务合作,甚至双方一同投入资源,共同开发制造工艺,从而快速打开国际市场。
专注代工制造,避免与客户的商业竞争。台积电能够领先全球的一个重要原因是他们设定了一个绝对不与客户竞争的原则,避免潜在竞争关系,并对客户的产品规划与设计方案严格保密。台积电自 2016 年拿到苹果 A 系列应用处理器订单,除了在性能上优于三星,还有一方面是因为苹果与三星同业竞争的关系。早期台积电的客户以 Altera、Motorola、Philips、Alcatel 等电信设备相关厂商以及英伟达等 PC 相关厂商为主。随着移动通信技术的升级迭代和智能手机的兴起,苹果、联发科、海思等智能手机相关客户成为台积电增长的最重要驱动力。

▲台积电客户的变化
5G 时代下先进制程助力台积电巩固领先地位。随着华为、三星、小米等品牌厂商密集推出 5G 手机,5G 手机的换机周期正式拉开序幕,带动 5G 芯片需求提升。除高通 X50 及三星 Exynos 5100 采用三星的 10nm 工艺外,高通新一代双模 5G基带 X55,华为的 Balong 500 基带与麒麟 990 5G SoC,以及联发科与紫光展锐的5G 基带均选用台积电的先进制程工艺。

▲台积电现阶段代工的 5G 芯片
积极建设智能管理系统,提升生产效率与良率。台积电自 2011 年开始,引入智能生产系统,在厂线上遍设传感器,用来记录生产线数据,包括设备参数、温湿度、气体流量、电流等,同时整合数据分析、智能诊断、自主调节、精准预测等技术,分析环境条件与产出的变量关系,用来动态精准控制生产要素。得利于智能化的制造体系,目前公司的按时交货比率高达 99.5%,生产良率也能常保持在稳定状态。良好的生产流程管控也使得公司新制程的良率和产能爬坡更为迅速。
晶圆厂向后段整合,高端封装为客户提供全面的配套服务。台积电自 2012 年开始布局封装,晶圆级封装与系统级封装相关技术成为差异化关键。举例来说,苹果的 A10 处理器由台积电与三星共同生产,台积电产品采用 16nm 制程配套 InFO,许多性能指标优于三星 14nm 制程的产品,台积电也因此拿到主要份额。公司目前拥有三座先进封测厂,与旗下的精材合作,进行晶圆级封装(Chip-on-Wafer-onSubstrate,CoWoS)和扇出型晶圆级封装(Intgrated Fan Out,InFO)等业务。
三、 行业回暖,先进制程两强竞争
1、5G 带动半导体市场进入复苏周期
2020 年半导体市场有望进入复苏周期,晶圆代工将受益。2019 年全球半导体销售额约 4,090 亿美元,同比下滑约 12%。台积电预测 2020 年受益于 5G 部署与高性能计算的强劲需求,晶圆代工行业有望迎来两位数的增长。

▲全球半导体市场增速接近 10 年底部
智能手机、数据中心、汽车与 IoT 成为半导体行业的新周期的驱动力。台积电作为半导体行业甚至数字经济的风向标,其营收构成或可以体现目前下游需求的主要驱动力。2019Q4 台积电手机、高性能计算、汽车与 IoT 分别占总营收 53%、29%、4%、8%。
云计算巨头资本开支回暖,数据中心迎来扩容加速期。随着 5G、IoT、AI 三种技术的逐步成熟,海量数据将带来更多的计算资源的需求。根据 Cisco 预测,2018年数据中心流量达 11.6ZB,19-21 年复合增速约为 20%。北美四大云计算巨头(亚马逊、微软、谷歌、Facebook)资本开支在经历 2018 年四个季度 40%以上的高速同比增长后,2019Q3 资本支出合计 190 亿美元,同比增长 19%,较 Q2(+14%)进一步改善,整体行业开始进入复苏通道。

▲全球数据中心 IP 流量

▲北美四大云计算巨头资本支出
2020H2 有望迎来 5G 换机潮,ASP 增长与出货量回暖将推动整体市场两位数增长。近两年智能手机的生产量大致维持在 14 亿部,2019 年同比下跌 4%。受益 5G的部署,2020 年智能手机出货量有望止跌,我们预计,2020 年全球手机出货量比增长 1-3%,其中,5G 手机出货量占比约 15.1%。同时伴随 5G 手机 ASP 的增长,预计 2020 年整体市场规模增长 10%以上。

▲全球智能手机市场规模

▲5G 初期手机价值增量
2019 年国内三大运营商资本开支企稳回升,2020 年开启 5G 建设周期。2019 年三大运营商资本开支合计约 3,020 亿元,同比增长 4%。观察韩国经验,5G 在开始商用后,基建速度开始加快。2020-24 年中国整体移动网络资本开支,预计为9,386 亿元,较 4G 前 5 年(2013-17 年)增加 19.6%。共建 5G 网络资本开支可能下降,但有助运营商的财务能力与行业发展,建设高峰期提前至 2021 年。

▲2023 年为全球 5G 建设巅峰

▲联通电信共建共享将提升中国 5G 建设速度
2、 先进制程寡头格局,台积电、三星、英特尔三足鼎立

▲前十大晶圆代工公司对比
晶圆代工行业 CR5 高达 90%,先进制程占据约 40%营收。业内一般认为 40nm以下节点认为是先进制程, 2018 年成熟制程拥有近 60%的市场份额,未来先进制程逐步提高占比,行业龙头有望受益。2019 年晶圆代工 CR5 高达 90%,CR10达到 95.6%,马太效应凸显。

▲2018 年不同制程节点的晶圆代工份额
先进制程呈寡头格局,英特尔、台积电、三星三足鼎立,中芯国际是后续追赶者。由于前述的投入规模与核心客户绑定现象,先进制程的龙头集中趋势愈发明显,全球有 20 多家公司掌握 90nm 工艺量产,而到了 14nm 仅有 5 家公司,除了前三大晶圆厂,其他厂商如格罗方德、联电均已停止 10nm 以下先进制程的研发,二线梯队仅余中芯国际追赶先进制程。

▲先进制程向龙头集中
三星未来 10 年投资 1,160 亿美元,加码 LSI 和晶圆代工业务。三星于 2005 年成立了晶圆代工业务部门,并于 2017 年独立经营。截止 2019 年底,三星晶圆代工专属线包括 6 条 12 寸线和 3 条 8 寸线,制程覆盖 65nm-7nm,客户包括高通、恩智浦、Telechips 等。2019 年 4 月三星宣布未来十年将投入 1,160 亿美元到 LSI(非存储芯片)和晶圆代工,并计划 2020 年底试产 3nm 工艺,争取行业的主导权。
代工业务失利,英特尔逐步退出,先进制程持续递延。英特尔制程升级的 Tick-Tock规律应该是 2 年更新一代,但 2014 年的 14nm 到 2019 年的 10nm 升级明显放缓。英特尔 10nm 制程在 2019 进入量产,但仍存在良率爬坡与供给不足问题。预计2020 年推出 10nm+,20201 年推出 7nm,2022 年推出 7nm+,2023 年推出 7nm++。因产能紧缺,英特尔目前已停止对外代工制造,全力冲刺自家芯片。

▲英特尔技术路线图
四、 国产化现况与判断
1、 产业移转叠加安全需求,国产化趋势明确
中国迎来半导体产业第三次转移。第一次大型计算机时代造就了日立、三菱电气、富士通、NEC、东芝等世界顶级芯片制造商。第二次 PC 和消费电子时代,带动了中国台湾代工封装和韩国存储行业的腾飞。目前全球半导体产业正在发生着以IoT为标志的第三次大转移,为大陆半导体产业崛起创造机遇。

▲半导体历史上的三次产业转移

▲中国集成电路进出口额

▲中国集成电路进出口逆差及同比增速
中国芯片厂商崛起,2018 年中国市场规模达 2,519 亿元,十年复合增速 28%。受益于终端市场的多样化需求以及设计轻资产的模式,大量国内设计企业涌入Fabless 领域。截止 2018 年中国已有 1,698 家芯片设计企业,华为海思、紫光展锐、中国华大等正在快速崛起,2017 年位列全球 TOP50 的中国芯片设计公司由2009 年的 1 家增到 10 家,销售额在 2018 年达到 2,519 亿元,10 年复合增速达28%。以中芯国际为首的中国晶圆代工厂借助于地域优势,能为中国 Fabless 提供全方位、本土化的解决方案。

▲中国 IC 设计公司数量

▲中国 IC 设计与制造行业规模
中上游对外依赖度高,半导体材料与设备国产化率平均不足 20%。2018 年中国集成电路市场规模 6,532 亿元人民币,进出口逆差约 2,000 亿元人民币,占本国整体市场的三分之一。2018年我国半导体制造所需的材料和设备自主化平均不足20%,半导体供应链安全性问题凸显。

▲2018 年半导体设备国产化率

▲2018 年半导体材料国产化率
2、 大基金引导投资,一级与二级市场共振
大基金一期上市公司投资回报近 58%,高估值带来补贴收益的确定性。根据统计,大基金一期共投资 20 家上市公司近 367 亿元人民币,截止 2020 年 2 月 28 日持股市值已上升至 578 亿,投资回报率约为 58%。此外,二级市场较高的估值将有利于政府资金补贴的未来收益,因补贴带来的利润增量在高估值下,将带来更高的资本收益。

▲大基金一期上市公司投资情况梳理
大基金资金加持,一期着力发展半导体制造,二期发力自主设备与材料。大基金一期对外共投资近 1,387 亿元人民币,共计投资 74 家公司,其中集成电路制造投资额占比约 54%,在材料和设备领域占总投资额 4.5%。大基金二期注册资本为2,041 亿元人民币,目标投向上游设备与材料,强调保障产业链安全;相关行业约占全球半导体行业规模 20%左右,故大基金二期投资额占比将有所提升。

▲大基金一期投资项目梳理
3、 近期外部情势将加速产业链替代
“瓦森纳协议”成达摩克利斯之剑,半导体国产替代长期趋势不变。“瓦森纳协定”于 1996 年签署,目前共有包括美国、日本、英国、俄罗斯、荷兰等 42 个成员国。协议规定成员国自行决定是否发放敏感产品和技术的出口许可证,并在自愿基础上向其他成员国通报有关信息。中国(大陆)及朝鲜等国都在“被禁运”国家之列,出口限制的对象以常规武器及部分机床等为主。“瓦森纳协议”的存在将成为半导体国产替代的长期趋势,半导体制造中最为重要的设备与材料自主化将持续推进。
美国大选年贸易摩擦再起,欲降低技术限制比例至 10%或完全禁止美国半导体厂商为华为供货。2020 年为美国总统大选年,中美贸易议题的重要性较去年大幅提升。去年 5 月美国将华为加入“实体清单”,但四次发放“临时许可证”延长至 2020年 4 月 1 日。根据路透社报道,美国政府正考虑针对华为的出口管制标准,将来自美国技术的限制门槛从 25%调到 10%,以阻止台积电等全球主要芯片供应商向华为供货;美国商务部正在起草对所谓的“外国直接产品规则”的修改,拟禁止外国厂商用美国半导体设备为华为制造芯片。
半导体设备为主要受限对象,华为供应商或受影响。EUV 光刻机为 7nm 以下先进制程所必需的半导体设备,其生产商 ASML 因“瓦森纳协议”尚未取得荷兰向中国出口的许可。因 ASML 在光刻机市场份额约 90%,故使用其设备的代工厂如台积电与中芯国际可能都会有所影响。美国技术门槛的标准通常将使用美国设备的价值量来定义。从短期看,中芯国际 14nm 新制程刚开始量产,预计美国设备价值量占比或达到 10%以上,中芯或通过加速折旧的方式降低美国设备技术含量的比例。从长期看,中芯或与国内半导体设备厂商深化合作,加速设备国产化的进程。

▲台积电代工的部分华为产品

▲各晶圆厂拥有 EUV 设备数统计
4、 以中芯国际为例,看国产晶圆代工的挑战与机遇
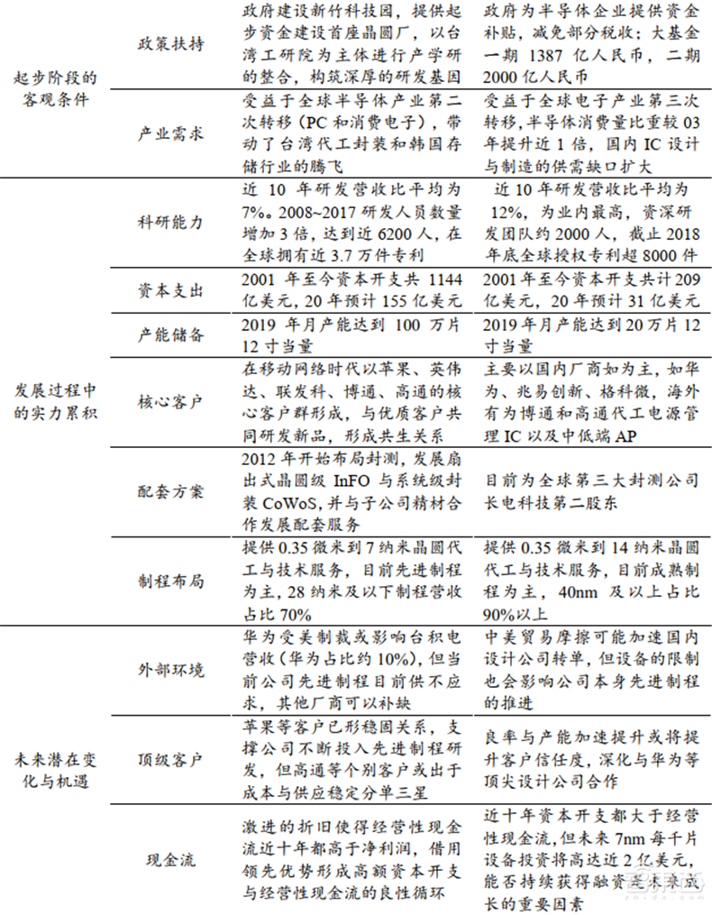
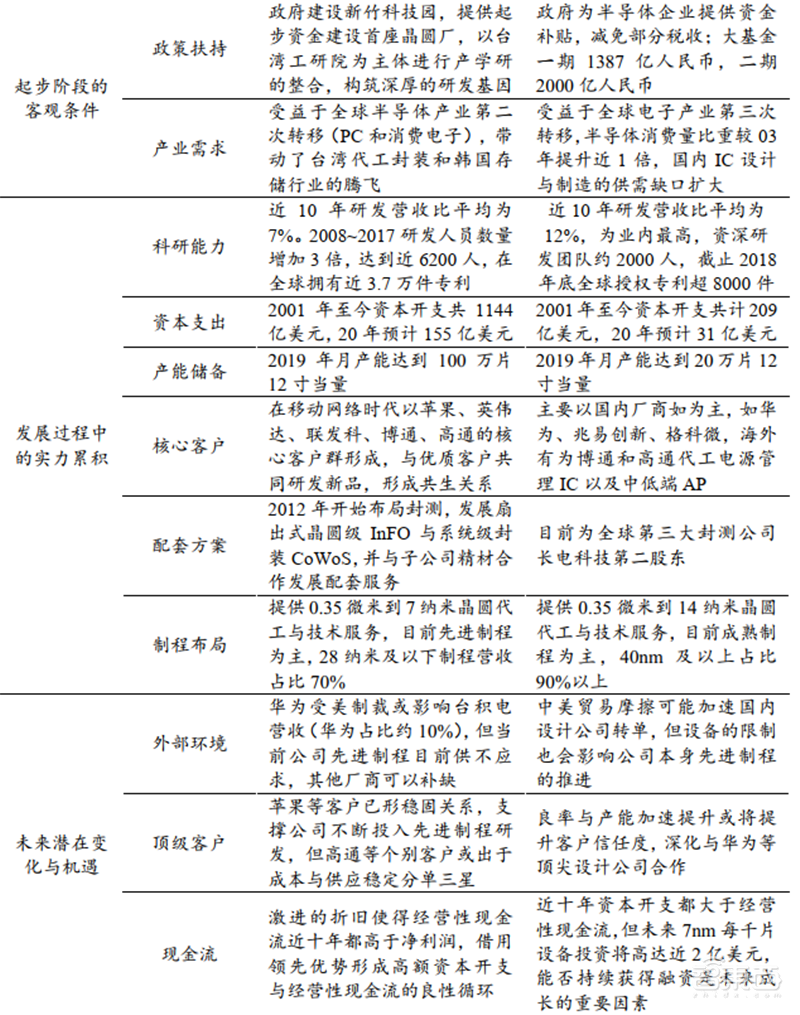
对比台湾,中国大陆晶圆代工条件正逐步完善但差距尚存。我们以国内晶圆代工龙头中芯国际对比,分析目前国产化的现况与发展路径。台积电与中芯两者相似处在于起步阶段都是处于全球半导体产业的转移,同时受到政策扶持;两者的差异处在于发展过程中实力积累的差异比如研发能力、资本开支规模、客户合作等;未来外部环境的变化都将给两者带来不同的机遇与挑战。

▲台积电与中芯国际的对比
静态来看,中芯国际量产制程与台积电有 2-3 代差距。台积电 2005 年研发出 90nm,中芯紧随其后,1 年后也实现量产,这是中芯最接近台积电的制程进度,但因侵权台积电所带来的巨额支付以及半导体行业的整体下行,差距被逐渐拉大。中芯国际的最新制程 14nm 在 19Q4 实现量产,而台积电在 20H2 5nm 制程便有望开始贡献营收,约领先中芯国际接近 3 代制程工艺节点。
中芯与台积电的资本支出差距巨大,但在二线梯队持续领先。2004 年中芯国际在港美两地上市,筹得大量资金投入研发生产,当年资本支出达到台积电的 80%。高额投入下,很快就研发出 90nm 制程,仅迟于台积电 1 年。从现阶段对比,若台积电 16nm 和中芯国际 14nm 的水平相当,14Q3-19Q4)的资本开支为历史差额,该段时间台积电支出约 550 亿美元。

▲中芯国际制程收入占比

▲台积电与中芯国际资本支出对比
未来 3 年预计资本支出将达到 80 亿美元,高于公司经营性现金流。高额的资本开支带来中芯国际持续的现金流缺口,公司上市以来资本支出在多数年份都超出经营性现金流净额,15 年至今累积现金流缺口约 60 亿美元。大基金一期共计给 中芯国际及旗下子公司投资约 190 亿元人民币。大基金二期投资规模接近翻倍,预期投资芯片制造的金额将有所提升。2 月 18 日,中芯国际发布公告将发行 6 亿元的债券向泛林购买设备,用于扩产产能。判断随着中芯产能持续扩大,未来三年融资活动将更为频繁。
预计,中芯国际 14nm 以下制程有望在 2022 年毛利率由负转正。我们对中芯国际先进制程的业务进行了拆分,涉及的重要假设有 1)资产投入及折旧:预计未来每年资本投入约 25 亿美元,设备投资占总资本投入 80%,固定资产按 7 年折旧;2)收入分拆:根据规划 14nm 与 N+1 最终产能合计约 7 万片,假设每季度爬坡 3 千片;14nm ASP 初始为 2500 美元/片,10nm ASP 初始为 4000m 美元每片;产能利用率约 3 年达到 90%的水平(已考虑良率);3)成本:假设制造成本维持在收入 25%比重。根据以上假设,我们测算公司于 2022 年毛利率接近由负转正。

▲中芯国际 14nm 以下先进制程的毛利率分析
中国前十大芯片公司 2020 年营收预测 1,600 亿,或产生约 400 亿晶圆代工需求,华为兼具研发能力与终端需求,是最重要客户。根据 Trendforce 报告显示,2018年中国前十大 IC 设计厂商营收合计约 965 亿元人民币,预计 2020 年将达到 1,600亿(三年复合增速 30%)。根据 IDC 预测,2020 年华为全球手机出货量约 2.17 亿台,若简单以每台一颗估算,预计将产生 2.2 亿颗手机芯片的需求(约略每月 3 万片 12 寸晶圆的产能),加上其余逻辑芯片、射频芯片,以及基站及服务器产品,是兼具研发实力与产品需求的重要客户。

▲中国前十 IC 设计厂商营收情况

▲华为手机全球出货量预测
智东西认为, 5G 智能机与高性能运算带动先进制程需求,随着 5nm 量产与 3nm 推进,将巩固台积电 5 年以上的龙头地位。另一方面,半导体产业链必将逐步向国内转移,一线芯片公司(如华为海思、汇顶),以及晶圆代工厂(如中芯国际、华虹半导体),行业地位与能力有望持续提升。
最新评论