芯东西(ID:aichip001)
编 | 董温淑
芯东西7月10日消息,近日,我国芯片设计公司格科微有限公司(GalaxyCore Inc. )拟在科创板市场上市,其IPO申请已获上海证券交易所受理。根据招股书,格科微计划募资69.60亿元,拟发行不超过39688.25万股。
格科微募资投资项目包括:12英寸CIS集成电路特色工艺研发与产业化项目、CMOS图像传感器项目研发。

格科微成立于2003年9月3日,是全球领先的半导体和集成电路设计企业之一,主营业务为 CMOS图像传感器和显示驱动芯片的研发、设计和销售。
2019年,格科微资产总额为29.61亿元,全年营收约36.90亿元,净利润为3.59亿元。

▲格科微主要财务数据及财务指标
一、2019年全年营收36.90亿
根据招股书,格科微采用Fabless经营模式,即专注于CMOS图像传感器和显示驱动芯片的研发和销售环节,将大部分晶圆制造及封装测试环节委托给相应的代工厂完成。
此外,为了提升封装测试环节的灵活性、应对供应链供需波动风险、有效保障产能,格科微通过自有的COM封装和测试产线自主完成部分产品的封装及测试。

▲格科微2017~2019年总营收及净利润变化
格科微在2017年至2019年度,全年营收分别为19.67亿元、21.93亿元、36.9亿元。
利润方面,该公司归属于母公司所有者的净利润分别为-0.08亿元、5亿元、3.59亿元;扣除非经常性损益后归属于母公司所有者的净利润分别是-0.11亿元、1.07亿元、3.35亿元。
报告期内,格科微的整体盈利能力不断增强,利润呈持续增长趋势。
格科微的主营业务为CMOS图像传感器和显示驱动芯片的研发、设计和销售。
公司目前主要提供QVGA(8万像素)至1300万像素的CMOS图像传感器、分辨率介于QQVGA到FHD之间的LCD驱动芯片。
格科微产品主要应用于手机领域,同时广泛应用于包括平板电脑、笔记本电脑、可穿戴设备、移动支付、汽车电子等在内的消费电子和工业应用领域。
报告期内,公司主营业务构成情况如下表:

报告期内,格科微各主营业务毛利率与总毛利率如下:

二、两大主营业务出货量国际领先
格科微目前已成为国际领先的CMOS图像传感器供应商和LCD驱动芯片厂商。
据商业资讯公司Frost&Sullivan统计,2019年格科微实现13.1亿颗CMOS图像传感器出货,占据全球27%的市场份额,位居行业第二;按照销售额口径统计,2019年格科微CMOS图像传感器收入达到31.9亿元,全球排名第八。

▲2019年全球CMOS图像传感器市场中,按出货量计格科微市场份额为20.7%(左),按销售额计格科微市场份额为2.8%(右)
LCD驱动芯片方面,根据Frost&Sullivan统计,2019年,格科微以4.2亿颗的出货量在中国市场的供应商中位列第二,占据了中国市场出货量的9.6%。
在中国市场排名前五的LCD驱动芯片供应商中,四家来自于中国台湾,格科微是其中唯一一家中国大陆企业。

▲2019年我国LCD驱动芯片市场中,按出货量计格科微市场份额为9.6%
根据招股书,2019年格科微前五大客户分别为:
1、联强国际股份有限公司;2、深圳市富森供应链管理有限公司;3、深圳市捷越科技有限公司、GEAROY LIMITED ;4、深圳市芯智科技有限公司、 芯智国际有限公司 ;5、深圳市科宇盛达科技有限公司、邦金有限公司。
三、研发人数占比41%
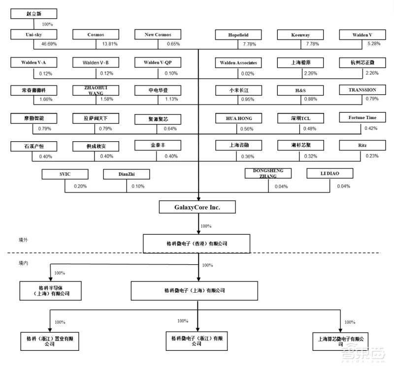
格科微拥有6家控股子公司、5家参股公司、1家分公司。

▲格科微股权结构
截至2020年3月31日,格科微共有602名员工,其中研发类员工为249人、占比41%。
2017年、2018年、2019年、2020年第一季度,格科微研发投入分别为2.49亿元、2.16亿元、3.57亿元、0.67亿元,占营业收入比例分别为12.66%、9.83%、9.68%、5.39%。

▲格科微研发投入情况
四、创始人赵立新夫妇控股
赵立新系格科微创始人,且一直担任该公司董事长、CEO,控制格科微61.15%的股份。
曹维担任格科微董事、董事会秘书、副总裁,间接持有格科微1.75%的股份。赵立新与曹维系夫妻关系,为格科微的共同实际控制人。

▲格科微创始人、董事长、CEO 赵立新
除了共同实际控制人外,直接持有格科微5%以上股份的股东有:Hopefield控股有限公司,持有格科微7.78%的股份;Keenway国际有限公司,持有格科微7.78%的股份;Walden V及其一致行动人,合计持有格科微5.64%的股份。
本次发行前,格科微前十名股东持股情况如下:

五、融资经历
根据招股书,格科微进行了A轮、A-1轮、A-2轮融资。
2006年,格科微进行A轮融资,以每股面值1.10美元的价格,向Walden V、Sequoia Capital China I L.P.等10名机构投资者合计发行6394052股A轮优先股。
2007年,格科微以每股面值1.10美元的价格,向XinXin International Co.,Ltd.发行636364股A轮优先股。
A轮融资完成后,格科微股份结构如下:

2013年,格科微进行A-1轮融资。上海张江高科技园区开发股份有限公司通过其全资子公司Shanghai(Z.J.)Holdings Limited认购格科微发行的A-1轮优先股,投资总额为340万美元。
上述股份增发完成后,格科微股份结构如下:

2020年3月,格科微进行A-2轮融资,按照每股2.80美元的价格,向上海橙原、杭州芯正微等20名投资者合计发行69042881股A-2轮优先股。
A-2轮融资完成后,格科微股份结构如下:
