过去十年,中国智能手机品牌拿下中国市场 85%的份额。未来五年,凭借中国的制造、5G的普及和积累的经验,中国智能手机品牌将豪取海外市场 10%的份额,在 2024 年夺走 42%的份额。中国品牌力量会是未来智能手机行业的最强音。
本期的智能内参,我们推荐前瞻研究院的研究报告,揭秘5G芯片的发展概况、全球以及中国的5G市场分析以及5G领先芯片厂商的现状 。
本期内参来源:前瞻研究院
原标题:
《 5G芯片行业研究报告》
作者:未注明
一、 5G芯片发展概况
2008年NASA最早提出5G概念,并于2014年发展全球的5G项目,带动了对5G芯片的需求。5G芯片经历了2016年之前的早期研发阶段,2016-2018年逐步推进试用,并于2019年开启商用,目前已经进入商用发展阶段。

▲5G芯片行业发展历程分析
基于第五代移动通信技术,5G芯片是用来合成即将发射的基带信号,或对接收到的基带信号进行解码,是5G发展上游产业链的核心环节。
近年来,国家及地方政府频繁出台政策,并提供大规模的资金支持,且在消费者5G消费热情的促进下,多因素推动5G商用化发展,增加了对5G芯片核心产品的需求。

▲政府积极推动5G产业发展

▲5G产业基金提供资金支持

▲ 消费者积极拥抱5G新科技
截至2020年底我国5G基站数可达65万个,5G用户数约2亿人,手机出货量超1.3亿台,5G芯片下游应用领域的发展增加了对产品的需求。
目前,我国高端芯片多依赖进口,2018年以来中美贸易摩擦持续升级,美国通过切断核心领域5G芯片的供应,遏制中国5G行业的发展,为5G芯片国产化的发展敲响警钟,推动芯片国产化进程 。

▲ 5G发展带动芯片高频高速需求

▲ 中美贸易摩擦推进芯片国产化进程
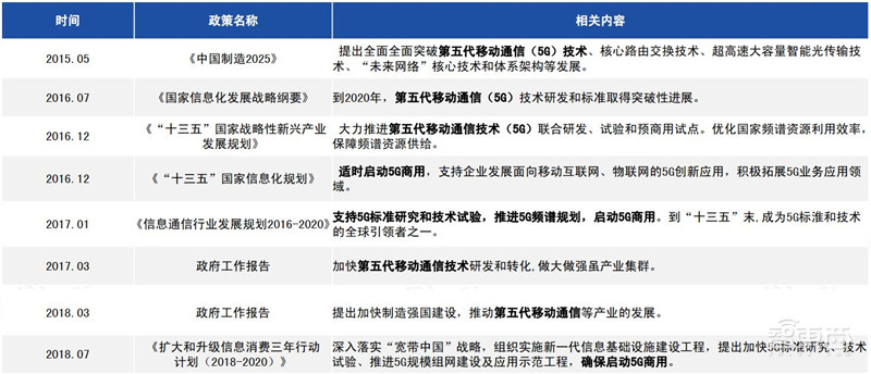
从2017年政府工作报告首次提到“5G”,再到2019年5G应用从移动互联网走向工业互联网,进入商用元年,国家政策对5G的重视度不断上升。2020年是5G发展的关键年份,中央政治局会议、国务院常务会议、中央政治局常务会等会议和相关文件多次强调“加快5G商用步伐”,充分体现了5G基建对于拉动新基建和经济增长的重要性和紧迫性。

▲ 中国5G芯片发展相关政策汇总 1

▲ 中国5G芯片发展相关政策汇总 2
2015年以来,我国积极出台政策推进5G发展,迎来了5G的快速发展期,5G芯片技术获得关注,2017年申请专利10个,2019年5G芯片专利申请数最多达到了33个。主要受美国对中国5G芯片及企业发展的贸易制裁,增加了国内企业对5G芯片研发的投入及重视。从专利的分类看,主要以发明申请专利和实用新型专利为主,分别占比50%和48%。

▲2015-2020年中国5G芯片专利申请数统计:个

▲ 中国5G芯片专利类别结构统计:%
5G芯片产业链分为电路设计、芯片制造以及封装与测试三个环节,在芯片制造及封装领域我国竞争优势明显。

▲ 5G芯片行业产业链分析
芯片行业的企业分两种模式,分别为IDM模式和Fabless模式。IDM模式生产步骤包括芯片的设计、生产、封装和检测所有流程。而Fabless模式就是无精圆厂的芯片设计企业,专注于芯片的设计研发和销售,而实物产品的晶圆制造、封装测试等环节外包给代工厂完成。目前全球只有英特尔、三星等少数几家企业可以独立完成设计、制造和封测所有程序。
以华为、高通、联发科(中国台湾)为代表的大部分芯片企业均为Fabless模式运营。

▲ 芯片行业分类

▲5G行业6大特征
二、 全球5G芯片市场分析
2017年,全球5G移动通信时代脚步越来越近,各国政府纷将5G建设及应用发展视为国家重要目标,各技术阵营的5G电信营运商及设备业者亦蓄势待发。随着用户对移动宽带服务的需求不断增长,物联网(IoT)和移动到移动连接的兴起以及对高速互联网的需求不断增加,具有低延迟和低功耗的5G芯片市场不断扩大。根据Statista数据,2019年全球5G芯片市场规模为10.3亿美元。预计到2025年市场规模将达到145.3亿美元,2019-2025年复合年增长率超过55%。

▲2019-2025年全球5G芯片市场规模及预测(单位:十亿美元)
4G时代的手机基带芯片市场,群雄争霸,全球16家厂商激烈竞争。相比4G时代的群雄混战,只有拥有强大研发实力的Modem厂商才能拿到5G时代的门票。由于英特尔已因找不到清晰的盈利路线,宣布退出5G手机基带芯片业务,全球范围内目前仅五大5G芯片厂商。当前的五大5G芯片厂商,分别是中国大陆的华为、紫光展锐,中国台湾的联发科,国际大厂高通、三星。

▲逐渐形成寡头垄断的5G芯片厂商
最开始推出第一个5G基带芯片的是老牌巨头高通。高通在2016年10月,就发布了X50 5G基带芯片。彼时,全球5G标准都还没制定好。2019年9月,华为推出全球首款5G SoC麒麟990。紧接着,在2019年年底高通发布会上推出两款5G芯片,外挂式骁龙865和集成式骁龙765G,与小米紧密合作。vivo X30/X30 Pro 5G与三星牵手搭载Exynos 980 5G芯片,OPPO Reno 3 5G与联发科牵手搭载天玑1000 5G芯片。紫光展锐春藤510和虎贲T7520也来势汹汹。随着各大5G芯片厂商相继推出旗下最新的5G手机SoC芯片和5G基带芯片,5G芯片的战火愈燃愈烈。

▲5G芯片发布动态一览
5G基带需要支持不同5G频段,并且由于5G追求更高的数据数据吞吐量,更低的时延和更大的网络容量,5G基带需要兼顾极高的下载和上传速度,因此5G基带/AP芯片设计难度较大。另外,由于性能和功耗要求,5G芯片通常采用先进工艺制程。目前已经发布的主要5G芯片平台包括华为的麒麟990、麒麟985,高通骁龙865,联发科天玑1000系列等,大部分采用了7nm制程。

▲主要5G芯片参数
在手机中有两个非常重要的芯片组,一是负责执行操作系统、用户界面和应用程序的处理器AP(Application Processor);另一个则运行手机射频通讯控制软件的处理器BP(Baseband Processor)。
BP上集成着射频芯片和基带芯片,负责处理手机与外界信号通讯。其中,射频芯片负责射频收发、频率合成、功率放大;基带芯片则负责信号处理和协议处理。为了减小体积和功耗,通常射频芯片和基带芯片会被集成到一块芯片上,统称为基带芯片。
5G芯片可分为三类:AP芯片(应用处理器)、基带芯片、射频芯片。其中难度最高和最主要的是基带芯片,2G到5G标准一路提升一并兼容,需要的技术积累更多。

▲5G芯片分类
射频(RF,RadioFrequency),表示可以辐射到空间的电磁频率,频率范围从300kHz~300GHz之间。射频是一种高频交流变化电磁波的简称。
射频芯片,是能够将射频信号和数字信号进行转化的芯片,具体而言,包括功率放大器(PA)、低噪声放大器(LNA)、滤波器、射频开关(Switch)、天线调谐器(Tuner)。射频开关用于实现射频信号接收与发射的切换、不同频段间的切换;射频低噪声放大器用于实现接收通道的射频信号放大;射频功率放大器用于实现发射通道的射频信号放大;射频滤波器用于保留特定频段内的信号,而将特定频段外的信号滤除;双工器用于将发射和接收信号的隔离,保证接收和发射在共用同一天线下能正常工作。

▲2019年射频芯片市场构成(单位:%)
据Yole预测,在2022年,应用于5G产品的射频前端器件价值将达51.4亿美元,而应用于2G、3G、4G以及LTE的射频前端器件价值保持原有水平,射频前端整体价值稳步上涨。

▲2017-2022年全球4G、5G射频前端芯片年产值及预测(单位:亿美元)
基带芯片是实现UE与PLMN联网的关键,是终端实现通信功能必不可少的芯片。基带芯片包括基带处理器、收发器、电源管理芯片、WNC等。目前主流的基带芯片主要分为Soc和外挂基带两种形式。
Soc(System on chip):是将AP(应用处理器)与BP(基带处理器)集成在一个die内,AP与BP均为超大规模逻辑芯片,具有相似的硬件架构,所以能够使用相同的制程,做在一个die上,一方面增加了集成度,可以缩小芯片面积、降低功耗,另一方面与AP绑定销售,提升了芯片价值。目前主流的Soc方案供应商主要有MTK、华为海思、三星LSI,客户主要有HOVM、三星。
外挂式(Fusion)基带:外挂式基带AP和BP独立封装成两颗芯片的形式,主要是苹果采用自研AP+外挂基带的方案;另外高通第二代5G旗舰平台865页采用外挂式基带的方案,主要是基于商业考量,另外X55支持毫米波频段,size大于sub6G基带,整合难度较高。

▲基带芯片基本架构
目前手机使用的基带芯片大多数为高通 X50,支持 NSA 的组网方式,同时支持 NSA 和 SA 组网方式的 X55 将于 2020 年商用。华为的巴龙5000 只用于自家发布的 5G 手机,同时支持 NSA 和 SA 的组网方式。苹果和三星也在积极推进自家 5G 基带芯片的研发和商用进程。

▲全球5G基带芯片厂商产品汇总
智能手机是基带出货量的主要驱动力,2019年全齐基带市场出货量为22.3亿片。从金额来看,2019年整个基带市场规模达到209亿美元。5G基带芯片出货量在2019年收到很大的关注,由于平均售价高,其占基带总出货量的2%左右,约为0.45亿片;同时获得了8%的收益份额,约为16.72亿美元。

▲2014-2019年全球基带市场收益规模(单位:亿美元)

▲ 2019年基带接入技术市场份额(单位:%)
应用芯片(AP,Application Processor),是手机中的应用处理器CPU。操作系统、用户界面和应用程序都在Application Processor上执行,AP一般采用ARM芯片的CPU。目前,各大厂商纷纷发布集成基带方案的5G手机处理器,可见未来应用芯片与基带芯片集成将是主流的发展方向。

▲主流5G手机AP芯片性能参数
根据Strategy Analytics数据显示,2019年全球智能手机应用处理器(AP)芯片市场收益为196亿美元,同比下降3%。2019年全球智能手机应用处理器(AP)市场收益份额排名前五的分别为:高通、苹果、海思、三星LSI、联发科。其中,高通以36%的收益份额保持第一,苹果以24%紧随其后,海思以14%排名第三。

▲2015-2019年全球手机AP芯片市场收益规模(单位:亿美元)

▲2019年全球手机AP芯片竞争格局(单位:%)
未来几年,全球5G芯片市场的增长动力主要有以下三点 :
1、 数据的创建和使用需求: 未来今年,无论是消费者还是商业企业,数据的创建和使用数量将会持续增长。将数据的密集使用者转移到5G网络中将会提高网络资源管理效率,同时也会提高性能和可靠性。5G网络用户的增多将会大大加大5G设备的需求和5G芯片的需求。
2、 更多的接入设备需求: 随着物联网的持续发展,同时支持数百万个连接端点的需求将会变得越来越重要。由于能够实现指数级的连接数量,5G的密集优势是移动网络运营商提供网络性能的关键。物联网产业的发展一定程度上可以带动5G芯片技术上和规模上的提升。
3、 速度和实时访问的需求: 5G带来的速度和延迟将为新应用打开大门,并将给一些现有的应用增加移动性。这些应用会给人工智能、边缘计算、云服务等企业带来优势和改变。

▲全球5G芯片市场增长动力
从未来5年,全球各区域5G芯片市场的增速来看,Mordor Intelligence预测,亚太地区将是全球市场增长的主要动力。而美国和欧洲目前5G芯片发展领先,之后市场增速将会有所下降。而非洲和南美地区,由于经济、人才和基础设施的限制,未来5G芯片市场增速将会较慢。

▲2019-2025年全球5G芯片市场分区域增速预测
2019年,全球5G手机的出货量占智能手机出货数量的0.9%,Statista预测5G手机的市场份额将会持续快速增长。到2023年市场份额将会达到51.4%,超过4G手机的市场份额。
未来,5G设备的连接数量将会迅速增长,给5G芯片带来巨大的需求市场。IDC预测,5G设备的连接数量将从2019年的1000万台增加到2023年的10.1亿台,2019-2023年的复合年增长率高达217.2%。

▲2019-2023年全球5G手机销售量及预测(单位:百万台)

▲ 2019-2023年全球5G设备连接数量及预测(单位:亿台)
三、 中国5G芯片市场现状分析
依托行业不同生命阶段关键因素的发展特征对行业的成熟度进行综合判定和分析,目前我国5G芯片处在行业成长中期。2015年以来5G发展政策频繁出台,促进了5G基站及下游手机和互联网汽车等应用领域的发展。中美贸易摩擦持续升级,倒逼我国5G芯片产业链向上游延伸,提升竞争力。2019年6月6日,5G进入商用化发展阶段,新基建5G的发展,加快推进基础设施的建设完善。5G芯片国内重视程度的提升,促进国内相关领域的投资布局,入局企业增加,向快速成长期发展,5G芯片的技术突破及商用化发展将促进行业快速迈进高速成长阶段。

▲中国5G芯片行业生命周期发展阶段
目前,我国5G商用化的发展带动5G芯片需求提升,2019年我国5G芯片规模约为2.09亿美元,约占全球5G芯片的在20.09%。中国被认为是5G芯片最大的市场,初步预测2020年中国5G芯片规模为2.41亿美元。
从国内5G芯片代表企业的发展情况看,主要以7nm的量产及以6nm和5nm为代表的更小制程的研发为主。

▲2019-2020年中国5G芯片规模测算(单位:亿美元)

▲ 中国5G芯片代表性企业最新发展动态
5G商用化的发展激发了对5G芯片核心部件的需求,在技术快速推进的同时,也获得了资本的高度重视。5G芯片代表性企业紫光展锐与2020年5月10日进行股权项目,增资50亿元,用于5G、物联网、人工智能等领域的核心芯片研发。而2020年初5G芯片其他企业获得融资的关注领域看,主要集中在5G射频芯片模组等领域。

▲获得融资的5G芯片企业
根据Grand View Research的数据,2019年,以智能手机为主的移动电子设备占据了5G芯片市场规模56%的份额;其次为5G基站设备,受益于5G基础网络设施的持续投资,目前占据了18%的市场份额;物联网领域占据了14%的市场份额;车联网领域占据了6%的市场份额。

▲2019年5G芯片市场份额按下游应用领域分布结构(单位:%)
据中国信通院的统计,自2019年8月以来,除2020年2月受到新冠疫情的明显影响外,5G手机出货量整体保持上升趋势。2020年7月,国内市场5G手机出货量1391.1万部,占同期手机出货量的62.4%;上市新机型14款,占同期手机上市新机型数量的35.0%。2020年1-7月,国内市场5G手机累计出货量7750.8万部、上市新机型累计119款,占比分别为44.2%和46.5%。

▲2019-2020年中国5G手机出货量及比重月度走势(单位:万部,%)
2020年上半年排名前十的5G手机处理器依次是骁龙865 5G、天玑1000+、骁龙855 Plus、麒麟990 5G、骁龙855、麒麟990、天玑1000L、麒麟980、麒麟985 5G以及天玑820。其中,骁龙865 5G是唯一一个突破40万分大关的移动平台,保底成绩是天玑820的249151分。

▲2020年上半年国内Android手机性能榜

▲5G手机芯片应用情况
IDC数据显示,2020年二季度华为海思麒麟芯片超越高通、联发科,在中国5G手机芯片领域所占市场份额达到54.8%,高通和联发科,在中国5G手机芯片市场所占市场份额分别为29.4%、8.4%。而在2019年的中国5G芯片市场,高通还牢牢霸占着第一的位置,所占市场份额达到41%,华为海思份额只有14%。

▲2020Q2中国智能手机市场5GSoC芯片市场竞争格局(单位:%)
2020下半年的智能手机市场看点会集中在三星Note20系列、小米10至尊纪念版、华为Mate40系列以及iPhone12系列等超高端旗舰机型,但从市场的角度来看,出货量和市场份额还要依靠定价更低的中低端机型,而高通、联发科均已准备好定位中低端市场的5G芯片,因此下半年的市场竞争会依然非常激烈。
由于华为所受到的限制已经加紧,未来海思设计的芯片可能无法再制造生产,因此未来海思的市场份额应该会逐渐下降。目前华为和荣耀均已经推出搭载联发科芯片的多款中端机型,未来也会采用联发科的高端芯片,因此预计联发科的芯片份额占比在2021年将会迎来新的高度。

▲5G芯片市场份额发展趋势
展望2020年下半年,一方面,随着旗舰机型下半年密集发布,5G手机迎来换机潮,5G手机有望起量;另一方面,在疫情不反复的前提下,智能手机销售最差的时间点已经过去。据工信部预计,2020年我国5G手机出货量将达到1.8亿部;据Canalys预计,到2023年,我国5G手机出货量将达到2.63亿部,占到全球出货量份额的34.0%。

▲2020-2023年中国5G手机出货量预测(单位:亿部)
5G发展,基站先行。5G基站的选址建设,是保证5G商用信号覆盖的基础,因此5G基站建设是5G产业布局的第一步。根据工信部统计,截至2019年底我国共建成5G基站超13万个;截至2020年3月底,全国建设开通5G基站达到19.8万个。在2020年6月6日,工信部新闻宣传中心举行的“5G发牌一周年”线上峰会上,工业和信息化部信息通信管理局副局长表示,基础电信企业建成5G基站超过25万个;中国工程院院士邬贺铨预计,到2020年年底,我国5G基站数可能达到65万,实现全国所有地级市室外的5G连续覆盖、县城及乡镇重点覆盖、重点场景室内覆盖。

▲2019-2020年全国5G基站累计建设情况(单位:万个)
受益于5G新基建的带动,5G基站芯片的需求大幅增加。一方面,5G基站部署数量有望达到4G基站的1.5倍,新建基站数量的增加带来射频前端芯片需求量的增加;另一方面,5G通信采用了载波聚合和大规模多输入多输出等关键技术,带来了射频前端芯片需求量的成倍增长。基站端所需5G芯片方面,由于对于体积和功耗要求相对于5G手机芯片更低,市场参与者更多,中兴微电子、华为、英特尔、海威华芯等均实现量产。在国家倡导自主创新的大背景下,国产5G通信基站GaN功率放大器芯片有部分厂商在进行研发。但在基站射频单元芯片,我国自产率非常低。

▲5G基站芯片领先企业布局情况汇总
5G牌照发放于2019年6月,2020-2023年将是5G网络的主要投资期,综合5G频谱及相应覆盖增强方案,测算未来十年国内5G宏基站数量约为4G基站的1-1.2倍,合计约500-600万个,根据4G网络建设规模进行推算,预计2021-2023年期间,三大运营商逐年建设量约为80万个、110万个、85万个。
微站方面,宏站站址建设难度较大且市场较为饱和,同时5G频率更高理论上覆盖空洞更多,因此宏基站无法完全满足eMBB场景的需求,需要大量微站对局部热点高容量的地区进行补盲,根据中信证券预测微站数量可达千万级别。

▲2020-2025年中国新建5G基站数量预测(单位:万个)
物联网肩负建设数字中国的重要历史使命,2018年12月,中央经济工作会议上也明确提出,要发挥投资关键作用,加大制造业技术改造和设备更新,加快5G商用步伐,加强人工智能、工业互联网、物联网等新型基础设施的建设。根据中国通信工业协会物联网分会和MWC的数据显示,2013-2019年中国物联网行业高速增长,从2013年4896.5亿元增加至2018年的13300亿元,复合增长率高达22.12%;GSMA预计到2022年,中国物联网产业规模将超过2万亿元。海量物联使得工业互联网、智慧城市等拥有能进行物与物沟通的海量智能硬件。目前,在物联网领域,芯片产品较为低端,5G芯片企业暂未有明显布局。

▲2013-2022中国物联网行业市场规模(单位:亿元,%)
5G技术的迅速推广带动车联网应用的落地和普及,车联网行业快速渗透,行业规模不断扩大。中国的5G技术走在全球前列,在5G时代,中国的车联网发展有望实现弯道超车,同时,自2017年以来,国家出台了一系列政策支持车联网的发展,2019年中国V2X市场规模达200亿美元,预计到2022年,中国V2X市场规模有望达到500亿美元,增速高于全球增速。

▲2017-2022中国车联网行业市场规模及预测(单位:亿美元,%)
车联网所需5G芯片方面,华为、大唐电信、高通等均已推出产品。超可靠低时延特性使得车联网等对实时性要求极高的行业领域催生出稳定可控的操作平台。

▲5G汽车芯片领先企业布局情况汇总
四、 5G芯片领先企业分析
持续扩大5G调制解调器及射频系统(5G Modem-RF)领导力。高通目前已经推出的5G产品,包括5G基带芯片和5G移动平台两大类。5G基带芯片方面,目前已经推出的有骁龙X50、X55和X60,5G移动平台则有骁龙865、骁龙768G、骁龙765G、骁龙765、骁龙690等。

▲高通5G基带芯片
骁龙8系是带给消费者旗舰级的享受;骁龙7系会继承一部分8系的特性,带给消费者一部分旗舰级的体验,但是成本又控制的更好一些;6系列的推出是为了满足全球更多的终端用户对5G终端产品的需求。因此,它在产品定位上,会比7系以及8系更低一些。

▲高通5G移动平台
华为的5G芯片主要分为终端芯片(巴龙、麒麟系列)和基站芯片(天罡系列)。巴龙、麒麟系列是手机终端基带芯片,一直是华为手机的专用芯片。2019年1月24日,华为推出业界首款面向5G的基站核心芯片(天罡芯片)和5G多模终端芯片(巴龙5000)。

▲华为5G芯片产品
2020年8月17日,美国商务部进一步收紧了对华为获取美国技术的限制,同时将华为在全球21个国家的38家子公司列入“实体清单”。自2019年5月华为首次被列入实体清单至今,被列入美国“实体名单”的华为子公司及关联公司总数已达152家,未来很可能还会继续增加。近期,华为“塔山计划”曝光,华为将团结国内数十家半导体企业,全面加速国内芯片制造技术,年底将会搭建一条完全没有美国技术的45nm的芯片生产线,同时还在探索合作建立28nm的自主技术芯片生产线。

▲美国封锁华为事件汇总
联发科开始向高端芯片进发。在天玑1000+之后,又发布了一款中端芯片天玑720。随着天玑720即将搭载上市,天玑600(或天玑700)也呼之欲出,MTK完成了从高端天玑1000+,中端天玑800和天玑820,以及入门级产品天玑600(或天玑700)和天玑720全系列的布局。实际上,天玑700系列的面世,不仅意味着5G手机有望跌破千元,进军入门级市场,更意味着在5G SOC上,MTK有了与高通掰手腕的机会。

▲联发科5G芯片产品
三星的猎户座芯片同样也具备5G基带,可以支持NSA和SA双模5G,虽然搭载猎户座处理器的三星手机没有进入中国市场,但三星选择了将自家芯片供货给vivo,因此在中国5G市场也占据了7.4%的市场份额。
此前海信发布了一款5G手机F50,该机便是搭载的紫光展锐虎贲T7510芯片,据媒体报道称,紫光展锐的虎贲T7520处理器会在年内量产,将成为首款台积电6nm EUV工艺打造的产品,不过其终端产品问世还是要等到2021年。

▲三星5G芯片产品

▲ 紫光展锐5G芯片产品
五、 5G芯片趋势前景与建议分析
国产化自主可控:华为被制裁后,华为迅速调整了供应链策略,大部分美系供应商被排除在名单之外,同时大力扶持国内供应商,给予充分的机会成长;经过此次贸易战,面对美国可能推出的更多限制,国内企业对于供应链安全重视起来,同时在国家政策扶持引导下,国内企业自主创新能力会进一步提升。
手机芯片厂商布局射频前端:手机芯片厂商布局射频前端的最大优势就是可以跟其他芯片捆绑销售;能够提供从AP到基带、电源管理、射频前端完整手机芯片解决方案对于手机芯片商来说,将很大程度提高自身的行业话语权。
在5G芯片制程方面,2020年将实现主流芯片5nm工艺量产,未来将向3nm/2nm节点持续演进。

▲中国5G芯片发展趋势
根据Grand View Research的数据,主要由于5G智能手机的普及和5G基站的大规模建设,中国5G芯片市场规模将从2020年的2.41亿美元增长至2027年的75.09亿美元,年均复合增长率达到63.4%。

▲2020-2027年中国5G芯片市场规模预测(单位:亿美元)

▲中国5G芯片行业发展建议
智东西认为, 5G手机中,5G芯片自然是必不可少的部件。当前的五大5G芯片厂商,分别是华为、紫光展锐、联发科,高通、三星。可以看出,在5G时代,中国芯片厂商的存在感前所未有,而且中国是5G芯片的最大市场,这也是国内芯片厂商崭露头角的大好机会。随着全球5G芯片厂商越来越向头部企业聚焦,中国的厂商势必借助5G大势崛起。