功率半导体的技术和材料创新都致力于提高能量转化效率(理想转化率100%),基于 SIC 材料的功率器件相比传统的 Si 基功率器件效率高、损耗小,在新能源车、光伏风电、不间断电源、家电工控等有广阔的应用前景。目前 SIC 行业发展的瓶颈主要在于 SIC 衬底成本高(是 Si 的 4-5 倍,预计未来 3-4 年价格会逐渐降为 Si 的 2 倍),同时 SIC MOS 为代表的 SIC 器件产品稳定性需要时间验证。国内外 SIC 产业链日趋成熟,成本也在持续下降,产业链爆发的拐点临近,Yole 预计 SIC 器件空间将从 2019 年4.8 亿美金到 2025 年 30 亿美金 2030 年 100 亿美金,即 10 年 20 倍增长。
本期的智能内参,我们推荐华安证券的研究报告,揭秘第三代半导体材料碳化硅及相关产业的最新发展情况。
本期内参来源:华安证券
原标题:
《 第三代半导体 SIC:爆发式增长的明日之星 》
作者: 尹沿技 刘体劲
一、 第三代半导体 SIC:性能优异,爆发前夜
1、 第三代半导体 SIC 材料的性能优势
第一代半导体材料主要是指硅(Si)、锗元素(Ge)半导体材料,应用极为普遍,包括集成电路、电子信息网络工程、电脑、手机、电视、航空航天、各类军事工程和迅速发展的新能源、硅光伏产业中都得到了极为广泛的应用;
第二代半导体材料主要是指化合物半导体材料,如砷化镓(GaAs)、锑化铟(InSb),主要用于制作高速、高频、大功率以及发光电子器件(LED),是制作高性能微波、毫米波器件及发光器件的优良材料。
Si 基器件在 600V 以上高电压以及高功率场合达到其性能的极限;为了提升在高压/高功率下器件的性能,第三代半导体材料 SiC (宽禁带)应运而生;
第三代半导体主要是 SIC 和 GaN,第二代和第三代也称作化合物半导体,即两种元素组成的半导体材料,区别于硅/锗等单质半导体:

▲半导体产业链一览
SIC 材料具有明显的性能优势。SiC 和 GaN 是第三代半导体材料,与第一二代半导体材料相比,具有更宽的禁带宽度、更高的击穿电场、更高的热导率等性能优势,所以又叫宽禁带半导体材料,特别适用于 5G 射频器件和高电压功率器件。

▲Si 与 SiC 材料优缺点对比
2、 第三代半导体 SIC 器件的性能优势
SIC 的功率器件如 SIC MOS,相比于 Si 基的 IGBT,其导通电阻可以做的更低,体现在产品上面,就是尺寸降低,从而缩小体积,并且开关速度快,功耗相比于传统功率器件要大大降低。
在电动车领域,电池重量大且价值量高,如果在 SIC 器件的使用中可以降低功耗,减小体积,那么在电池的安排上就更游刃有余;同时在高压直流充电桩中应用 SIC 会使得充电时间大大缩短,带来的巨大社会效益。

▲SiC MOS 相比 Si 功率器件的对比
根据 Cree 提供的测算: 将纯电动车 BEV 逆变器中的功率组件改成 SIC 时, 大概可以减少整车功耗 5%-10%;这样可以提升续航能力,或者减少动力电池成本。
总结来说,SiC 器件具备的多种优势将带动电动车续航能力的提升:
1). 高电能转换效率:SiC 属于宽能隙材料, 击穿场强度大比 Si 基半导体材料更适用在高功率的应用场景;
2). 高电能利用效率:SiC 属于宽能隙材料, 击穿场强度大比 Si 基半导体材料更适用在高功率的应用场景;
3). 低无效热耗:开关频率高, 速度快, 所产生无效的热耗减少, 使的电路、散热系统得以简化。
2019 年国际上的功率半导体巨头不断推出新的基于 SIC 材料的功率器件,且推出的几款 SiC SBD 及 MOSFET 均符合车规级(AEC-Q101)标准,这些产品应用于新能源车或者光伏领域等功率器件需求场景,将显著减少功耗,提高转化效率。

▲2019 年国际企业推出的部分经典 SiC 器件产品
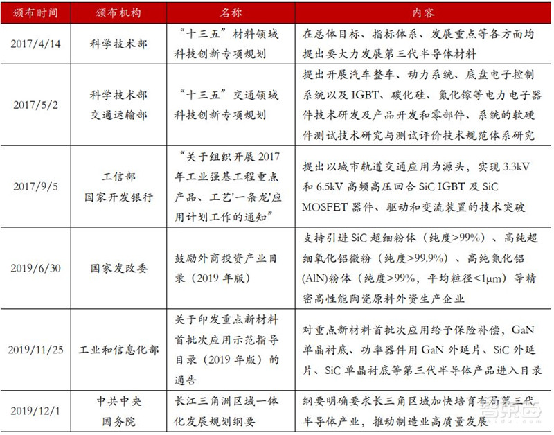
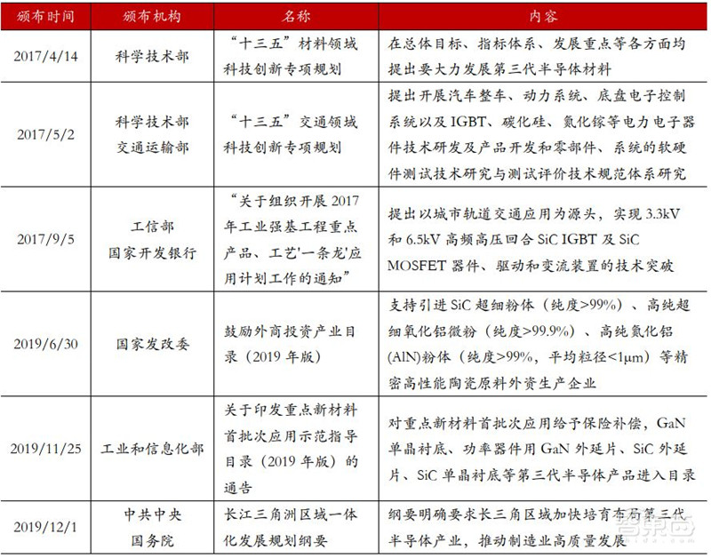
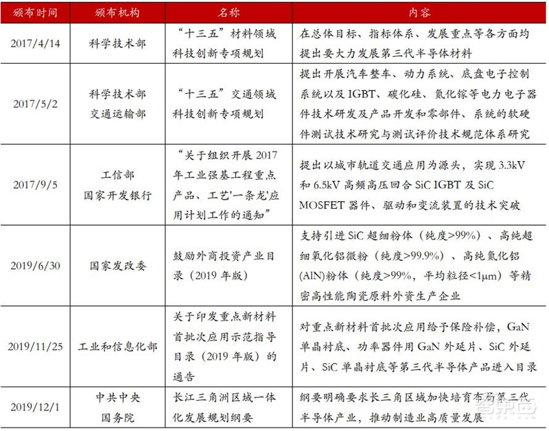
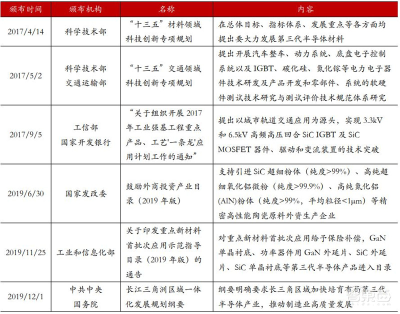
3、 政策支持 VS 产业成熟度提升
2014 年初,美国宣布成立“下一代功率电子技术国家制造业创新中心”,期望通过加强第三代半导体技术的研发和产业化,使美国占领下一代功率电子产业这个正出现的规模最大、发展最快的新兴市场,并为美国创造出一大批高收入就业岗位。
日本建立了“下一代功率半导体封装技术开发联盟”由大阪大学牵头,协同罗姆、三菱电机、松下电器等 18 家从事 SiC 和 GaN 材料、器件以及应用技术开发及产业化的知名企业、大学和研究中心;
欧洲启动了产学研项目“LAST POWER”,由意法半导体公司牵头,协同来自意大利、德国等六个欧洲国家的私营企业、大学和公共研究中心,联合攻关 SiC和 GaN 的关键技术。
我国的“中国制造 2025”计划中明确提出要大力发展第三代半导体产业。2015 年 5 月,中国建立第三代半导体材料及应用联合创新基地,抢占第三代半导体战略新高地;国家科技部、工信部、北京市科委牵头成立第三代半导体产业技术创新战略联盟(CASA),对推动我国第三代半导体材料及器件研发和相关产业发展具有重要意义。

▲2017-2019 年国家第三代半导体相关政策
行业发展的瓶颈目前在于 SIC 衬底成本高:目前 SIC 的成本是 Si 的 4-5 倍,预计未来 3-5 年价格会逐渐降为 Si 的 2 倍左右,SIC 行业的增速取决于 SIC 产业链成熟的速度,目前成本较高,且 SIC 器件产品参数和质量还未经足够验证;
SIC MOS 的产品稳定性需要时间验证:根据英飞凌 2020 年功率半导体应用大会上专家披露,目前 SiC MOSFET 真正落地的时间还非常短,在车载领域才刚开始商用(Model 3 中率先使用了 SIC MOS 的功率模块),一些诸如短路耐受时间等技术指标没有提供足够多的验证,SIC MOS 在车载和工控等领域验证自己的稳定性和寿命等指标需要较长时间;
根据 Yole 预测,SIC 和 GaN 电力电子器件(注意是 GaN 在电力电子中的应用,不包括在高频射频器件)2023 年在整体功率器件渗透率分别为 3.75%和 1%;驱动因素是新能源汽车新能源发电以及快充。
目前国内外 SIC 产业链日趋成熟,成本持续下降,下游接受度也开始提升,目前整个产业链处于行业爆发的前夜。

▲SiC vs GaN vs Si 在电力电子器件中的渗透率
4、SiC 产业链总结
SIC 产业链分为三大环节:上游的 SIC 晶片和外延→中间的功率器件的制造(包含经典的 IC 设计→制造→封装三个小环节)→下游工控、新能源车、光伏风电等应用。目前上游的晶片基本被美国 CREE 和 II-VI 等美国厂商垄断;国内方面,SiC 晶片商山东天岳和天科合达已经能供应 2 英寸~6 英寸的单晶衬底,且营收都达到了一定的规模(今年均会超过 2 亿元 RMB);SiC 外延片:厦门瀚天天成与东莞天域可生产 2 英寸~6 英寸 SiC 外延片。
国外 SIC 功率器件玩家:
传统的功率器件厂商包括英飞凌、意法半导体、三菱电机、富士电机;借助SIC 材料介入 SIC 器件的 CREE;
国内 SIC 功率器件玩家:泰科天润,中电科 55 所,基本半导体,三安集成,华润微等。
SIC 晶片、外延和设备:国外 CREE 和 II-VI 占据了 SIC 片 70%以上的份额,国内山东天岳和天科合达已经初具规模;露笑科技 2019 年 11 月公告,露笑科技将为中科钢研、国宏中宇主导的碳化硅产业化项目定制约 200 台碳化硅长晶炉,设备总采购金额约 3 亿元,同时露笑科技另外 2020 年 8 月公告计划与合肥合作投资 100 亿元建设第三代半导体产业园,从 SIC 设备切入衬底和外延等环节。

▲SIC 产业链以及国内外的主要玩家
二、 SIC 器件:10 年 20 倍成长,国内全面布局
1、 应用:新能源车充电桩和光伏等将率先采用
SiC 具有前述所说的各种优势,是高压/高功率/高频的功率器件相对理想的材料, 所以 SiC 功率器件在新能源车、充电桩、新能源发电的光伏风电等这些对效率、节能和损耗等指标比较看重的领域,具有明显的发展前景。
高频低压用 Si-IGBT,高频高压用 SiC MOS,电压功率不大但是高频则用GaN。当低频、高压的情况下用 Si 的 IGBT 是最好,如果稍稍高频但是电压不是很高,功率不是很高的情况下,用 Si 的 MOSFET 是最好。如果既是高频又是高压的情况下,用 SiC 的 MOSFET 最好。电压不需要很大,功率不需要很大,但是频率需要很高,这种情况下用 GaN 效果最佳。

▲SIC 器件的主要应用领域
以新能源车中应用 SIC MOS 为例,根据 Cree 提供的测算: 将纯电动车 BEV逆变器中的功率组件改成 SIC 时, 大概可以减少整车功耗 5%-10%;这样可以提升续航能力,或者减少动力电池成本。

▲SIC MOS 多种优势带动电动车续航力提升
同时 SIC MOS 在快充充电桩等领域也将大有可为。快速充电桩是将外部交流电,透过 IGBT 或者 SIC MOS 转变为直流电, 然后直接对新能源汽车电池进行充电,对于损耗和其自身占用体积问题也很敏感,因此不考虑成本,SIC MOS比 IGBT 更有前景和需求,由于目前 SIC 的成本目前是 Si 的 4-5 倍,因此会在高功率规格的快速充电桩首先导入。在光伏领域,高效、高功率密度、高可靠和低成本是光伏逆变器未来的发展趋势,因此基于性能更优异的 SIC 材料的光伏逆变器也将是未来重要的应用趋势。

▲2019 年各个领域的 SiC 模块产品推出情况
SIC 肖特基二极管的应用比传统的肖特基二极管同样有优势。碳化硅肖特基二极管相比于传统的硅快恢复二极管(SiFRD),具有理想的反向恢复特性。在器件从正向导通向反向阻断转换时,几乎没有反向恢复电流,反向恢复时间小于 20ns,因此碳化硅肖特基二极管可以工作在更高的频率,在相同频率下具有更高的效率。
另一个重要的特点是碳化硅肖特基二极管具有正的温度系数,随着温度的上升电阻也逐渐上升,这使得 SIC 肖特基二极管非常适合并联实用,增加了系统的安全性和可靠性。总结来看,SIC 肖特基二极管具有的特点如下:1)几乎无开关损耗;2)更高的开关频率;3)更高的效率;4)更高的工作温度;5)正的温度系数,适合于并联工作;6)开关特性几乎与温度无关。
根据 CASA 的统计,业内反应 SiC SBD 实际的批量采购成交价已经降至 1元/A 以下,耐压 600-650V 的产品业内批量采购价约为 0.6 元/A,而耐压 1200V的产品业内批量采购价约为 1 元/A。

▲2018-2019 年不同制造商 SiC SBD 产品价格对比 单位(元/A)
如上表所示,2019 年部分 SIC 肖特基二极管产品价格实现了 20%-35%的降幅,SIC 二极管价格的持续降低以及和 Si 二极管价差的缩小将进一步促进 SIC 二极管的应用。
2、 门槛:SIC 器件的壁垒和难点
SIC 难度大部分集中在 SIC 晶片的长晶和衬底制作方面,但是要做成器件,也有一些自身的难点,主要包括:
1、外延工艺效率低:碳化硅的气相同质外延一般要在 1500℃以上的高温下进行。由于有升华的问题,温度不能太高,一般不能超过 1800℃,因而生长速率较低。液相外延温度较低、速率较高,但产量较低 。
2、 欧姆接触的制作:欧姆接触是器件器件制作中十分重要的工艺之一,要形成好的碳化硅的欧姆接触在实际中还是有较大难度;
3、配套材料的耐高温:碳化硅芯片本身是耐高温的,但与其配套的材料就不见得能够耐得住 600℃以上的温度。所以整体工作温度的提高,需要不断的进行配套材料方面创新。
SIC 的优异性能大家认识的较早,之所以最近几年才有较好的进展主要是因为 SIC 片和 SIC 器件两个方面相比传统的功率器件均有一些难点,器件生产的高难度高成本加上碳化硅片制造的高难度(后面会提及),两者互为循环,一定程度上制约了过去几年 SIC 应用的推广速度,我们认为随着产业链逐渐成熟,SIC正处于爆发的前夜,拐点渐行渐近。
3、 空间&增速:SIC 器件未来 5-10 年复合 40%增长
IHS 预计未来 5-10 年 SIC 器件复合增速 40%:根据 IHSMarkit 数据,2018年碳化硅功率器件市场规模约 3.9 亿美元,受新能源汽车庞大需求的驱动,以及光伏风电和充电桩等领域对于效率和功耗要求提升,预计到 2027 年碳化硅功率器件的市场规模将超过 100 亿美元,18-27 年 9 年的复合增速接近 40%。

▲SiC 功率器件市场规模预测
渗透率角度测算 SIC MOS 器件市场空间:(SIC MOS 只是 SIC 器件的一种)SIC MOS 器件的下游和 IGBT 重合度较大,因此,驱动 IGBT 行业空间高成长驱动因素如车载、充电桩、工控、光伏风电以及家电市场,也都是 SIC MOS 功率器件将来要涉足的领域;根据我们之前系列行业报告的大致测算,2019 年 IGBT 全球 58 亿美金,中国 22 亿美金空间,在车载和充电桩和工控光伏风电等的带动下,预计 2025 年 IGBT 全球 120 亿美金,中国 60 亿美金。

▲SiC 功率器件在电动车里的渗透时间预测
SIC MOS 器件的渗透率取决于其成本下降和产业链成熟的速度,根据英飞凌和国内相关公司调研和产业里的专家的判断来看,SIC MOS 渗透 IGBT 的拐点可能在 2024 年附近。预计 2025 年全球渗透率 25%,则全球有 30 亿美金 SIC MOS 器件市场,中国按照 20%渗透率 2025 年则有 12 亿美金的 SIC MOS 空间。即不考虑SIC SBD 和其他 SIC 功率器件,仅测算替代 IGBT 那部分的 SIC MOS 市场预计2025 年全球 30 亿美金,相对 2019 年不到 4 亿美金有超过 7 倍成长,且 2025-2030年增速延续。
4、 格局:SIC 器件的竞争格局
目前,碳化硅器件市场还是以国外的传统功率龙头公司为主,2017 年全球市场份额占比前三的是科锐,罗姆和意法半导体,其中 CREE 从 SIC 上游材料切入到了 SIC 器件,相当于其拥有了从上游 SIC 片到下游 SIC 器件的产业链一体化能力。

▲2017 年 SIC 器件和模块市场份额
国内的企业均处于初创期或者刚刚介入 SIC 领域,包括传统的功率器件厂商华润微、捷捷微电、扬杰科技,从传统的硅基 MOSFET、晶闸管、二极管等切入 SIC 领域,IGBT 厂商斯达半导、比亚迪半导体等,但国内当前的 SIC 器件营收规模都比较小(扬杰科技最新披露 SIC 营收 2020 年上半年 19.28 万元左右);
未上市公司和单位中做的较好的有前面产业链总结中提到的一些,包括:
泰科天润:可以量产 SiC SBD,产品涵盖 600V/5A~50A、1200V/5A~50A 和1700V/10A 系列;并且早在 2015 年,泰科天润就宣布推出了一款高功率碳化硅肖特基二极管产品,是从事 SIC 器件的较纯正的公司;
中电科 55 所:国内从 4-6 寸碳化硅外延生长、芯片设计与制造、模块封装实现全产业链的单位;
深圳基本半导体:成立于 2016 年,由清华大学、浙江大学、剑桥大学等国内外知名高校博士团队创立,专注于 SIC 功率器件,也是深圳第三代半导体研究院发起单位之一,目前已经开始推出其 1200V 的 SiC MOSFET 产品。
三、SIC 晶片:高成长高壁垒,国产奋起直追
1、 成长分析
如前分析所述,碳化硅晶片主要用来做成高压功率器件和高频功率器件:SIC片主要分为两种类型:导电型的 SIC 晶片经过 SIC 外延后制作高压功率器件;半绝缘型的 SIC 晶片经过 GaN 外延后制 5G 射频器件(特别是 PA);

▲SiC 晶片产业链
碳化硅晶片主要用于大功率和高频功率器件:2018 年氮化镓射频器件全球市场规模约 4.2 亿美元(约 28 亿元人民币),随着 5G 通讯网络的推进,氮化镓射频器件市场将迅速扩大,Yole 预计到 2023 年,全球射频氮化镓器件市场规模将达到 13 亿美元(约 91 亿元人民币);继续引用前面 IHS 的预测,则 SIC功率器件将由 2019 年的 4.5 亿美元到 2025 年接近 30 亿美元。

▲SIC 和 GaN 功率器件市场规模预测
第三代半导体 GaN 在高频射频领域的市场规模:根据 Yole 的数据,2017 年氮化镓射频市场规模为 4 亿美元,将于 2023 年增长至接近 13 亿美元,复合增速为 22%,下游应用结构整体保持稳定,以通讯与军工为主,二者合计占比约为 80%。而整体射频器件的市场空间在 2018-2025 在 8%左右,GaN 射频器件增速远远高于射频器件整体市场的增长。

▲射频器件整体市场规模增长预测
导电型碳化硅单晶衬底材料是制造碳化硅功率半导体器件的基材,根据中国宽禁带功率半导体及应用产业联盟的测算:
2017-2020 年市场需求:2017 年 4 英寸 10 万片、6 英寸 1.5 万片→预计到 2020年 4 英寸保持 10 万片、6 英寸超过 8 万片。
2020-2025 年市场需求:4 英寸逐步从 10 万片市场减少到 5 万片,6 英寸晶圆将从 8 万片增长到 20 万片;
2025~2030 年:4 英寸晶圆逐渐退出市场,6 英寸晶圆将增长至 40 万片。

▲导电型碳化硅衬底市场规模(万片)
半绝缘碳化硅具备高电阻的同时可以承受更高的频率,主要应用在高频射频器件;同样根据中国宽禁带功率半导体及应用产业联盟的测算:

▲半绝缘碳化硅衬底市场规模(万片)
2017 年市场需求:全球半绝缘碳化硅晶片的市场需求约 4 万片;2020 年:4英寸半绝缘 SIC 维持 4 万片、6 英寸半绝缘 SIC 晶片 5 万片;
2025 年市场需求:预计 4 英寸半绝缘到 2 万片、6 英寸到 10 万片;
2025-2030 年市场需求:4 英寸半绝缘衬底逐渐退出市场,而 6 英寸需求到 20万片。
整体 SIC 晶片全球市场空间预计从 2020 的 30 亿 RMB 增长至 2027年 150 亿元 RMB,作为对比,2018 年全球硅片市场 90 亿美元,国内硅片市场约130 亿元(近 8 年复合增长 5%-7%)。
2、 壁垒分析
SIC 晶片的壁垒较高,主要体现在:
SIC 晶片的核心参数包括微管密度、位错密度、电阻率、翘曲度、表面粗糙度等。在密闭高温腔体内进行原子有序排列并完成晶体生长、同时控制参数指标是复杂的系统工程,将生长好的晶体加工成可以满足半导体器件制造所需晶片又涉及一系列高难度工艺调控;随着碳化硅晶体尺寸的增大及产品参数要求的提高,生产参数的定制化设定和动态控制难度会进一步提升。因此,稳定量产各项性能参数指标波动幅度较低的高品质碳化硅晶片的技术难度很大,主要体现在下面几个方面:
1、精确调控温度:碳化硅晶体需要在 2,000℃以上的高温环境中生长,且在生产中需要精确调控生长温度,控制难度极大;
2、容易产生多晶型杂质:碳化硅存在 200 多种晶体结构类型,其中六方结构的 4H 型(4H-SiC) 等少数几种晶体结构的单晶型碳化硅才是所需的半导体材料,在晶体生长过程中需要精确控制硅碳比、生长温度梯度、晶体生长速率以及气流气压等参数,否则容易产生多晶型夹杂,导致产出的晶体不合格;
3、 晶体扩径难度大:气相传输法下,碳化硅晶体生长的扩径技术难度极大,随着晶体尺寸的扩大,其生长难度工艺呈几何级增长;
4、 硬度极大难切割:碳化硅硬度与金刚石接近,切割、研磨、抛光技术难度大, 工艺水平的提高需要长期的研发积累;
3、 竞争分析
目前,碳化硅晶片产业格局呈现美国全球独大的特点。以导电型产品为例,2018 年美国占有全球碳化硅晶片产量的 70%以上,仅 CREE 公司就占据60%以上市场份额,剩余份额大部分被日本和欧洲的其他碳化硅企业占据。

▲2018 年导电型碳化硅晶片厂商市场占有率
由于碳化硅材料特殊的物理性质,其晶体生长、晶体切割、 晶片加工等环节的技术和工艺要求高,需要长期投入和深耕才能形成产业化生产能力,行业门槛很高。
后进入的碳化硅晶片生产商在短期内形成规模化供应能力存在较大难度,市场供给仍主要依靠现有晶片生产商扩大自身生产能力,国内碳化硅晶片供给不足的局面预计仍将维持一段时间。

▲行业内各公司不同尺寸 SIC 晶片的推出对比
4、 价值分析
上游 SIC 晶片主要用于 SIC 功率器件和 5G 高频射频器件,未来 10 年市场空间随着下游 SIC 功率器件+高频射频器件的增长而增长,我们预计将从 2020 年30 亿 RMB 到 2027 年接近 150 亿 RMB;
行业高增长+国产替代+高壁垒:天科合达/山东天岳可简单类比于 SIC 晶片领域的沪硅产业,而且传统硅片分布在日韩美五个巨头,而 SIC 晶片龙头 70%+的份额都在美国 CREE 和 II-VI 等公司,国产化也更迫切;在过去十年下游半导体的成长中,国内上游硅片商参与的有限;而这一次,未来 10 年的 SIC 器件和5G 高频射频器件中,国内的 SIC 晶片龙头将积极参与其中,行业爆发增长和国产化同时进行,可持续享受较高估值。
智东西认为,半导体材料目前经历了三个发展阶段,第一代的硅(Si)、锗(Ge);第二代开始由2种以上元素组成化合物半导体,如砷化镓(GaAs)、磷化铟 (InP);以及第三代的碳化硅(SiC)、氮化镓(GaN)等宽禁带材料。碳化硅具备低导通电阻、高切换频率、耐高温与耐高压等优势, 在新能源车、光伏风电、不间断电源、家电工控等有广阔的应用前景。 虽然成本目前仍然是制约碳化硅产业链发展的一大重要阻碍,但随着国内外相关产业的发展、成本不断降低,产业的发展爆发点降至。