智东西(公众号:zhidxcom)
文 | 心缘
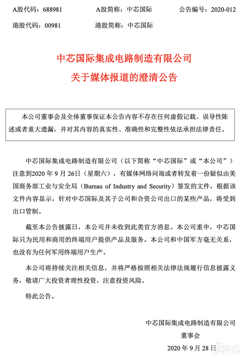
智东西9月27日报道,在美国商务部对中芯国际实施出口管制的传闻发酵一天之后,刚刚,中芯国际作出公开回应,称未收到此类官方消息,中芯国际只为民用和商用的终端用户提供产品及服务,和军方毫无关系,也没有为任何军用终端用户生产。
虽然中芯国际为了以正视听,发了这份简短的公告,但其实没有太多新内容,而传闻背后的关键点却耐人寻味。

就在昨日晚间,多家外媒报道,美国政府已对中国大陆最大的半导体制造商中芯国际施加出口管制,其依据是昨日在网上传播的一封疑似由美国商务部签发的信函(后文附信函全文),落款为2020年9月25日。一旦正式制裁,这将令大陆半导体产业雪上加霜。
截至本稿发布,美国商务部尚未在官网公布相关讯息,也未作出任何回应,仅表示“正在不断检测和评估对美国国家安全和外交政策利益的任何潜在威胁”。
目前尚无法确认该信函真伪,也不清楚哪些供应商收到这封信,通常美国商务部认为存在军事用途或转移用途的风险时,会将此类信息发送给相关公司。而通过对美国相关政策的溯源,我们发现,无论这份文件是真是假,其真正的影响力多少开始逐渐浮出水面。
如果信函为真,信函内容指向的是今年4月美国新修订的《出口管制条例》(EAR),民用最终用户(CIV)许可例外被废止后,对中芯国际的许可证限制应是依据军事最终用途规则(EMU),管制严重程度并不及美国商务部对华为等位列“实体清单”的中国公司的制裁。
彭博社援引Akin Gump出口管制律师兼奥巴马政府商务部高级官员Kevin Wolf的观点称,军事最终用途规则(EMU)仅适用于美国列出的一部分原产商品,而实体清单规则适用于所有原产于美国的商品,以及一些原产地在美国境外的商品。
一、流传商务部信函存在疑点
昨日在网上广为流传的信函中英文内容如下,其中中文版看起来像是机翻:


信函提到,包括中芯国际在上海、北京、天津、宁波、深圳等地的分公司和合资公司均遭到美国政府出口管制,称其可能存在不可接受的、用于军事的风险。任何受该出口管制影响的供应商,如果想继续向中芯国际供货,必须先向美国政府申请许可证。
该信函真伪尚未完全确认。尽管多家外媒称已确认信函,但尚未看见有外媒放出信函截图,不确定是否就是同一封,也不能完全确定外媒消息的真实性。
就该信函来看,其中也存在一些疑点,比如“张江路”误写成“长江路”,L Foundry在2019年3月已被中芯国际出售,中芯北方和中芯绍兴未出现在名单中。
而如果信函为真,其中提及的对中芯国际出口管制程度,要低于美国商务部对“实体清单”中相关中国公司的制裁程度。
二、军事最终用途规则,究竟禁的是什么?
根据流传信函内容,对中芯国际的出口管制指向的,是今年4月28日,美国商务部产业与安全局(BIS)对美国《出口管制条例》(EAR)做出的重大修改。
该EAR修改共提出两项正式修改规则和一项拟议规则。两项正式修改规则均拟于2020年6月29日正式生效。
其中一项为修订EAR744.21节,加强了对中国、俄罗斯及委内瑞拉涉及军事最终用途和最终用户的出口管制规则(EMU);另一项是对中国等D:1类国家,废止EAR740.5节所设置的民用最终用户(CIV)许可例外。
值得注意的是,实体清单中的每个实体被规定了明确的许可要求和许可审查政策,涉及许可审查的商品、软件及技术等类目非常广泛。
而《出口管制条例》的管制程度不及实体清单,主要是针对军事最终用途及最终用户的限制。
修订后的EAR,大致从如下几方面收紧了对华军事最终用途和最终用户的出口管制:
(1)扩大对军事最终用途或最终用户的出口管制范畴,未经BIS许可,不得在明知或应知相关物项用于最终军事用途的情况下,进行出口、再出口、境内转移等行为。
军事最终用途的定义不仅是参与使用、研发或生产《美国军品管控清单》、瓦森纳军品管控清单的物项以及部分特定两用物项,还包括运输、组装、保养、维修、大修、翻新等活动。任何个人或实体如果意图参与或支持军事最终用途的相关活动,均被视为军事最终用户。
(2)扩展特别军事最终用途和最终用户管控清单所列的物项,涉及材料加工、电子、电信、信息安全、激光和传感器、驱动装置等多个领域,增加数十种可用于军事目的的新产品。
(3)正式取消CIV许可例外,CIV许可例外是此前中美贸易中主要运用的许可例外种类,适用规则和条件相对简单,在半导体行业也应用广泛。而取消CIV许可例外,意味着大量中美技术交流及合作活动将受到限制,必须预先取得BIS的许可证,这也将给包括半导体行业在内的供应链带来一定冲击。
(4)取消对额外允许再出口的许可证豁免条例,新规定要求凡是美国企业向支援军方的中国企业出售特定产品,无论民用或军用,均必须先申请许可证。如果是民用原本无需许可证的,包括半导体、电信设备、雷达、高性能计算机等,在新规定下,相关豁免也遭取消。
三、加强出口管制,对中芯国际及其供应链影响多大?
假设流传信函内容为真,该出口管制可能对中芯国际会造成多大影响?
依照EAR的修订,审查的重点是有没有涉及参与军事用途的行为。
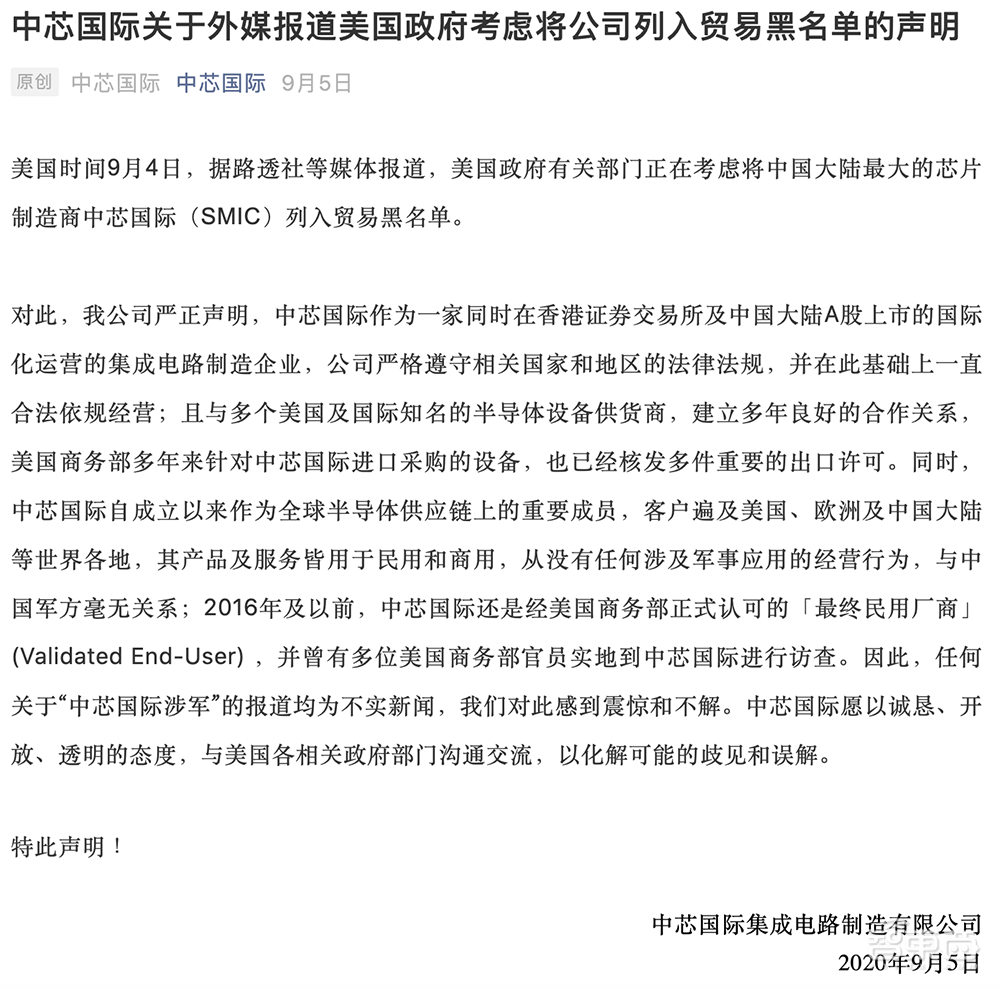
而无论是中芯国际最新回应,还是今年9月5日其公开发表的声明,都强调该公司严格遵守相关国家和地区的法律法规,一直合法依规经营,其产品及服务皆用于民用和商用,从没有任何涉及军事应用的经营行为,与中国军方毫无关系,2016年及以前还是“经美国商务部正式认可的「最终民用厂商」”。
▲9月5日中芯国际发布的声明
从EAR重点加强关于军用的审核难度、收紧管制范围来看,如果事实与中芯国际的回应没有出入,即从未涉及任何军用的经营行为,那么是否意味着只要中芯国际及其供应链企业通过许可审查,在获得许可证的前提下,经营行为并不会受到较大影响?关于这一点,欢迎对此有所了解的读者理性探讨和分享见解。
考虑到此前外媒屡屡传出美国考虑将中芯国际列入实体清单的传闻,现也不能排除美方“钝刀子割肉”旁敲侧击地对中芯国际施加压力的可能性。
一旦美国政府将出口管制规定施加于中芯国际及其子公司,最严重的影响可能是禁止国际企业向中芯国际提供研发、生产过程所使用到的材料、设备等物项。
而限制对中芯国际的供应,不仅将对中芯国际的业务造成冲击,也会损害其美国供应商的利益。
目前中芯国际生产芯片需依靠美国公司的软件和机器。芯片制造设备商Lam Research、KLA、Applied Materials等美国公司都是中芯国际的供应商。根据统计,尽管其中一些产品已有中国厂商积极研发,但迄今尚无法完全替代美国产品。
投资银行Jefferies的分析师估计,中芯国际目前多达50%的设备来自美国供应商。如果这些合作伙伴无法为公司的制造设备提供服务和升级,中芯国际可能会难以维持业务。“如果美国对中芯国际实施出口禁令,将标志着美国对中国半导体行业的攻击升级,可能会包括更多中国企业。”Jefferies分析师称。
而据路透社上周的报道,国际半导体产业协会(SEMI)起草一封信件计划寄予美国商务部长威尔伯·罗斯(Wilbur Ross),该信指出,将中芯国际列入实体清单会危及美国的“技术优势”,将使美国公司更难向中芯国际供货。
信件提到,现在中芯国际每年会向美国半导体企业采购高达50亿美元的设备和材料,美国这样限制他们与中国公司的交易,将被国际社会认为“跟美国进口设备和零部件是不靠谱的”。这无疑会进一步打击美国在全球半导体市场中的份额,“可能对美国工业、经济和国家安全造成的直接和长期的不利影响。”
根据瑞士信贷(Credit Suisse)分析师的估计,去年华为的芯片部门约占中芯国际销售额的1/5,美国芯片巨头高通公司是中芯国际的另一个客户。此前据业内人士透露,高通的电源管理IC芯片(PMIC)很多都由中芯国际供应,而PMIC是手机芯片组整套出货的关键组成部分。
▲中芯国际前三大客户主要下单产品与占应收比重(科技新报整理)
结语:尚无指向实体清单的信息
根据中芯国际的回应,目前尚未收到任何官方消息,美国商务部官网也并未更新任何相关讯息。
从网络流传的美国商务部信函来看,无论该信函是真是假,至多指向美国进一步收紧的涉及军用问题的出口管制条例,并没有发现指向实体清单的信息,中芯国际是否存在被升级管制措施的可能性,还有待后续进一步观察。
目前尚不知晓美国接下来是否会有进一步的禁令出来。随着美国大选临近,更进一步的限制命令可能会在大选前的关键时刻公布,届时或将在全球半导体产业掀起新的波澜。
来源:纽约时报,路透社,彭博社,科技新报