芯东西(公众号:aichip001)
文 | 心缘
“AI四小龙”科创板第一股即将出现。
芯东西11月5日报道,昨日晚间,国内AI独角兽依图申请科创板上市已获受理。
依图由朱珑、林晨曦于2011年在上海创立,与商汤、旷视、云从并称为国内“AI四小龙”。去年8月,旷视向港交所递交IPO申请书,但一直上市未果,如今依图成为第一家披露科创板招股书的“AI四小龙”,也有望率先冲刺上市。
作为内地声名赫赫的AI独角兽之一,依图在计算机视觉、语音识别、自然语言理解算法方面都多有建树,并于去年推出云端AI芯片“求索”,正式踏入AI芯片市场,成为一家以AI芯片技术和算法技术为核心的全栈式AI公司,研发和销售包括AI算力硬件和软件在内的AI解决方案。
报告期内,依图已为国内30余省、自治区、直辖市及境外10多个国家和地区的800余家政府及企业终端客户提供产品及解决方案。
根据此次发行方案,依图拟募资75亿元,发行不超过36,407,136股A类普通股股票。
经依图2020年9月30日召开的股东大会审议通过,依图本次发行存托凭证所募集的资金扣除发行费用后,将投资于以下项目:

拟投资进度如下:

目前朱珑、林晨曦为依图的实际控制人,二人分别持有 Yitu Holdings 的股份比例为 63.316%和 36.684%。
截至2020年6月30日,依图资产总额为47.976亿元。
一、营收连年增长,尚未弥补亏损近72亿元
根据刚刚公布的招股书,2017-2019年,依图营收连年增长,不过迄今净利润仍为负值。
2017年、2018年、2019年及2020年上半年,依图营收分别为6871.89万元、 3.043亿元、7.168亿元及3.806亿元;
同一期间,依图净利润分别为-11.685亿元、-11.684亿元、-36.471亿元及-13.034亿元。
截至2020年6月,依图累计未弥补亏损约为-72.204亿元。

尚未盈利及存在未弥补亏损的主要原因之一,是优先股以公允价值计量导致的账面亏损。
其中,2017年、2018年、2019年及2020年1-6月,优先股公允价值变动损失对财务报表损益的影响金额分别约为9.827亿元、5.452亿元、2.619亿元及9.361亿元,占各期公司归属于母公司所有者净亏损的比例分别为84.31%、46.97%、71.91%及 72.05%。
另外,由于依图属于技术驱动型企业,投入了大量资源用于研发创新和市场开拓,其各期研发及销售费用合计分别为 1.557亿元、5.738亿元、10.752亿元及5.396亿元。

报告期内,公司硬件及软硬件组合的解决方案销售收入分别为1278万元、1.722亿元、5.108亿元和3.209亿元,营收占比分别为18.60%、56.59%、71.25%和 84.31%,占比逐步上升。
具体营收构成如下:

毛利及毛利率情况如下:


2017年依图以纯软件销售为主,毛利占比高达 62.41%,三类产品线毛利率均较低。从2018年起,依图开始逐步加大软硬件组合产品的推广力度,销售额显著增加,因此软硬件组合的毛利占比和毛利率均逐年增加。
自2019年5月求索芯片发布后,其硬件及软硬件组合的解决方案成为其收入的重要增长点,推动依图跨领域应用场景的拓展及毛利率的提高。
同行业上市公司毛利率情况可供对比参考:

依图营收可分为直销和经销两种模式,具体构成如下:

从应用场景来看,依图主要业务可以分为智能公共服务和智能商业两大类。
(1)智能公共服务业务:覆盖城市管理、医疗健康等场景,终端客户包括政府部门、医疗机构及大型企业等。
(2)智能商业业务:覆盖园区管理、网点服务、安全生产、交通出行和互联网 服务等场景,终端客户包括商业地产、金融业、制造业、交通运输、互联网等领域的企业客户。

过去三年半,智能公共服务业务一直是依图的主要营收贡献方,具体营收构成如下:

各业务客户数量和客均收入如下:

各业务毛利及毛利率情况:


依图主营业务收入按地区主要分布在境内,2019年度以来拓展至亚洲、欧洲及非洲等多个国家和地区,具体营收构成如下:

其主营业务成本按性质分类如下:

截至2017年底、2018年底、2019年底及2020年6月30日,依图员工人数分别为479人、1279人、1707人和1507人。
二、云边端AI硬件均已推出
目前依图提供多类AI解决方案,主要包括面向城市管理场景、医疗健康服务场景的智能公共服务系列解决方案,面向通用园区、安全生产、网点全解析、“一脸通城”、内容审核的智能商业系列解决方案。
硬件产品方面,依图研发的第一代求索芯片是面向通用AI推理计算、具备端到端处理能力、 适用于云端计算和边缘端计算场景的AI芯片。


报告期内,依图尚未对求索芯片进行单独销售,而是通过基于求索芯片的智能服务器及智能边缘计算设备对外销售。

面向终端,依图推出集成了自研AI算法的系列终端AI算力硬件产品,包括智能摄像机、智能识别终端和智能语音硬件等产品。

目前这些产品已广泛应用于城市视觉中枢、智慧社区、通用园区管理、安全生产和网点全解析等解决方案中进行销售。
三、上半年研发投入超过营收
报告期内,2017-2020年上半年,依图研发费用分别为1.010亿元、2.914亿元、6.572亿元、3.810亿元,占各期营收的比例分别为146.94%、95.77%、91.69%和100.10%。

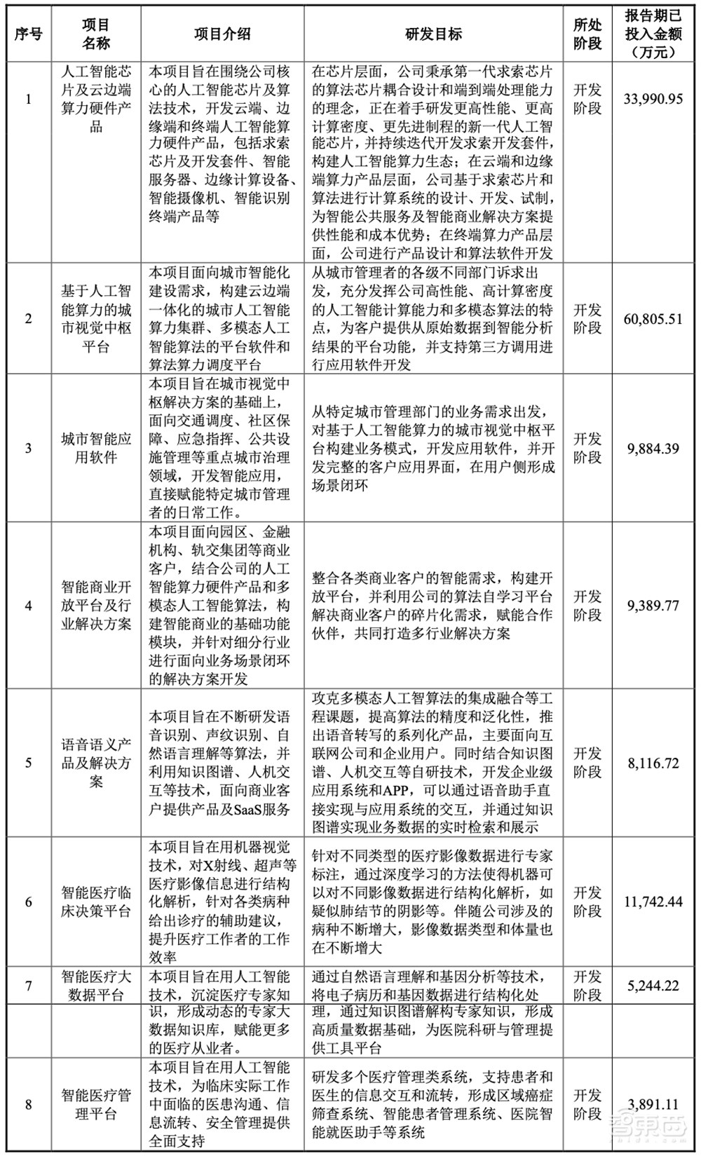
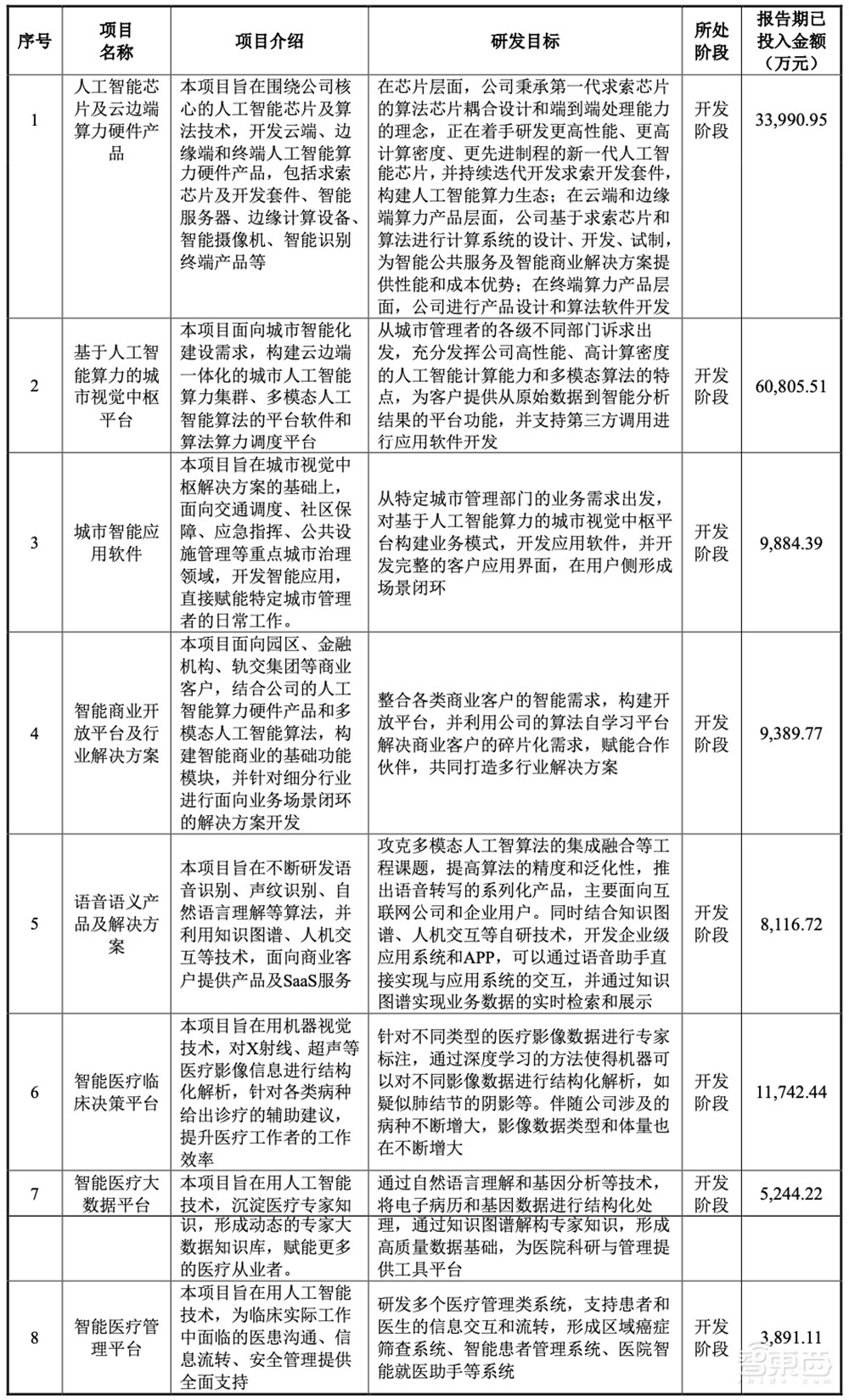
截至今年6月,依图主要从事的主要研发项目及进展情况如下:

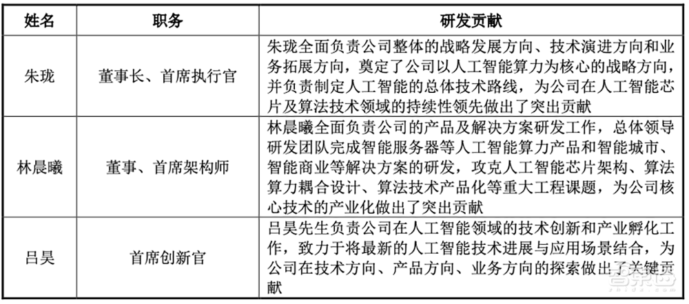
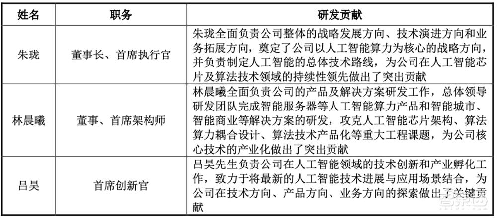
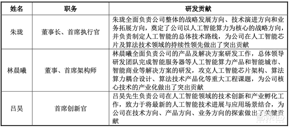
截至2020年6月30日,依图研发人员837人,占员工总数为55.54%,其中核心技术人员3人。 核心人员对研发的贡献:

四、海信华为大华是客户,不存在严重依赖少数客户及供应商
从招股书可以看到,报告期内,依图不存在向单个客户销售比例超过销售总额50%或严重依赖于少数客户的情形。
依图前五大客户如下:

招股书还指出,不存在董事、监事、高级管理人员、持有公司 5%以上股份的股东及主要关联方在上述客户中占有权益的情况。
在硬件产品方面,依图不直接生产相关硬件产品,而是通过委托 ODM、OEM 厂商生产硬件产品,或向第三方硬件厂商或其代理商进行采购。
依图采购的内容主要为服务器、摄像机等硬件产品,以及技术服务、云端服务等服务采购。 主要采购产品如下:

依图采购的服务器最初主要通过第三方硬件厂商或其代理商进行采购。第一代求索芯片发布后,依图向熠知电子采购与其联合开发的搭载求索芯片的服务器和边缘计算设备。
熠知电子进入发行人合并范围后,其原石系列智能服务器产品及前沿系列边缘计算设备,采用代工生产,求索芯片采用Fabless模式生产。
依图前五大供应商:

报告期内,依图不存在向单个供应商采购比例超过采购总额 50%的情形。
其中熠知电子为依图持股 28.92%的公司。除此之外,依图不存在董事、 高级管理人员、持有公司 5%以上股份的股东或主要关联方在上述供应商中占有权益的情况。
五、控股情况及发行前后股本变化
截至招股书签署日,依图有境内控股子公司19家,境外控股子公司6家;境内外参股公司共7家,具体情况如下:



截至招股书签署日,依图网络的股权结构如下:


可以看到,背后带有阿里系色彩的云峰创投、云峰新呈,以及高瓴系资本高瓴智成,均是依图的重要股东。
前十名表决权股东持股情况如下:

依图董事:


依图CEO朱珑1978 年出生,博士毕业于美国加州大学洛杉矶分校(UCLA)统计学博士,曾先后在麻省理工学院人工智能实验室任博士后研究员,在纽约大学数学研究所担任研究员。
依图首席架构师林晨曦1979 年出生,硕士毕业于上海交通大学计算机科学工学,曾任微软亚洲研究院研究员、阿里云计算资深专家(技术总监)。
其高管详情如下:

2017-2020年1-6月,依图销售费用如下:

在2020年上半年,依图销售平均薪资29.48万元。其与同行业销售费用率对比如下:

发行前后股本变化:


六、其他重大事项
报告期内,依图履行完毕和正在履行的 3000 万以上的重大销售合同如下:

履行完毕和正在履行的 1500 万以上的重大采购合同如下:

已经履行和正在履行的 1000 万以上的授信合同如下:

附合并利润表:


结语:AI创企上市潮来了
从2012年AI开始在产业界声名鹊起至今,方兴未艾的AI创业潮逐渐走到了商业落地和IPO的关键节点。
如今多家国内AI创企都陆续传出上市计划,从去年向港交所递交上市申请的旷视,成功登陆科创板的手机视觉AI第一股虹软,到今年启动A股上市辅导的云从、依图、云天励飞,我们既看到虹软不受疫情影响,今年前三个季度营收和净利润继续猛涨,也看到部分公司的IPO进程并没有那么顺利,这些与股权架构、业务进展、资本环境都有一定关系。
依图能否后发先上,成为AI独角兽中又一率先敲开IPO大门的那位,值得我们持续关注。