智东西(公众号:zhidxcom)
作者 | 李水青
编辑 | 漠影
智东西12月9日消息,昨日晚间,AI独角兽云天励飞在科创板提交IPO招股书。
随着近几个月来中国视觉AI产业迎来一波IPO小高峰,这家2014年从中国深圳特区走出的跨AI和半导体行业公司成为其中一匹“黑马”。
根据招股书可知,本次IPO云天励飞将募资30亿元。在此前不到半年内,云天励飞已完成超20亿元融资,并在9月启动上市辅导。
本次云天励飞募集的30亿元主要用于城市 AI 计算中枢及智慧应用研发项目、面向场景的下一代 AI 技术研发项目、基于神经网络处理器的视觉计算 AI 芯片项目等。
云天励飞主营业务涉及数字城市运营管理和人居生活智慧化两大方向。报告期内,云天励飞业务规模出现高速增长,2017 年、2018 年、2019 年及 2020 年1~9月营收约0.502亿元、1.331亿元、2.304亿元及2.673亿元,合计6.81亿元。
与同期火热推进IPO的“AI四小龙”成员有所差异,云天励飞是一家主打“算法芯片化”的技术玩家。
在招股书中,云天励飞这样描述自身的核心竞争力:算法芯片化的底层技术能力以及基于“端云协同”技术路线所成功落地的大型解决方案经验和系统落地工程能力。
云天励飞的实际控股人为董事长兼CEO陈宁,合计控制公司33.698%的股权。云天本次IPO保荐人为中信证券股份有限公司,将发行不超88,783,430 股,发行后总股本不超过 355,133,720 股,每股面值1元。
一、三年多营收6.8亿元,研发投入超5亿!
根据招股书可知,云天励飞在报告期内业务规模出现高速增长。2017 年、2018 年、2019 年及2020年1~9 月,公司营收达0.502亿元、1.331亿元、2.304亿元及2.673亿元,合计6.81亿元。

在净利润方面,2017 年、2018 年、2019 年及2020年1~9 月,公司净利润为-0.548亿元、-1.989亿元、-5.098亿元、-8.621亿元,期内合计亏损达16.256亿元,这与当下人工智能领域存在前期研发投入高的特点密切相关。
在研发投入方面,2017 年、2018 年、2019 年及2020年1~9 月,公司投入分别达到0.43亿元、1.46亿元、2亿元、1.3亿元,合计5.19亿元。2019年研发投入占当年营收109.57%之多。
云天励飞的研发投入主要集中在自研芯片、AI算法平台、大数据平台等方面。翻看公司研发项目情况,可见单是自研芯片DeepEye1000的研发费用就超8000万元,为所有研发项目投入之最。

公司的主营业务营收主要来自数字城市运营管理和人居生活智慧化升级两大业务方向。
2017~2019 年,云天励飞各版块业务增长较快,数字城市运营管理收入从 4,994.60 万元增长至约2.01亿元,人居生活智慧化升级收入从 28.73 万元增长至 2,841.35 万元。

2020年1~9月,云天励飞数字城市运营管理业务营收额已经超出2019年全年,达到约2.45亿元,相比于2018年的1.22亿元几乎翻番,增长迅猛。
同期,云天励飞自研芯片 DeepEye 1000 已经开始单独产生销售收入。从该芯片支持的“指静脉生物识别软驱盒子批量出货”等项目,我们看到了可喜信号。
从主营业务收入分产品和服务类型来看,云天励飞主要营收来自综合项目,也就是做行业解决方案。
2017、2018、2020年1~9月,云天励飞综合项目收入都在70%左右,但2019年产品销售收入占比达59.26%,超综合项目收入。

据悉,云天励飞主要通过向客户提供视觉领域“端云协同”的 AI 软硬件产品及解决方案取得业务收入。
从营收业务收入分区来看,云天励飞主要业务落地在华南、华东、西南,但并不特别依赖某个区域。比如2019年华南地区为公司收入最大来源区域,占总营收64.2%;在2020年1~9月营收占比最大的区域则变为华东,占总营收达53.19%。

在毛利润及毛利率方面,报告期各期,公司主营业务毛利分别为 2,129.36 万元、7,498.73 万元、10,009.58 万元和10,073.46 万元。

其中,报告期各期,数字城市运营管理业务毛利分别为2,111.22 万元、6,799.03 万元、8,435.62 万元及 9,369.56 万元,占主营业务毛利总额的比例较高。
二、数字城市和人居生活业务两手抓
许多人了解云天励飞,始于其在2015年打造的首套动态人像识别系统——“深目”在深圳龙岗区落地,此后该系统被快速复制到其他区域和城市。

几年过去了,目前云天励飞的主营业务已经从数字城市运营管理延伸到人居生活智慧化,形成两大主要业务线。
1、数字城市 AI 解决方案
在数字城市范畴,云天励飞提供的“端云协同”人工智能产品及解决方案目前主要用于智慧安防、城市治理、疫情应急响应等领域。
以智慧安防领域方案为例,方案曾经成功服务了 2016 年杭州 G20 峰会、全国双创周主会场、2018 年博鳌论坛、青岛上合组织峰会等重要会议。
云天励飞智慧安防领域方案在云侧由“深目”系统、“深视”系统、聚类分析服务组成,在端侧和边缘侧,针对不同场景特点,可采用自研边缘计算设备提取目标图像或进行结构化计算,然后将相关结果传输至云侧进行进一步处理,也可采用基于自研芯片的端设备,将抓拍内容直接传输至云侧进行处理的方式。

近年来,云天励飞在智慧安防领域取得成功的基础上,已将 AI 视觉分析业务的成功经验向城市治理涉及的相关领域进行复制。如:2020 年新冠疫情突然爆发,公司结合防疫需求推出突发疫情防控 AI 解决方案。


2、人居生活 AI 解决方案
云天励飞人居生活 AI 解决方案包括智慧社区方案、智慧园区 AI 解决方案、智慧泛商业 AI 解决方案等。
以智慧社区方案为例,云侧由“深目”系统、“深视”系统、“深迹”系统组成,端侧和边缘侧包括基于自研芯片的结构化摄像机、人像识别边缘计算设备、人车非边缘计算 NVR 设备,以及满足云侧系统接入标准的第三方端侧设备。

智慧园区 AI 解决方案基于云端的“深目”系统、“深迹”系统、“商翎”系统等与自研终端和边缘端设备,为生产型园区、会展管理、智慧校园等提供相应的 AI 解决方案。
除此之外,还有智慧泛商业 AI 解决方案基于云端的“商簿”系统、“深迹”系统等,绕“人”、“货”、“场”中的“人”,实现客户管理、客流量分析等,辅助支持客户商业决策。
云天励飞自成立以来,已在深圳、东莞、青岛、成都、杭州、上海、北京等诸多城市落地多个重点项目,其中人居生活方向包括深圳南园智慧社区、万科印力智慧商业、深圳 AI 书城、深圳富士康 AI 智慧园区、深圳元平智慧校园等众多项目。
三、自研芯片DeepEye 1000,支持软件定义摄像机
根据招股书,在上述行业解决方案中,融合了云天励飞自研的终端、边缘端、云端产品及服务。
在前文我们也解读了云天励飞研发投入较大,一大原因就是为了支持“算法芯片化”能力,从而贯穿“云边端”至行业解决方案。
在此前与云天励飞CEO陈宁的对话中,我们得知算法芯片化不等于“算法+芯片”,而是指一种算法与芯片融合发展的设计理念和流程。云天励飞团队自2014年成立以来就践行这套“场景定义算法、算法定义芯片”的思路方法。这也解答了为什么云天励飞的造芯路,不同于许多其它寻求IPO的AI企业“从算法做到芯片”的造芯故事。
以下是公司面向场景的解决方案中提供的核心AI产品和服务,包括人工智能芯片、SDC(软件定义摄像头)、人工智能算法等SDK、云端业务应用系统等全产业链软硬件产品。
1、终端及边缘端产品
(1)人工智能芯片
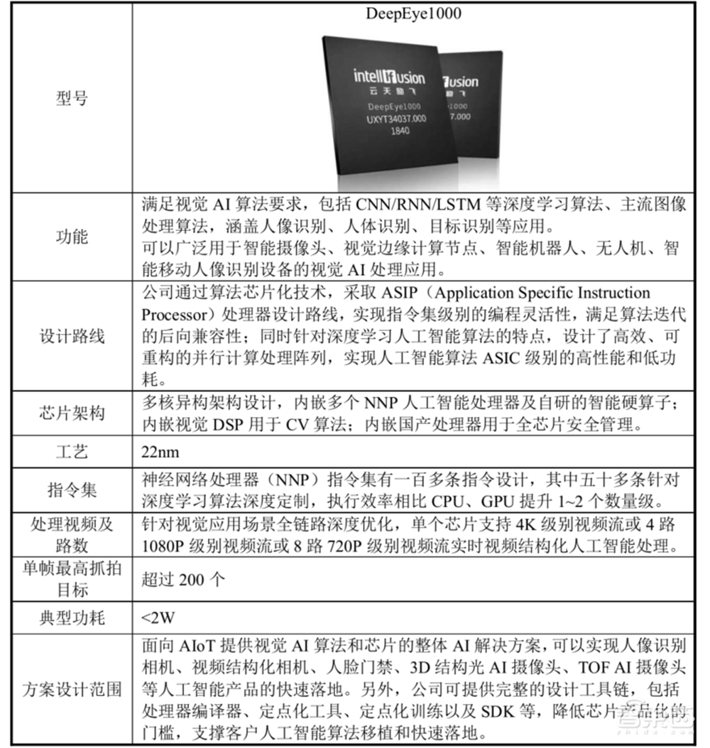
2017年,云天励飞第一代具有自主知识产权的神经网络处理器采用FPGA实现。2018 年,云天励飞第二代具有自主知识产权的神经网络处理器芯片DeepEye1000采用 22nm 工艺投片。
云天励飞第二代芯片的主要特征及参数具体如下:

据称,云天励飞的第二代芯片与其他类型芯片比,所具备的优势如下:

目前,云天励飞第二代芯片的主要应用方向在于视觉端智能以及边缘智能应用,包括智能相机、便携式警务终端、智能商显、机器人、无人机、无人车、工业智能检测、新零售等领域。
(2)基于自研AI芯片,推出SDC等终端设备
云天励飞终端设备包括 SDC(软件定义摄像头),以及面向商业场景应用的系列终端设备,包括用于商业客流分析的专用摄像机设备、面向商业信息推送场景的 AI 交互屏等。

(3)人工智能算法 SDK
云天励飞的人工智能算法可以软件开发工具包(SDK)的形式提供给客户使用,可实现目标检测、跟踪、特征值提取和比对等功能。
(4)边缘计算设备
根据不同的业务和场景需求,云天励飞研发了人像识别边缘计算设备、人车非边缘计算 NVR 设备、交通 OD 分析边缘计算设备以及用于边缘推理计算的 mini-PCIE 卡。
2、云端产品
云天励飞研发形成了云端的数据分析服务和算力硬件产品,解耦成云端业务应用系统,形成公司为用户提供 AI 解决方案的云端架构。
主要云端业务应用系统包括深目-人像系统、深视-视频结构化系统、深迹 -AI 社群服务系统、深邃-交通 OD 分析系统、商簿-客群分析系统、商翎-出入管理系统。
云天励飞云端业务应用系统融合了云端结构化服务器及配套硬件和云端数据分析产品,包括DeepEye 视觉计算加速卡等云端结构化服务器及配套硬件,以及天眼 – 人像搜索服务、天工 -AIOS数据标注及算法训练服务等数据分析产品。
四、公司一大半是研发人员
云天励飞向市场提供视觉领域“端云协同”的 AI 软硬件产品及解决方案,研发领域主要分为两个维度,包括 AI 底层能力研发和 AI 产品及整体解决方案研发。
云天励飞研发团队包括算法团队、芯片团队、软件团队、硬件团队、产品线团队。核心技术人员主要包括陈宁、王孝宇、李爱军及程冰。

▲云天励飞董事长兼CEO陈宁
其中陈宁曾获得深圳市国家级领军人才、第十六届广东省青年“五四奖章”等荣誉称号,是从美国佐治亚理工学院电子工程系归国创业的博士、中兴走出的中国第一款商用矢量处理器芯片设计者。公司首席科学家王孝宇,曾任 SNAP 首席研究科学家,在AI算法、数据方面颇有建树。
报告期各期,云天励飞的研发投入分别为 4,355.73 万元、14,580.66 万元、19,996.55 万元及13,041.60 万元,占营业收入的比例分别为86.71%、109.57%、86.79%及 48.79%。
截至 2020 年 9 月 30 日,公司拥有研发人员 415 人,占员工总数的 56.39%,硕士及以上学历的研发人员占比达到 36.14%。人才涵盖人工智能算法、芯片、产品、解决方案等多个技术领域。
五、从深圳走向全国,无特别依赖的大客户
报告期内,发行人的主要终端客户群体以各地政府、公安局、大型商场、机场车站等交通枢纽的业主单位、大型企事业单位、社区物业公司等为主。在销售服务模式方面,公司采取直销的销售模式。
2020年1~9月,云天励飞的前五大客户为青岛市公安局崂山分局、四川博方信息技术有限公司、中国电信股份有限公司、深圳市公安局龙岗分局 、东莞市科达计算机系统工程有限公司。

2019年的前五大客户为深圳市信义科技有限公司 、中国电信股份有限公司、四川博方信息技术有限公司、东莞市毅豪电子科技有限公司、深圳市龙岗区投资控股集团有限公司。

2017~2019年,云天励飞对前五大客户的依赖趋势变弱,由92.00%降至52.11%。
六、对标商汤、寒武纪等
作为一家跨AI算法及半导体的公司,云天励飞IPO文件中提到的同行竞品涉及两大领域。
在视觉人工智能领域,业内的中国企业包括商汤科技、旷视科技、依图科技、云从科技等。云天励飞在招股书内写到:“上述企业都拥有相对成熟的 AI 赋能解决方案,而云天励飞全产业链的服务能力和丰富的项目落地经验与之产生了差异化的竞争优势。”
在人工智能芯片领域,云天励飞提到的同行包括业内企业有国外的 NVIDIA、Graphcore,国内的寒武纪、地平线。
七、是海康、华为的客户
在供应商方面,云天励飞需要从海康威视、中华通信系统公司采购摄像头,占所有采购资金比例最高。比如,2019年云天励飞从海康威视购置摄像头花费5172.14万元,占采购总额26.09%。

除此之外云天励飞的供应商还包括全景智联(武汉)科技有限公司、深圳市耐斯康网络技术有限公司、深圳市宝德计算机系统有限公司、深圳市道为科技有限公司等公司,涉及服务器及配件、系统软件、耗材及集成服务等多方面。
八、控股情况及股权结构
云天励飞的控股股东及实际控制人为自然人陈宁,其直接及间接合计控制公司33.698%的股权。除控股股东外,无其他直接或间接持有公司 5%以上股份的自然人。
截至本招股说明书签署日,除控股股东外其他持有 5%以上的股份的股东有东海云天、中电华登、合肥达高及其一致行动人合肥桐硕。
其中,东海云天为2020年9月成立的有限合伙企业,深圳市特区建设发展集团有限公司 为最大有限合伙人,出资比例约达88.63%。中电华登背后是成都空港产业兴城投资发展有限公司、华大半导体有限公司 等有限合伙人。
在2020年9月云天励飞股份公司第三次增加注册资本后,股权结构截取部分如下:

截至本招股说明书签署日,发行人股权结构如下:

九、结语:手握算法芯片化“杀手锏”的AI黑马
随着人工智能技术进入人们生活生产的方方面面,以视觉AI为代表的中国AI产业的首波IPO小高峰已经显现。在这条赛道中,像云天励飞这样的跨AI和半导体行业的玩家无疑展现出全产业链竞争力。
以智能安防领域为例,能看到云天励飞自研DeepEye芯片支持软件定义摄像机的打法与华为流派相似,与此同时云天又在生态上是行业老兵海康威视、大华等企业的好伙伴,目前业务发展迅猛,影响行业格局。
AI被认为将掀起“第四次工业革命”,随着云天励飞、依图、思必驰等各领域AI企业纷纷进入IPO大门,AI产业可以说即将走上验证技术价值的全新历史舞台。