芯东西(公众号:aichip001)
作者 | 温淑
编辑 | 心缘
国产光刻机的研发进程,似乎越发“扑朔迷离”。
今年六月份有消息传出,国产光刻机龙头上海微电子将在一年内交付用于28nm制程生产的193nm ArF光刻机。
另外,据方正证券今年发布的相关研报,国家02专项光刻机项目二期曾设定,拟于2020年12月验收由上海微电子设计集成的193nm ArF浸没式DUV光刻机。
这一技术突破无疑极具重要意义。要知道,此前上海微电子能量产的最先进光刻机,已被卡在90nm制程上四年之久。但是,现在时间迈进12月中旬,我们却并未看到有关这台光刻机的确凿消息。
这一背景下,中国的IC前道用先进光刻机研发之路,究竟走得怎么样了?那台传言中的ArF光刻机背后,又有哪些玩家的身影?
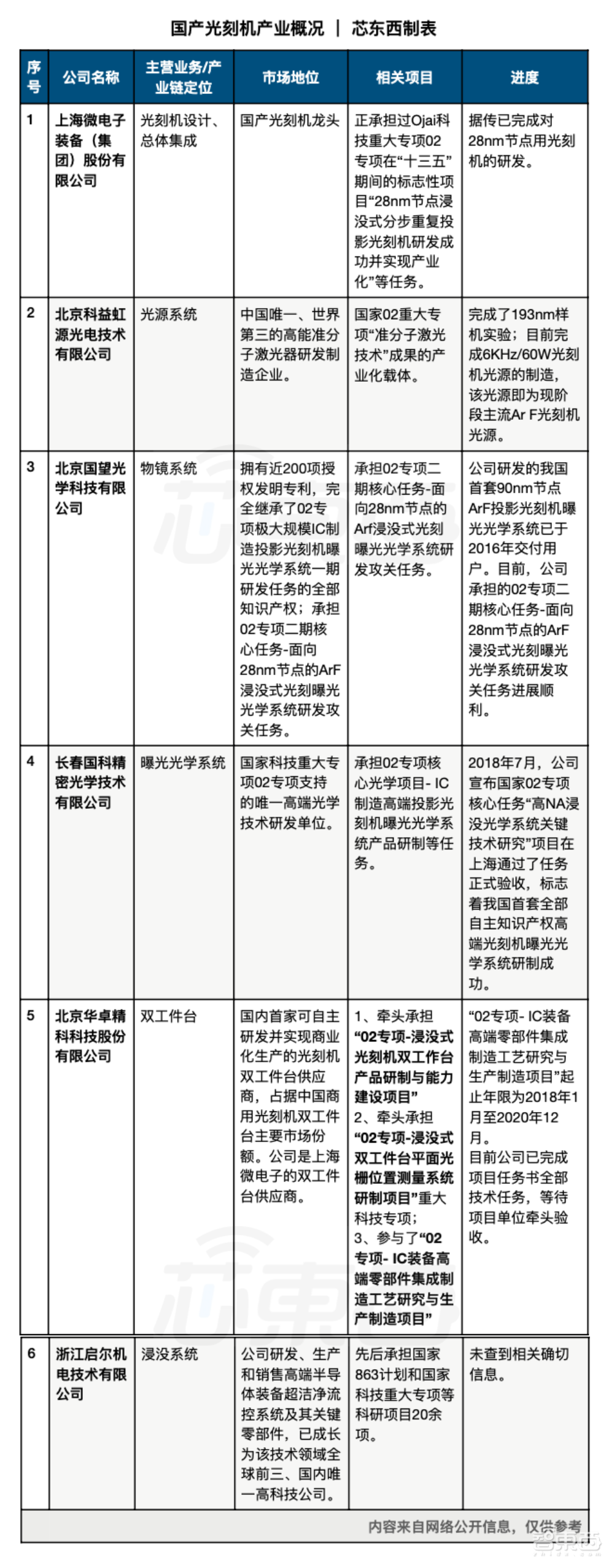
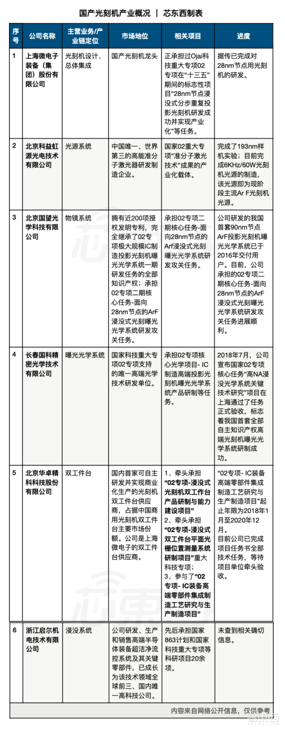
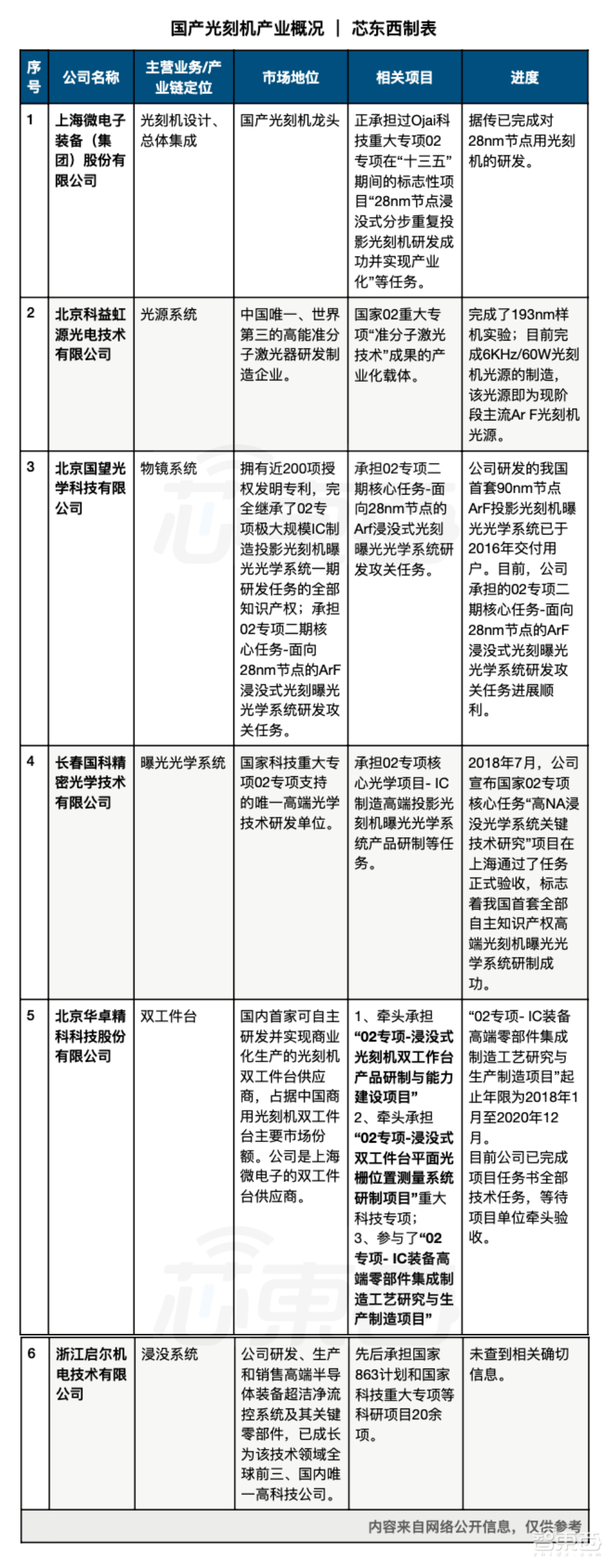
芯东西挖掘国产193nm ArF浸没式DUV光刻机背后的研发故事,发现除了国产光刻机龙头上海微电子,其他5家“低调”的企业亦承担了重要角色。
今年以来,中美贸易摩擦加剧、全球范围内疫情肆虐等种种因素,为国内半导体产业链开启了“hard”模式。其中,光刻机被“卡脖子”的问题,既是国产半导体产业的远虑,更是近忧。
芯东西了解到,面向这一难题,包括上海微电子在内的上述六家国产光刻机产业链玩家,正致力于攻关先进光刻机各个部件的技术壁垒。
今天,我们挖掘这六家企业身上的故事,盘点国产光刻产业链的“星星之火”。
▲六家国产光刻机产业链玩家汇总
一、光刻:十三年磨一剑背后的中国芯片业隐痛
半导体产业链可分为芯片设计、制造、封测三大环节,在芯片制造几百道工序之中,光刻是最重要的步骤之一,直接定义了晶体管的尺寸。
光刻机是中国芯片业发展的一道短板,这已经不是新闻。尽管如此,提起中国可量产的光刻机已被卡在90nm制程4年,这个时间跨度仍令人心惊。
2007年,中国光刻机龙头企业上海微电子宣布突破365nm光波长的DUV光刻技术,该技术可用于90nm芯片制程的生产。2016年,上海微电子SSX600系列的三款步进扫描投影光刻机实现量产,其中SSA600/20光刻机分辨率达到90nm。从2007国产光刻技术突破90nm分辨率至今,国产玩家十三年磨一剑。其间, 尽管国产光刻机玩家不断探索,但始终未实现更先进光刻机的量产。
然而,90nm制程的芯片一般用于电源管理芯片、MCU等非核心芯片的生产,并不能满足手机处理器等产品的需求。
目前,大陆晶圆代工龙头中芯国际14nm晶圆代工产线上,使用的是荷兰光刻机厂商ASML的设备。

▲上海微电子SSX600系列光刻机
直到今年,中国光刻机研发工作似乎出现进展。今年早些时候曾传出消息,称上海微电子已经研发出可用于22nm芯片生产的光刻机,但并未透露相关光刻机型号,芯东西也未找到确凿的信源。
相比之下,上海微电子突破28nm芯片制程用光刻机技术壁垒的消息更为可信。
据方正证券今年发布的一份研报,在02专项光刻机项目二期中,设定于2020年12月验收193nm ArF浸没式DUV光刻机,这款光刻机直接对标国际光刻龙头ASML现阶段最强DUV光刻机TWINSCAN NXT:2000i。
相比90nm制程芯片,28nm制程的芯片能制造出性能更为优越的芯片产品。尽管短时间内可能无法实现193nm ArF浸没式DUV光刻机的量产,但这一技术突破的战略意义毋庸置疑。
要知道,理论上来说,193nm光波长ArF浸没式DUV光刻机可用于7nm制程芯片的生产。目前,全球拥有193nm光波长ArF浸没式DUV光刻机生产量产能力的玩家中,数得上名字的也仅有占据80%全球光刻份额的ASML,以及分食剩余市份的尼康和佳能。

▲近三年ASML、尼康、佳能光刻机出货量情况
跨越13年研发,这台可用于28nm制程芯片生产的光刻机,可以说被中国芯片业期盼已久。
二、上海微电子:深紫外线光刻机水平有望追平ASML
从技术层面来讲,光刻是指利用光学–化学反应原理,将电路图转移到晶圆表面的工艺技术,而光刻机则是光刻工序中的一种投影曝光系统。
光刻机可分为无掩模光刻机和有掩模光刻机,前者技术壁垒相对较低,一般用于高分辨率掩模版、集成电路原型验证芯片等特定芯片的小批量制造。而卡住国产半导体产业链“脖子”的,则是技术壁垒较高的有掩模光刻机,有掩模光刻机目前多用于先进制程的前道工艺中。
从分类来看,无掩模光刻机又可分为电子束直写光刻机、离子束直写光刻机、激光直写光刻机;有掩模光刻机分为接触/接近式光刻机和投影式光刻机。
此外,有掩模光刻机又可按照光刻光源的代际进行划分,上海微电子正在研发的193nm光波长ArF浸没式光刻机属于第四代光刻机,可用于45~22nm制程芯片的生产。

▲光刻机经历了五代发展(图源:国泰君安证券研究)
目前,上海微电子是中国国内唯一能制造IC前道工艺用光刻机的企业,在其已量产的光刻机产品中,最为先进的是SSA600/200产品,能够用于90nm制程芯片的生产。
深紫外线光刻机作为有掩模光刻机历史上的第四代光源,193nm光波长ArF(准分子激光器)已经是世界领先水平。也就是说,如果上海微电子成功设计、集成出193nm光波长ArF浸没式光刻机。就意味着在深紫外线光刻领域,中国技术水平已经赶上全球光刻机龙头ASML。
三、上海微电子背后的国家队“五强”
光刻机主要可分为照明系统、Stage系统(工作台系统)、镜头组、搬送系统、Alignment系统(对准标记系统)这五大组成部分。
作为高度复杂的半导体领域关键设备,光刻机对集成度的要求极高。有数据显示,组装一台光刻机需要上万个零部件。
由于光刻机各个组件的高度复杂,全球光刻机龙头ASML即在成立早期,采取“Out House”的运营模式,仅负责光刻机整机的设计和子系统的需求定义,将各个子系统委托第三方厂商进行研发生产。
直至今天,ASML仍保留有部分“Out House”模式的传统,比如,其使用的光刻机核心组件,由蔡司、Cymer等多家厂商供应。
与ASML相同,上海微电子的193nm光波长ArF浸没式光刻机研发之路上,亦有国产产业链玩家的支持。
为尽快完成对193nm光波长ArF DUV光刻机的攻关,中国推出“极大规模集成电路制造技术及成套工艺”项目(又称“02专项计划”),其中专门针对光刻产业进行规划。
根据“02专项计划”,我国光刻机研发工作亦采用类似“Out House”的研发模式,上海微电子负责整机的设计与集成,另有五家企业各自负责对光刻机不同核心零部件的研发。
值得一提的是,这五家承担核心零部件研发企业,均与中国顶尖高校联系紧密,代表着中国最顶尖的半导体研发实力。
这五家企业分别是:
1、北京科益虹源
北京科益虹源光电技术有限公司成立于2016年7月,主营光刻机光源系统,拥有准分子激光技术研究、产品开发的能力。
在企业工商平台可以看到,北京科益虹源第一大客户为持股37.5%的中国科学院微电子研究所。
2、北京国望光学
北京国望光学科技有限公司成立于2018年,经营范围包含光刻机曝光光学系统、高端镜头、光电仪器与装备、光学加工与检测设备等。
目前,北京亦庄国际投资发展有限公司持股国望光学约66.67%,中国科学院长春光学精密机械与物理研究所持股国望光学约14.67%。
3、长春国科精密
长春国科精密光学技术有限公司成立于2014年,总部位于吉林省长春市,在上海设有投影光刻照明系统研发事业部。
目前,长春国科精密由长春净月创业投资有限公司100%持股。值得一提的是,长春国科精密与北京国望光学的法定代表人,均为长春光机所所长助理孙守红。
长春光机所是中科院最大的研究所,先后孕育出了西安光机所、上海光机所、成都光机所等科研机构。
据长春国科精密官网,目前,长春国科精密作为“国家科技重大专项02专项”支持的唯一高端光学技术研发单位,正在承担NA0.82、NA1.35等多种类型高端IC制造投影光刻机曝光光学系统的技术研发及产业化推进工作。
4、北京华卓精科
华卓精科成立于2012年,主营业务为集成电路制造装备及关键零部件的研发和产业化。目前产品包括光刻机双工件台及其衍生产品超精密运动平台、激光退火设备、晶圆键合设备等。
今年六月份,华卓精科的科创板IPO申请获得上交所受理,但这一IPO流程已于9月30日被中止。根据上交所官网,中止原因是华卓精科发行上市申请文件中记载的财务资料已过有效期,需要补充提交。
在华卓精科递交的招股书中可以看到,其光刻机双工件台产品的重要客户,正是上海微电子。

▲北京华卓精科主要客户群体
5、浙江启尔机电
浙江启尔机电技术有限公司成立于2013年,主要研发、生产和销售高端半导体装备超洁净流控系统及其关键零部件。启尔机电前身是浙江大学流体动力与机电系统国家重点实验室启尔团队。
四、无掩模光刻机已实现“从0到1”
相比有掩模光刻机,中国在无掩模光刻机方面走得更远。尽管激光直写光刻技术难以达到纳米级别的光刻精度,但在面板(FPD)领域有较多应用。
商务部数据显示,2013年至今,国内面板市场发展迅速,2013~2020 年复合增长率达 36.48%。从全球市场占比来看,2013年至今,中国面板产能持续增长,在全球市场占比已达到近50%。

▲2013-2020年中国面板产能及全球占比(来源:商务部,国泰君安证券)
目前,除了大陆光刻机龙头上海微电子外,合肥芯硕半导体、无锡影速半导体、东方晶源微电子等玩家已经在无掩模光刻机市场取得技术突破。
其中,合肥芯硕半导体是国内首家半导体直写光刻设备制造商,研发的ATD4000型号产品已经实现最高200nm的量产。
无锡影速半导体是由中科院微电子所联合业内技术团队、产业基金发起成立的专业微电子装备企业,目前已成功研发国际首台双台面高速激光直接成像连线设备(LDI),实现了最高200nm的量产。
东方晶源微电子的产品主要用于20nm以下极大规模半导体片制子束图像检测设备和合优化开发及生产,可为关键工序提供高速、高精度的检测系统。
结语:中国光刻技术攻关的关键时刻
不论是瓦森纳协定还是近期的中美贸易摩擦,在国产芯片产业链面临的困境中,光刻技术无疑是直接卡“脖子”的一环。
要解决这一问题,技术攻关当然必不可少的。目前,国产的深紫外线光刻机正处于研发的关键进程之中。在这背后,包括上海微电子在内的多位国产玩家正在攻关。
另外,借力国外成熟产品或可帮助芯片制造商实现突破。2018年,我国芯片公司中芯国际花费约1.2亿美元,向阿斯麦订购了一台EUV光刻机。由于种种原因,目前,这台光刻机还未成功交付。我们期待它能够尽快落地中国,助力中国芯片事业再上一个台阶。
在严峻的外部贸易环境下,攻关光刻技术对国产芯片产业链来说意义非凡,期待相关技术攻关能够实现突破。