芯东西(ID:aichip001)
作者 | 温淑
编辑 | 心缘
芯东西1月16日消息,近日,一年一度的国际消费类电子产品展览会(CES)落下帷幕。尽管受疫情影响,今年的CES展会改为线上举行,但与会的芯片厂商仍旧拿出最强产品阵容。
英特尔一口气发布50余款处理器、AMD锐龙新款产品亮相、NVIDIA发布RTX系列新款显卡……安霸半导体、元戎启行等多家AI芯片厂商在展会上发布新品;不仅如此,消费者耳熟能详的LG、海信等家电厂商,同样分享了各自在芯片领域取得的新进展。
芯东西收集并整理了CES展会期间,14家公司分享的芯片领域进展情况,2021年刚刚开局,看看各家厂商打出了怎样的“王牌”。

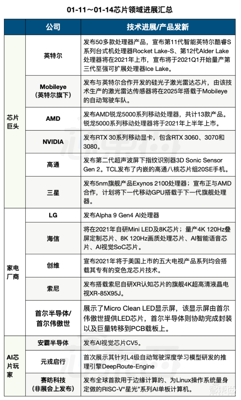
▲1月11到1月14日芯片领域进展汇总
一、芯片巨头:三家PC处理器新品同台竞技,三星赶5nm旗舰芯末班车
同往年一样,英特尔、AMD、NVIDIA等传统芯片巨头仍旧是本届CES展会上的“明星”。今年三家公司共同角逐PC市场,均发布了性能强劲的PC处理器产品。
移动市场老牌玩家中,高通发布了第二代超声波屏下指纹识别器;三星则发布其首款5nm旗舰芯片,至此全球5nm手机芯片赛道集齐苹果、华为、高通、三星“四巨头”。
1、英特尔:发布50余款处理器,旗下汽车芯片厂商推新品
本届CES展会上,英特尔一举公布面向商用、移动、游戏、教育四类PC市场的50多款处理器产品,产品覆盖从入门级到高端系列,并承诺将在今年推出500多款全新笔记本电脑和台式机产品。
具体包括面向企业的第11代英特尔博锐平台vPro、面向超便携游戏本的第11代酷睿高性能移动版处理器,以及面向教育领域的N系列10nm英特尔奔腾银牌和赛扬处理器。
英特尔还宣布,其第11代智能英特尔酷睿S系列台式机处理器(代号“Rocket Lake-S”)及代表x86架构重大突破的第12代Alder Lake处理器,将在今年晚些时候上市。

除了公布在PC市场的进展,英特尔宣布其面向数据中心市场的第三代英特尔至强可扩展处理器(代号“Ice Lake”)将于2021年第一季度实现规模量产。Ice Lake采用10nm制程工艺,英特尔预计在2021年,其10nm芯片的产量将超过上一代采用14nm制程产品。
展会期间,英特尔旗下汽车零部件供应商Mobileye发布全新硅光子激光雷达芯片,并宣布该芯片新品将在2025年搭载于Mobileye的自动驾驶车队。
Mobileye发布的硅光子激光雷达芯片采用调频连续波(FMCW)激光雷达技术,允许Mobileye自定义激光雷达软件。也就是说,Mobileye的硅光子激光雷达芯片可搭配不同品牌的雷达,有助于进一步降低制造成本。
2、AMD:发布锐龙5000系列处理器
AMD总裁兼CEO现身CES 2021展会,在带来主题演讲的同时,发布面向PC市场的AMD锐龙5000系列处理器,以及两款台式机处理器。
锐龙5000系列处理器共有13款产品,预计于2021年上半年上市,其中包含代表高性能的“H”系列处理器及代表超便携的“U”系列处理器。
据AMD官方数据,相比上一代产品,“H”系列新品中的锐龙9 5980HX处理器可提供高达23%的单线程性能提升,以及高达17%的多线程性能提升;“U”系列中的锐龙7 5800U处理器可提供高达16%的单线程性能提升、高达14%的多线程性能提升,同时综合电池续航时间长达17.5个小时。

3、NVIDIA:发布RTX 30系列显卡
NVIDIA则在CES 2021展会上正式推出RTX 30系列移动显卡,其中包含RTX 3060、3070、3080三款产品。
RTX 30系列移动显卡采用NVIDIA最新的安培架构,搭载全新RT Core、Tensor Core、SM多单元流处理器,及全新第三代Max-Q技术。
其中,RTX 3080作为旗舰级产品,采用GA104内核,配备6144个CUDA核心,频率为1245~1710MHz,提供8/16GB GDDR6显存,256bit位宽,TDP为80~150W。
RTX 3070配备5120个CUDA核心,频率为1290~1620MHz,提供8GB GDDR6显存,256bit位宽、TDP为80~125W。
RTX 3060采用GA106内核,具有3840个CUDA核心,频率为1283~1703MHz,提供6GB GDDR6显存,192bit位宽,TDP为60~115W。

5、高通:发布新款屏下指纹识别器
在本届CES展会上,高通发布第二代超声波屏下指纹识别器3D Sonic Sensor Gen 2,并宣布首批使用其新版超声波指纹识别器的手机将于2021年初上市。
与2018年发布的第一代产品相比,高通最新发布的第二代超声波屏下指纹识别器表面积增加了77%、达到了64平方毫米;处理速度则有望比第一代产品提升50%。
新版传感器非常薄,厚度仅为0.2毫米,并且可在用户手指被水润湿时识别指纹。
另外,TCL在CES 2021上发布了内嵌的高通八核芯片组20SE手机。
6、三星:首款5nm旗舰芯亮相
本届CES展会上,三星用一个不到20分钟的视频发布了其首款5nm旗舰处理器Exynos 2100,并宣布这款处理器将由Galaxy S21系列旗舰新机首发搭载。
Exynos 2100是三星推出的首款采用5nm EUV工艺并集成5G基带芯片的旗舰移动处理器。相比上一代7nm旗舰处理器,Exynos 2100整体性能提升了10%,功耗降低了20%,AI性能提升至26TOPS。
目前Exynos 2100正在大规模生产。凭借与高通骁龙888相似的制程工艺、CPU架构以及据传更优的能效比,三星Exynos 2100有望成为骁龙888有力的竞争对手。
据悉,Exynos 2100 CPU采用“1+3+4”八核心三簇架构设计,包括1个2.9GHz超大核Arm Cortex-X1、3个2.8GHz高性能核Cortex-A78、4个2.4GHz高能效核Cortex-A55,多核性能较上一代提升了30%以上。

二、家电厂商:多家厂商技术落地,显示芯片成热门
随着智能家居、物联网逐渐成为各大家电厂商重点布局的业务领域,家电厂商向芯片领域布局成为必然。本届CES展会上,参展的LG、海信、创维、索尼、首尔半导体、首尔伟傲世等家电厂商,亦展示了各自在芯片领域的最新进展。
1、LG:自研AI处理器落地电视新品
展会上 LG发布其自研Alpha 9 Gen4 AI处理器,Alpha 9 Gen4支持8K视频,利用深度学习技术提升画面质感,将搭载于LG G1系列电视产品中。
据LG分享,Alpha 9 Gen4 AI处理器支持AI Picture Pro功能,可检测画面物体及场景,提供更清晰的文字和更好的图像渲染效果。同时,Alpha 9 Gen4 AI处理器还能通过自动检测画面内容类型、现场条件和环境照明条件,进一步优化图像质量。
除了画质提升外,LG还对Gen4处理器的AI Sound Pro功能进行了两个重大改进:一是混合音频,升级至虚拟5.1.2环绕声,提供更好的音频环绕体验;二是自动调节音量,当用户切换频道或流媒体应用程序时,能保持一致的音量水平。
2、海信:将量产行业首颗4K 120Hz叠屏定制芯片
另一电视厂商海信在CES 2021上宣布,将在2021年自研Mini LED及8K芯片,并正式量产4K 120Hz叠屏定制芯片、8K 120Hz画质处理芯片、AI智能语音芯片、AI视觉SoC芯片。
海信视像总裁于芝涛称,海信将于2021年量产的4K 120Hz叠屏定制芯片,是行业首颗支持5000分区以上Mini-LED直下式背光控制的单芯片解决方案,将进一步提升MiniLED电视在画质等方面的体验。

▲海信视像总裁于芝涛在CES 2021展会上
3、创维:变色龙芯片技术将落地五大电视系列
在CES 2021展会上,创维宣布,2021年将于美国上市的五大电视产品系列均会搭载其专有的变色龙独立画质芯片技术。
变色龙AI芯片(Chameleon Extreme),是创维的最新一代独立画质芯片。相比上代蜂鸟AI芯片,变色龙芯片的精密平滑处理、动态目标重塑、超级清晰度等功能实现了进一步提升,并增加了AI肤色校准、AI场景识别、AI动态范围拓展等功能,并可采用AI技术对图像对象进行搜索、识别和重构,从而精准地提升图像画质,还原极具临场感的高品质影像。
4、索尼:自研XR认知芯片音画能力并重
索尼在CES 2021展会上发布了搭载索尼自研XR认知芯片的旗舰4K超高清液晶电视XR-85X95J。
不同于传统电视使用固定算法对图像进行优化的方式,索尼XR认知芯片可精准检测人眼观看图像时视线停留的“聚焦点”,并通过将画面划分为多个区域和纬度,采用类似人脑的“思维方式”,对图片元素进行交叉分析处理,实现对“聚焦点”内容的忠实还原。
同时,索尼XR认知芯片还可通过分析信号中的声音位置,将声音与屏幕画面进行精准匹配,并智能地将声音转换为3D环绕声,从而提升电视产品的音场优化能力。

5、首尔伟傲世+首尔半导体:展示全新Micro Clean LED显示屏
CES 2021展会上,首尔半导体及首尔伟傲世展示了智能显示、智能驾驶、智慧家电、智能照明四大应用产品,并推出适用于显示屏、智能驾驶、消费电子产品、智能照明等场景的第二代LED技术。
展品方面,首尔半导体及首尔伟傲世展示了Micro Clean LED显示屏。该显示屏由首尔伟傲世提供LED芯片,首尔半导体则协助完成封装以及巨量转移到PCB载板上,可实现4K分辨率,每像素包含1个RGB LED,可实现批量生产。
三、AI芯片玩家:四家厂商扎堆智能驾驶,RISV-V推首款边缘计算单片机
AI芯片方面,同样有多家厂商在CES 2021展会上公布新进展。可以看到,安霸半导体、元戎启行、Mobileye发布的新品均可应用于自动驾驶领域。此外,并未参加CES线上展会的赛昉科技同样在展会期间发布了2021年首款新品。
1、安霸半导体:发布5nm AI视觉处理器CV5
本届CES展会期间,安霸半导体发布其最新旗舰人工智能视觉处理器SoC芯片CV5。CV5面向智能汽车摄像系统、无人机、VR产品、机器人摄像系统等应用领域,可支持8Kp60视频录制或4路独立的4K视频流录制。
CV5采用5nm制程工艺,搭载CVflow AI引擎及双核Arm A76 CPU。据安霸半导体官方数据,得益于5nm制程工艺带来的性能提升,当以每秒30帧的帧率编码完整8K视频时,CV5的功耗仅不到2W。

2、元戎启行:L4级机器学习推理引擎首秀
L4级自动驾驶解决方案提供商元戎启行,在本届CES展会上,首次展示其针对L4级自动驾驶深度学习模型研发的推理引擎DeepRoute-Engine。
据元戎启行方面分享,据了解,相比开源深度学习框架,DeepRoute-Engine可实现平均高出前者6倍的推理速度。在推理过程中,DeepRoute-Engine能将可合并的运算进行合并,以提升计算效率。
针对不同品牌的计算平台,元戎启行为DeepRoute-Engine设计了定制的内核程序,用以执行所需的大量并行计算。目前,DeepRoute-Engine支持AMD、NVIDIA、英特尔等品牌的GPU产品,以及华为的车载计算平台。
3、赛昉科技:发布全球首款RISC-V边缘计算单片机
尽管并未参加CES 2021线上展会,RISC-V厂商赛昉科技亦在展会期间推出新品,发布全球首款用于边缘计算的、为Linux操作系统量身定做的RISC-V “星光”系列AI单板计算机。
“星光”系列AI单板计算机采用赛昉科技惊鸿7100系列视觉处理芯片,将于2021年3月正式推向市场。据悉,惊鸿7100系列视觉处理芯片是赛昉科技2020年发布的全球首款基于RISC-V的人工智能视觉处理芯片,搭载四核CPU,共享2MB二级缓存,工作频率可达1.5GHz,支持Linux操作系统。

▲赛昉科技CEO徐滔发布“星光”系列AI单板计算机
结语:多家厂商公布产品落地计划,角力2021
CES是拥有50余年历史的国际性展会,同时又是2021开年首次大规模展会。可以看到,多家参展芯片厂商力图把握这一平台带来的关注度,发布2021年首款重磅产品。
同时,多家厂商宣布将于2021年推进产品落地计划。按照计划,英特尔Alder Lake处理器、AMD锐龙5000系列处理器、海信4K 120Hz叠屏定制芯片等芯片新品将在2021年与我们见面。
在刚刚过去的2020年,一场疫情在打断全球芯片供应链的同时,客观上滋生了对于PC、云计算、物联网产品的大量市场需求。新的一年里,如何把握住变大的市场蛋糕成为各大芯片玩家的重要课题,而这种紧张氛围从CES 2021参展芯片玩家的角力之间亦可见一斑。
本届CES展会已经结束,上述14位芯片玩家的“开年大秀”亦落下帷幕,2021年接下来的时间里他们还将交出怎样的答卷?我们将持续关注。