2021年已过去两个月,疫情的影响已经进入尾声,手机市场的景气度也得到了复苏。根据中国信通院数据, 2021年1、2月国内手机市场出货量4012.0/ 2175.9 万部,环比+50.9%/-45.8%,同比+92.8%/+240.8%;1-2月合计出货量6187.9万部,同比+127.5%,与2019年同期相比+27.4%; 5G手机渗透率维持高位,1、2月5G手机出货量2727.8/1507.1万部,占比达68.0%/69.3%。我们认为,当前手机出货量较为景气,主要缘于疫情缓解、购买力复苏、5G换机由2020延后至2021年等,此外安卓各品牌亦于1-2月发布多款新机,较往年的3-4月新机高峰有所提前。从5G渗透率来看,虽增速放缓但仍稳步上行,预计2021年5G换机潮仍可支撑行业复苏上行。
本期的智能内参,我们推荐中信证券的报告《智能手机行业深度追踪2021》,用夯实的数据分析2021年1月、2月智能手机行业的发展。
本期内参来源:中信证券
原标题:
《智能手机行业深度追踪2021》
作者:张若海、徐涛、胡叶倩雯、苗丰
一、国内市场:出货量明显提升,5G渗透近70%
据中国信通院数据 ,2021年1月国内手机市场总体出货量4012.0万部,环比+50.9%,同比+92.8%,与2019年1月相比+17.8%,2月国内手机市场总体出货量2175.9万部,环比-45.8%,同比+240.8%,与2019年2月相比+49.9%;1-2月合计出货量6187.9万部,同比+127.5%,与2019年同期相比+27.4%;
5G手机渗透率维持高位,1月5G手机出货量2727.8万部,占比达68.0%;2月5G手机出货量1507.1 万部,占比上升至69.3%。
当前手机出货较为景气,主要缘于疫情缓解、购买力复苏、5G换机由2020延后至2021年等,此外安卓各品牌亦于1-2月发布多款新机,较往年的3-4月新机高峰有所提前。从5G渗透率来看,虽增速放缓但仍稳步上行,预计2021年5G换机潮仍可支撑行业复苏上行。

▲中国手机出货量(万台)

▲中国5G 手机出货量(万台)

▲中国手机出货量同比增速

▲中国手机出货量环比增速
据中国信通院数据,2021年1月国内上市新机型53款,环比+17.8%,同比+55.9%;2月国内上市新机型28款,环比-47.2%,同比+75.0% ;2021年迄今累计上市新机型81款,同比增长58.8% , 5G机型占比为60%。
往年国内上市新机型集中在3月、9月附近,而2021年发布新品时间有所提前,主要原因为安卓厂商通过新机型竞争抢占市场份额。

▲中国手机上市新机型数量(款)

▲中国5G 手机上市新机型数量(款)

▲中国手机上市新机型数量同比增速

▲中国手机上市新机型数量环比增速
根据中国信通院数据 ,2021年1月国产品牌手机出货量3372.6万部,同比84.1%,占同期手机出货量的84.1%;2月国产品牌手机出货量1956.6万部,同比234.0%,占同期手机出货量的89.9%。
2021年1月海外品牌手机出货量639.4万部,同比+156.4%;2月出货量219.3万部,同比+316.9%,环比-65.7%。近年来海外品牌在国内销量主要来自于苹果(其他品牌包括三星等在国内销量占比较小),考虑到2020年苹果新机发布推迟一个月,如将2021年1月海外品牌出货量与2019年12月数据对比,海外品牌销量+66.9%;将2021年2月海外品牌出货量与2020年1月数据对比,海外品牌销量-12.1%,反映2月海外品牌景气度有所下滑。此外,如果将苹果新机景气周期(2018、19年为9-12月,2020年为10-12月和2021年1月)内4个月的海外品牌销量进行加总,我们得到2018/19/20年的累计销量分别为1887.8/1826.3/2517.1万部,反映iPhone12系列整体需求景气。

▲国产品牌手机出货量(万部)

▲海外品牌手机出货量(万部)

▲海外品牌手机同比增速

▲海外品牌手机环比增速
分渠道:国内手机线上销售占比约3 成、线下约7 成,各品牌结构不同。以历史数据来看 , 国内智能手机线上销量占总销量的比例约3成 成 , 其中 小米线上占比较高, ,OV 较低 , 华为 、 苹果适中。分品牌来看,2019年华为(含荣耀)线上销量占比约3成,小米线上销量占比约6成,OPPO、vivo线上销量占比约1成,苹果线上销量占比约4成;
分渠道来看,2018年4月京东、天猫、苏宁易购分别占比50%、24%、5%,其中各品牌天猫旗舰店的销量占天猫销量的一半以上;此外,苹果、小米、华为官方商城合计占比超10%;

▲2019年中国智能手机线上线下销量占比

▲2018 年4 月中国智能手机线上渠道占比
1月智能手机部分线上渠道销量(HOVMS天猫旗舰店销量,下同)52.41万部,同比-44.57%,环比+5.03%,2月部分线上渠道销量57.26万部,同比-37.64%,环比+9.26%;华为、荣耀2月销量环比均有所恢复,小米线上市场份额保持领先,稳定在50%以上。
分品牌:
华为部分线上渠道1、2月销量分别为4.22、7.04万部,同比-85.84%、-74.38%,环比-46.55%、66.96% ,部分线上渠道份额为8.04%、12.29%,变化4.25pcts;
荣耀部分线上渠道1、2月销量分别为3.15、7.22万部,同比-88.93%、-69.90%,环比-27.59%、129.05% ,部分线上渠道份额为6.01%、12.60%,变化6.59pcts;
小米部分线上渠道1、2月销量分别为28.38、 29.62万部,同比49.21%、35.67%,环比24.17%、 4.35% ,部分线上渠道份额为54.16%、51.72%,变化-2.44pcts;
OPPO部分线上渠道1、2月销量分别为5.45、5.34万部,同比-15.09%、-7.66%,环比-16.85%、-2.01% ,部分线上渠道份额为10.40%、9.33%,变化-1.07pcts;
vivo部分线上渠道1、2月销量分别为9.96、7.14万部,同比-1.85%、-39.73%,环比33.02%、-28.36% ,部分线上渠道份额为19.00%、12.46%,变化-6.54pcts;
三星部分线上渠道1、2月销量分别为1.25、0.92万部,同比69.50%、-1.52%,环比64.29%、-26.69% ,部分线上渠道份额为2.39%、1.60%,变化-0.79pct;

▲智能手机部分线上渠道月度销量(部)

▲各手机品牌部分线上渠道月度 销量(部)

▲各手机品牌部分线上渠道销量份额
1 、2 月部分线上渠道均价:1 月同比、环比均上升,2 月环比下降。1月智能手机部分线上渠道均价为2,611元,同比25.16%,环比8.75%;2月智能手机部分线上渠道均价为2,390元,同比-0.16%,环比-8.48%;
分品牌:1月按品牌排序为三星、华为、vivo、OPPO、荣耀、小米,均价分别为7,186、4,845、2,817、2,292、2,276、2,104元;
2月按品牌排序为三星、华为、OPPO、vivo、荣耀、小米,均价分别为6,908、4,747、2,273、2,259、2,076、1,819元;
价位段分布上,华为2月线上渠道机型集中在3000-5000元价位段,占比49.02%;荣耀、小米、OPPO、vivo集中在1000-2000元价位段,分别在各品牌当月销量中占比64.45%、55.19%、53.36%、58.50%;三星集中在5000元以上价位段,占比68.91%;

▲智能手机部分线上渠道月度均价(元)

▲各手机品牌部分线上渠道月度均价(元)

▲各手机品牌2月部分线上渠道价位段分布
5G 手机1 、2 月部分线上渠道销量: 5G 手机销量、渗透率相对稳定。1月5G手机部分线上渠道销量为32.86万部,同比123.84%,环比-3.25%,占手机部分线上渠道总销量的62.70%;2月5G手机部分线上渠道销量为36.43万部,同比77.22%,环比10.87%,占手机部分线上渠道总销量的63.62%,变化0.92pcts;
华为5G手机部分线上渠道1、2月销量分别为4.22、7.04万部,同比-26.44%、2.76%,环比-46.55%、66.96% ,份额为12.83%、19.32%,变化6.49pcts;
荣耀5G手机部分线上渠道1、2月销量分别为1.05、2.42万部,同比-48.33%、14.43%,环比40.00%、130.00% ,份额为3.20%、6.63% ,变化3.43pcts ;
小米5G手机部分线上渠道1、2月销量分别为15.42、 16.49万部,同比99.32%、42.58%,环比11.59%、6.92% ,份额为41.75%、44.44% ,变化2.69pcts ;
OPPO 5G手机部分线上渠道1、2月销量分别为4.80、4.74万部,同比236.31%、300.88%,环比-20.07%、-1.14% ,份额为14.59%、13.01% ,变化-1.58pcts ;
vivo 5G手机部分线上渠道1、2月销量分别为7.85、5.13万部,同比428.02%、194.81%,环比54.34%、-34.61% ,份额为23.88%、14.08% ,变化-9.80pcts ;
三星5G手机部分线上渠道1、2月销量分别为1.24、0.92万部,同比791.70%、787.61%,环比65.58%、-25.81% ,份额为3.76%、2.52% ,变化-1.24pcts ;

▲5G 手机部分线上渠道月度销量(部)

▲5G 手机分品牌部分线上渠道月度销量 (部)

▲5G 手机分品牌部分线上渠道销量份额
5G 手机1 、2 月部分线上渠道均价:1 月环比上升,2 月环比下降。1月5G手机部分线上渠道均价为3,472元,同比-7.53%,环比16.76%;2月5G手机部分线上渠道均价为3,071元,同比-30.11%,环比-11.54%;
分品牌:1月按品牌排序为三星、华为、荣耀、vivo、小米、OPPO,均价分别为7,176、4,845、3,420、3,271、2,994、2,430元;
2月按品牌排序为三星、华为、荣耀、vivo、小米、OPPO ,均价分别为6,908、4,747、3,008、2,714、2,416、2,410元;
价位段分布上,华为2月5G手机线上渠道机型集中在3000-5000元价位段,占比49.02%;荣耀集中在2000-3000元价格段,占比86.96%;小米、OPPO、vivo集中在1000-2000元价位段,分别在各品牌当月销量中占比53.27%、47.46%、42.24%;三星集中在5000元以上价位段,占比68.92%;

▲5G 手机部分线上渠道月度均价(元)

▲5G 手机分品牌部分线上渠道月度均价(元)

▲5G 手机分品牌2月份线上渠道价位段分布
5G 手机1 、2 月部分线上渠道畅销系列:小米相对领先,华为、荣耀、OPPO均有机型上榜TOP5。
1月5G手机部分线上渠道销量TOP5机型系列排序为小米 11、华为 Nova8、OPPO Reno5、OPPO K7、小米10,销量分别为7.15、3.00、2.03、1.83、1.71万部;
2月5G手机部分线上渠道销量TOP5机型系列排序为小米Redmi Note 9、小米Redmi K40、华为 Nova8、OPPO Reno5、荣耀30,销量分别为7.07、3.00、3.00、2.06、1.95万部;

▲2 月华为5G 各系列机型部分线上渠道销量(部)

▲2 月荣耀5G 各系列机型部分线上渠道销量(部)

▲2 月小米5G 各系列机型部分线上渠道 (部)

▲2 月OPPO5G 各系列机型部分线上渠道销量(部)

▲2 月vivo5G 各系列机型部分线上渠道 销量(部)

▲2 月三星5G 各系列机型部分线上渠道
二、全球主要手机市场概况
1、中国:20Q4 同比持平,全年同比-11% ,华为份额下滑,苹果、 小米份额提升
根据IDC 数据 ,2020Q4 中国智能手机出货量8645 万部 , 同比+0.32% ;2020 年全年共计出货3.26 亿部 , 同比-11.15% 。Q1出货量6660万部,同比-20.3%;Q2出货量8780万部,同比-10.3%;Q3出货量8480万部,同比-14.3%;Q4出货量8650万部,同比+0.3%。
市场份额来看 , 全年华为下滑 , 苹果 、 小米上升 。华为20Q4市占率为25.1%,对比19Q4为38.4%;苹果20Q4市占率为19.3%,对比19Q4为14.4%;小米20Q4市占率为13.7%,对比19Q4为9.3%;此外OPPO、vivo份额同比也有小幅上升。

▲中国智能手机出货量(百万部)

▲中国智能手机出货量份额
2、全球:20Q4 同比小幅上升,全年下滑约7%
根据IDC 数据,2020Q4 全球智能手机出货量3.74 亿部 ,升同比上升1.15% ;全年出货量12.80 亿部 ,滑同比下滑6.67% 。Q1出货量2.75亿部,同比-11.9%;Q2出货量2.76亿部,同比-16.6%;Q3出货量3.55亿部,同比-1.0%;Q4出货量3.74亿部,同比+1.2%。
市场份额来看 , 全年华为下滑 , 苹果 、 小米上升 。华为20Q4市占率为8.6%,对比19Q4为15.2%;苹果20Q4市占率为23.4%,对比19Q4为19.9%;小米20Q4市占率为11.6%,对比19Q4为8.9% ;此外OPPO、vivo份额同比也有小幅上升。

▲全球智能手机出货量(百万部)

▲全球智能手机出货量份额
3、分品牌:华为剥离荣耀,全球手机格局或将重构
整体来看 ,2020年受到疫情及全球政治影响,全球智能手机销量12.8亿部,同比下滑6.67%;2021年受益于5G换机及消费力恢复,我们预计全球智能手机销量有望超14.0亿部,同比约+10%。
分品牌来看 ,三星、苹果、华为、OPPO、vivo、小米2020年销量分别为2.57、2.03、1.89、1.11、1.12、1.48亿部。
展望2021年 ,预计中短期华为的手机芯片、海外市场仍将承压,荣耀芯片供应逐步恢复,整体华为+荣耀2021年销量预测分别为1.2亿部,其中华为约8000万部,荣耀约4000万部;苹果有望受益中高端抢单,我们预计2021年销量分别为2.2亿部;小米、OPPO、VIVO有望抢占部分国内市场及海外中低端,我们预计2021年销量分别为2.1/1.4/1.4亿部。

▲全球主流手机品牌销量预测(百万部)
4、分区域:2020 中国市场规模最大,亚太、中东非洲受疫情影响较小
分区域来看:从销量规模来看:2020年大中华区销量3.26亿部,全球占比25%,2018-20年CAGR -9.4%;亚太其他地区销量3.39亿部,全球占比26%,2018-20年CAGR 0.8%,其中印度在亚太其他地区销量占比超40%;欧洲销量1.95亿部,全球占比15% ,2018-20年CAGR -2.7% ;此外,北美、拉丁美洲、中东及非洲销量分别为1.47/1.24/1.50亿部。
从同比增速来看:2020年大中华、亚太其他、欧洲、北美、拉美、中东非洲的销量同比增速分别为-11.2%、-1.4%、-4.9%、-9.9%、-10.9%、-3.4%,其中亚太、中东非洲整体受疫情影响较小。

▲全球智能手机分区域销量(百万部)

▲全球智能手机分区域销量同比增速
欧洲:20Q4 同比小幅下滑,全年下滑5%。总体销量 来看:2020Q4欧洲智能手机出货量6007万部,同比-2.2%,全年欧洲智能手机出货量1.95亿部,同比-4.8%。市场份额来看:由于华为GMS及芯片受阻,2019Q1至2020Q4华为在欧洲销量份额从22.2%下滑至6.9%;而苹果受益于抢占高端份额,叠加2020年新机销售景气,2019Q1至2020Q4份额由16.8%提升至31.6%2;小米受益于线上线下渠道的全方位拓展,2019Q1至2020Q4份额从6.3%提升至14.3%;此外,OPPO、vivo、realme也积极开拓欧洲市场,2020Q4市场份额分别为3.3%、0.8%、1.3%。

▲欧洲智能手机出货量(百万部)

▲欧洲智能手机出货量份额
印度:20Q4 同比高增长,全年下滑2%。总体销量来看:2020Q4印度智能手机出货量4477万部,同比+21.3%;全年印度智能手机出货量1.5亿部,同比-1.8%;
市场份额来看:在印度销量领先的品牌主要是小米、vivo、三星、realme、OPPO;2020Q4小米出货量1201万部,份额27%,稳居印度市场第一;三星出货量772万部,份额17%;vivo出货量765万部,份额17%;realme出货量522万部,份额12%;OPPO出货量514万部,份额12%;TOP5品牌合计市场份额达84.3%。

▲印度智能手机出货量(单位:百万部)

▲印度智能手机出货量份额
近期关于逆全球化产业链外迁的声音较多,但应该仍然看好国内消费电子公司在全球供应链中的重要地位 ,外迁仍然是5-10 年的长期维度。中国目前是全球最大消费电子出口国,智能手机产量占全球比重近90%,不仅消化国内庞大需求,更出口七成国内生产的智能手机供应全球市场;中国企业广泛布局产业链中后段,在部分零组件生产环节和组装环节占据主导;
短期来看,疫情下各国基于国家产业链安全考虑,基础制造业(必需品相关)或存在回迁可能,但电子产业链全球化分工明确,中国相关厂商经过近40年的演化,已经具备效率、成本、供应链等显著优势,短期外迁对于各国来说并不经济;另疫情或造成全球经济下行,产业链外迁进程短期内可能进一步放缓;
中长期看,基于近年来的成本提升、关税上行事实和服务当地的效率需求,消费电子部分产业链及组装环节存在外迁趋势,但迁入地需较长时间具备承接能力;另一方面从中国企业的长期发展看,预计受益于工程师红利,未来国内的消费电子产业也将主动进行结构化升级和转型,我们认为 5-10年维度国内企业也将更聚焦在更高附加值的产业链环节,将部分低附加值产业主动外迁。

▲华为供应商在全球的分布(2019年)

▲苹果200 大供应商在全球的分布
三、行业动态
1、印度将生产少量iPhone 12
苹果开始在印度组装iPhone 12 ,约10% 产能将由中国迁往印度, 以供应当地及出口 。苹果公司3月11日宣布已开始在印度组装iPhone 12,苹果在印度共有7家配套供应链公司建厂,3家从事整机、4家从事零组件生产。苹果自2017年开始委托纬创资通为其在印度生产组装iPhone SE,该工厂位于卡纳塔克邦地区,后续还在印度为苹果代工iPhone 6s、iPhone 7、iPhone SE 2;富士康印度厂位于印度泰米尔纳德邦,自2019年起为苹果代工iPhone XR、iPhone 11产品。
纬创印度厂暴力事件一定程度上影响其为苹果代工新机的进展,本次iPhone 12预计将由富士康工厂组装代工。根据印度《商业标准报》3月8日报道,苹果计划将约10%的iPhone 12产能由中国转移至印度,用以供应印度当地需求并出口到其他地区。
中期来看 , 因关税 、 劳动力成本等因素 , 预计印度未来将从中国约 承接约20%产能 , 然预计苹果 产品上游核心零组件仍将依赖中国制造 。印度政府陆续上调进口手机特定元件关税,上调区间在10%-12.5%;美国政府2019年9月亦宣布美国电子公司进口的中国电子产品必须向美国政府交纳15%的关税,自2020年2月14日下调至7.5%;印度相比中国人工成本更低,综合关税和劳动成本等因素导致印度从中国承接更多产能。
根据印度《经济时报》2020年5月11日报道,苹果在未来5年将约20%整机产能由中国迁至印度。但印度基础设施较薄弱、人员技术水平相对落后(印度2019年15岁及以上人口识字率仅有74%,中国同期为97%)预计产能转移以组装等低附加值环节为主,预计上游核心零组件、模组等不会迁移,仍将依赖中国制造。

▲苹果公司配套供应链企业在印度设厂情况

▲印度消费电子产业相关关税政策梳理
印度生产iPhone 12 :料将由富士康代工,上游核心零组件料仍将依赖中国。本地生产可使苹果降低当地售价 , 线上线下多手段拓展印度市场, 有利于份额提升。印度智能手机市场近年来快速发展,2020年累计出货1.5亿部,在全球占比11.7%,2018-2020年CAGR约为6.4%,因此得到了苹果更多的重视。从量的角度看,受益于iPhone 12新机热销,2020Q4苹果在印度出货130万部智能手机,同比+148.98%,但苹果在印度份额较低,2020年全年仅为1.8%,预计仍有较大的提升空间;
从价的角度看,印度市场智能手机终端均价处于200美元附近,而苹果在印度均价位于700美元以上,此价位段仅占整体市场的1-2%份额,当地生产可使苹果在印度进一步降低成本,进而降低终端产品售价,有利于市场份额拓展。除了在印度当地建厂生产手机外,苹果自2020年9月起对印度市场开放网上商店,今年也将在印度开设首家Apple Store,预计未来印度市场中苹果手机经销商销量占比将逐步下降,苹果能够更好地把控当地产品及服务情况。

▲印度智能机市场出货量情况(单位:百万部)

▲印度智能机市场苹果销量情况(单位:百万部)

▲印度智能机市场苹果均价情况(单位:美元)

▲印度智能机市场不同价位段份额情况
2、手机芯片缺货:预计缺芯问题将持续全年
手机主芯片及周边芯片供货周期拉长 、 价格上涨。半导体行业整体芯片缺货 , 主要手机芯片厂商均受影响 。
1)高通:新浪科技报道称全系列物料交期已延长至30周以上,其中骁龙888周转期在9~10个月;
2)联发科:中国台湾经济日报3月8日报道,联发科现在便向晶圆代工厂下明年首季的投片订单,凸显出现阶段市场需求强劲;
3)华为:遭遇美国915制裁之后,芯片短缺问题日益严重。
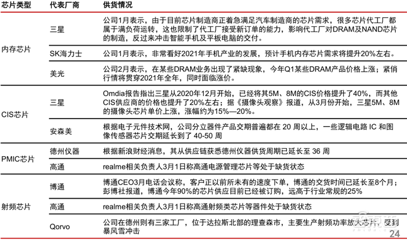
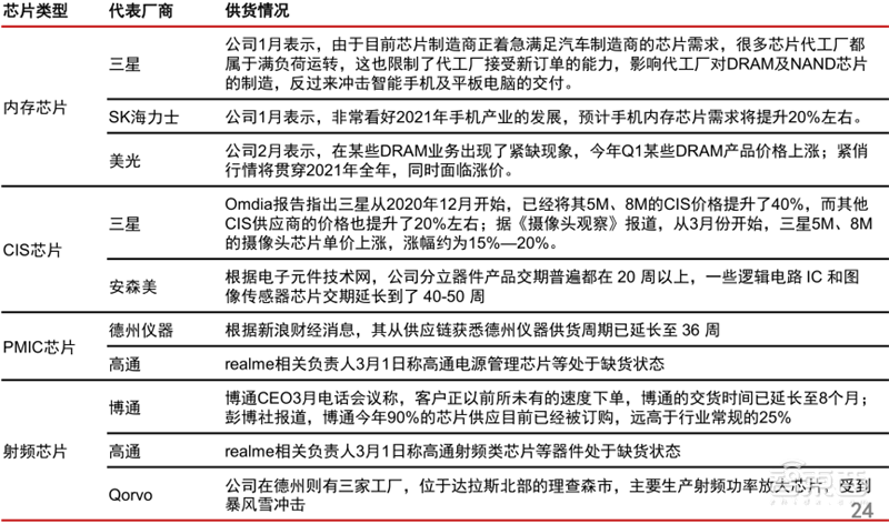
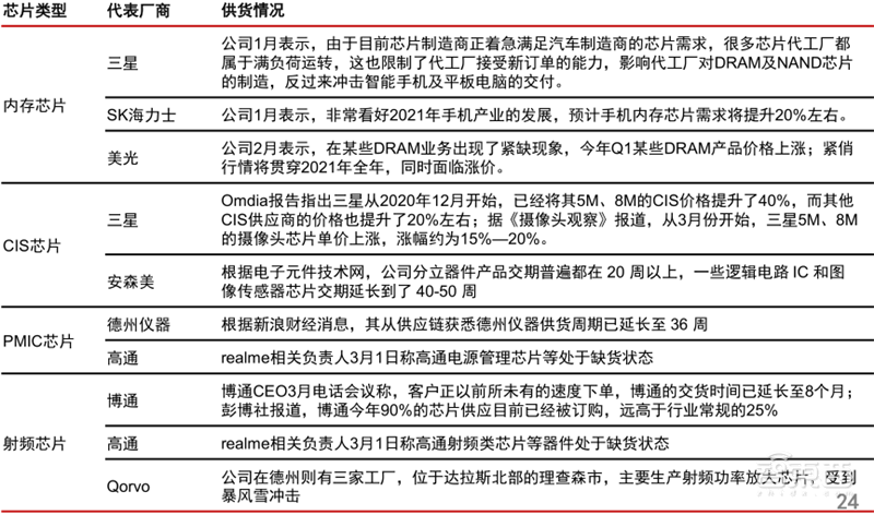
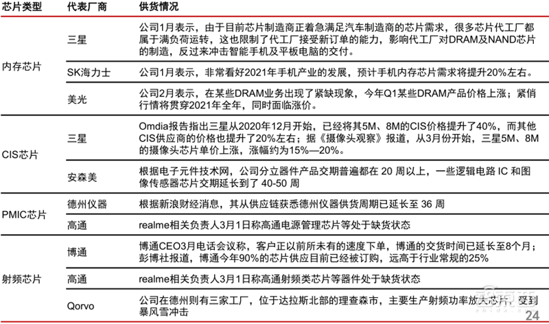
手机周边芯片同样面临供货周期拉长 、 价格上涨。1)内存芯片:三星接受新订单能力因多处代工厂正满负荷运转汽车芯片而受到影响,SK海力士预估全年内存芯片需求将提升约20%,美光部分DRAM业务出现紧缺,群智咨询预测二季度MCP均价上涨5~10%左右,LPDDR均价上涨7~12%左右;
2)CIS芯片:Omdia指出缺货集中在中低端机型配置的5M、8M芯片,三星及其他厂商价格上涨,安森美部分图像传感器芯片交期延长至40-50周;
3)PMIC芯片:德州仪器供货周期已延长至36周,高通处于缺货状态;
4)射频芯片:博通交货周期已延长至8个月,高通供货紧缺,Qorvo德州工厂受到美国暴风雪冲击。

▲手机主芯片厂商供货情况梳理

▲其他手机芯片代表厂商供货情况梳理
芯片紧缺影响下游手机厂商出货,小米、OPPO或 将部分转单联发科。
苹果手机出货因电源管理芯片紧缺而受到影响;三星在中低端机型中使用高通芯片,因高通芯片紧缺而受到影响;小米、OPPO、realme相关负责人公开表示上游供应存在紧缺情况。据新华财经3月16日消息,在高通受限于晶圆代工产能吃紧之际,小米和OPPO等手机制造商已经转向联发科购买芯片产品。其中,小米采用高通芯片的比重已下滑25%,从此前的80%降至55%。此外,在芯片供应紧缺情况下,芯片订单越多的终端品牌越能够率先取得上游供应商供货,因此预计手机品牌头部效应将加剧。
先进制程资源紧缺 、 手机需求复苏 、 下游应用竞争共同加剧芯片缺货 ,预计缺芯问题将持续全年。供给端,5nm 、7nm 制程资源紧缺 , 导致新机供货受挫。目前只有台积电、三星晶圆代工厂可提供5nm、7nm芯片生产,台积电主力供应苹果;三星满足自供的同时为高通等芯片设计厂商代工,然5nm制程良率问题也使骁龙888等芯片出货规模受影响。从手机厂商近期新发布机型供货情况看,缺货较为严重的机型为华为Maxte X2、小米11、红米K40系列、iQOO7,均为5nm制程芯片。
需求端,智能手机销量回暖 。受益于疫情后需求恢复以及 5G 换机,我们预测 2021 年智能手机销量同比提升约 10%。
芯片下游应用共同竞争芯片代工需求。 。除手机外,汽车、IoT设备、PC平板等不同芯片下游需求共同竞争上游供货。2020年车厂因疫情而削减芯片订单,但伴随疫情后复工复产车用芯片订单需求上涨;受疫情影响,全球各国均采用远程办公、远程上课的方式避免公众接触,进而导致笔记本、平板电脑需求量提升,芯片需求不降反升。
业内人士纷纷表态 , 缺芯问题将持续全年。高通候任CEO安蒙表示芯片供应危机可能持续到2021年底;realme副总裁徐起也表示,今年全球都面临着芯片缺货局面;一加CEO刘作虎表示芯片缺货会影响到2021年底,或许还会影响到2022年。

▲下游手机厂商供货情况/ 表态梳理

▲2020 年12 月-2021 年2 月主要手机厂商新发布机型供货状态整理
3、安卓5G SoC 基本覆盖全价位段
1月,高通推出骁龙480、骁龙870 5G芯片,联发科发布天玑1100、天玑1200 5G芯片,三星发布Exynos20 2100 5G芯片。

▲1月5G芯片汇总
4G 时代:手机 主芯片“三体世界”,平台型公司主战场。第一世界: 芯片自供 , 降维攻击:(1)苹果AP芯片自供;(2)华为高端自供,中低阶联发科、高通;(3)三星自供为主;
第二世界:标准引领 : 品牌溢价: 高通主力芯片产品供应OPPO、vivo、小米等安卓品牌,下游品牌集中4G时代挤压联发科空间;
第三世界:黑暗森林 , 市场为王:联发科、紫光展锐、ASR等中低端应用为主,5G变局有望带来发展机遇。

▲各手机主芯片厂商对应上下游阵营
5G 时代:台积电持续受益,MTK弹性最大。第一世界:芯片自供为王,华为暂时受限:(1)苹果AP芯片自供;(2)三星自供为主;(3)华为自研芯片因美国禁令暂时难以代工生产;
第二世界 :高通仍为通用龙头 , 联发科迅速赶上:高通、联发科均供应OPPO、vivo、小米、荣耀等安卓品牌,4G时代联发科相对承压,5G时代联发科产品力提升、产品矩阵完善;
此外,联发科或将成为此次芯片缺货周期中最大受益者:高通5nm芯片主要由三星代工,良率受限,部分高端芯片产品缺货严重;而联发科当前最先进芯片采用台积电6nm工艺,2021H2或将发布新一代产品采用台积电5nm工艺,产能及良率得以保障;
第三世界:黑暗森林 ,市场为王:紫光展锐、ASR等中低端应用为主,5G变局有望带来发展机遇。

▲全球智能手机芯片出货量份额情况

▲5GSOC 芯片分档位汇总

▲1 月5G 新机汇总

▲2 月5G 新机汇总
智东西认为,随着疫情的缓解,手机市场终于走出了阴霾。5G手机的渗透率持续提升,已经接近70%。受益于消费力恢复和5G换机,今年的手机销量有望创新高。但是也应该注意到,整体手机市场缺芯的情况仍不容乐观,可能会是一个持续性的局面。但这种缺芯的情况也给联发科等公司超车机会,希望在5G浪潮和芯片荒冲击下,国内能涌现出一批真正独立自主,不会受制于人的企业。