智东西(公众号:zhidxcom)
作者 | 心缘
编辑 | 漠影
智东西4月10日报道,今日上午,我国人工智能领域最高荣誉、被誉为“中国智能科学技术最高奖”的吴文俊人工智能科学技术奖十周年颁奖盛典暨2020中国人工智能产业年会在北京和苏州同期举办,向做出突出贡献的100个单位及个人授奖。

“吴文俊人工智能科学技术奖”是我国智能科学技术领域唯一以杰出科学家、数学大师、人工智能先驱、我国智能科学研究的开拓者和领军人、首届国家最高科学技术奖获得者、中国科学院院士、中国科学院数学与系统科学研究院研究员、中国人工智能学会名誉理事长吴文俊(1919年5月12日-2017年5月7日)先生命名的奖项,由国家级学会中国人工智能学会发起主办,2011年1月6日正式设立,是依托社会力量设立的科学技术奖,具备提名推荐国家科学技术奖资格。
其中,“吴文俊人工智能最高成就奖”是吴文俊人工智能科学技术奖的最高奖项,自2011年设立以来空缺了七届,2018年首次授予我国人工智能领域的开拓者和先驱之一,中国科学院院士陆汝钤,2019年授予清华大学计算机系教授、中国科学院院士张钹,2020年(即本届)这一奖项的得主李德毅院士是获此殊荣的第三位科学家。
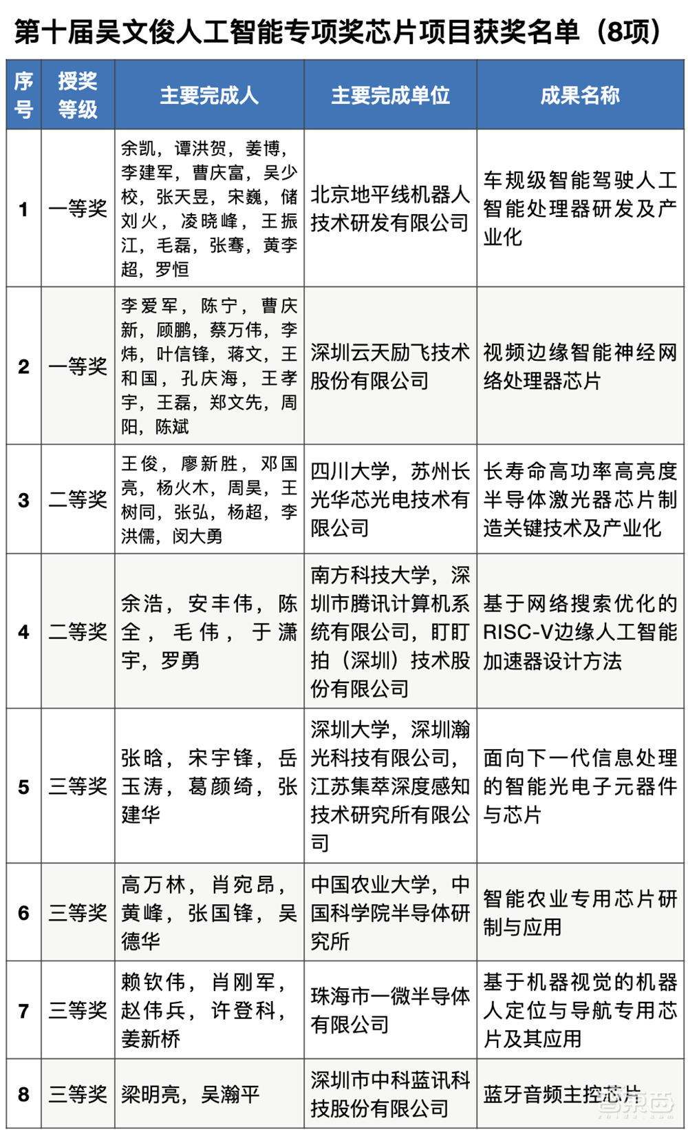
值得一提的是,本届盛典首次在半导体、集成电路和软件、微电子等领域开创性设立人工智能专项芯片奖励。吴文俊人工智能科学技术奖获得者将被颁发300万人民币奖金。
颁奖盛典上,国务院参事、中国人工智能学会理事长、中国工程院院士戴琼海在致辞中提到,“吴文俊人工智能科学技术奖”在我国智能科学技术领域拥有较高声誉和影响力,被誉为“中国智能科学技术最高奖”、“人工智能领域皇冠上的明珠”。
戴琼海院士说:“毋庸置疑,人工智能作为我国‘十四五’规划国家战略科技力量,以及重点强化领域和‘新基建’重点建设方向,我们必须以思想革新、技术创新和产业落地为己任,将学术研究和论文成果写进祖国的创新热土。抓住人工智能时代赋予我们的新机遇,迎接新变革挑战,贯彻新发展理念,融入新发展格局,投身新奋斗时代,不负国家和人民的殷切希望。”
具体获奖名单如下:









除了表彰在人工智能领域做出突出贡献的科研单位和科技工作者外,2020中国人工智能产业年会期间,中国人工智能学会吴文俊人工智能科学技术奖评选基地、中国工程院-清华大学知识智能联合研究中心、清华大学人工智能研究院联合发布《中国人工智能发展报告2020》、AI Open Index系列榜单。
报告深度解读人工智能过去十年在机器学习、自然语言处理、计算机视觉、知识工程、机器人等领域的技术图谱和发展状况、国际顶刊顶会优秀论文成果、全球高层次学者人才地图,以及未来重点发展的AI技术方向。
在接下来的三天,大会将涵盖基础研究与商业价值变革、生物医学工程、卡脖子关键技术、智能生态共建、智慧城市大脑 5大前沿话题,重点聚焦脑科学与人工智能、边缘智能芯片设计、智能语音交互、智能医疗与大健康、大数据智能感知与计算、可信AI技术、 新一代人工智能算法创新、智能电网、工业互联网与智能制造等优势领域和产业,通过展望人工智能未来发展趋势,分享前瞻战略与实践案例,并展示前沿科技应用成果。