智东西(公众号:zhidxcom)
编译 | 熊大宝
编辑 | 李水青
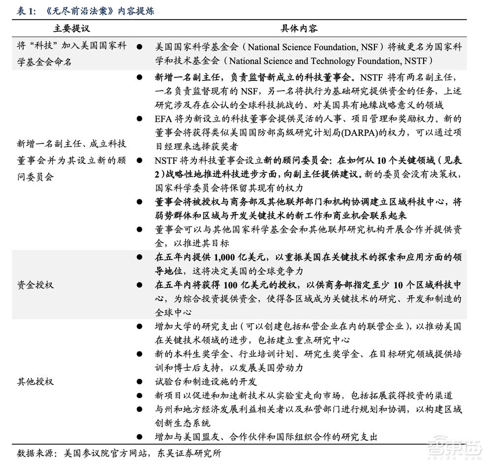
智东西5月6日消息,据路透社报道,美国参议院小组将于当地时间5月12日就《无尽前沿法案(Endless Frontier Act;EFA)》立法提案进行辩论。该法案于2020年5月提出,计划在五年内投资1000亿美元,用于基础和先进技术的科学研究,包括人工智能、半导体、量子计算、高级通信、生物技术和先进能源。
据路透社此前报道,美国国会参议院商务委员会于4月14日举行《无尽前沿法案》听证会,原计划于4月28日审议,但在230多项修正案提交审议后被推迟。
一、美国两党正接近达成协议
一位美国国会助手说:“美国共和党、民主党在达成协议方面取得了非常令人鼓舞的进展。”美国民主党议员舒默(Chuck Schumer)表示:“共和、民主两党一致认为,美国必须投资未来的技术,在竞争中战胜中国。”
《无尽前沿法案》由美国参议院民主党领袖查克·舒默(Chuck Schumer)、共和党参议员托德·扬(Todd Young)等人发起,除1000亿美元外,该法案还要求美国商务部拨付约100亿美元,投资至少10个地方性科技中心,以建立供应链危机应对计划,解决半导体芯片短缺损害汽车生产等问题。
许多立法者希望利用该立法推进其他优先事项并附加其他建议,一些立法者试图利用该法案加快数千辆自动驾驶汽车的部署。
另一位提案人、美国共和党众议员迈克·加拉格尔(Mike Gallagher)早些时候警告说,美国在科学和技术方面的优势岌岌可危。
美国共和党参议员约翰·科宁(John Cornyn)表示,议员们本月也可能投票批准至少370亿美元,以促进美国半导体生产计划。今年2月,美国总统乔·拜登(Joe Biden)还表示,全球半导体短缺已迫使美国汽车制造商和其他制造商减产,他将寻求370亿美元的资金,通过立法促进美国芯片制造业的发展。
二、《无尽前沿法案》由来
法案起名为“无尽前沿”,是为纪念美国科学家范内瓦·布什(Vannevar Bush)。
范内瓦·布什被称为“信息时代的教父”,是模拟计算机的开创者,也是“曼哈顿计划”等军事研究计划的领导者,对美国取得二战胜利起到关键性作用。

▲范内瓦·布什
1945年7月,范内瓦·布什给时任美国总统杜鲁门提交了一份报告,报告名称就叫《科学,无尽的前沿(Science,The Endless Frontier)》。报告中有一句名言:“基础研究就是技术进步的起搏器。”

▲《无尽前沿法案》内容提炼(来源:东吴证券研究所)
美国信息技术和创新基金会称:“《无尽前沿法案》是一项明确的立法,旨在恢复美国在未来10个关键的先进技术行业的竞争力,如生物技术、清洁能源和半导体。”
结语:美国正加快科研投资
近几个月以来,《无尽前沿法案》相关动作频繁,参议院小组反复审议讨论,足以看出美国对科研立法的重视,在国际科技战下不甘落后之势。
当《无尽前沿法案》获批后,中美在人工智能、半导体、量子计算、高级通信、生物技术和先进能源等领域的竞争将再次加速。
来源:路透社