智东西(公众号:zhidxcom)
作者 | 杨畅
编辑 | 心缘
智东西6月23日报道,昨日,AI创企北京格灵深瞳信息技术股份有限公司(以下简称“格灵深瞳”)IPO获受理。格灵深瞳主营业务是将计算机视觉技术、大数据分析技术与应用场景深度融合,提供面向城市管理、智慧金融、商业零售、体育健康、轨交运维等领域的人工智能产品及解决方案。
成立于2013年的格灵深瞳,自主研发的人工智能产品主要包括智源智能前端产品、灵犀数据智能平台和深瞳行业应用平台。这些人工智能产品既可以单独销售,也可根据客户需求,将上述产品进行组合以整体行业解决方案形式向客户交付。
格灵深瞳营收增长较快,2018-2020年,年均复合增长率为116.12%,2020年总营收为2.43亿。
格灵深瞳实际控制人为创始人兼董事长及总经理的赵勇。其实际控制的深瞳智数,为格灵深瞳第一大股东,持有22.53%股权。
招股书显示,公司本次发行前总股本为138735614股,本次拟公开发行不超过46245205股,不低于本次发行后总股本184980819股的25.00%。
格灵深瞳本次向社会公众公开发行新股拟募集资金10亿元,扣除发行费用后将按轻重缓急顺序投资于人工智能算法平台升级项目、人工智能创新应用研发项目、营销服务体系升级建设项目这些项目以及补充流动资金。
一、2020年总营收超2.4亿,智源智能前端产品占比69.71%
根据招股书,格灵深瞳2018-2020年营收总收入分别为5196.35万元、7121.07万元和24271.56万元,年均复合增长率为116.12%。
在净利润方面,格灵深瞳仍处于亏损状态,2018年-2020年公司净利润分别为-7456.55万元、-41758.32万元和-7820.16万元。

▲2018年-2020年营收及净利润
格灵深瞳结合下游行业的业务特点与主要产品的市场定位,制定了直接销售的销售模式,向终端客户或集成商客户直接销售人工智能产品及解决方案。

▲公司的人工智能产品及解决方案图谱
格灵深瞳主营业务可按产品分为智源智能前端产品、灵犀数据智能平台和深瞳行业应用平台。2018年时灵犀数据智能平台产品占主营业务收入比例最高,为66.90%,而从2019年开始智源智能前端产品在主营业务收入中占比最多,2019年为47.88%,2020年占比继续增加,为69.71%。

▲2018年-2020年各业务营收占比(按产品)
报告期内,公司主营业务收入来源于城市管理、智慧金融和商业零售三大应用领域的产品及解决方案。城市管理和智慧金融领域的销售收入合计占公司主营业务收入的比例分别为95.47%、86.61%和83.03%,是公司的主要收入来源。城市管理产品占比最高,一直在51%以上。商业零售产品及解决方案虽然占比最少,但是一直在增加,2018年商业零售方向业务收入占比仅为4.52%,2020年增长至16.97%。

▲2018年-2020年各业务营收入占比(按应用领域)
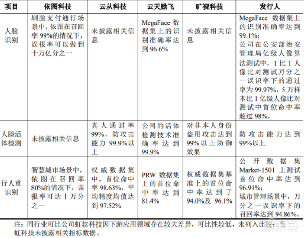
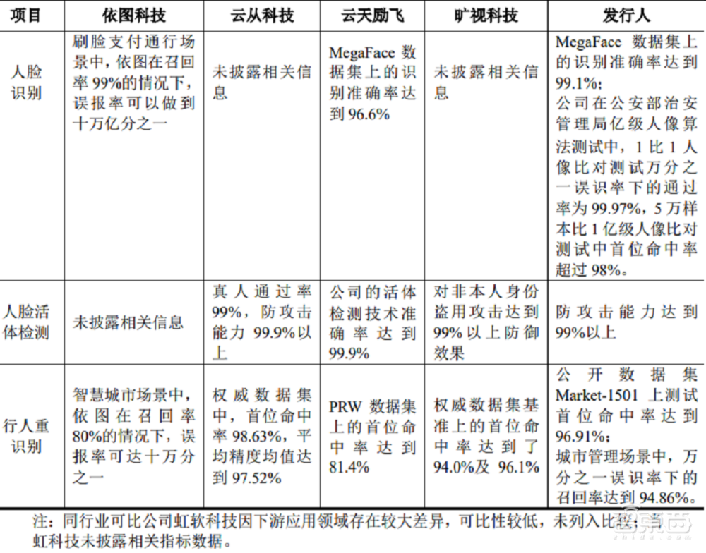
根据同行业可比公司已披露的公开信息,依图科技、云天励飞、旷视科技与格灵深瞳在上述业务领域有相似业务收入。从各公司平均值来看,其相似业务毛利率与格灵深瞳的主营毛利率接近。

▲格灵深瞳2018-2020年毛利率与同行业可比公司比较
根据招股书,格灵深瞳的主要客户有农业银行、尚博信、东方网力、中金银利、易华录、朝阳发改委、中远海运、中科华讯、中通服、金帮融和、银泰锦宏11家。
农业银行一直是格灵深瞳的前五大客户,尤其是在2019年和2020年销售金额占当期主营业务收入比例最高,分别为33.47%和19.36%。

▲2018年-2020年格灵深瞳前五大客户
在采购方面,公司所需原材料采购主要分为标准硬件采购、定制化硬件采购、服务类采购和配套软硬件采购。格灵深瞳的主要供应商有宗立科技、海康威视、睿创微纳、思腾合力、乌鲁木齐天利信通信息设备有限公司、成都金科信科技发展有限公司、深圳奥比中光科技有限公司、天津四通创源科技有限公司、北京神州天阳科技发展有限公司、广州市九安智能技术股份有限公司10家。
思腾合力一直是格灵深瞳的前5大供应商,主要供应标准硬件,不过从2018到2020年,采购思腾合力占当期采购金额比例逐渐降低。

▲2018年-2020年格灵深瞳前五大供应商
二、研发投入超营收77%,研发人员占比达55.51%
格灵深瞳掌握计算机视觉领域的核心技术,在此基础上形成了面向多领域的人工智能产品和解决方案。在计算机视觉技术及细分应用领域,格灵深瞳的主要竞争对手有商汤科技、旷视科技、云从科技、依图科技、云天励飞、虹软科技、当虹科技。
格灵深瞳最近三年累计研发投入合计28308.78万元,超过6000万元,占最近三年累计营业收入的比例为77.37%。与同行业相比,处于中间水平。
公司研发人员为146人,占员工总数的比重为55.51%。其中,硕士及以上学历人数为67人,占研发人员比重为45.89%。格灵深瞳的核心技术团队共7人,分别是赵勇、周瑞、李兴华、冯建帅、冯子勇、胡开先、罗楷,其中赵勇为公司创始人、董事长兼总经理,曾在谷歌总部研究院任职,参与谷歌眼镜(Google Glass)的早期研发和安卓操作系统中图像处理架构设计工作。
截至报告期末,格灵深瞳公司已取得28项专利授权,其中发明专利授权18项,及74项软件著作权,和同行业可比公司相比,专利数量偏少。

▲格灵深瞳与行业其他公司比较
格灵深瞳打造了底层AI技术平台——深瞳大脑,深瞳大脑作为公司核心技术的驱动平台,赋能公司人工智能产品及解决方案的技术实现。深瞳大脑包含数据平台和训练平台,由数据采集、数据预处理、数据标注、模型训练、模型优选、数据管理等模块组成。

▲公司基于深瞳大脑搭建的核心技术体系
在人工智能的核心算法技术层面,公司与同行业可比公司在行业通用算法能力上较为接近,同行业可比公司的人工智能算法能力目前均达到可大规模应用的水平。

▲格灵深瞳与行业其他公司在核心技术上比较
三、创始人赵勇实际控制,持股比例最高
本次发行前,创始人赵勇通过深瞳智数、灵瞳众智、灵瞳莱客、灵瞳智源和灵瞳数源或直接或间接控制公司36.19%的表决权,为公司实际控制人。

▲格灵深瞳股权结构图
其中深瞳智数,实际控制人为赵勇,直接持有格灵深瞳22.53%股权,为第一。灵瞳众智、灵瞳莱客、灵瞳智源和灵瞳数源均为格灵深瞳员工持股平台,这四家企业的执行事务合伙人是赵勇,直接持有格灵深瞳6.86%、2.73%、2.52%和1.55%的股权,合计持股比例为13.66%,排第三。
格灵深瞳第二大股东是红杉资本,持有13.99%的股权。

▲格灵深瞳前10大股东名单
结语:应用广泛落地,格灵深瞳仍要上市募股搞研发
格灵深瞳提供的人工智能产品及解决方案得到众多客户的认可,各领域的客户数量快速增长。城市管理领域已覆盖全国多省市的公安局、公安交通管理局等政府机关或企事业单位;智慧金融领域已覆盖农业银行的全国各省市的上千家分支机构;商业零售领域已覆盖中国石化、现代汽车等多家国内外知名企业。
格灵深瞳2020年总营收已经超过2.4亿,但由于人工智能算法和技术的研发周期长和研发投入大,为吸引人才实施了多次员工股权激励,公司营收规模较小,尚处于快速发展期等原因,公司净利润持续为负。近3年的研发投入已经占到了累计营业收入的比例为77.37%,并且此次IPO目的也是募集资金主要是用于项目研发。
格灵深瞳在招股说明书表示,未来公司将更加注重应用场景落地方向的战略性投入,研发投入占营业收入的比重将继续保持在相对较高的水平,没有受到尚未盈利的影响。