芯东西(公众号:aichip001)
作者 | 高歌
编辑 | 心缘
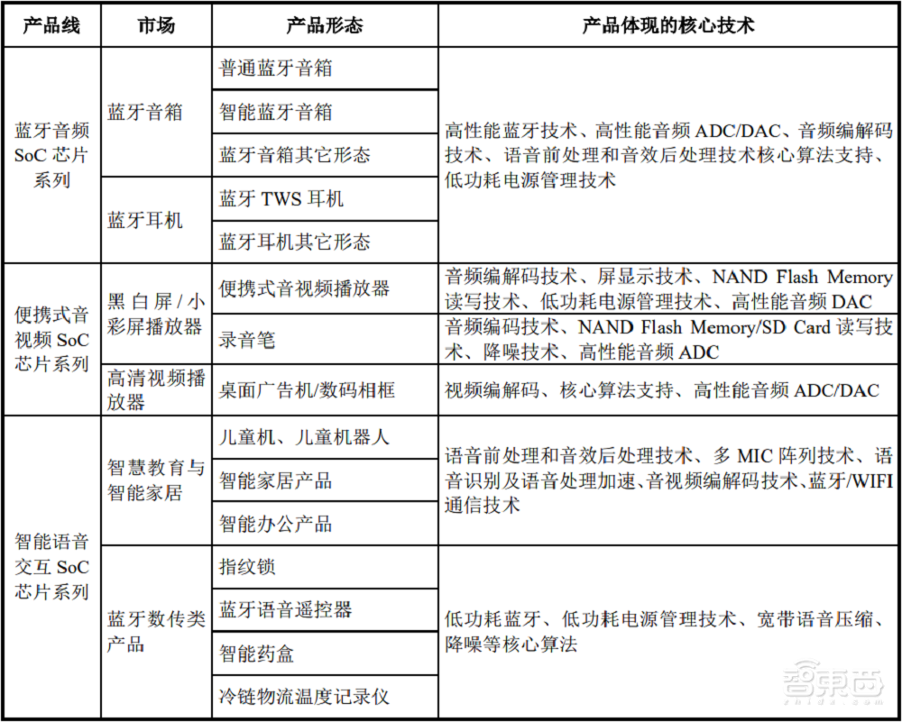
芯东西11月29日报道,今早,低功耗系统级芯片设计厂商炬芯科技股份有限公司(以下简称“炬芯科技”)成功于科创板上市。炬芯科技主营业务为中高端智能音频SoC芯片,产品主要分为蓝牙音频SoC芯片系列、便携式音视频SoC芯片系列、智能语音交互SoC芯片系列等。
炬芯科技发行价为42.98元,拟发行2050万股。今日开盘后,炬芯科技开盘价为85元,最高涨至88元,之后又有所回落。截至芯东西成文,炬芯科技股价为84元/股,涨幅96%,总市值103亿元。

根据日本市场研究机构TSR(Techno Systems Research)于2021年5月出具的研究报告推算,2020年中高端蓝牙音箱芯片市场的市占率排名前三位分别是高通(CSR)、炬芯科技和联发科(络达)。
2018年-2020年,炬芯科技营收呈增长趋势,其各期营收分别为3.46亿元、3.61亿元和4.10亿元,2021年上半年营收2.47亿元。
本次IPO,炬芯科技计划募集资金3.51亿元,将用于投资智能蓝牙音频芯片升级及产业化、面向穿戴和IoT领域的超低功耗MCU研发及产业化、研发中心建设和发展与科技储备资金4个项目。
▲炬芯科技募资方向与使用安排(来源:炬芯科技招股书)
根据招股书,炬芯科技的原控股股东为我国最早的IC设计公司炬力集成,其间接股东开曼炬力于2005年在美国纳斯达克上市。之后,炬芯科技承接了炬力集成核心的的集成电路设计资产,包括音频核心技术、人才、上下游产业链资源等积累。
炬芯科技控股股东为珠海瑞昇投资合伙企业,所持有股份比例为30.85%。
炬芯科技的实际控制人为台湾叶氏家族(叶佳纹、徐莉莉、叶明翰、叶柏君、叶博任、陈淑玲、叶怡辰、叶妍希、叶韦希、叶奕廷)及LO, CHI TAK LEWIS,合计控制炬芯科技34.01%的股份投票权。
▲炬芯科技股权结构(来源:炬芯科技招股书)
一、前身由“中国MP3之父”创办,曾在纳斯达克上市
炬芯科技的历史可以追溯到1993年珠海第一家芯片公司珠海亚力电子。1993年,曾在中国第一座现代化电子管厂北京电子管厂担任工程师的赵广民来到珠海创建了珠海亚力电子有限公司,这家公司也成为了全志科技、亿智科技等芯片公司的诞生的源头。
2001年,珠海亚力电子的全班人马转到炬力集成。2002年,在赵广民的带领下,炬力集成推出了首款MP3主控SoC。短短数年内,炬力集成MP3芯片的出货量呈指数级增长,2004年二季度累计出货达100万颗,2005年一季度超过1000万颗,2006年突破1亿颗,最终占据了全球50%以上的MP3主控芯片市场。
韩国艾利和的MP3弃用飞利浦芯片转而采用炬力集成的芯片,甚至飞利浦自己的随身听也采用炬力集成的方案。
炬力集成的成功带动了中国MP3产业的快速成长,使中国成为了全球MP3产品的重要输出地。因此赵广民被业内誉为“中国MP3之父”。值得注意的是,炬力集成是一家台资企业,其背后大股东是台湾地区的叶氏家族。叶氏家族则是台湾IC设计大厂瑞昱的大股东。
2005年,瑞昱董事长叶南宏为炬力集成CEO,在其带领下在开曼群岛设立了开曼炬力,间接持有炬力集成的股权。但是据传由于上市后的股权分配问题,炬力集成的核心高管出走,其布局平板芯片市场也没有实现扭亏为盈,股价表现比较低迷。
招股书提到开曼炬力股票价值被长期低估,连续三年股票价格基本低于每股净资产值和每股净现金值,无法反映开曼炬力的合理价值,加之维持上市成本较高,最终开曼炬力在2016年12月从纳斯达克交易所退市。
在开曼炬力退市过程中,炬力集成出资设立了炬芯有限,主要承接炬力集成的核心芯片设计业务。
▲炬芯有限股权结构
2020年5月,为简化炬芯有限境外股权结构,其实际控制人叶氏家族在境内设立持股平台,作为炬芯有限的直接股东,将炬力集成等持有的炬芯有限股权受让。
2020年7月,炬芯(珠海)科技有限公司改名为炬芯科技股份有限公司(炬芯科技),公司团队并无任何变化。
二、单年营收超4亿,中芯国际、联电为主要晶圆供应商
最近几年,TWS蓝牙无线耳机市场规模快速扩大,承接了炬力集成技术实力的炬芯科技也受益于此,报告期内营收连续上涨。
炬芯科技2018年、2019年、2020年和2021年上半年营收分别为3.46亿元、3.61亿元、4.10亿元和2.47亿元。
净利润方面,其2018年-2020年净利润分别为3603万元、5456万元和2409万元,2021年上半年净利润为3531万元。
▲炬芯科技2018年-2020年营收及净利润变化
值得注意的是,炬芯科技接受的政府补助金额规模较大,对其经营情况具有较大影响。招股书显示,炬芯科技2018-2020年政府补助分别为4108万元、5554万元、2653万元。在2020年政府补助大幅减少的情况下,炬芯科技当年净利润也呈类似规模减少。
当前,炬芯科技短中期的主要成长动力就来自于TWS蓝牙耳机,这是其长期重点布局方向。2018年-2020年,炬芯科技蓝牙耳机SoC芯片销量复合增长率达113.4%。
在蓝牙耳机SoC芯片销量猛增之下,其蓝牙音频SoC芯片系列收入占总营收比例不断上涨,从2018年-2021年上半年,该比例从38%涨到了70%。相应的,便携式音视频SoC芯片系列收入占比逐年下降。
▲炬芯科技2020年各主营业务收入占比
在销售方面,报告期内,炬芯科技前五大客户中,除富威国际股份有限公司为行业知名的电子元器件分销商外,其余客户均为方案商、模组组件制造商。
此外,炬芯科技3年内前五大客户变化较小,其2020年前五大客户与2019年相同,只是排名有所变化。
▲炬芯科技报告期内前五大客户(来源:炬芯科技招股书)
由于炬芯科技为芯片设计厂商,主要采购项目为晶圆和封装测试服务。
2018年-2020年,中芯国际和联电是其主要晶圆供应商,瑞昱是炬芯科技主要的集成电路供应商,天水华天科技股份有限公司为最主要的封装测试服务供应商,华邦集成电路(苏州)有限公司则负责供应DDR(内存芯片)。
虽然瑞昱和炬芯科技存在关联和供应关系,但是两方在中端蓝牙耳机SoC芯片和语音遥控器SoC芯片两类产品相似,也有着一定的竞争关系。
▲炬芯科技报告期内前五大供应商(来源:炬芯科技招股书)
三、蓝牙音箱SoC市占率排名第二,研发人员占7成
2020年,炬芯科技蓝牙音频SoC芯片销量为6480.22万颗,较2019年增长46.60%。其中主要分为蓝牙音箱SoC芯片和TWS蓝牙耳机SoC芯片。
目前,蓝牙音箱市场已经较为成熟,竞争格局相对稳定,市场份额呈现进一步集中的趋势。目前中高端蓝牙音箱SoC芯片市场的主要参与者有高通(CSR)、联发科(络达)及炬芯科技等,而低端蓝牙音箱SoC芯片市场的主要参与者包括博通集成、珠海杰理、中科蓝讯等。
根据市场研究机构TSR(Techno Systems Research)于2021年5月出具的研究报告推算,2020年中高端蓝牙音箱芯片市场的市占率排名前三位分别是高通(CSR)、炬芯科技和联发科(络达)。
招股书称,炬芯科技当前已得到二零业界主流终端品牌和ODM/OEM代工厂的普遍认可。其终端品牌已经从国内厂商扩展到国外厂商,也专业音频厂商扩展到了手机、电视、互联网公司、大型商超自有品牌,实现了中高端蓝牙音箱SoC的国产替代。
▲炬芯科技蓝牙音箱下游终端品牌名单(来源:炬芯科技招股书)
在TWS蓝牙耳机SoC芯片方面,2020年炬芯科技的销量为2136.37万颗,较2019年增长40.66%。根据旭日大数据2020年的研究报告,除苹果以外,服务于品牌客户的中高端蓝牙耳机SoC芯片市占率前三名为恒玄科技、高通(CSR)和联发科(络达),炬芯科技市场占有率排名第6。
在毛利率方面,炬芯科技蓝牙音频SoC芯片毛利率呈上涨趋势。自2019年起,炬芯科技蓝牙音频SoC芯片毛利率低于恒玄科技产品毛利率,但高于中科蓝讯和博通集成。2018年炬芯科技产品毛利率较低主要系采购成本高于自研蓝牙芯片。
▲炬芯科技蓝牙音频SoC芯片与可比上市公司产品毛利率
在技术研发上,报告期内炬芯科技每年的研发费用均在1亿元以上,2018年、2019年、2020年炬芯科技研发费用占比分别为30.30%、31.23%和26.55%。
在这样的研发投入下,炬芯科技在全球拥有专利265项;其中在中国大陆获得235项,包括发明204项、实用新型13项、外观设计18项。此外,炬芯科技也形成了多项核心技术,其核心技术与主营业务相关度较高,在其产品中均有应用。
▲炬芯科技核心技术应用(来源:炬芯科技招股书)
截至2020年12月31日,炬芯科技研发人员共有240人,占员工总数比达72.95%。此外,炬芯科技的核心技术人员共5人,分别为炬芯科技董事长兼总经理ZHOU ZHENYU、系统研发部总监龚建、研发副总经理张贤钧、算法研发部总监赵新中和熠芯微电子执行董事兼总经理李邵川。
ZHOU ZHENYU为美国国籍,拥有中国永久居留权。他于美国南加州大学电机系获得了博士研究生学历,之后曾任美国Rockwell Semiconductor(后更名为 Conexant)话带调制解调器和ADSL产品研发的高级工程师和研发经理。ZHOU ZHENYU还创办过美国NetRidium Communication Inc.、Mavrix Technology Inc和上海摩威电子科技有限公司。
其中NetRidium Communication Inc.被美国纳斯达克上市公司ESS Technology Inc并购,上海摩威电子科技有限公司被美国纳斯达克上市公司开曼炬力集成并购。2014年至2020年7月,ZHOU ZHENYU任炬芯有限执行董事、总经理。2020年7月至今,他担任炬芯科技董事长、总经理。
▲炬芯科技董事长、总经理ZHOU ZHENYU(来源:国际电子商情)
龚建则毕业于武汉理工大学通信工程专业,学历为硕士研究生,拥有超过15年的芯片系统研发设计经验。龚建历任炬力集成多媒体事业处系统研发部工程师、经理;2014年9月至2020年7月,他担任炬芯有限系统设计部高级经理、系统研发部总监。2020年7月至今,龚建任炬芯科技系统研发部总监、监事会主席。
张贤钧为中国台湾籍,拥有台湾清华大学电子工程专业硕士、台湾政治大学企业管理硕士学历,拥有18年的芯片设计行业经验。2014年9月至2020年7月,张贤钧历任炬芯有限IC研发部门总监、研发副总经理;2020年7月至今,他担任炬芯科技研发副总经理一职。
赵新中毕业于湖南师范大学计算数学专业,为硕士研究生学历,拥有19年芯片设计行业经验。2014年9月至2020年7月,赵新中历任炬芯有限算法研发部高级经理、总监;2020年7月至今,他为炬芯科技算法研发部总监。
李邵川毕业于北京理工大学,拥有硕士研究生学历,在芯片设计行业从业30余年,曾在首钢日电、珠海亚力电子等企业任职。2014年9月至2016年10月,李邵川任炬芯有限研发副总经理兼IC中心研发部总监;2016年11月至今,李邵川为熠芯微电子执行董事、总经理,兼任IC中心研发部总监。
三、叶氏家族为实际控制人,与瑞昱关系引争议
根据招股书,炬芯科技主要控股股东为珠海瑞昇,占炬芯科技本次发行前股份总数的30.85%。
炬芯科技的实际控制人则为叶氏家族及其合作伙伴LO, CHI TAK LEWIS,对珠海瑞昇有着完全的控制权。
除了珠海瑞昇,叶氏家族成员叶奕廷控制的宏迅创建还担任珠海辰友的普通合伙人,进而控制了炬芯科技3.16%的股份投票权,该家族合计控制炬芯科技34.01%的股份投票权。
叶氏家族还要追溯到1962年,叶重德在中国台湾创办了西德有机,主要代工“虎标万金油”和“德恩奈漱口水”,此外其名下还有一个皮革化工厂。
在叶重德过世后,叶家大房和二房开始争夺家产,双方争斗时间长达17年。在争夺过程中,叶家二房叶佳纹资助弟弟叶博任、叶南宏和几位联电的工程师于1987年10月在台湾新竹科技园创立了瑞昱半导体。
虽然叶氏家族不具备瑞昱半导体的控股权,但瑞昱董事长长期由叶氏家族成员担任,并且在董事会中保有两席。这也是炬芯科技上市存在争议的主要原因。
▲炬芯科技股东名单(来源:炬芯科技招股书)
结语:炬芯上市或提升其市占率,家族控制值得关注
炬芯科技作为我国中高端智能音频SoC芯片龙头之一,其成功上市有助于扩大国产蓝牙音频SoC市场份额,对中国TWS蓝牙耳机等行业发展有着积极意义。
但是另一方面,炬芯科技营收节节攀升,但对政府补助的依赖较高,实际控制人叶氏家族和中国台湾瑞昱的关联关系、同业竞争情况也为炬芯科技带来了很多争议。未来炬芯科技将会表现如何,仍值得行业关注。