智东西(公众号:zhidxcom)
作者 | 健恩
编辑 | 高歌

智东西8月10日报道,今天,锂电池厂商重庆市紫建电子股份有限公司(以下简称“紫建电子”)成功通过深圳证券交易所上市委会议。另外上市委要求紫建电子在招股说明书中补充披露采用叠片工艺的产品营业收入占比,以及未来叠片工艺的使用计划及对生产经营的影响。

紫建电子主要从事消费类可充电锂离子电池产品的研发、设计、生产与销售,其产品应用于蓝牙耳机、智能穿戴设备、智能音箱、便携式医疗器械及车载记录仪等设备。

目前,采用了紫建电子的产品的终端厂商既包括我们所熟知的OPPO、vivo、华为、小米、一加等手机厂商,也包括哈曼、森海塞尔、漫步者、SONY等音频领域厂商。

歌尔万魔带飞、供货华米OV,TWS耳机锂电池厂商成功过会▲紫建电子的电池产品

紫建电子通过自主研发掌握了小型叠片式纽扣电池生产技术、小型圆柱电池生产技术等多项核心技术,拥有93项专利技术(其中发明专利5项)。其2018年获得的发明专利“一种扣式可充电锂离子电池”打破了国外企业对扣式可充电锂电池的技术垄断和专利壁垒。

在报告期内,紫建电子的营收实现连续较大幅度的增长,2018年-2020年营收分别为2.36亿元、4.21亿元、6.39亿元,复合增长率达64.32%。

本次IPO紫建电子计划募集不超过1770万股,所募资金共计4.88亿,将分别用于消费类锂离子电池扩产项目与紫建研发中心建设项目。

歌尔万魔带飞、供货华米OV,TWS耳机锂电池厂商成功过会▲紫建电子募集资金用途

上会稿显示,朱传钦为紫建电子控股股东与实际控制人,所占股份为38.8098%,同时朱传钦也是该公司的法人代表。

歌尔万魔带飞、供货华米OV,TWS耳机锂电池厂商成功过会▲紫建电子股权结构

一、2020年净利润涨85%,蓝牙耳机为主要市场

由上会稿可知,紫建电子在2018年-2020年的营业总收入保持了较高速的增长,三年营收分别为2.36亿元、4.21亿元、6.396亿元,复合增长率达64.32%。

净利润方面,也呈现较大幅度的增长,2020年涨幅达到了85%。其2018年、2019年的净利润分别为4032.07万元、6376.54万元,2020年净利润破亿,达到1.17亿元。

歌尔万魔带飞、供货华米OV,TWS耳机锂电池厂商成功过会▲紫建电子2018年-2020年营收及净利润

根据上会稿,紫建电子主营业务为小型消费类可充电锂离子电池产品的研发、设计、生产和销售,其产品主要用于小型消费电子类产品,如蓝牙耳机、智能穿戴设备等。

其主营业务收入按产品用途来看,用于蓝牙耳机的电池产品收入持续攀升,在主营业务收入中所占比例也持续增加,2020年度收入达到5.8亿元,占主营业务收入的92.57%。这主要得益于TWS蓝牙耳机市场迎来快速增长,同时公司的研发活动陆续取得突破,拿下一批国际一流品牌或知名品牌客户。

其用于智能可穿戴设备的电池产品收入在2019年有较大幅度的增长,增幅达到351%,这主要得益于其在2019年与智能可穿戴设备品牌商在手表、手环等方面的合作明显增加有关。而在2020年该项收入又有所下降,这主要因为TWS耳机市场发展较快,该公司在该领域投资增加,导致在智能可穿戴设备领域资源投入相对减少。

该公司用于蓝牙音箱及其他产品的电池产品收入也呈现下降趋势,这也与公司逐渐聚焦于蓝牙耳机及智能穿戴设备电池市场有关。

歌尔万魔带飞、供货华米OV,TWS耳机锂电池厂商成功过会▲紫建电子近三年主营业务收入占比变化(以产品用途划分)

按其产品类别来看,方形电池及扣式电池为主要的两个收入来源,收入及所占主营业务收入比例均逐年增加。这主要得益于消费类电子产品,如蓝牙耳机、可穿戴设备等逐渐兴起,锂电池的下游行业市场需求不断增加。

歌尔万魔带飞、供货华米OV,TWS耳机锂电池厂商成功过会▲紫建电子2020年主营业务收入占比(按产品类型划分)

从地域上来看,2020年紫建电子华南地区收入最高,为3.76亿元,占主营业务收入的59.77%。其次是华东地区,收入为1.26亿元,占主营业务收入的20.06%。

另外,在2020年其出口业务有较大幅度的增长,收入为7037.50万元,占主营业务收入的11.2%,收入较上一年增长558.98%。

歌尔万魔带飞、供货华米OV,TWS耳机锂电池厂商成功过会▲2018年-2020年紫建电子各地区业务营收

二、歌尔、万魔一直为其前五大客户

从销售情况来看,2018年-2020年间,歌尔、万魔一直是紫建电子的前五大客户。2020年,其前五大客户为歌尔、天健电声、江西瑞声电子有限公司、BLUECOM、万魔,前五大客户销售额占其营收的35.51%。

其中歌尔包括歌尔股份有限公司、歌尔智能科技有限公司、青岛歌尔微电子研究院有限公司;万魔包括万魔声学科技有限公司、东莞耳一号声学科技有限公司、耳一号声学科技(深圳)有限公司、万魔声学(湖南)科技有限公司。

报告期内,紫建电子不存在向单个客户销售比例超过主营业务收入总额50%的情况,也不存在对单一客户有重大依赖的情况。

歌尔万魔带飞、供货华米OV,TWS耳机锂电池厂商成功过会▲2018年-2020年紫建电子前5大客户

与紫建电子合作的主要终端品牌主要集中在蓝牙耳机和智能穿戴领域,使用其产品的终端产品对应的产品销售额前五的品牌分别是OPPO、哈曼、Anker、华为、小米。

歌尔万魔带飞、供货华米OV,TWS耳机锂电池厂商成功过会▲使用紫建产品的终端产品销售额前十品牌

在原料采购方面,紫建电子的主要采购项目为为保护板、钴酸锂、极耳、铝塑膜、负极活性材料、五金盖板等。其中保护板和钴酸锂采购金额占当期采购总额比例较高,分别为35.32%与30.76%。

2018年-2020年间,杉杉(包括杉杉能源、杉杉新能源、上海杉杉科技有限公司、上海杉杉新材料有限公司)一直是紫建电子的第一大供应商,主要向其提供钴酸锂、石墨负极等原材料。2020年紫建电子对杉杉采购额为4583.61万元,占采购总额比例23.63%。

报告期内,紫建电子前五大供应商变动较小,且不存在向单个供应商的采购占采购总额的比例超过 50%或严重依赖于少数供应商的情况。

歌尔万魔带飞、供货华米OV,TWS耳机锂电池厂商成功过会▲2018年-2020年紫建电子前5大供应商

三、曾打破国外技术垄断,研发费用占营收7.77%

消费类锂离子电池行业经过多年发展,市场化程度较高,参与者较多。

国外及港澳台主要厂商有德国瓦尔塔(VARTA Microbattery GmbH)、香港ATL(Amperex Technology Limited)、台湾兴能高科技等。

其中德国瓦尔塔成立已有百余年历史,是欧洲著名的蓄电池生产商,技术雄厚,在电极卷绕技术、封装结构等方面已经形成了专利壁垒。其品牌定位高端,比如苹果公司的AirPods系列电池由瓦尔塔独供。据瓦尔塔财报显示,其2020年度销售额达8.70 亿欧元(约合人民币69.82亿元)。

歌尔万魔带飞、供货华米OV,TWS耳机锂电池厂商成功过会▲国外及港澳台主要厂商基本情况

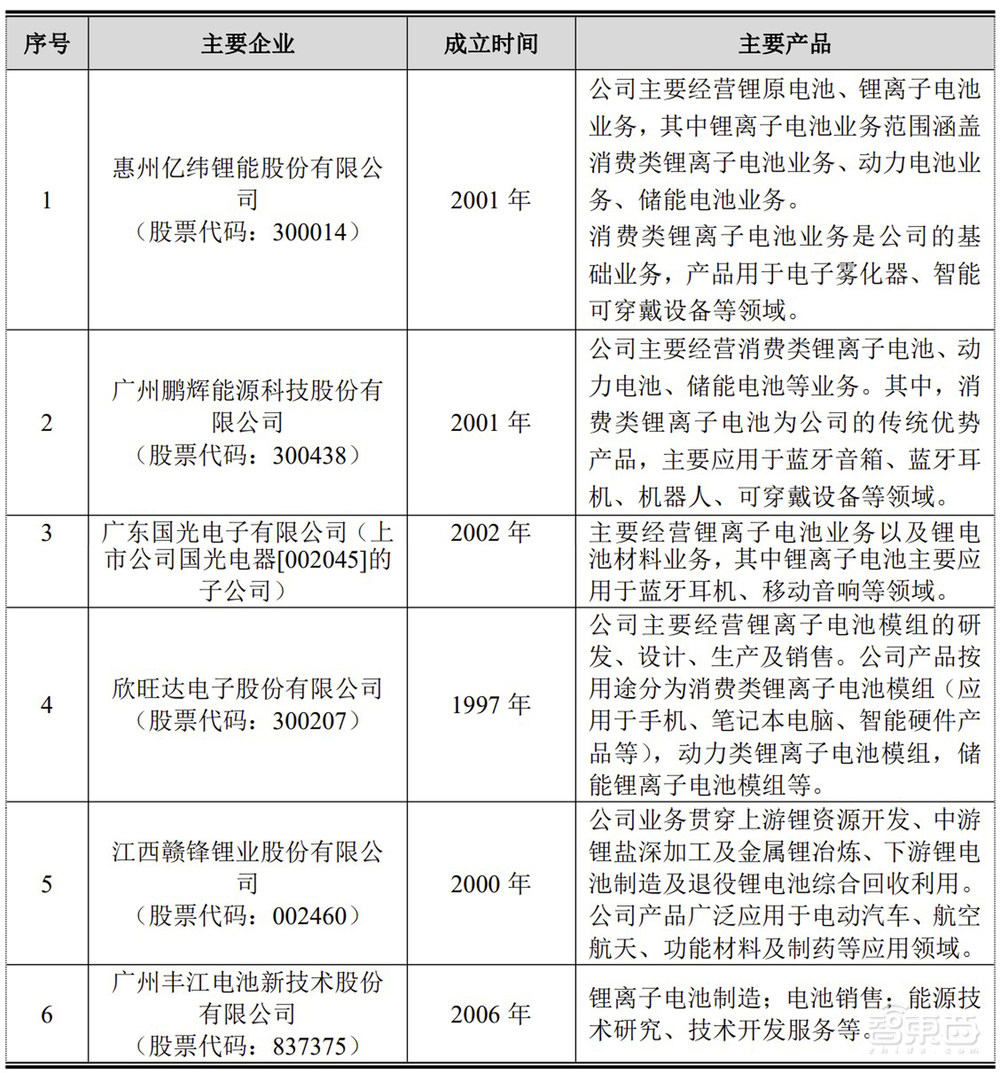
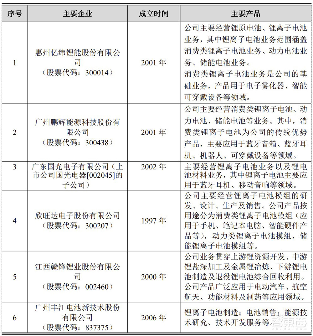
中国大陆小型消费类锂离子电池厂商主要有惠州亿纬锂能、广州鹏辉能源科技、广东国光电子、欣旺达电子、江西赣锋锂业、广州丰江电池等。

歌尔万魔带飞、供货华米OV,TWS耳机锂电池厂商成功过会▲中国大陆主要厂商基本情况

上会稿显示,紫建电子的毛利率高于同行业企业的同类业务的平均水平,近三年保持着不错的盈利水平。

歌尔万魔带飞、供货华米OV,TWS耳机锂电池厂商成功过会▲同行业公司营收及毛利情况

上会稿提到,紫建电子拥有的核心技术均源自自身的技术投入与自主创新,拥有独立的知识产权。其通过自主研发掌握了小型叠片式纽扣电池生产技术、小型圆柱电池生产技术、超安全锂离子电池技术、耐高温锂离子电池技术等核心技术。

截至2021年6月30日,紫建电子拥有93项专利技术,其中发明专利5项。其中,紫建电子自主研发的“扣式可充电锂离子电池”产品打破了德国瓦尔塔公司对扣式电池的专利垄断,使其成为了国内较早进入蓝牙耳机领域的可充电锂离子电池企业之一。

在扣式电池领域最广泛使用的1254和1454两个型号方面,紫建电子的产品在技术指标和性能方面已经与瓦尔塔的产品不相上下。另外,紫建电子的主要产品的相关指标也与行业内同类企业的产品基本持平。

歌尔万魔带飞、供货华米OV,TWS耳机锂电池厂商成功过会▲紫建电子与瓦尔塔生产的1254型号电池技术指标对比

但是,目前紫建电子生产过程自动化程度仍较低,产线自动化、智能化水平有待提升,与其他拥有自动化生产线的厂商相比,生产效率也有待提高。

报告期内,紫建电子的研发费用逐年增加,2018年-2020年其研发费用分别为1458.96万元、3302.46万元、4962.85万元。其中2020年研发费用占营业收入的7.77%。

歌尔万魔带飞、供货华米OV,TWS耳机锂电池厂商成功过会▲2018年-2020年紫建电子研发投入情况

技术团队方面,截至2020年12月31日,紫建电子拥有研发人员409名,技术及研发人员占公司员工人数的10.56%。

紫建电子的核心技术人员有3名,分别是程君、周显茂、张良均。其中,程君、周显茂均为紫建电子副总经理,另外周显茂还担任紫建电子孙公司运维新能源的执行董事兼经理。张良均为紫建电子全资子公司广东维都利的高级研发总监。

程君为硕士研究生学历,拥有近二十年的电池相关研发经验。2003程君进入天津力神电池股份有限公司担任研发总监;2013年,程君进入豪鹏国际集团担任副总裁、首席科学家、执行副院长、总工程师;2017年,程君在力信(江苏)能源科技有限责任公司担任副总裁、研究院院长。2019年,其加入紫建电子。

周显茂为本科学历,拥有三十余年的电池研发及项目管理经验。1990年起,周显茂先后进入成都电池厂、广州新华电池厂、国光电子担任工程师、副厂长、副总经理等职位。2013年,周显茂加入紫建电子前身紫建有限,任研发总监。

张良均为硕士研究生学历,也拥有近二十年的电池相关研发经验。其在2004年至2014年期间,担任天津力神电池股份有限公司研发经理;2014年张良均出任中山天茂电池有限公司研发总监。2017年,张良均加入紫建电子全资子公司广东维都利任高级研发总监。

四、朱传钦持股38.8%,名下两家投资公司持股紫建

根据招股书,本次发行前持有紫建电子5%以上股份的股东共有6个,分别是朱传钦、肖雪艳、维都利投资、紫建投资、朱金花、无锡云晖。

其中朱传钦持股38.8%,为该公司的控股股东与实际控制人。前6大股东中的维都利投资和紫建投资均为朱传钦名下的投资公司,除持有紫建电子的股权外,未从事其他经营活动。

维都利投资为有限合伙企业,朱传钦任法人代表,持有18.3613%的合伙份额,为普通合伙人。其他34名合伙人合计持有81.6387%的合伙份额,均为有限合伙人。

紫建投资于2017年由朱传钦和游福志分别以货币资金118.80万元和1.20万元投资设立,朱传钦任法人代表。后经一次增资、一次股权转让,最终持股股东为朱传钦、游福志、史玲三人,分别持股50.39%、20.00%、29.61%。

另外,朱金花为朱传钦的妹妹,与朱传钦系一致行动关系。

歌尔万魔带飞、供货华米OV,TWS耳机锂电池厂商成功过会▲紫建电子前10大股东

结语:市场空间广阔,研发学历不占优

从招股书文件可以看到,紫建电子拥有许多知名客户和终端客户,且近三年营收及净利润均不断增长。随着蓝牙耳机等可穿戴设备需求的快速增长,紫建电子有望获得更大的业绩上扬空间。

但截至发稿时间,一些质疑声仍围绕着紫建电子,包括其锂电池产品曾无故自燃导致客户损失惨重,以及研发人员学历偏低、在产能利用率大幅下降的情况下却计划大幅扩产等问题。紫建电子能否顺利上市,仍有待观察。