智东西(公众号:zhidxcom)
作者 | 程茜
编辑 | 李水青
智东西11月23日消息,本周一,国内知名无人机创企广州极飞科技股份有限公司(简称极飞科技)IPO在科创板获受理。
根据招股书,极飞科技成立于2012年4月,主营业务为智能农业装备和智慧农业管理系统,覆盖农业无人机、农业无人车、农机自驾仪、农业物联网设备等。
我国是农业大国,农业无人机是一个宽阔的市场,同时市场分布较分散,做的比较好的头部玩家并不多,其中最知名的还是本次提交IPO申请的极飞科技,以及在消费无人机市场较知名的大疆公司,而估值1600亿的大疆尚未传出上市计划。
在农业无人机市场,极飞已与大疆成激烈竞争之势。极飞创始人彭斌是一位从微软走出的80后,他曾在被采访时大方表示:“感谢大疆这样的对手,就像赛车,两辆车结伴而行,永远不会谁落谁太多。这就是竞争的好处。”
如果IPO成功,极飞科技不出意外会是国内科创板农业无人机第一股。
根据今年3月发布的《极飞科技企业社会责任报告2020》显示,截至2020年12月31日,极飞科技已将6万多台农业自动化设备铺设到全球42个国家和地区的田间地头,服务超过931万农户、7.8亿亩次农田。
截至2021年6月30日,极飞科技今年前6个月营收为4.69亿元,自2018年以来三年半时间里合计研发支出近3亿元,相比同类企业研发投入率处于领先地位。
极飞科技此次发行募集资金15.09亿元,用于数字农业智能制造基地项目、广州研发中心建设项目、营销及服务体系建设项目,围绕主营业务开展。

▲极飞科技IPO募资计划
根据天眼查,极飞科技此前共经历6轮融资。最新一轮的投资方为高瓴创投,投资金额超3亿人民币。而2020年11月极飞宣布获得来自百度资本、软银愿景基金领投的12亿元人民币融资,是目前中国农业科技领域最大的一笔商业融资。
一、营收复合增长率29.39%,尚未盈利
根据招股书,极飞科技自2018年以来营收获得了比较稳健的增长。
2018年、2019年和2020年营收分别为3.22亿元、3.57亿元、5.30亿元,最近三年营业收入复合增长率为29.39%。截至2021年6月30日,极飞科技今年前6个月营收为4.69亿元。增长背后,离不开国家“乡村振兴”战略大力发展,以及我国农村土地集约化发展趋势明显,这使深耕农业领域的极飞科技优势凸显。

▲极飞科技2018-2021上半年营收、净利润变化
尽管营收连年增长,但作为技术密集型企业,极飞科技仍然是亏损状态。2018年、2019年、2020年及2021年上半年,极飞科技净亏损分别为689.40万元、3960.55万元、5983.23万元和8555.84万元,截至2021年6月30日,累计未弥补亏损为2.24亿元。
对此,极飞IPO文件中归因为:技术迭代快,研发投入费用高,以及公司的新产品线仍处于市场推广阶段,尚未形成规模收入。目前,销售规模呈快速增长趋势,但相比前期投入,其所带来的降本效果尚未完全体现。
2018年~2020年,极飞科技综合毛利率分别为32.54%、32.74%、35.60%,呈稳定上升趋势,2021年前6个月,综合毛利率为22.11%。

▲极飞科技毛利率变化
极飞在IPO文件中将毛利率下降的原因归于,在保证合理毛利的前提下通过规模效应降低成本,适当降低部分新产品销售价格。其次,受芯片短缺影响,在销售旺季极飞的生产交付能力未能完全匹配实际市场订单需求,部分销售订单流失。
值得注意的是,极飞科技产品主要用于水稻、棉花、小麦、玉米、土豆等农作物的农事管理,受农业生产时节更替周期的影响,产品销售主要集中在前三季度。2018-2020年,公司前三季度销售占比合计分别为84.32%、78.03%和82.87%。

▲极飞科技不同季度营收金额
二、智能农业装备占九成收入,覆盖2000多个区县
根据招股书,极飞科技成立于2012年4月13日,公司主营业务覆盖农业无人机、农业无人车、农机自驾仪、农业物联网设备等在内的智能农业装备和智慧农业管理系统,推动机器人、AI和新能源技术在农业领域的应用和普及。

▲极飞科技遥感无人机出苗普查图
上述提到的智能农业装备是公司最主要的收入来源,报告期各期占主营业务收入比例分别为 93.91%、87.17%、89.60%及 90.39%。报告期内,公司智能农业装备销售收入实现稳步增长,2019年、2020年,公司智能农业装备销售收入分别较上年增加607.18 万元、16,763.04万元。

▲极飞科技主营业务收入构成
2013年开始深入农业科技领域调研,2015年推出第一代植保无人机,2019年,极飞科技基于农业无人机衍生技术推出了农业无人机、农机自驾仪和智慧农业管理系统等产品,为农业生产者提供智慧农业整体解决方案。

▲极飞科技业务发展演变
根据IPO文件,截至2021年11月16日,公司农业无人机已被应用于全国近2000个区县的农事作业中,公司智能农业装备业务主要集中在境内,在日本、美国、韩国等17个主要海外国家和地区有少量销售,公司境内销售主要集中在华东地区、东北地区和西北地区,主要销售省份包括新疆维吾尔自治区、江苏省、黑龙江省、山东省和安徽省。

▲极飞科技不同地区业务收入构成
在智慧农业管理系统领域,极飞科技推出专为农场管理者开发的数字化生产管理平台XSAS智慧农业系统,该系统可帮助农业管理者实现农事、农艺、农机、农资运筹的信息化和智能化。其次,智能农业装备均可接入XSAS智慧农业系统,用户可通过系统对设备进行远程监管、掌握作业进程。

▲极飞科技XSAS智慧农业系统
此外,遥感无人机和物联网设备所采集的作物生长状况和环境数据也会实时导入系统,利用公司的农业人工智能技术,结合对应的作物生长模型,为用户提供科学的生产决策支持,最终实现农场高质量、低成本、规模化的经营管理。

▲极飞科技农田地势分析图
三、科研支出占比达19%,授权专利1305项
研发投入占比高是极飞的一大特点,被其在IPO文件中指出是还未盈利的主要原因。
根据IPO文件,极飞科技三年半合计研发支出近3亿元,2018年、2019年、2020年及2021年上半年,研发投入金额分别占同时期营收的15.18%、19.49%、18.36%和17.35%。

▲极飞科技2018-2021年上半年研发投入占比
2018年、2019年、2020年至2021年前6个月,极飞科技的应用核心技术的产品或服务收入分别为2.97亿元、3.03亿元、4.75亿元、4.24亿元,分别占营业收入的92.46%、85.04%、89.50%、90.38%。

▲极飞科技2018-2021年上半年应用核心技术产品占营收比例
根据IPO文件披露数据,截至2021年7月23日,公司拥有已授权专利1305项,包括境内专利1173项、境外专利 132项,其中发明专利230项,实用新型专利693项,外观设计专利382项。
截至2021年6月30日,公司研发人员527人,该数量占员工总数的比例为38.47%,拥有4名核心科技人员,均有十余年的无人机领域研究经验。
▲极飞科技研发人员数量及占比
经过多年的研发创新和生产积累,公司形成了自动驾驶技术、空间数字化及图像处理技术、智能喷洒与播撒技术、智慧农业系统技术、工业设计技术、物联平台技术6大类智慧农业核心技术,广泛应用于以农业无人机为代表的农业科技产品,使公司产品功能和性能均处于行业先进水平。
2016年以来,极飞科技承担了多个2016年、2017年国家重点项目,以及广东省、广州市的研发项目。

▲极飞科技重大科研项目
四、经销渠道为主,客户分散
极飞科技采取直销和经销相结合并以经销为主的销售模式,2018年至2020年及2021年前6个月,经销模式下销售金额分别为83.63%、71.80%、75.10%、84.3%,其产品主要通过经销渠道向终端用户销售。

▲极飞科技不同销售模式收入及占比
2021年上半年,极飞科技前五大客户为江苏利华、安徽农祥航施、虎林农江、黑龙江鑫庆农业、湖北邱旌五大公司。可以看到,极飞大客户遍及南北和中部地区,同时不存在也别依赖的客户。

▲极飞科技报告期内前五大客户
2018年至2021年前6个月,极飞科技向单个客户的销售比例都没有超过50%的情况。
在采购方面,极飞科技所需的原材料主要包括五金塑胶制品、电子元器件、动力电池、动力电机、能源超充发电机、功能模块、碳纤等。
值得注意的是,为极飞科技供应功能模块的广州全华智能科技有限公司和上海司南卫星导航技术股份有限公司,自2018年以来都没有出现。2019年新增了艾睿(上海)贸易有限公司及其同一控制下的公司,采购内容为功能模块、电子元器件,其他供应商无较大变动。

▲极飞科技报告期内前五大供应商
2018年至2021年前6个月,极飞科技不存在向单个供应商采购比例超过50%的情况。
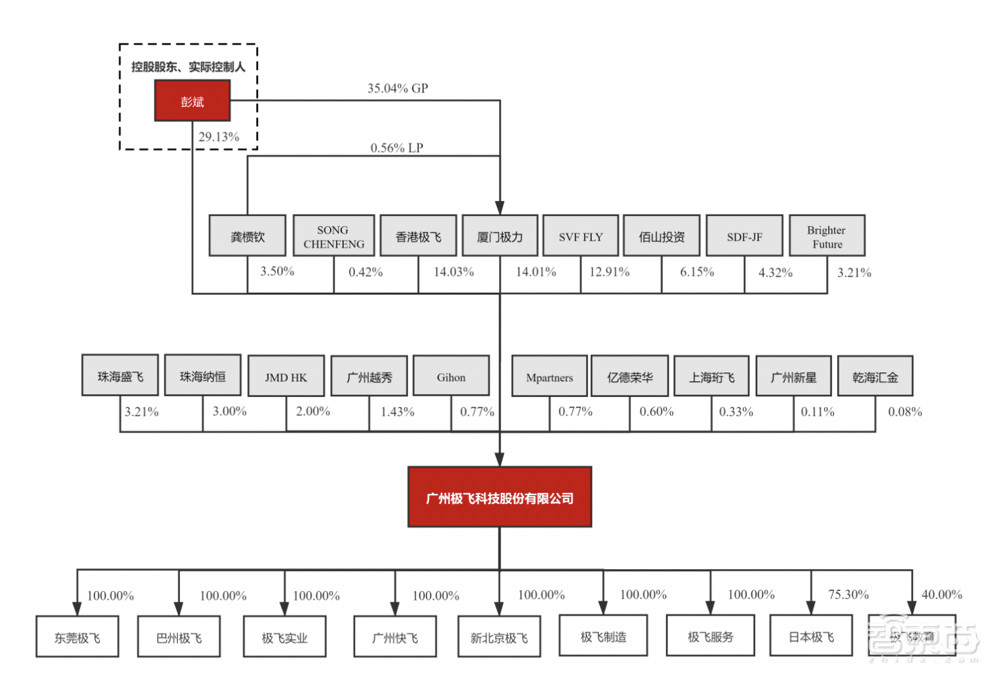
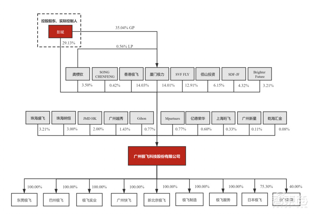
五、董事长合计控股43.14%,曾在微软任职的80后
极飞科技控股股东、实际控制人为彭斌,合计控制43.14%股份。其中包括作为第一大股东,直接持有极飞科技29.13%股份,以及作为厦门极力的普通合伙人兼执行事务合伙人,通过厦门极力持有14.01%股份。厦门极力为公司员工持股平台。
JMD HK及珠海纳恒为一致行动人,合计持有极飞科技5%股份。其他直接持有极飞科技5%以上股份的主要股东有香港极飞、厦门极力、SVF FLY、佰山投资,分别持有14.03%、14.01%、12.91%和6.15%的股份。

▲极飞科技股东名单及持股比例
彭斌1982年出生,毕业于西安电子科技大学计算机科学与技术专业,曾在微软(中国)有限公司担任技术经理,2007年4月创立极飞科技,开始从事无人机的研发及产品创新,现任极飞科技董事长、总经理,合计控制极飞科技43.14%的股份。

▲极飞科技CEO彭斌(图片来源为搜狐新闻)
极飞科技共有8家控股子公司,分别为东莞极飞、巴州极飞等,另有1家参股公司极飞教育。

▲极飞科技股权结构
结语:极飞或成科创板农业无人机第一股
极飞科技作为国内较早布局农业科技领域的企业,在该领域的研发投入处于领先优势。长期围绕农业科技发展方向进行科学研究和技术开发,极飞科技已凭借工程化优势实现科研成果转化,这也为极飞科技带来了比较可观的收入增长,成为其寻求IPO的底气。
但是,当下极飞科技在自主研发的自动驾驶、空间数字化及图像处理、智能喷洒、播撒等多项核心技术的同时,研发投入占比大,且目前产品和服务仍处于市场推广阶段,销售规模效应尚未体现。
在全球无人机市场,中国无人机企业占据重要的高地,比如在消费无人机市场,大疆是当之无愧的龙头。而在其他细分市场,比如在农业这样市场广阔的领域,除了大疆,我们还看到像极飞这样的无人机企业快速发展。如果IPO成功,将有望促进其在这一领域占据更有利地位。