芯东西(公众号:aichip001)
作者 |  
高歌
编辑 |  
Panken

2021年之于中芯国际,无疑值得载入史册的年份。9月周子学辞任董事长,11月蒋尚义离职、梁孟松辞任执行董事,这个中国大陆集成电路制造龙头的几番人事变更,接连在业界掷下惊雷。

从2000年创立至今,中芯国际的董事长或代理董事长已有6任,董事会、高管更是多次“换血”,外界也对中芯国际的各种江湖传闻津津乐道。

而在中芯国际频繁重要人事调整的背后,既有其对自身定位的逐步调整,也有外资、不同国资、独立董事之间对公司控制权的争夺。

二十一载纷纷扰扰,六朝董事元老更迭,由新任代理董事长高永岗执掌的中芯国际,正处于一个承前启后的重要时刻。

本文将通过回溯中芯国际六代核心层及股权结构的更迭,透过往昔,看向将来。

中芯国际的六朝董事长往事▲中芯国际6任(代理)董事长任期

一、张汝京时代:成立4年即两地上市,高管多具备外企背景

2000年,在美国半导体行业拥有“建厂狂魔”之誉的张汝京来到上海张江高科,要创办起中国大陆最先进的芯片制造工厂。

家国情结从父辈传承到了张汝京身上,这个生于南京、长于台湾,又在美国崭露头角的知名芯片建厂专家,已经准备好在大陆大干一场。

他和时任上海市经委副主任的江上舟一拍即合,共同创办中芯国际。

江上舟出身于革命家庭,1970年毕业于清华大学无线电系,是改革开放后第一批海归。1987年,40岁的江上舟获得了瑞士苏黎世高等理工学院博士学位。回国后,他走上仕途。在浦东规划张江微电子开发区,即是由他向上海市决策层建言。

中芯国际的六朝董事长往事▲江上舟(左)与张汝京(右)

为了避开《瓦森纳协定》的限制,中芯国际注册于开曼群岛,其股东既有高盛、华登国际等外资基金,也有北大青鸟这样的中资公司。

张汝京任董事长期间,中芯国际走到了一个关键节点——2004年相继在纽交所与港交所上市。

此时中芯国际在中国大陆市场已经“地位超然”,其晶圆销售额从2002年的5000万美元到2003年暴涨至3.6亿美元,稳坐全球第四大芯片供应商。

根据招股书,张汝京担任中芯国际执行董事、董事长、总裁兼首席执行官。其他6位独立非执行董事分别是:萧崇河(MoselVitelicInc.的创始人和首席财务总监)、徐大麟(美国汉鼎亚太风险投资公司董事长)、周延鹏(鸿海科技集团原法务长)、陈立武(华登国际创办人/Cadence CEO),川西刚(原东芝半导体副社长)、王阳元(北京大学微电子学研究院院长),他们在董事会不代表任何一方股东。摩托罗拉代表、上海实业控股董事长蔡来兴为非执行董事。

中芯国际的六朝董事长往事▲港交所上市后中芯国际的董事会和高管名单

由于中芯国际的股权一直比较分散,其董事长也往往由独立非执行董事担任。

中芯国际的高管方面,除了张汝京为中芯国际总裁兼执行长外,中芯国际的财务总监兼首席会计师为王武小珍、运营总监为Marco Mora、技术总监为生駒俊明,三人都有着明显的外企背景。

其中,王武小珍此前在摩托罗拉担任企业事务副总裁;Marco Mora曾在意法半导体、德州仪器、美光等厂商担任管理职位;生駒俊明则曾担任5年的德州仪器日本总裁。

从股东名单来看,当时占中芯国际5%股权以上的股东有上海实业控股有限公司、摩托罗拉、Global Growth Fund和International Equity Income Fund、北京北大青鸟软件系统公司/北京大学微电子研究所,其持股比例分别为12%、11.4%、7.4%和6.8%。

中芯国际的六朝董事长往事▲中芯国际2004年主要股东名单

二、王阳元时代:摩托罗拉套现,引入大股东大唐电信

2005年8月,张汝京辞任中芯国际董事长,保留执行董事和首席执行官职务。时任中芯国际独立非执行董事王阳元接任董事长一职。

当时中芯国际的新闻发言人夏鹰称,分拆董事长和CEO是为遵循香港和纽约市场的要求,以提高中芯国际治理透明度。

中芯国际的六朝董事长往事▲原中芯国际董事长王阳元

2005年2月28日,摩托罗拉再次出售5.17亿股中芯国际股份,其份额仅剩4.3%,低于上海实业控股、北大青鸟、北京大学微电子研究所。

随着摩托罗拉更多地将注意力转回手机领域,其所持有的中芯国际股份也侧重于单纯的投资。此时,摩托罗拉在中芯国际的非执行董事是附属公司飞思卡尔半导体的营运副总裁Sean Hunkler。

2008年,因为中芯国际较为激进的扩产与存储芯片价格暴跌,中芯国际需要再引入投资者。但中芯国际自2000年创办以来,连年亏损,使得有意入股的投资者大大减少,只有一些国际私募股权基金和大唐电信、中国电子、3家国内央企。

经激烈讨论后,中芯国际选择了大唐电信入局。2008年11月,中芯国际发布公告称,大唐电信科技产业控股有限公司通过香港子公司认购中芯国际发行新股36.99亿股,占已发行股本的19.9%。

2009年4月,根据中芯国际股东大会公告,大唐电信所持中芯国际股份为16.55%,为第一大股东;上海实业控股合计持有10%的股份,为第二大股东。大唐电信根据股权购买协议提名高永岗和陈山枝为中芯国际非执行董事,这也为后面中芯国际管理层纠纷埋下伏笔。

此时,中芯国际董事会成员包括陈立武(独立非执行董事)、江上舟(独立非执行董事,即将担任中芯国际董事长)、杨雄哲(美国哥伦比亚大学教授,独立非执行董事)、周杰(上海实业控股执行董事兼常务副行政总裁,非执行董事)、川西刚(原东芝半导体副社长,独立非执行董事)、张汝京(首席执行官兼执行董事)、王阳元(即将辞任中芯国际董事兼董事长)。

中芯国际的六朝董事长往事▲王阳元离任后中芯国际董事会

三、江上舟时代:首次实现全年盈利,中投入局平衡股权

2009年6月,王阳元为了有更多时间专注于研究和教学,辞任中芯国际董事长职位,该职位由江上舟接任。

这也是一个极为关键的时期。从中芯国际上市前到此时,台积电连续不断的专利诉讼一直在折磨着中芯国际管理层的神经。

2009年11月4日,中芯国际在台积电提起的美国加州诉讼案中败诉。数天后,中芯国际发布公告,宣布与台积电和解,需要向台积电支付2亿美元以及中芯国际总股本10%的股份。

同时,张汝京辞任中芯国际执行董事、总裁兼首席执行官。这被传是台积电和解的条件之一。此前曾任华虹集团首席执行官、应用材料全球执行副总裁的王宁国接任中芯国际执行董事、总裁兼首席执行官。

至此,中芯国际进入了江上舟与王宁国时代。

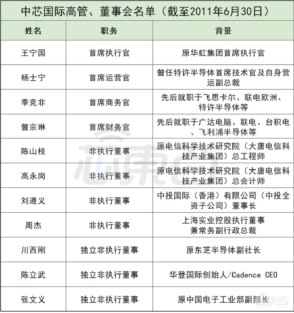
中芯国际的六朝董事长往事▲截至2011年6月30日中芯国际高管及董事会名单

2010年2月,杨士宁获任首席运营官,以填补Marco Mora辞任后的空白;季克非获任首席商务官;曾宗琳获任为首席财务官。

杨士宁、季克非、曾宗琳也都具备外企或台企背景。杨士宁此前为新加坡代工厂商特许半导体首席技术官及资深营运副总裁;季克非先后就职于飞思卡尔、联电欧洲、特许半导体等;曾宗琳则曾为深圳300mm晶圆厂Legend Semiconductor的首席财务官,此前先后就职于广达电脑、联华电子、台积电、飞利浦半导体等。

此时中芯国际的经营状况并不乐观。一方面,中芯国际创始人张汝京离职,其还需向台积电交付2亿美元现金;另一方面,由于研发和扩产投入巨大,中芯国际连年亏损,处境艰难。

在江上舟和王宁国的管理下,2010年中芯国际首次实现全年盈利。2011年3月,江上舟召开新闻发布会,其称希望利用3年左右时间,赶上世界先进制造工艺水平;利用5年左右时间,将中芯国际年销售收入做到50亿美元。

但此时,大唐电信作为第一大股东,和上海实业控股、北大青鸟、摩托罗拉等股东不同,对于中芯国际的控制权很感兴趣。

2011年4月,中国投资有限责任公司全资子公司签署认购协议,投资2.5亿美元,认购11.6%的中芯国际股份。业内分析,这是江上舟为平衡大唐电信而引入的投资,也有消息称中投原本计划投资3.5亿美元,成为中芯国际第一大股东,但是遭大唐电信反对而作罢。

2011年6月23日,刘遵义由中国投资有限责任公司全资子公司提名,成为中芯国际非执行董事。张文义则获任中芯国际独立非执行董事。

中芯国际的六朝董事长往事▲中国投资有限责任公司全资子公司完成认购后的中芯国际股权结构(注:图片中投资者为中国投资有限责任公司全资子公司)

不幸的是,中芯国际新的股权平衡还未形成,旧的平衡已经被打破。2011年6月27日,江上舟离世,中芯国际管理层内部的新纠纷即将上演。

四、张文义时代:火线上任,终结内斗

在江上舟辞世后,中芯国际首席执行官王宁国和首席运营官杨士宁之间产生分歧。2011年6月29日,中芯国际召开股东大会进行投票表决。

令人意外的是,在股东大会上,由于大唐电信掌握近20%的股权,首席执行官王宁国仅获得41.79%票数的支持,并未获选进入董事会。中芯国际董事长、执行董事职位空缺。

6月30日,中芯国际发布公告,宣布交易所停牌,暂停股份买卖。

据媒体报道,王宁国的落选为中芯国际大股东大唐电信强力反对所致。大唐电信力推杨士宁成为中芯国际董事长。但在董事会中,大唐电信仅占2席,首席运营官杨士宁也未能获得董事长职务。

中芯国际的六朝董事长往事▲原中芯国际首席执行官王宁国(左)与原中芯国际首席运营官(右)

双方内斗还引起了政府部门的关注。财新《新世纪周刊》援引消息人士称,工信部和上海市政府等政府部门曾入场协调。

7月15日,王宁国辞任中芯国际首席执行官,6月份刚成为中芯国际董事的前电子工业部副部长张文义获任中芯国际董事长,邱慈云获任中芯国际执行董事兼首席执行官。7月18日,中芯国际于港交所复牌。

8月15日,中芯国际发布公告,COO杨士宁辞任。至此,其管理层内斗告一段落。

张文义毕业于清华大学无线电系,获本科学历,拥有高级工程师职称,曾先后担任上海华虹集团董事长、上海华虹NEC电子董事长、中国电子工业部副部长等职位。

邱慈云毕业于美国加州伯克利电子工程和计算机科学专业,曾在德国慕尼黑固体技术研究所、美国贝尔实验室等进行科研工作。此后,邱慈云在台积电、中芯国际、华虹国际、华虹国际半导体分别担任工厂高级总监、高级运营副总裁、高级副总裁兼首席运营官、总裁等职位。

在张文义和邱慈云的配合下,中芯国际的发展进入了一个较为平稳的阶段。

中芯国际的六朝董事长往事▲2012年3月2日中芯国际披露董事会名单

在此前的内斗中,中芯国际首席执行官王宁国和首席运营官杨士宁两败俱伤,以离职收场。但大唐电信在中芯国际的董事会席位并未受到影响,对于中芯国际控制权的兴趣也没有停止。

2014年2月,已成为中芯国际执行董事、战略规划执行副总裁的高永岗被任命为中兴国际首席财务官。

邱慈云在公告中称:“高博士在中国拥有超过20年的财务管理和行政经验,并且与我们的主要投资者有密切的联系。他担当的新角色将进一步改善本公司作为中国领先的晶圆代工厂的财务定位,并有利于中芯国际的长期业务及其股东利益。”

中芯国际的六朝董事长往事▲截至2014年1月29日中芯国际主要股东

邱慈云的话语映证了中芯国际接下来的变化。

2014年9月,国家集成电路产业投资基金股份有限公司(简称“国家大基金”)成立,其背后为财政部、中烟、北京亦庄国际投资、大唐电信、中国移动等一系列国有资本。

次年,国家大基金入股中芯国际,以每股0.6593港元的认购价,认购47亿股新股份。在大唐电信和中投公司相继为国资资金出让部分股权的情况下,国家大基金以17.59%持股比例成为仅次于大唐电信的中芯国际第二大股东。

中芯国际的六朝董事长往事▲2015年2月13日中芯国际宣布大基金入股时的董事名单

从这一年起,清华大学、贝莱德、紫光集团董事长赵伟国、中国华馨投资公司等相继入股中芯国际,成为中芯国际大股东。

此时中芯国际背后的国资背景愈发凸显,其非执行董事也都是国资企业的代表。

五、周子学时代:招募蒋尚义、梁孟松冲刺先进制程

2015年3月,张文义因年事已高,辞任中芯国际董事长、执行董事等职位,周子学成为继任者。

周子学和江上舟一样,有着深厚的政府背景,2008年曾任工业和信息化部财务司司长,2009年成为工业和信息化部总经济师。

中芯国际的六朝董事长往事▲原中芯国际董事长周子学

2016年,蒋尚义担任中芯国际独立非执行董事。蒋尚义是台积电元老级人物,曾参与台积电从0.25μm到16nm一系列关键节点工艺的研发。据传,蒋尚义和台积电创始人张忠谋有约,并未参与中芯国际的实际工艺研发。之后蒋尚义离任加入武汉弘芯。

2017年5月,邱慈云为获得更多与家人相处时间,调任为非执行董事与非执行副董事长。周子学对其评价颇高:“在过去的六年里,邱博士取得了骄人的成绩,使公司扭亏为盈,恢复了客户、股东和员工对公司的信心,并带领中芯国际成为全球发展最快的集成电路制造企业。”

中芯国际的六朝董事长往事▲截至2016年12月31日中芯国际主要股东

接替邱慈云的是中芯国际原首席运营官兼执行副总裁赵海军。

赵海军在清华获得了电子工程学学士和博士学位,在美国芝加哥大学获得了工商管理硕士学位,可以说是半导体和管理双料人才。2010年,赵海军进入中芯国际,并于2013年成为中芯国际首席运营官。

5个月后,梁孟松加入中芯国际,与赵海军被委任为联合首席执行官、执行董事。

中芯国际的六朝董事长往事▲中芯国际联合首席执行官梁孟松(左)与联合首席执行官赵海军(右)

梁孟松被视作带领中芯国际在先进制程工艺演进上取得更快进展的关键人物,此前曾担任台积电资深研发处长,是台积电攻克0.13微米、赶超IBM的关键人物,他也是蒋尚义曾经的下属。从台积电离职后,梁孟松加入三星电子,在其带领下,三星电子快速缩小和台积电的工艺制程差距。

随后中芯国际的上市之路发生一些变动。2019年5月,中芯国际宣布决定主动从纽约证券交易所退市,并撤销该等美国预托证券股份和相关普通股的注册。2020年7月16日,中芯国际在上海证交所科创板上市,变成A+H股的模式。

中芯国际的六朝董事长往事▲截至2017年7月7日中芯国际董事会名单

2020年12月,蒋尚义再次成为中芯国际执行董事、董事会副董事长及战略委员会成员。这又引发了新的风波——梁孟松提出离职。

从其辞职信来看,梁孟松并未提前得知蒋尚义加入中芯国际,对此感到“不再被尊重与不被信任”。有业内人士分析称,尽管梁孟松和蒋尚义在台积电有师徒之谊,但双方在技术路线上意见相左。蒋尚义曾多次强调先进封装和chiplet技术的重要性,梁孟松则更注重制程的演进。

这场纷争最终以双方均留任中芯国际而收尾。

截至2021年6月30日,中芯国际第一大股东为中国信息通信科技集团有限公司及相关权益人(包括大唐电信、中国华馨投资等),其持股比例为11.71%;第二大股东鑫芯香港(大基金下属公司)持股比例为7.81%。

中芯国际的六朝董事长往事▲截至2021年6月30日中芯国际主要股东

六、高永岗时代:首位非独立人士获任董事长,仍存变数

2021年9月,周子学因个人身体原因,辞任中芯国际董事长等职务。前文我们提到的中芯国际执行董事、首席财务官兼公司秘书高永岗获任中芯国际代理董事长职务,履行董事长职务。

高永岗为南开大学管理学博士,曾担任电信科学技术研究院(大唐电信科技产业集团)总会计师、大唐电信集团财务有限公司董事长等职务。

紧接着11月11日,中芯国际公告称,蒋尚义博士因希望有更多时间陪伴家人,辞任中芯国际副董事长、执行董事及董事会战略委员会成员职务,并特别提到“已确认其与董事会并无意见分歧”。

同时,梁孟松卸任执行董事职务,专注于履行其作为中芯国际联合首席执行官的职责。

至此,中芯国际董事会成员包括执行董事高永岗(代理董事长兼首席财务官)、周子学、赵海军(联合首席执行官),非执行董事有鲁国庆(中国信息通信科技集团有限公司)、陈山枝(大唐电信)、黄登山(国家集成电路产业基金)、任凯(华芯投资管理有限责任公司),独立非执行董事为William Tudor Brown、刘遵义、范仁达、刘明。

中芯国际的六朝董事长往事▲2021年11月中芯国际人事调整后董事会名单

整体来看,高永岗属于历代中芯国际董事长中,除张汝京之外,唯一不具备政府背景的董事长。另一方面,他从加入中芯国际时就代表了大唐电信的股东权益,这也是第一位以非独立人士身份履行中芯国际董事长职责的董事会成员,这或许意味着大唐电信对中芯国际影响力的增强。

不过,目前高永岗仍是代理董事长,也就是说,这一职务人选是否会做进一步调整还是未知数。

作为半导体晶圆代工领域的扛旗者,走过21年峥嵘岁月的中芯国际,对于国家与产业都有着举足轻重的影响。如今经过新一番董事会调整的中芯国际,能否抓住时代机遇更高速地成长?则是下一个令人期待的故事。

结语:六度“换帅”,中芯国际走到新节点

张汝京创立中芯国际之初,这家公司就担负着提升中国集成电路制造实力的使命。但同时,半导体行业本身就是全球化程度最高、技术难度最大的产业,中芯国际一直存在提升产业实力和企业谋求盈利,需要多元化背景、独立运行和国资份额逐渐提升、大股东谋求控制权等底层矛盾。

而这种矛盾反映在中芯国际管理层、董事会,就是外籍董事、高管人数逐渐减少,大股东和独立高管对企业走向存在分歧,技术路线不定。而这也是中国很多半导体公司在发展中所面临的问题,甚至是我国科技产业普遍面临的一个问题。

这样的情况下,中芯国际在今年已出现了5次重要人士变动,涉及董事会、管理层和核心技术人员,或许意味着中芯国际已走到一个新的节点。

参考信源:中芯国际港交所公告、财新《新世纪周刊》报道、中芯国际官网、《股权战争》苏龙飞