智东西(公众号:zhidxcom)
作者 | 程茜
编辑 | 李水青
智东西1月5日消息,今天,中国通信巨头中国移动有限公司以发行价人民币57.58元/股登陆A股,自此,中国三大通信巨头在A股聚齐。
中国移动上市首日股价高开低走,开盘价达到63元/股,高开9.41%。首日单股股价最高为63.58元,最低为57.75元。截至收盘,中国移动首日收盘价为57.88元/股,涨幅为0.52% ,最新市值达1.2万亿元。
至此,中国移动、中国电信、中国联通均实现“A+H”两地上市,当前,中国电信的A股市值为3935亿元,中国联通的A股市值为1233亿元。

▲截至今日收盘,中国移动股价变化
根据招股书,1997年9月3日,中国移动成立,同年10月23日首次公开发行股票并于香港联交所上市。1997年10月22日,中国移动公开发行美国存托股份(ADR)并于纽约证交所上市。2020年11月,美国政府责令中国3家电信运营商退市。2021年5月18日,该公司从纽约证交所退市。
截至2021年6月末,中国移动客户9.46亿、家装宽带客户2.05亿、总连接数21.5亿、基站数量528万个、5G基站数量50万个、5G套餐客户2.51亿,都位于全球第一。

▲中国移动全球规模
进入5G时代,中国移动在3GPP和ITU等国际标准组织牵头122个5G关键标准项目,累计提交标准提案7000余篇,国际标准贡献度位居全球运营商第一阵营,是中国企业首次牵头制定新一代通信系统需求、网络架构标准。截至2021年6月末,中国移动5G套餐客户数达到2.51亿户,规模居全球第一。
中国移动此次拟募集资金486.95亿元,其投资项目紧密围绕《中华人民共和国国民经济和社会发展第十四个五年规划和2035年远景目标纲要》提出的“加快建设新兴基础设施”和“加快数字化发展”。

▲中国移动募集资金用途
一、营收、净利润国内排名第一,毛利率高于行业平均
中国移动是全球领先的通信及信息服务企业,为个人、家庭、政企、新兴市场提供全方位的通信及信息服务。
2018年、2019年、2020年、2021年上半年,中国移动的营业收入分别为7368.19亿元、7459.17亿元、7680.70亿元、4436.47亿元。中国移动的盈利能力稳健,保持良好增长。
2018年至2021年上半年,中国移动的净利润分别为1168.69亿元、1064.75亿元、1081.34亿元、591.86亿元。
根据招股书,中国移动的营业收入和净利润在国内通信及信息服务企业中排名第一。

▲中国移动营收、净利润情况
报告期内,中国移动实现的毛利分别为2405.33亿元、2331.09亿元、2348.10亿元、1305.09亿元,毛利率分别为32.64%、31.25%、30.57%和29.42%。

▲可比公司毛利率对比
二、成智慧城市主要玩家,政企客户超1500万
中国移动自成立以来一直专注于信息通信领域,主要产品和服务随着信息通信技术从2G发展到5G而不断丰富。

▲中国移动主要产品演进
中国移动的主营业务分别为提供通信及信息服务,其他收入主要为销售手机、ICT设备及智能终端等。2018年至2021年上半年,该公司的主营业务收入分别为6709.07亿元、6743.92亿元、6956.92亿元、3932.15亿元。

▲中国移动主营业务和其他业务收入对比
目前,该公司的主营业务形成了包括移动通信、有线宽带的通信服务,以及IDC、云计算、物联网、数字应用与内容等一系列的信息服务,覆盖个人、家庭、政企和新兴市场,涉及全球200余个国家和地区,拥有全国9.46亿移动客户、2.05亿家庭客户、1553万政企客户。

▲主营业务在不同市场收入情况
中国移动的个人市场收入占比逐年降低,2018年至2021年上半年从75.78%降低到64.99%,政企市场占比变大,从12.12%上升到18.58%,中国移动成为智慧城市领域的一大主要玩家。
在个人市场,中国移动结合用户需求提供多形态智能终端、多样化组合套餐,并且打造了“和彩云”“云游戏”“云VR/云AR”等一系列特色产品。
▲中国移动个人市场服务场景
截至2021年6月末,中国移动客户数达9.46亿户,5G套餐客户数达2.51亿户,均居全球第一,重点应用用户规模过亿,其中“和彩云”为1.16亿用户提供安全、智能、便捷、不限速的云存储服务。
针对家庭市场,中国移动持续加大家庭宽带基础设施建设投入,将智慧家庭应用场景延伸至家庭安防、智能控制、社交沟通、健康养老、教育办公等众多领域。

▲中国移动家庭市场服务场景
在智慧家庭服务方面,该公司积极推动开放合作,成立“中国移动智慧家庭合作联盟”,联合超400家合作伙伴、推出超1200款产品。截至2021年6月末,中国移动家庭宽带客户达2.05亿户,其定制电视机盒子“魔百和”客户达1.54亿户。2021年1-6月智慧家庭增值业务收入达100.94亿元,同比提升35.60%。
在政企市场,中国移动坚持“网+云+DICT(DT云和大数据技术+IT信息技术+CT通信技术)”融合发展,在云服务方面,中国移动强化“N+31+X”移动云资源布局和“4+3+X”IDC资源布局;在5G垂直行业方面,该公司落地首个5G+智慧电网、首个无人驾驶矿用卡车、首个5G远程手术和首个5G全场景智慧港口;在DICT解决方案方面,中国移动打造云视讯、千里眼、移动办公、和校园等15款产品,提供车辆协同、工业互联网、智慧校园、智慧医疗、智慧城市等行业DICT解决方案。
▲中国移动政企市场服务场景
截至2021年6月末,中国移动政企客户数达到1553万家,同比增长37.56%。2020年,该公司政企市场收入1129.20亿元,同比增长25.78%;DICT收入达到435亿元,同比增长66.51%。2021年1-6月,政企市场收入730.74亿元,同比增长32.37%:DICT收入达到333.98亿元,同比增长59.78%。
除个人、家庭、政企市场外,中国移动还在重点布局国际业务、数字内容和移动支付等新兴领域。首先,在国际业务上,中国移动国际/港澳台漫游服务覆盖264个方向,5G开通方向43个;与466家运营商达成深度合作,联合27个电信行业领先伙伴开展“牵手计划”,覆盖全球超过30亿移动用户。
其次,在数字内容方面,中国移动推出“云网边+分发”的云游戏服务,基于 “虚拟+现实”融合推出云VR/云AR业务。在移动支付领域,中国移动推出“和包支付”第三方支付平台,截至2021年6月末,和包支付平台注册用户数已达2.93亿户,支持银行总数185家。
三、2020年研发占比1.45%,布局AI、云计算
中国移动所属的信息通信行业,是融合通信、电子信息、计算机等诸多学科的综合性领域。
2018年、2019年、2020年、2021年上半年研发投入分别为38.65亿元、66.70亿元、110.99亿元、57.95亿元,占营业收入的比例分别为0.52%、0.89%、1.45%、1.31%。

▲中国移动研发费用
根据招股书,与可比上市公司对比,中国移动的研发费用率高于中国联通、中国电信等行业平均水平,且与行业趋势保持一致。而通讯企业华为2021年研发投入为1418.93亿元、云计算和人工智能公司阿里云也已超1000亿元,与之相比,中国移动的研发投入并不高。

▲可比公司研发费用对比
中国移动将5G与人工智能、大数据、云计算、边缘计算、物联网等新兴信息通信技术融合。
在人工智能领域,中国移动正式发布运营商首个自研人工智能平台“九天”,集成上百项自研和外部人工智能能力。

▲中国移动自研人工智能平台“九天”(图片来源为光明网)
中国移动在物联网领域,全面升级中国移动物联网开放平台OneNET和物联网连接管理平台OneLink的连接能力,OneLink连接规模达7.24亿,成为全球规模最大的物联卡连接平台;OneNET连接规模达2.06亿,平台能力处于行业第一梯队。

▲中国移动OneNET平台(图片来源为OneNET官网)
除此之外,在云计算领域,中国移动规划建设全国“N+31+X”移动云资源池,自研云计算产品在现网大规模应用,超过30万节点;大数据领域,中国移动建立的大数据平台日均接入超过1100TB数据,并提供全面敏捷的储算、数据、工具开放能力;边缘计算领域,致力于构建分级边缘计算体系,推出边缘云产品,打造边缘计算服务能力,建成全球规模最大的内容分发网络,分发网站增至9.3万家。
截至2021年6月末,中国移动专职研发人员超过18000人,近五年专职研发人员数量增长四倍。
中国移动在境内拥有或使用的己获授予的主要专利共计9139项,在境外拥有或使用的己获授予的主要专利共计373项,位居全球电信运营商第一阵营。
此外,中国移动还承担了多项国家关键核心技术攻关项目,已部署或正在研发的国家级项目有23项,项目包括《基于服务的6G核心网关键技术研究》、《6G总体技术研究》等,自研项目有22项。
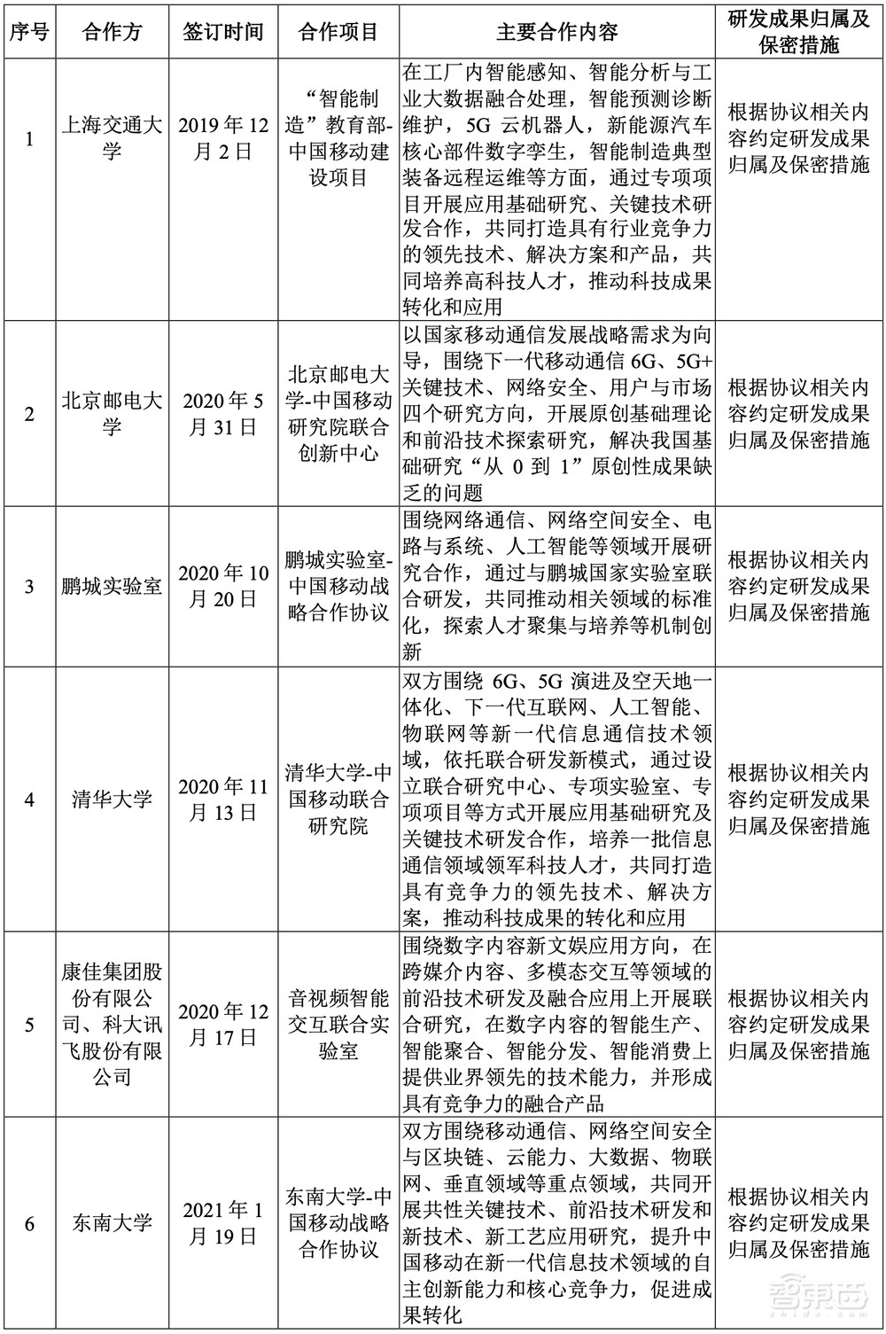
在推进自主研发的同时,中国移动和国内知名高等院校、创新实验室以及行业知名企业建立合作,其中有上海交通大学、北京邮电大学、彭城实验室、清华大学、康佳集团股份有限公司、科大讯飞股份有限公司、东南大学。

▲中国移动与国内知名高等院校、创新实验室以及行业知名企业合作情况
四、供应商较为稳定,阿里、腾讯、中国电信是客户
报告期内,中国移动年度前五大客户是阿里巴巴集团控股有限公司、腾讯控股有限公司、中国电信集团有限公司、中国建设银行股份有限公司、中国联合网络通信集团有限公司、中国农业银行股份有限公司,其整体客户结构较为分散。前五大客户销售收入占当期主营业务收入比例较低,分别为3.23%、3.30%、3.32%和3.47%。

▲中国移动前五大客户
中国移动的单一客户收入占比较低符合公司业务特点和经营模式,其客户结构稳健,抗风险能力较强。
中国移动对应主营业务的采购内容主要包括网络设备及基础设备和网络运营、支撑及使用成本,其余采购内容占比相对较小。报告期内,中国移动前五大供应商为华为技术有限公司、中国电信集团有限公司、中国联合网络通信集团有限公司、中国铁塔股份有限公司、中兴通讯股份有限公司,其主要供应商较为稳定。

▲中国移动前五大供应商
中国移动业务开展过程中会涉及网间结算和电路及网元租赁,因此报告期内前五大客户和供应商中存在中国电信集团有限公司和中国联合网络通信集团有限公司既是客户又是供应商的情况。
中国移动前五大供应商中,中国铁塔系公司的参股公司,持股比例为27.93%。
五、中国移动BVI持股超70%,超5%股东仅1家
中国移动BVI注册地在英属维尔京群岛(BVI),该公司持有中国移动73.73%的股份,为控股股东。除中国移动BVI外,其他股东持有股份均在5%以下。
中国移动集团通过其全资子公司中国移动(香港)集团持有中国移动BVI 100%的股份,为实际控制人。中国移动集团成立于1999年7月22日,国务院国资委和全国社会保障基金理事会分别持有该公司90%和10%的股份。

▲中国移动股权结构图
中国移动共有董事8名,其中包括执行董事4名,分别为杨杰、董昕、王宇航、李荣华,独立非执行董事4名,是郑慕智、周文耀、姚建华、杨强。
杨杰出生于1962年7月,毕业于法国雷恩商学院工商管理博士学位,教授级高级工程师。杨杰曾在陕西省邮电管理局、山西省电信公司、中国电信集团任职,现任中国移动执行董事兼董事长,并同时担任中国移动集团董事长及中移通信董事、董事长。

▲中国移动董事长杨杰(图片来源为天眼新闻)
中国移动的主要控股子公司有46家,主要参股公司5家,分别为浦发银行、中国铁塔、科大讯飞、True Corporation、亚信科技。
结语:政策支持+市场需求助力信息通信发展
信息通信行业的创新发展在国家层面战略高度不断提升,2019年中央经济工作会议、2020年3月中央政治局常委会会议以及《中华人民共和国国民经济和社会发展第十四个五年规划和2035年远景目标纲要》等都明确提出了要加快5G技术研究和产业发展。
5G凭借超大带宽、超广连接、超低时延的技术特点,将在更多样化的业态领域满足用户的数字生活需求,为企业提供更具价值的市场机遇。并且,在下游行业,短视频、超高清直播VR/AR等大流量应用场景的市场需求不断增加,催生了数字产业化和产业数字化的发展。
不过,当前5G应用仍处于发展初期,相关产业链发展、技术研发等尚待进一步成熟,未来发展仍面临技术更新、成本优化、模式落地和市场推广等多方面不确定性,同时5G需要与各行业在标准制定、设备研发、产品应用等环节进行深度融合,融合进度也具有一定不确定性。