智东西(公众号:zhidxcom)
作者 | 李水青
编辑 | 漠影
智东西1月17日报道,今日,企业级AI解决方案供应商青岛创新奇智科技集团股份公司(简称“创新奇智”)正式启动公开招股,拟全球发售4474.44万股H股,每股发售价介于26.3-27.3港元,预计将于2022年1月27日挂牌上市。

随着挂牌上市,这家成立不足4年的AI公司有望成为继商汤科技之后的第二家在港股挂牌的AI企业。
创新奇智创立于2018年2月,不同于很多将安防作为主要落地领域的AI明星企业,创新奇智聚焦制造、金融服务业两大核心赛道。知名机构弗若斯特沙利文报告显示,创新奇智是中国最大制造业AI解决方案供应商。
根据招股书,创新奇智已在2021年前三季度营收实现5.53亿元营收,同比增85.8%,2018-2020营收复合增长率达252.5%,各领域客户达到超400家,其中制造业营收超过50%,已跃升第一大主营业务。
完成本次IPO后,创新奇智有望成为登陆港交所的 “AI+制造”第一股。
随着国家在“十四五”时期更加重视智能制造领域,创新奇智也获得更多资本青睐。2021年4月,创新奇智刚完成海尔旗下聚焦硬科技产投的海创母基金C+轮融资,紧接着在2021年6月又获得了软银愿景基金的D轮融资。IPO期间,软银更是连续加注成为基石投资者。
本次赴港IPO,创新奇智70%的募集资金将主要用于技术研发和提升商业化能力等。
一、成立不足4年,总营收超12亿元,复合增长率252.5%
根据招股书,创新奇智在2018年、2019年、2020年及2021年前三季,营业收入分别为3.72千万元、22.91千万元、46.23千万元、55.3千万元,报告期内的总营收12.8亿元。2018-2020营收复合年均增长率达到252.5%,2021 前三季同比增长85.8%。

在2018年、2019年、2020年及2021年前三季,创新奇智经调整亏损净额分别为4.54千万元、16千万元、14.45千万元以及8.1千万元。
由于聚焦科技密集领域,公司和大多数AI驱动企业一样仍未完全扭亏为盈。究其背后主要原因,一是在研发成本方面,公司投入研发经费分别达到2870万元、1.13亿元、1.82亿元及1.77亿元,2021前9个月的研发投入已接近2020全年水平。另一个是在制造业属性方面,软硬一体化的模式不可避免地提高了营业成本。
创新奇智联合创始人兼CEO徐辉毕业于上海交通大学,与此前刚刚成功上市的商汤科技联合创始人兼CEO徐立,以及第四范式创始人兼CEO戴文渊均属上海交大系,更为巧合的是,这三家企业分别先后在港交所提交了上市申请。不同的是,徐立与戴文渊均是技术背景,而徐辉则是商务背景,曾在国际知名企业IBM、SAP、微软等公司担任高级管理者职位,深耕B2B企业服务领域多年,具有深厚的商业化操盘经验和服务多个行业的交叉经验。再加上背后来自董事长李开复和创新工场团队的加持,创新奇智形成了“技术”和“商业”双轮驱动模式。

▲创新奇智联合创始人兼CEO徐辉
根据招股书,截至2021年9月30日创新奇智的研发团队由195名成员组成,占雇员总数的52.8%。
拥有优质的创业团队班底,创新奇智自成立以来就是资本的宠儿,在获得创新工场和成为资本的天使轮融资后,2019年1月和12月先后获得中金甲子领投的超4亿人民币的A轮和A+轮融资、华兴新经济基金领投的近4亿元B轮融资。
加上中金甲子在2020年领投的C轮融资,海尔旗下投资平台海创母基金主导的C+轮,以及开篇提到的软银领投的D轮投资,创新奇智可以说迅速滚起了资本“雪球”。
而在现金流方面,根据招股书,其流动资产净值自2020年12月31日的人民币11.3亿元,增加62.3%至2021年9月30日的人民币18.3亿元,为其日益扩张的业务运营提供足够的流动性。
二、欲摘“AI+制造”第一股,客户覆盖钢铁、工程建筑等领域
根据招股书,创新奇智营收主要聚焦制造业、金融服务及其他行业。
其中,主营业务制造业板块在2018年、2019年、2020年及2021年前三季营收分别为1.36千万元、7.84千万元、19.31千万元及28.11千万元。“AI+制造”收入占比提高到50.8%,覆盖钢铁冶金、能源电力、汽车装配等多个领域。实际上,说创新奇智是一家智能制造企业也不为过。

金融板块业务是创新奇智的另一大营收分支, 2018年、2019年、2020年及2021年前三季创新奇智的营收分别达到0.54千万元、5.35千万元、18.35千万元及19.28千万元。值得一提的是,创新奇智的“AI+金融”解决方案不是提供靠近应用前端、主要以软件实现的验证、营销、风控或客服,而是从金融机构的IT基础设施层面切入,包括智能数据中心基础设施运营、智能数据治理、智能混合云管理等,可以说应用场景更“重”。
此外,创新奇智也探索“AI+其他行业”落地,包括零售、信息技术等领域。不过这块业务的营收贡献正在逐年缩窄,从中可以看出创新奇智并不像其他很多AI公司一样场景越做越散,而是越来越聚焦。
总的来说,不同于我们熟知的很多AI企业,选择安防、交通等为主的政府级客户领域,创新奇智主要做的是“AI+制造业”的生意。如果IPO推进成功,创新奇智将有很大可能成为港交所“AI+制造业”第一股。

▲创新奇智面向紧固件领域的AI螺丝质检机
当下,随着我国进入新的发展阶段,“百年之未有大变局”之下,人口红利减退及其带来的“用工荒”问题将更加严峻,催促各行各业进行新一轮转型。同时,纵观当下形势,大国战略博弈进一步聚焦制造业,美国“先进制造业领导力战略”、德国“国家工业战略 2030”、日本“社会 5.0”等以重振制造业为核心的发展战略,均以智能制造为主要抓手,我国也力图抢占全球制造业新一轮竞争制高点。
2021年11月30日,工信部印发的《“十四五”智能制造发展规划》指出,到2025年,70%的规模以上制造业企业基本实现数字化网络化,建成500个以上引领行业发展的智能制造示范工厂,建成120个以上具有行业和区域影响力的工业互联网平台。规划还提出要增强供给能力,智能制造装备和工业软件市场满足率分别超过70%和50%,培育150家以上专业水平高、服务能力强的系统解决方案供应商。
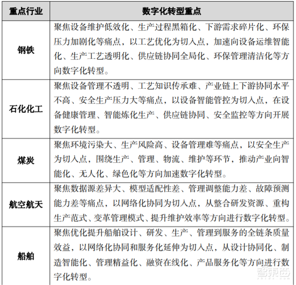
同时,《“十四五”信息化和工业化深度融合发展规划》框定,我国将在钢铁、石化化工、煤炭、航空航天、船舶等多个工业领域促进数字化转型。

创新奇智发力领域与国家政策导向不谋而合。根据招股书,创新奇智主营制造板块中,汽车装备领域营收在2021年前三季达11.64千万元,增长超十倍,为增长最快板块。同时,3C电子板块也在2021年前三季实现7.78千万元营收,实现翻番增长。此外,钢铁冶金、OLED面板半导体、能源电力、工程及建筑也是创新奇智重点布局的领域。

招股书中也披露了一些公司的大型解决方案,比如在某大型钢铁制造企业客户方案中,创新奇智为其建立了全球首套智能铁水运输系统。通过自动驾驶、机器视觉等技术进行铁水自动化运输,并自动调度车辆、优化路径,从而使得人力成本降低近70%,一个熔炉场地每年节省超人民币400万元。
在某智能工程雷达检测案例中,创新奇智推出工程雷达检测系统进行现场勘查、结果验证及算法优化,助力铁路检修,在自动评估空隙、厚度及加固物数目等重要指标方面减少了人工干预及提高检查效率,检测准确度上超出专家平均水平37%。

三、“1+N和1*N”模式创新,三大底层AI平台赋能
我们再从技术角度来看,创新奇智围绕“制造智能、边缘视觉、智能数据中心、智能数据治理”四大业务主题,提供AI产品及解决方案。
根据招股书,创新奇智的AI产品及解决方案组合,包括基于资产的解决方案(ABS)及快速部署产品(RDP),可根据客户要求应用于多种业务场景,或通过组合搭配封装多个ABS或RDP或特定模块进行适当定制。
简单说,就是一些功能可以通过标品模块来实现。随着这些模块的持续沉淀和迭代,这种基于技术资产的方式能够帮助创新奇智用最短时间、较少工程量、更低的成本,打造可快速交付的解决方案。
自2016年谷歌阿尔法狗(AlphaGo)击败围棋世界冠军李世石起,人工智能创业潮与落地潮在中国逐渐兴起。当下,中国人工智能企业已经达到全球先进水平,但与此同时,“烧钱多、变现慢、商业模式成疑”也成为其被外界质疑的主要痛点,叠加上美国制裁等因素,许多AI明星创企处境艰难。即使是近期上市涨超81%的商汤科技,背后也是一番艰难。
在技术商业化落地方面,创新奇智有其差异化打法,这在其本次公布的招股书中也有所提及。
相比于安防、零售等行业,制造场景面临更多行业碎片化需求。不同于很多其他AI企业在一开始先建立AI平台,再寻找落地领域,这一“top-down”的平台化模式;创新奇智从一开始就选择了相反的“bottom-up”策略,即从应用场景切入,然后做横向、纵向复制,最后再沉淀出适合制造业场景的底层技术平台。
针对行业的差异化需求,创新奇智从行业客户的某一应用场景切入,通过首个项目的成功设立典范,鼓励客户用AI解决更多应用场景的问题,从而创造客户粘性。创新奇智将此视为“1+N”合作。
根据招股书,目前创新奇智的客户已超过400名,其中,制造业客户由2018年的16家增长至2020年的93家。正是在这些灯塔客户案例积累下,创新奇智逐渐形成了一批可复用的ABS及RDP组件,快速复制到同领域的更多客户,创新奇智将此视为“1*N”扩张。
追溯到底层技术平台,目前,创新奇智基于计算机视觉和机器学习技术,已独立沉淀出三大专有AI平台:ManuVision机器视觉智能平台、MatrixVision边缘视频智能平台、Orion分布式机器学习平台,是中国少数几家具备专有深度学习平台的公司之一。

1、ManuVision机器视觉智能平台
ManuVision机器视觉智能平台是一个由深度学习技术赋能的边缘机器视觉检测软件系统,旨在定位、测量、检测及识别常见缺陷或关键指标。
2、MatrixVision边缘视频智能平台
MatrixVision边缘视频智能平台,系统化地结合边缘计算和深度学习,配备创新奇智专有的边缘计算设备,可以执行视频流解码、图像编码及解码、模型转换与迁移、模型部署及实时推理等任务。
3、Orion分布式机器学习平台
Orion分布式机器学习平台是企业级端到端机器学习平台,通过智能资源调度中心(IRC)、智能数据自动化中心(DAC)及自动化机器学习(AutoML),支持大规模AI开发的整个流程,既用于内部模型训练,亦开放给客户使用。
招股书还提到,公司正在建立一个开放式架构技术平台以吸引AI行业价值链中的更多参与者及加深与各类行业参与者的合作。ManuVision及MatrixVision平台目前嵌入在客户现场边缘部署的ABS及RDP,未来将发展成为依托云并具更高兼容性的平台,以通过无线或5G网络连接不同行业参与者的更多设备和应用,并且支持与第三方插件兼容,吸引AI行业价值链的更多参与者。
根据知名调查机构IDC报告,创新奇智是2020-2021H1中国第四大机器学习平台厂商。创新奇智招股书中提及,截至2021年9月30日创新奇智累计申请634项AI相关专利,成功注册126件,其中包括79件发明专利。
结语:智能制造新风口锻造AI新明星
随着AI技术驱动企业纷纷冲刺IPO,一些企业已经在港股、科创板上获得了二级市场的认可。对AI企业自身来说,他们能获得了资本市场新输送的血液,对行业来说,他们面向大众对人工智能进行了更广泛的科普。
当下,国家多项“十四五”规划指明智能制造发展的方向前景,这让我们看到AI、5G等新一代信息技术在完成了对安防、商业、金融等领域的第一波渗透之后,下一步,有望在工业制造领域带来一个新风口。
以创新奇智为代表的“AI+制造”玩家有望踩准风口,通过IPO这一关键转折,迈向新的发展阶段。正如创新奇智CEO徐辉曾谈道,公司取名为“创新奇智(AInnovation)”,取自“AI+Innovation”,同时也有“做人工智能推动传统行业智能化转型的一面‘旗帜(奇智)’之意”。
当然,制造业是AI技术落地中难啃的一块“硬骨头”,创新奇智已经抢占了技术和行业落地先机,当这一领域的竞争日趋激烈时,如何激流勇进,在更多场景中验证赋能实体经济的价值,将成为其新的挑战。