智东西(公众号:zhidxcom)
作者 | 李水青
编辑 | 心缘
从上周末到本周,“东数西算”成了股市“最靓的仔”。

“东数西算”意指将东部的数据传送到西部做计算。2月17日,国家多部门印发通知同意在京津冀、长三角、粤港澳大湾区、成渝、内蒙古、贵州、甘肃、宁夏等8地启动建设国家算力枢纽节点,并规划了10个国家数据中心集群。
基于这样的全国一体化大数据中心体系,“东数西算”正式拉开序幕。(《历史时刻!“东数西算”国家工程全面启动》)
国家发改委创新驱动发展中心副主任徐彬在接受媒体采访时说道:“从经济上来看,(东数西算)每年能带动投资4000亿元。”
投资哪里来?入局有什么门槛?落地节奏如何?
尽管这些问题还在热烈中,但股市已经先燥起来了。2月21日,A股市场的50只“东数西算”概念股集体上涨,当日收盘涨停个股达到24只。
再看看产业这边,包括三大运营商、阿里、腾讯、浪潮、曙光、百度、快手等云计算产业龙头企业,都纷纷发声支持“东数西算”工程。各个地方的行动可以追溯到更早,比如宁夏枢纽早在“十四五”规划中就计划,到2025年国家(中卫)数据中心集群内“东数西算”算力占比达70%以上;甘肃枢纽庆阳数据中心集群也提出要新增数据中心标准机架40万台。
在中央一声“枪响”之下,资本、企业、地方——各方力量无一不为这个继“西气东输”、“西电东送”之后最重要的跨区域资源配置项目献策出力。
其实,“全国一体化算力网络国家枢纽节点”建设早在2021年5月启动,经过近一年酝酿,如今全国一体化大数据中心体系总体布局设计终于完成。可以预测,而后将有一大批新建数据中心建设围绕国家圈定的这“10个圈”展开。

一个“新基建”的春天来了,令产业各界感到兴奋不已。与此同时,“东数西算”工程将如何推进?谁会是每年4000亿元背后的投资者?谁是首批上阵的主力?又有哪些产业链玩家已经拿到了入场“门票”?这些问题正在被行业密切关注。
顺着“八大枢纽、十大集群”地图,我们与多位行业人士聊了聊,试图探讨这些问题的答案。
一、“东数西算”投资从哪来?
每年带动4000亿投资,这块新“蛋糕”令人垂涎。
“蛋糕”来自哪里?
多位业内人士称,“东数西算”项目中的数据中心将以新建为主,国家财政会给予单项不超过15%的财政支持。不过,具体到各个地方,现在各地大数据局都在牵头制定规则,具体政府和市场的比例是多少,政策可能会不一样。
一些地方已经在行动了。比如,甘肃枢纽庆阳数据中心集群这边,当地已经计划面向“东数西算”新增数据中心标准机架40万个,引进培育数据信息骨干企业50家。
“东数西算”火了,这把“火”的铺垫由来已久。
自去年3月以来,我国中央和地方开始逐渐推出“新基建”行动方案。作为“新基建”明星,数据中心成为各地用来发力数字经济的“香饽饽”。然而看似“遍地开花”,实际上有些地方陷入了零散和“一哄而上”的状态。
“东数西算”项目在肯定数据中心建设的基础上更进一步,让一些不适合建设的地方放弃重复建设,避免资源浪费,同时响应“双碳”目标。
而从国内的新基建区域布局来看,“东数西算”有望改变我国仅有不足二成数据中心布局在西部的局面。基于“东数西算”政策,中国电信人士称我国数据中心东西比例有望从当下的7:3在2025年调整至6:4。
是不是意味着新的大型数据中心主要建设在西部了?
多位业内人士告诉我们,东部枢纽可能仍是首批建设主力。正如国家发改委规划的,在很长一段时间里,西部仍主攻时延要求低的冷数据存储,大量需要迅速计算、高并发的热数据则放在东部。
由中央划定的八大枢纽、十大集群亮相,理论上标志大型数据中心主要在这八个圈之内,其他地区将得不到政府政策优惠。中国电信公司也在新闻稿中发布预测称,到2025年,八大枢纽节点数据中心规模占比达到85%。
尽管国家发改委高技术司负责人回应了下一步行动规划,但当下“东数西算”具体如何推进仍然没有定论。
多位业内人士传达出一个意思:“东数西算”可能远比“南水北调”、“西电东送”复杂。后者是国家投资工程面向公共服务,“东数西算”则需依靠市场,且生产的算力更多将卖给企业。背后,生产成本、算力定价、算力销路等方面都需要在制定计划的时候考虑进来。
即便如此,当中央画了一张如此清晰的地图,云计算巨头们立马“磨刀霍霍”。
而沿着“东数西算”划定的十大数据中心集群区域地图,我们发现多家科技企业已经在此布局,其中,包括阿里、腾讯、华为、三大运营商等在内的云服务龙头已经命中了多个地区。而它们,也正是政府财政之外“东数西算”项目投资的重要来源。

▲在八大节点的十大集群各大科技企业的布局情况
二、阿里腾讯华为等已布局,命中多个数据中心集群
纵观“东数西算”七大枢纽,我们关注的各大科技企业几乎都有布局。
当把物理边界锁定到张家口、中卫、和林格尔等十大集群,我们发现这里几乎成了阿里、腾讯、华为三大云服务商的主战场。
实际上,这一战场看起来已经过一轮角逐,从而使我们看到,几乎每个集群都呈现出1~2个更加显著的龙头玩家。比如,在京津冀枢纽的张家口集群,阿里是最主力的数据中心落地者;在宁夏枢纽的中卫数据中心集群,中国移动和中国联通则占据主导。

1、阿里:在京津冀枢纽,用张北的风为冬奥提供云服务
“张北的风点亮北京的灯”,在今年冬奥会,张北县还同时基于风电能力为冬奥提供了云计算服务。这依靠京津冀数据中心枢纽的阿里张北数据中心。
在京津冀枢纽,距离北京230公里的张家口市张北县,阿里张北数据中心已于2016年9月投产。
这个数据中心集群由阿里云联数据中心、阿里数据港数据中心、阿里中都草原数据中心组成,采用风电、光伏等绿色能源,就像是一个存放10万台处理器的“大房子”,这是国内云计算数据中心规模最大的浸没式液冷集群。

▲阿里巴巴张北数据中心1号园区
与此同时,在张北宣化区,阿里宣化数据中心也于2021年10月开工,紧密建设中。该项目总投资70亿元,占地总面积约900亩,计划安装机柜数量约35500台。这标志除了张北,宣化也成为京津冀枢纽的重要担当。
除了主要布局京津冀,阿里也在其他枢纽建立了数据中心,尽管这些数据中心不一定汇聚在十大集群内。比如,其内蒙古枢纽乌兰察布超级数据中心于2020年6月正式对外开放,乌兰察布虽然不是本次十大集群之一,却是内蒙古枢纽中条件优渥且已经吸引了多个数据中心落地的重要地区。

2、腾讯:命中多个集群,把5万台服务器放进贵安山洞里
相比于阿里,腾讯的数据中心选址相对分散,但也命中多个数据中心集群。
东边,在张家口集群,腾讯怀来数据中心总规划占地面积1000亩,项目总投资300亿;在长三角枢纽,上海市青浦区藏着一个亚太第一的数据中心,容纳10万台服务器,正是出自腾讯之手。
西边,在成渝枢纽,位于两江新区的腾讯西部云计算数据中心二期预计2022年建成投用,将凭借20万台服务器成为中国西部最大的单体数据中心;在贵州枢纽,腾讯贵安七星数据中心,在洞内布局5万台服务器,极限PUE达到1.1左右。PUE是评价数据中心电能利用效率的指标,根据“东数西算”规划,各地的数据中心建设也明确了绿色节能目标,比如集群内数据中心PUE要控制在1.25以内。

▲腾讯贵安七星数据中心
可以看到,腾讯在“东数西算”工程中有强大的基础,不仅布局东部“热数据”,还布局西部“冷数据”存储,选址与国家东数西算布局枢纽吻合度高。
3、华为:在贵安建其全球最大云数据中心
贵州是大数据大省,在本次划定的贵安数据集群,华为在全球最大的云数据中心正在紧锣密鼓地建设中。
这个可容纳100万台服务器的数据中心,是华为云业务的重要承载节点,承载了华为云和华为流程IT、消费者云等业务。该项目总用地面积1521亩,总体建成后将可容纳100万台服务器,PUE仅为1.12。在数据中心满负荷运行的情况下,预计每年可节省电力10.1亿度,减少碳排放81万吨,相当于年植树3567万棵。

▲华为贵安数据中心
当前,基于云服务、网络设施、服务器、存储等多项业务,在中国布局了五大数据中心。其中,贵州枢纽的贵安、内蒙古枢纽的乌兰察布,两地分别是华为云“南一北”两大云数据中心。此外,华为还在甘肃枢纽布局了庆阳华为云计算大数据中心。此外,华为在京津冀、长三角、粤港澳地区布局了三大核心数据中心。
可以看到,贵阳贵安成为汇聚多家巨头的地区。根据贵阳市政府公告,贵安聚集了移动、联通、电信、华为七星湖、华为高端园、腾讯、苹果的7个超大型数据中心,加上在建的有17个,成为全球集聚超大型数据中心最多的地区之一。
4、快手、优刻得等也已布局
当然,除了我们列到的这几个主玩家,包括快手、优刻得、百度、京东、字节跳动、美利云等互联网或云服务企业也公布了其布局。尽管这些数据中心规模不一,且有的在规划的枢纽节点内但不一定聚焦十大集群,但这仍意味着它们获得了重要的入局“门票”。
比如,在科创板上市的优刻得公司是一家云计算服务商。在长三角枢纽,其投建的青浦数据中心项目(一期)于2020年8月18日开工,总投资19亿元,规划用地面积约41.98亩。两期全部建成后合计可以容纳5000台机柜。

▲UCloud青浦自建大型绿色节能数据中心效果图
三、数据从东往西怎么送?三大运营商还是你“大哥”
“东数西算”不仅关注数据中心,还关注数据传输。
相比于此前多地的单体数据中心项目,“东数西算”更加强调“联网”,包括打通枢纽内部以及东西部间数据直连通道。也就是说,西部不仅要建设数据中心,还要铺设更多的运营商网络。这将改变我国网络设施在北上广深等我国东部地区分布过于集中的格局。
那么数据从东到西怎么送?还要看三位运营商“老大哥”。实际上,凭借云计算和网络优势,它们已经在各个枢纽建了大量数据中心,直连全国各地。
1、中国移动:落地中卫“沙漠硅谷”,或成“东数西算”示范路线
在宁夏枢纽,一个名为中卫的城市正在成为一个东方的“沙漠硅谷”,而这也是本次“东数西算”项目圈定的十大数据中心集群之一。
左边沙漠,右边黄河,中卫年平均气温8.8度,电价低至0.36元/度,吸引了亚马逊云科技、美利云、中国移动、中国联通、天云网络、创客超算等多个企业建设超大型数据中心,服务器装机能力达到60万台。
中国移动公司是宁夏枢纽的一大龙头。2021年3月,中卫西部云基地中国移动(宁夏)数据中心二期项目进入铺地板等收尾阶段。该项目规划分五期,总投资130.45亿元,建成将具备2万个机架、40万台服务器的承载能力。

▲中卫西部云基地中国移动(宁夏)数据中心
该数据中心直连北京、西安、广州、成都、杭州五个方向,已成为国家信息中心设立的国家电子政务“一主三备”西部云备份节点,很有可能直接成为“东数西算”的示范线路。
中国移动的数据中心还覆盖其他多个“东数西算”数据集群。比如,中国移动(苏州)数据中心位于“东数西算”工程圈定的江苏省苏州市吴江区,2021年12月的最后一天二期工程落成,总投资50亿元,交付后是江苏省内规模最大、建设标准最高的大型数据中心。
除此之外,中国移动还在内蒙古枢纽、贵州枢纽、成渝枢纽建立了中国移动呼和浩特数据中心。
2、中国联通:华韶数据谷数据中心今年1月投产
前面提到的“沙漠硅谷”中卫西部云基地,不仅是中国移动的青睐地,也是中国联通的数据中心布局地。中国联通中卫云数据中心占地200亩,总投资40亿元以上,年均PUE值控制在1.1-1.2之间。
这是一个新工程,2021年7月,投资3.5亿元的中国联通中卫云数据中心一期工程完成,共计1500台标准机柜,2万台服务器规模。与此同时,二期项目也立刻开工,计划总投资5亿元,可容纳2000余台机柜,3万台服务器的规模,成为中国联通在宁夏枢纽的最新布局。

▲中国联通中卫云数据中心内部
但中国联通的布局不止于此,在粤港澳大湾区枢纽,中国联通华韶数据谷数据中心已于2022年1月24日正式投产运营,总机柜数2736台,PUE低于1.292,可以说是“东数西算”工程中的范本项目。
在成渝枢纽,中国联通成都郫都云数据中心投资20亿元,配备10万台数据机柜。除此之外,在贵安、重庆等数据中心集群中,中国联通也有布局。
3、中国电信:布局成渝枢纽和内蒙古
在过去很长一段时间里,成渝枢纽的数据中心主要负责对一些冷数据进行存储,这一定位将在“东数西算”项目中继续强化。
重庆数据中心集群是各大公司盯上数据中心建设“宝地”,比如中国电信。
中国电信两江腾龙数据中心于2019年6月开工,投资13亿元,这个重庆电信与腾龙控股集团合作的项目,被客户腾讯评为“未来全球微模块机房建设的标杆样板房”,2020年8月已交付二期项目。前文中提到的上海腾讯青浦区数据中心,也是与上海电信合建。

▲中国电信两江腾龙数据中心
除了成渝枢纽,中国电信在内蒙古枢纽也有命中,其云计算内蒙古信息园整体建设项目总投资173亿元,总占地面积1500亩,是当时亚洲规划规模最大的云计算数据中心。工程完工后具备15000台机架、15万至20万台服务器。
四、“东数西算”拉动“信创”,浪潮曙光万国数据等成潜在赢家
看完数据中心投建方,我们再来看看上游产业链,而这正是在这几天里股市增长最快板块。

面向这些五花八门的玩家,“东数西算”项目在选择供应商时会设哪些门槛?
除了绿色化、上架率等指标,强调本土化供应的“信创”可能成为一大参考标准。
业内人士告诉我们,国家主导的“全国一体化算力网络国家枢纽节点”将可能更加倾向选择“信创”产品,这为本土企业带来了机遇。但本土CPU产能不足、虚拟化技术瓶颈、落地价格等问题都需要时间解决。计划和市场两者之间面临的矛盾将在这一项目中更加凸显。
数据中心产业链中包括服务器、存储、网络设备、数据中心运维、光模块等多个产业链环节。作为其中的龙头选手,浪潮、曙光、万国数据等企业实际上也已经预定了“东数西算”占位。
1、浪潮:全国101个云中心,布局成渝、京津冀等枢纽
虽然“东数西算”项目涉及的产业链很长,但建设数据中心,服务器一定是首先需要考虑的基础设施。
作为服务器稳居中国第一的IT基础设施提供商,浪潮公司已经在全国布局101个云中心和323个分布式云节点。据称,浪潮云7大核心云数据中心在“东数西算”成渝、京津冀、长三角、粤港澳枢纽地区均有布局。
“绿色化”是“东数西算”工程的一大主要要求。作为落地国家枢纽的数据中心,浪潮(重庆)云计算中心于近日入选了国家绿色数据中心名单。浪潮(重庆)云计算中心通过采用变频改造、削峰填谷、智慧能源管理平台等技术,推动云中心的PUE较同期降低了0.15,每年减少碳排放约198吨。浪潮强调的“智算中心”,这种面向更多的智能化应用需求提供的服务平台,有望成为“东数西算”中的典型基础设施。

2、曙光:主打曙光计算服务及“绿色化”,
“全国一体化数据中心”强调算力“一张网”,面对这样的算力中心互联需求,服务器提供商曙光早在2021年7月推出了算力基础设施和公共计算服务平台——曙光计算服务。该平台旨在通过曙光计算服务链接遍布全国的数据中心算力资源,实现算力互通互联,这与“东数西算”宗旨吻合。
在“东数西算”强调的“绿色化”方面,曙光率先实践了液冷节能技术且拥有安全和服务全体系能力。据称,通过采用其液冷技术,数据中心能实现全地域全年自然冷却,PUE值可降至1.04。这一指标可以说远低于“东数西算”项目中要求的1.2。
据悉,成立于1996年的曙光曾推出国内首款规模化量产的液冷服务器,目前其智算中心在广东珠海、安徽合肥、浙江桐乡等地陆续落成,江苏昆山等地进入建设阶段。

3、万国数据:各大枢纽运营和在建70座自建数据中心
看完服务器,再看看数据中心建设与运营,就是这个放服务器的“大房子”。“东数西算”板块中,包括万国数据、奥飞数据、光环新网等多个玩家都见证了股价涨停。
以万国数据为例,成立于2001年的万国数据是亚洲最大的中立第三方数据中心运营商,截至2021年第一季度末在京津冀地区、长三角地区、粤港澳大湾区,以及西南等地区运营和在建70座自建数据中心。换句话说,国内三分之二主流的公有云服务商都将其POP点接入万国数据。
在成渝枢纽重庆数据中心集群,万国数据与重庆两江新区2019年开始合建占地73.7亩的数据中心项目,成为新加坡与重庆企业之间的桥梁与纽带。近日刚刚完成红杉中国新基建基金领投的6.2亿美元融资,体现了资本市场对其的青睐。
4、数据港、易华录等本土化玩家迎机遇
从近日热火的“东数西算”概念股我们都能看到,大多数都是涨停态势。除了我们提到的这几家服务器、机房等主要基础设施供应商,还有多家智东西长期关注的存储、光模块等细分领域玩家也迅速冲到人们的视野中。
比如数据中心运营公司数据港,它是上海市静安区国资委投资控股的国有企业。有业内人士推测,国家“东数西算”工程可能优先考虑本土供应商,这为数据港公司带来了新机遇。表现在股价上,2月18日之后3个交易日上涨23.17%。
存储提供商易华录是一家央企小龙头,近日也发声称,已在京津冀、长三角、成渝、贵州、宁夏等全国算力网络国家枢纽节点建设数据湖,与发改委“东数西算”工程规划相当契合。
“东数西算”不仅强调数据中心节点,更强调节点间的网络互联,将冷数据、温数据存在西部并能让数据及时被东部取用。依托于蓝光存储的数据湖以及蓝光产品,是易华录的核心业务,正是能够支持数据实现像“搭高铁”一样的快速传输互联效果。
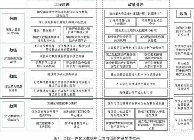
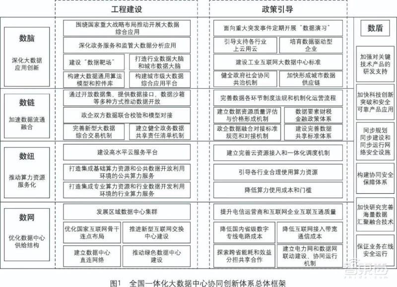
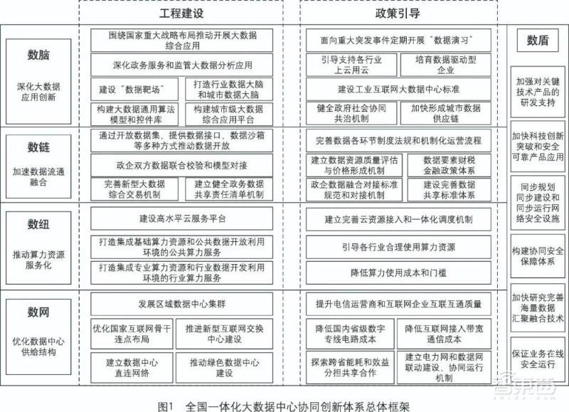
总的来说,建设全国一体化大数据中心协调体系是一个系统工程,涉及数网、数纽、数链、数脑等层层递进的多个环节。随着体系日益成熟,覆盖的产业面也将越来越广。因此,吃到“蛋糕”的玩家可能远不止上文提到的这些。

结语:“东数西算”开启新基建新阶段
随着国家发改委高技术司宣布“东数西算”启动,云计算行业的一个新故事诞生了。这让长期不冷不热的IT板块在股市上燥了起来,而在产业侧,科技巨头们已经纷纷发声表态。
但不仅仅是资本圈和产业需要这样的故事,更是数字经济发展需要的“新基建”集约化发展计划。随着“东数西算”进一步节奏明确,一种更加高能高效、绿色可持续的新经济发展方式将会在中国出现。