芯东西(公众号:aichip001)
作者 | 程茜
编辑 | Panken
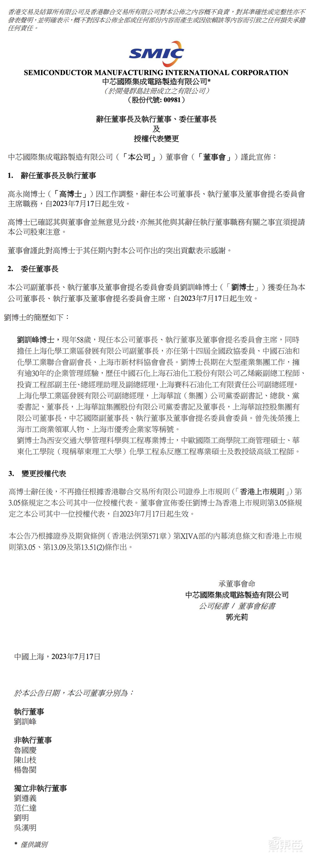
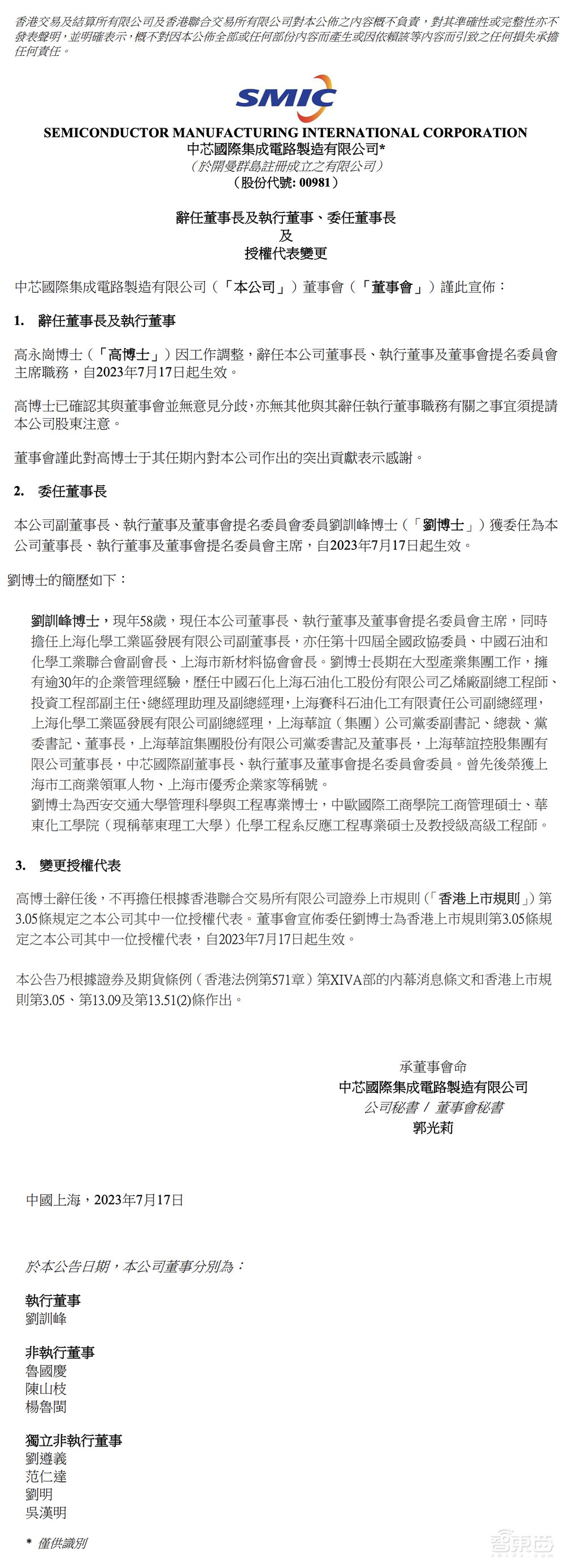
芯东西7月17日消息,今天下午,中芯国际在港交所发布公布宣布重大人事变动!
高永岗博士辞任中芯国际董事长、执行董事及董事会提名委员会主席职务,中芯国际副董事长、执行董事及董事会提名委员会委员刘训峰博士获委任为中芯国际董事长、执行董事及董事会提名委员会主席,自2023年7月17日生效。
目前,中芯国际的官网已经更新,刘训峰博士任董事长、执行董事。

此外,中芯国际还在港交所发布了新的董事会成员及其角色名单。

2021年9月,时任中芯国际执行董事、首席财务官兼公司秘书的高永岗获任中芯国际代理董事长职务,履行董事长职务。高永岗为南开大学管理学博士,曾担任电信科学技术研究院(大唐电信科技产业集团)总会计师、大唐电信集团财务有限公司董事长等职务。
此次,已是中芯国际2000年创立至今第七次董事会成员换血。
一、即日生效,辞任与董事会无意见分歧
公告显示,高永岗博士辞任的原因是工作调整,并且高永岗博士已确认其与董事会并无意见分歧,亦其他与其辞任执行董事职务有关之事宜须提请中芯国际股东注意。
此外,高永岗博士辞任后,不再担任根据香港联合交易所有限公司证券上市规则(香港上市规则)第3.05条规定之中芯国际其中一位授权代表。
董事会宣布委任刘训峰博士为香港上市规则第3.05条规定之中芯国际其中一位授权代表,自2023年7月17日起生效。
于本公告日期(7月17日),中芯国际董事分别为,执行董事刘训峰,非执行董事鲁国庆、陈山枝、杨鲁闽,独立非执行董事刘遵义、范仁达、刘明、吴汉明。
公告全文如下:

二、高永岗博士2021年获任董事长职务
中芯国际的官网资料显示,高永岗2021年9月获任中芯国际代理董事长职务,履行董事长职务。除中芯国际公司董事长、执行董事外,他还曾担任中芯国际若干子公司及参股公司的董事或董事长。
他为南开大学管理学博士,曾担任电信科学技术研究院(大唐电信科技产业集团)总会计师、大唐电信集团财务有限公司董事长等职务。高永岗现任江苏长电科技股份有限公司董事长及上海奕瑞光电子科技股份有限公司独立董事,同时担任中国会计学会常务理事等职位。
他曾在多个企业或机构担任财务或企业负责人,拥有超过30年的企业管理经验。

▲前中芯国际公司董事长、执行董事高永岗博士(左)中芯国际董事长、执行董事刘训峰博士(右)
刘训峰博士除中芯国际董事长、执行董事外,同时担任上海化学工业区发展有限公司副董事长,以及第十四届全国政协委员、中国石油和化学工业联合会副会长、上海市新材料协会会长。
他为西安交通大学管理科学与工程专业博士,中欧国际工商学院工商管理硕士、华东化工学院(现称华东理工大学)化学工程系反应工程专业硕士及教授级高级工程师。
长期在大型产业集团工作的刘训峰博士,同样拥有超过30年的企业管理经验,历任中国石化上海石油化工股份有限公司乙烯厂副总工程师、投资工程部副主任、总经理助理及副总经理,中芯国际副董事长、执行董事及董事会提名委员会委员等职位,并且曾先后荣获上海市工商业领军人物、上海市优秀企业家等称号。