芯东西(公众号:aichip001)
作者 | ZeR0
编辑 | 漠影
芯东西8月14日报道,上周五,厦门智能视觉芯片龙头企业星宸科技提交注册稿,距离创业板IPO上市只差临门一脚。

星宸科技成立于2017年12月,法定代表人为林永育,无控股股东和实际控制人。中国台湾芯片设计龙头企业联发科是其第一大间接股东。
作为国内视频监控芯片龙头企业,星宸科技自研全套AI技术,包含AI处理器指令集、AI处理器IP及其编译器、仿真器等全套AI处理器工具链,并于去年获得工信部授予的国家级第四批专精特新“小巨人”企业荣誉。
▲边缘侧AI协处理器的应用
过去三年,星宸科技累计营收为62.46亿元,净利润达15.35亿元。
根据Frost&Sullivan数据,2021年星宸科技在智能安防领域的全球IPC SoC市场和NVR SoC市场、全球USB视频会议摄像头芯片市场、中国1080P及以上行车记录仪芯片市场,出货量均位列市场第一。
本次IPO,星宸科技拟募资30亿元,用于新一代AI超高清IPC SoC芯片研发和产业化项目、新一代AI处理器IP研发项目等。

以此计算,星宸科技估值达到304.62亿元。而在2019年5月8日前,星宸科技的估值仅为2.82亿元,经历Pre-A、A、B、C轮融资后估值达到45.22亿元,到2022年2月因间接股权转让股权估值达226.10亿元。这意味着成立短短5年来,星宸科技的估值足足暴涨108倍。

一、三年营收逾60亿元,主营三类AI芯片产品
2020年、2021年、2022年,星宸科技营收分别为11.93亿元、26.86亿元、23.68亿元,净利润分别为2.17亿元、7.54亿元、5.64亿元。
▲2020年~2022年星宸科技营收、净利润、研发费用变化(芯东西制图)
其业绩变化与全球消费电子市场需求景气度下滑的外部环境密切相关。星宸科技预测2023年度营收为22.18亿元,较2022年度下降6.30%;归母净利润为2.01亿元,较2022年下降64.42%。
报告期各期,星宸科技的综合毛利率分别为42.83%、46.73%、41.00%,2022年度综合毛利率与可比公司均值及中位数相近。

星宸科技的产品主要应用于智能安防、智能车载、视频对讲等领域,各类产品型号及具体终端应用场景情况如下:

其智能安防芯片方案分为用在前端的网络摄像机(IPC) SoC和后端的网络视频录像机(NVR)或混合视频录像机(XVR)SoC两大类。两类SoC产品的最高AI算力均达到4T。
▲自设立以来,星宸科技三大产品线核心技术的发展及新品推出情况
其视频对讲芯片主要应用于视频会议,通过搭载自研AI处理器,可运行包括人脸识别、物品分类、手势识别等深度学习的各类算法,在会议场景实现人脸签到、语音自动翻译等功能。这类产品最高AI算力也是4T。
▲2020年~2022年星宸科技主营业务收入分布变化(芯东西制图)
其智能车载芯片主要运用于车载视觉产品,部分车载视觉芯片产品已通过AEC-Q100车规认证,进军前装/准前装市场,与全球多家知名整车厂商开展深度合作;高端车载视觉芯片产品还集成了自研AI处理器,可运行多种车载应用算法。
星宸科技各类产品的单位成本具体情况如下:

二、4个“第一”、1个“第二”
星宸科技的行业内主要竞争对手包括安霸、联咏科技等境外厂商,以及华为海思、富瀚微、北京君正、 寒武纪、瑞芯微、国科微等境内厂商。
在智能安防领域,以出货量口径计算,2021年星宸科技在IPC SoC市场和NVR SoC市场的份额均位列全球第一。
目前全球IPC SoC市场呈现高度集中状态,星宸科技、富瀚微、北京君正、联咏科技、安霸、华为海思等公司为主要厂商。
▲星宸科技及主要竞争对手在主推高端IPC SoC产品型号的性能指标对比
根据Frost&Sullivan数据,以出货量口径计算,2021年全球IPC SoC市场前五大供应商合计占据了85.5%的市场份额,星宸科技以36.5%的市场份额排名全球第一。
▲2021年全球IPC SoC市占率(出货量计,资料来源:Frost&Sullivan)
全球NVR SoC市场同样呈现高度集中状态,星宸科技、富瀚微、华为海思、联咏科技等公司为主要厂商。
▲星宸科技及主要竞争对手在主推高端NVR SoC产品型号的性能指标对比
根据Frost&Sullivan数据,以出货量口径计算,2021年全球NVR SoC市场前四大供应商合计市占率高达97.7%,星宸科技以38.7%的市场份额排名全球第一。
▲2021年全球NVR SoC市占率(出货量计,资料来源:Frost&Sullivan)
2021年全球USB视频会议摄像头芯片市场中,星宸科技出货量市占率达到51.8%,位列第一,领先于联咏科技、华为海思和凌阳科技。
▲2021年全球USB视频会议摄像头芯片市占率(出货量计,资料来源:Frost&Sullivan)
在高端产品方面,星宸科技目前主推最高规格的视频对讲芯片SSU9481G搭载自主研发、算力水平在业内具备一定优势的AI处理器以及业内先进的USB3.0接口,是业内少有的同时通过产业兼容性测试USB IF、Windows hello、Teams、Zoom、腾讯会议认证的产品。
▲星宸科技及主要竞争对手在主推高端视频对讲芯片中的USB视频会议摄像头芯片产品型号的性能指标对比
智能车载芯片中行车记录仪芯片市场的主要厂商为凌通科技、星宸科技、联咏科技和杰理科技。
▲星宸科技及主要竞争对手在主推高端智能车载芯片的行车记录仪芯片产品型号的性能指标对比
在智能车载领域,以出货量口径计算,星宸科技2021年在中国行车记录仪芯片市场的份额为24.0%,位列第二。
▲2021年中国行车记录仪芯片市占率(出货量计,资料来源:Frost&Sullivan)
在细分市场中,星宸科技在中国1080P及以上行车记录仪芯片市场的出货量占比为50.0%,位列全国第一。
▲2021年中国1080P及以上行车记录仪芯片市占率(出货量计,资料来源:Frost&Sullivan)
三、研发人员占比达78.40%,正在研发第四代AI处理器
星宸科技2020-2022年研发投入金额分别为2.69亿元、4.54亿元、4.86亿元,占同期营收的比例分别为22.53%、16.90%、20.54%,最近三年研发投入复合增长率为34.52%。
报告期内,星宸科技委托联发科及其控股子公司提供非核心的产品开发服务,2020年、2021年、2022年采购金额分别为0.38亿元、0.30亿元、0.23亿元,占当期研发费用的比例分别为14.31%、6.68%、4.75%。
截至2022年12月31日,星宸科技共有750名员工,其中研发人员有588人,占总员工数的比例达78.40%。
其核心技术人员为林博、孙明勇、孙凯、何虎,分别承担不同的重要研发工作。

其中孙明勇出生于1979年,其他三位均为80后。林博、孙明勇、孙凯均曾就职于晨星软件研发(深圳)有限公司,林博、孙明勇、何虎之前工作过的上海晨思电子科技有限公司如今已更名为联发科软件(上海)有限公司。林博曾任华为技术有限公司海思技术专家,孙明勇曾在三星电子(中国)研发中心担任过高级软件工程师。
星宸科技拥有大量核心IP资源,包含图像IP、视频IP、高速模拟IP和音频IP等,在图像信号处理、音视频编解码、显示处理等领域具有领先优势,并积极投入AI等新领域的芯片研发,拥有 ISP技术、AI处理器技术、多模视频编码技术、高速高精度模拟电路技术、先进制程SoC芯片设计技术等多项核心技术。
报告期各期,其核心技术产生的收入分别为11.81亿元、26.51亿元、23.22亿元,占营收的比例分别为99.06%、98.71%、98.08%。
根据IPO文件,星宸科技AI处理器IP研发已迭代至第三代,具有这些特征:1)可缩放的架构,支持0.2T到32T的算力配置;2)能效比达0.2W/T;3)通过指令集的更新,对最新的AI算法进一步加速和支持,提供更强算法适配性;4)通过软件编译器优化,使芯片运算资源的使用更加有效,DDR内存带宽的占用更节省,调试手段更丰富高效。
目前,星宸科技正在研发第四代AI处理器。
截至招股书签署日,该公司拥有158项已授权专利,其中境内发明专利33项、境外专利125项;在申请中专利有218项,其中境内发明专利90项,境外专利128项。
四、芯智国际为最大客户,联电是第一大供应商
星宸科技的主营销售模式以经销为主、直销为辅,2022年经销金额占比高达92.88%。报告期各期,其产销率分别为98.45%、86.02%、108.97%。

该公司在全球范围内积累了丰富的终端客户资源,智能安防芯片大规模应用于行业领先的安防监控品牌的终端产品中,视频对讲芯片方案覆盖了多家全球主流视频对讲企业,智能车载芯片进入了多家知名的车载视觉厂商的供应链体系。
报告期内,其主要客户包括芯智国际有限公司、香港北高智科技有限公司、威欣电子有限公司、三全科技股份有限公司、奇普仕股份有限公司、普联技术有限公司、锐力科技股份有限公司等,不存在向单个客户的销售金额占营收比例超过50%的情况,不存在对单一客户重大依赖的情况。

2022年度,星宸科技向第一大客户芯智国际有限公司及其关联方销售金额占公司当期营收比例较高,主要原因是星宸科技新增主要终端客户客户C、客户J于2021年通过芯智国际有限公司及其关联方与公司建立合作。2022年度随着双方合作的深化,经销商为向该等终端客户销售而采购公司产品的需求上升。
基于行业特点,全球范围内符合星宸科技技术及生产要求的晶圆制造及封装测试供应商数量较少,且行业集中度较高。
2020年、2021年度、2022年,星宸科技向前五大供应商采购的金额分别为6.24亿元、15.39亿元、9.61亿元,占采购总金额的比例分别为79.43%、77.92%、80.11%。除此之外,星宸科技IP和EDA供应商亦存在集中度较高的情况。

2021年,基于存储晶圆适用芯片范围广泛且因产品更新换代而被淘汰的可能性较低的特性,星宸科技为优化成本,在2021年存储芯片晶圆市场价格显著上涨的背景下,以相对市场价格较低的采购价格积极进行备货,致使该年度星宸科技对南亚科技、华邦电子采购量较高。
2022年,星宸科技对台积电的采购金额相较2021年显著提升,其主要原因是增加了对部分特定制程晶圆的采购、台积电对部分制程产品价格进行上调、当年人民币对美元有所贬值。
五、无实际控制人,联发科为第一大间接股东
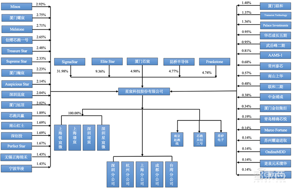
截至招股书签署日,星宸科技共有9个作为直接股东的员工持股平台,分别为厦门瀚宸、厦门耀宸、厦门旭顶、厦门芯宸、Elite Star、Treasure Star、Supreme Star、Auspicious Star、Perfect Star。其股权结构如下:

前十名股东持股情况如下:

星宸科技不存在控股股东及实际控制人。最近两年内,其无实际控制人的状态未发生变更。
为保证公司控制权状态的稳定,间接持有星宸科技第一大股东SigmaStar(开曼)100%股权的联发科已出具《关于不构成实际控制及不谋求星宸科技股份有限公司控制:
1、联发科及SigmaStar(开曼)在任何情况下不会通过任何途径谋求星宸科技的控制权;联发科及SigmaStar(开曼)尊重星宸科技依据有效的章程或其修订之章程进行公司的经营与管理,不会利用持股地位干预公司的正常经营活动。
2、未经星宸科技的事前书面同意,不会直接或间接采取任何方式(包括但不限于增资、受让股份、二级市场购入、签署一致行动协议、关联方关系、合作等任何途径)扩大在公司的持股比例以及股份表决权比例。
3、不会以直接或间接的方式谋取对公司董事会的控制权。
▲SigmaStar(开曼)上层股权结构图
截至招股书签署日,星宸科技董事、监事、高级管理人员、核心技术人员及其近亲属直接及间接持有本公司股份的情况如下:

这些人员2022年度在星宸科技领取薪酬的情况如下:

结语:到2026年,中国AI芯片市场规模或将达到1470亿元
根据Frost&Sullivan数据,2021年中国AI芯片市场规模为251亿元,预计2021-2026年中国AI芯片市场规模将以42.4%的复合增长率增长, 2026年达到1470亿元。
▲中国AI芯片市场规模预测(资料来源:Frost&Sullivan)
近年来,在算法、数据和算力的三重驱动下,AI的功能越来越贴近社会中的主流需求,智能分析整合、人脸识别、大数据分析等智能视频技术蓬勃发展,越来越多地被应用于实地场景。目前,结合AI技术的视频监控芯片在技术上已突破填充率低、分辨率低和信号干扰严重的难题。智能化升级可极大程度上帮助视频监控芯片提升视频信息处理效率、加快各模块之间的传输速度等。
视频监控芯片被市场视为AI最好的落地场景之一。该市场上除原有参与者如华为海思、星宸科技、联咏科技、安霸、富瀚微、北京君正、瑞芯微、国科微等企业之外,越来越多的厂商进入视频监控芯片行业,并推出搭载AI模块的芯片产品,市场竞争日趋激烈。
视频监控芯片具备高度的系统复杂性和专业性,需要掌握ISP技术、AI处理器技术、多模视频编码技术、高速高精度模拟电路技术、先进制程SoC设计技术等核心技术。具备AI底层技术的公司可更顺利地研发核心技术、掌握发展主动权。
由于这些核心技术均需要专业研发团队长时间探索、研发和不断验证才能实现。再加上视频监控芯片行业需要具备深入的产业理解、长期技术积累及设计经验,同时下游客户对芯片方案的导入控制非常谨慎严格。总体来看,星宸科技等主流玩家的护城河和行业地位都相当稳固。