科创南方(公众号:southtech001)
作者 | 佳慧
编辑 | 云鹏
科创南方11月9日报道,近日,深圳迎来了第七个“人才日”。作为中国改革开放的先行地之一,近年来科技创新成为深圳经济发展的重要引擎,深圳十分重视科技人才的引进和培育。
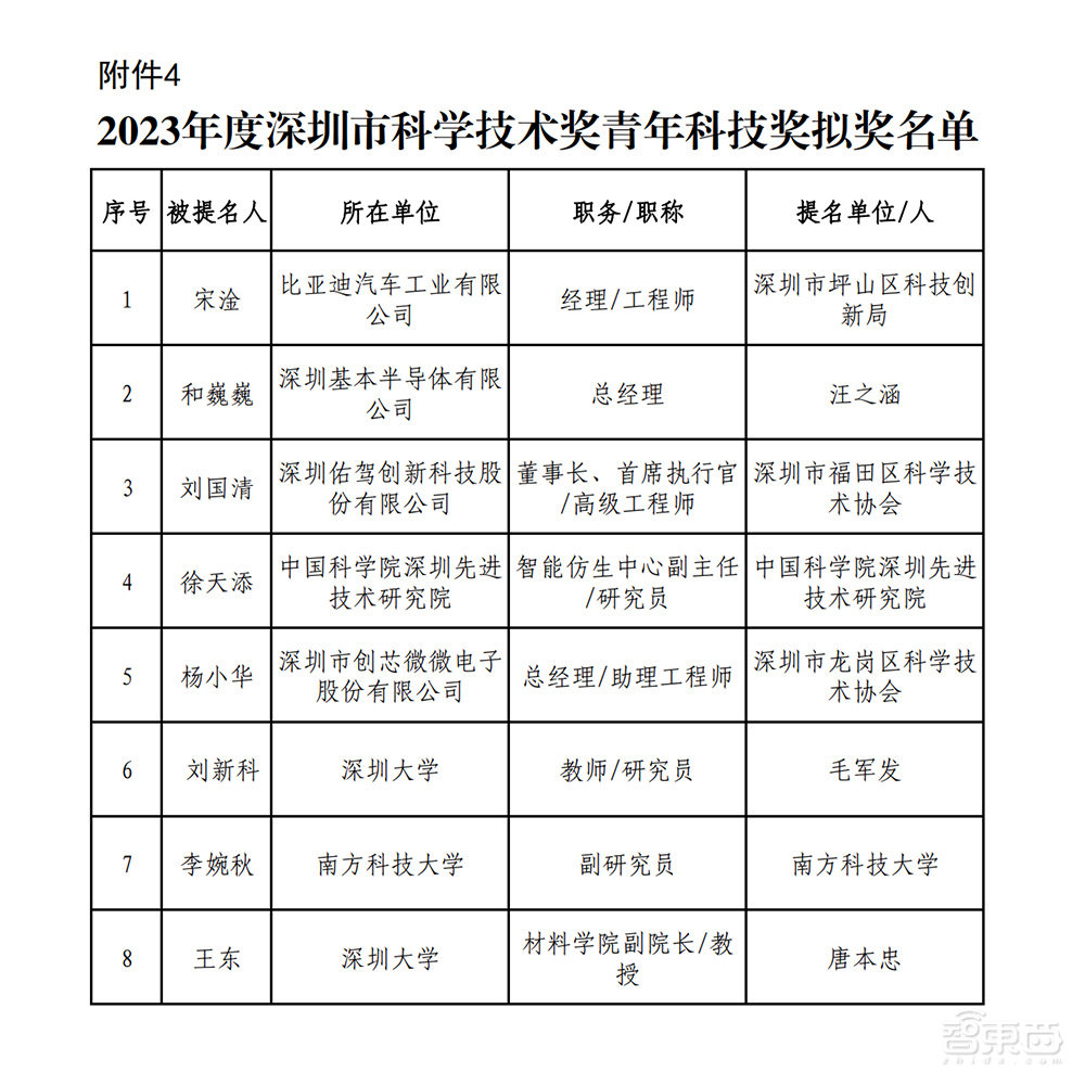
最近,深圳市科学技术奖励委员会就公示了2023年度深圳市科学技术奖拟奖名单,包括自然科学奖、技术发明奖、科技进步奖、青年科技奖、专利奖和标准奖6个方面的奖项,共8名人选和140个项目获奖。其中青年科技奖为唯一的个人奖项,有8名深圳青年科技工作者得奖。

前段时间美国斯坦福大学与爱思唯尔数据库(Elsevier)联合发布了“2023年度全球前2%顶尖科学家榜单”(World’s Top 2% Scientists 2023)。据科创南方不完全统计,累计有732位学者上榜。累计为榜单中的人数直接相加,未做重复上榜筛选。
深圳市科学技术奖青年科技奖(以下简称“深圳市青年科技奖”)年龄限制为38岁以下,提名分为单位提名和专家提名,是深圳市政府出于调动广大科技工作者的积极性和创造性,鼓励科技创新等目的,专门为青年科技工作者设立的一个奖项,属于深圳市七项科学技术奖项之一。
目前深圳市青年科技奖已连续11年举办,自创立该奖项以来,已经评选出了近90位青年科技奖得主。例如大疆创始人汪滔、影石创新创始人刘靖康等人就曾获得过深圳市青年科技奖。
而全球前2%顶尖科学家榜单因为其比较严谨且受学界认可的评估方式,即对全球约700万科学家,分22个学科领域和176个子学科领域,统计他们的SSCI、SCI、EI期刊、EI会议等论文的被引次数、h指数、hm指数等,以此进行综合评估。

全球各大高校与科研机构都对该榜单的发布十分关注。可见,全球前2%顶尖科学家榜单已然是衡量一位科学家的学术影响力的权威指标之一。
深圳如今的科技人才实力如何?有哪些科技领域的顶尖人才?通过对2023年度深圳市青年科技奖,2023年度全球前2%顶尖科学家榜单中的科技工作者和学者进行统计、梳理,或许可以找到答案。
一、新兴科技领域青年获奖,1/4来自深圳大学
2023年度深圳市青年科技奖的获奖者主要来自新兴科技领域,如人工智能、新能源、新材料、生物医药等领域。
2023年度深圳市青年科技奖的获奖者分别是:
1、宋淦,比亚迪汽车工业有限公司经理、工程师。
2021年,宋淦曾作为高端纯电动乘用车关键技术研发及产业化项目的主要完成人,入选2021年度广东省科学技术奖科技进步奖拟奖项目特等奖。
据媒体报道,宋淦从事电动汽车动力电池及整车热管理技术研究工作,相关成果已在比亚迪主流产品中大规模应用,还获得过中国汽车工业科技进步特等奖等奖项。
此处没有找到其个人照片。

2、和巍巍,深圳基本半导体有限公司总经理。
2003年,和巍巍被保送至清华大学电气工程专业。2007年,在剑桥大学师从Patrick Palmer教授从事先进电力电子器件和系统方面的研究,主要研究方向为功率半导体器件IGBT的仿真设计及应用。获得了剑桥大学电力电子专业博士学位。
和巍巍曾获得过国家创新人才推进计划科技创新创业人才、中国电源学会科学技术奖之优秀青年奖等奖项。

▲和巍巍参加圆桌论坛
3、刘国清,深圳佑驾创新科技股份有限公司董事长、首席执行官。
刘国清博士毕业于新加坡南洋理工大学计算机工程系,曾经在新加坡CeMNet研究中心担任视觉算法研究员。

▲刘国清
4、徐天添,中国科学院深圳先进技术研究院智能仿生中心副主任、研究员。
徐天添在磁驱动微型机器人方向进行长期系统性研究,优化设计提高了微型机器人的运动效率,解决了软体微型机器人的多模态运动问题,提出了磁化异构的多机体系,解决了微型机器人在同一磁场中无法被独立控制的难题。
她还建立了微型机器人的自主路径规划与视觉伺服运动控制方法多次在机器人与控制领域期刊发表论文。徐天添曾获得过广东省科技进步一等奖、中国人工智能学会吴文俊人工智能自然科学二等奖等奖项。

▲徐天添(图源:深圳先进院)
5、杨小华,深圳市创芯微微电子股份有限公司总经理、助理工程师。
杨小华的资料在网络上没有详细记录。

▲杨小华
6、刘新科,深圳大学研究员。
刘新科主要研究领域为新能源高新技术领域的高迁移率氮化镓功率器件、新型二维材料的制备及其器件研究,他同时也入选了全球2%科学家榜单。
他曾主持过深圳市基础研究重点项目高性能氮化镓电子器件制造技术关键问题研究、广东省科技创新战略专项基于离子束剥离技术的大尺寸金刚石基氮化镓异质集成电子器件研究等项目。

▲刘新科(图源:深圳大学材料学院)
7、李婉秋,南方科技大学副研究员。
李婉秋2017年于清华大学获得理学博士学位,同年加入南方科技大学生物系从事博士后、高级研究学者工作。她还是澳大利亚Peter Mac癌症研究中心荣誉访问学者。
李婉秋的主要研究方向是通过运用冷冻电镜技术,结合生物化学、分子生物学、细胞生物学等方法研究与疾病相关的生物大分子结构与功能、表观遗传学调控相关的分子机制等,为相关疾病药物研发和治疗提供新思路。

▲李婉秋(图源:南方科技大学医学院)
8、王东,深圳大学材料学院副院长、教授。
王东的主要研究方向为聚集诱导发光(AIE)材料的开发、机理研究,及其在传感、生物成像和疾病诊疗等方面的应用。曾获得国家优秀青年、广东省杰出青年等基金项目。

▲王东(图源:深圳大学材料学院)
二、深圳高校顶尖科学家上榜占比近7成,深圳大学领先
全球前2%顶尖科学家榜单主要分为“科学影响力排行榜”和“终身科学影响力排行榜”2个部分。
总体来看,深圳高校的上榜人数累计为511人,在深圳统计约732人的总数中占比69.8%。高校中又属深圳大学上榜最多,累计上榜248人,其次南方科技大学累计上榜159人。
2023年度全球前2%顶尖科学家榜单中,科学影响力排行榜共计210198位科学家上榜,其中中国23484位,深圳592位。
深圳上榜的科学家分别属于38个单位,涉及76个子领域。其中上榜科学家数量前三的单位依次是深圳大学188人、南方科技大学159人、中国科学院深圳先进技术研究院53人。
具体统计的深圳上榜科学家见下表,其中有部分信息未查询到保留了原英文名:












深圳上榜科学影响力排行榜中,排名前三的科学家分别是:
1、朱健康,排名43,南方科技大学前沿生物技术研究院负责人。
朱健康的主要研究内容为渗透胁迫的感应和信号传导、低温胁迫的感应和信号传导、耐盐和耐氧化的机制、RNA介导的DNA甲基化、DNA去甲基化及其调控。
截至2023年3月,朱健康在Cell、Nature、Science、Nature Biotechnology等主流学术期刊发表论文超过500篇,其中19篇论文总被引次数14万余次;连续多年入选全球“高被引科学家”名单,是世界自然科学领域发表文章引用率最高的科学家之一。

▲朱健康
2、张瑞,排名609,香港中文大学(深圳)理工学院校长学勤讲座教授。
张瑞长期专注于无线通信领域的开创性研究,研究方向集中在智能通信,无人机、卫星通信,无线信能同传,智能反射面以及可重构MIMO。
他在国际顶级期刊和会议上总共发表450余篇论文,谷歌学术引用次数超过60000次,H指数超过120。张瑞还获得过2011年IEEE通信学会亚太最佳青年研究学者奖,2015年新加坡国立大学青年研究学者奖,并且获得过14项IEEE最佳论文奖。

▲张瑞(图源:香港中文大学(深圳)理工学院)
3、张正友,排名665,腾讯首席科学家。
在入职腾讯之前,张正友曾任微软研究院视觉技术组高级研究员,供职满20年。
在腾讯,张正友领导创建了机器人实验室Robotics X,致力推进人机协作的下一代机器人研究。2020年,张正友提出了“虚实集成世界“的新概念,将当前在 AI、VR、AR、MR领域的前景展望乃至互联网和物联网的思想进行了融合。

▲张正友(图源:腾讯)
深圳上榜科学影响力排行榜中,排名第一的青年科学家是:王俊,排名2628,深圳碳云智能科技联合创始人。
1992年,王俊进入北大读本科,1997年本科毕业,被保送攻读北京大学人工生命专业硕士研究生,随后又继续在北大攻读博士学位。
王俊的研究涉及基因组学等组学,生物信息学大数据分析,机器学习和人工智能等多个领域。
自1999年的研究生阶段开始,他就一直从事基因组学和生物信息学的研究,在专业期刊上共发表三百余篇论文,第一作者篇或通讯作者百余篇。其中在Science、Nature系列杂志、Cell及NEJM上发表百余篇(20篇为封面文章)。

▲王俊
三、港中大深圳超南科大排第二,碳云智能创始人双榜青年第一
2023年度全球前2%顶尖科学家榜单中,终身科学影响力排行榜全部共计204643位科学家,中国9013位,深圳144位。
深圳上榜的科学家分别属于22个单位,涉及43个子领域。其中上榜科学家数量前三的单位依次是深圳大学60人、香港中文大学(深圳)30人、中国科学院深圳先进技术研究院14人。
具体统计的深圳上榜科学家见下表,其中有部分信息未查询到保留了原英文名:

深圳上榜终身科学影响力排行榜中排名前三的科学家分别是:
1、张正友,排名1023。
2、张瑞,排名1702。
3、唐本忠,排名2642,香港中文大学(深圳)校长学勤讲座教授。
唐本忠主要从事高分子化学和先进功能材料研究。在聚集诱导发光(Aggregation-Induced Emission, AIE)这一化学和材料前沿领域取得了原创性成果,是AIE概念的提出者和AIE研究的引领者。
他已经发表学术论文2000多篇,总引用超177000次,h因子为185。2014年至今连续当选全球材料和化学双领域“高被引科学家”,今年还获得了生物材料全球影响力奖。

▲唐本忠(图源:香港中文大学(深圳)理工学院)
深圳上榜终身科学影响力排行榜中,排名第一的青年科学家仍然是王俊,排名12474。
结语:深圳顶尖科学人才培养效果佳,新兴科技是研究重点
例如AI、5G、先进材料、生物科技等新兴先进技术正在快速发展,这些技术的研究、推广和应用可以极大地推动经济的发展,改善人们的生活,为人们带来更安全、便捷、智能、节能的服务。
深圳作为全国创新与科技的重要中心之一,以及中国改革开放的先行地之一,在各科技领域通过人才政策、教育资源等措施,吸引人才、留住人才、培育人才,进行创新创造。以目前的2023年度深圳市青年科技奖和2023年度全球前2%顶尖科学家榜单结果来看,深圳人才培养的效果不错。
这些顶尖人才很多都在新兴科技方向发展,通过这些新兴科技的引领,将为深圳这座科技之城注入更多的活力和创造力。