科创南方(公众号:southtech001)
作者 | 佳慧
编辑 | 云鹏
科创南方11月21日报道,今天下午,广东省人民政府办公厅发布了关于印发“数字湾区”建设三年行动方案的通知。通知中包含了《“数字湾区”建设三年行动方案》(以下简称“行动方案”)全文。
行动方案中提出的到2025年的3年实施步骤,是2023年,启动“数字湾区”建设,粤港澳三地建立“数字湾区”联合工作机制,并在智慧城市共建、政务服务“跨境通办”、泛公共服务与资讯聚合、数字化招商引资、数字化人才培养、数字化均衡发展等重点领域率先取得突破。
2024年,粤港澳三地通过数字化合作,在推动要素资源流通、数字产业集聚发展、新型基础设施连通、社会数字化治理等方面,形成政府引导、企业主导、社会参与的多元共建模式,数字化成为大湾区建设的重要推动力。
2025年,基本完成“数字湾区”建设任务,实现大湾区数字化规制规则有效对接,新型基础设施建设高效联通,计算能力、存储能力均衡发展。“数字湾区”建设成为大湾区新的经济增长点,“数能”成为驱动经济社会高质量发展的新动能。
行动方案中还提出了大湾区实现7个“通”的建设目标,具体如下:
1、充分发挥数字政府“大平台、大数据、大服务、大治理、大协同”能力,推动粤港澳数据、人才、物流、资金畅通流动“要素通”。
2、数字化新型基础设施“基座通”。
3、市场主体投资兴业“商事通”。
4、数字产业集聚发展“产业通”。
5、社会数字化治理高效协同“治理通”。
6、公共服务融合便利“生活通”。
7、粤东粤西粤北加快“数字融湾”。
那么,到2025年实现7个“通”的建设目标,大湾区要从哪些方面具体推进,有哪些计划?哪些区域、哪些领域的企业将会得到服务支持?大湾区现存的,如前海深港现代服务业合作区这样的合作平台又会在此次的3年行动中起到什么作用?
从行动方案确定的大湾区发展主要任务及任务分工表、工作机制、保障措施,或许能够找到答案。
一、7“通”主要任务,4大合作平台先行先试
横琴粤澳深度合作区(以下简称“横琴”)、前海深港现代服务业合作区(以下简称“前海”)、南沙粤港澳全面合作示范区(以下简称“南沙”)和河套深港科技创新合作区(以下简称“河套”)是政府部位为了促进粤港澳三地经济发展创建的4大合作平台,在此次行动方案中,这4大平台发挥了先行先试的作用,以此为其它地区提供经验借鉴。
并且大湾区的算力、存储、数据等资源得到整合,为实现7“通”打下数字基础。具体的任务如下:
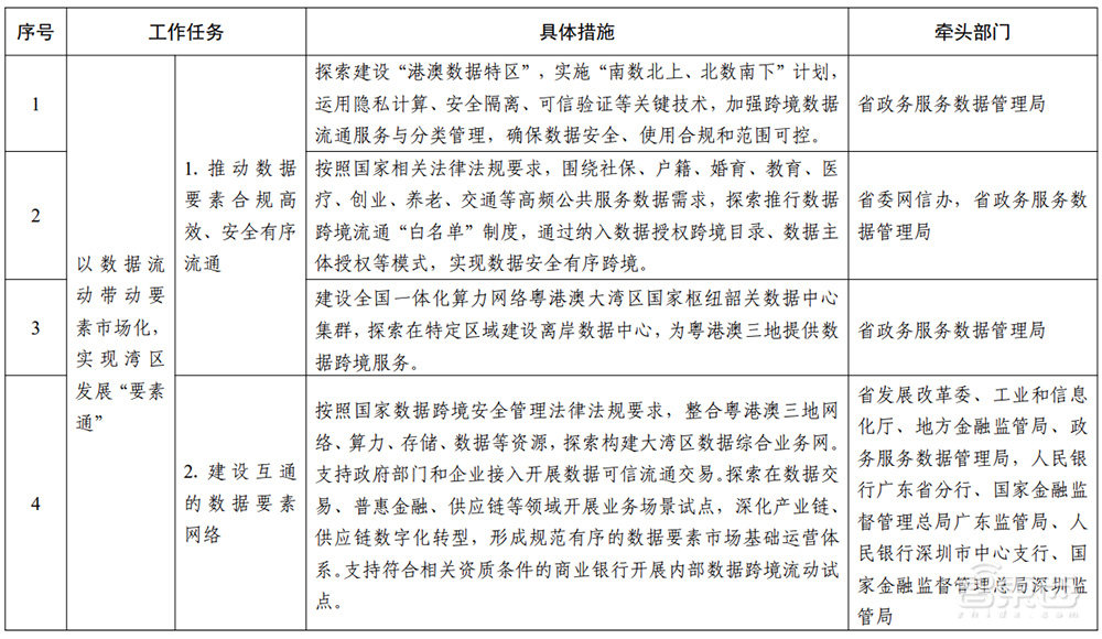
(一)以数据流动带动要素市场化,实现湾区发展“要素通”。
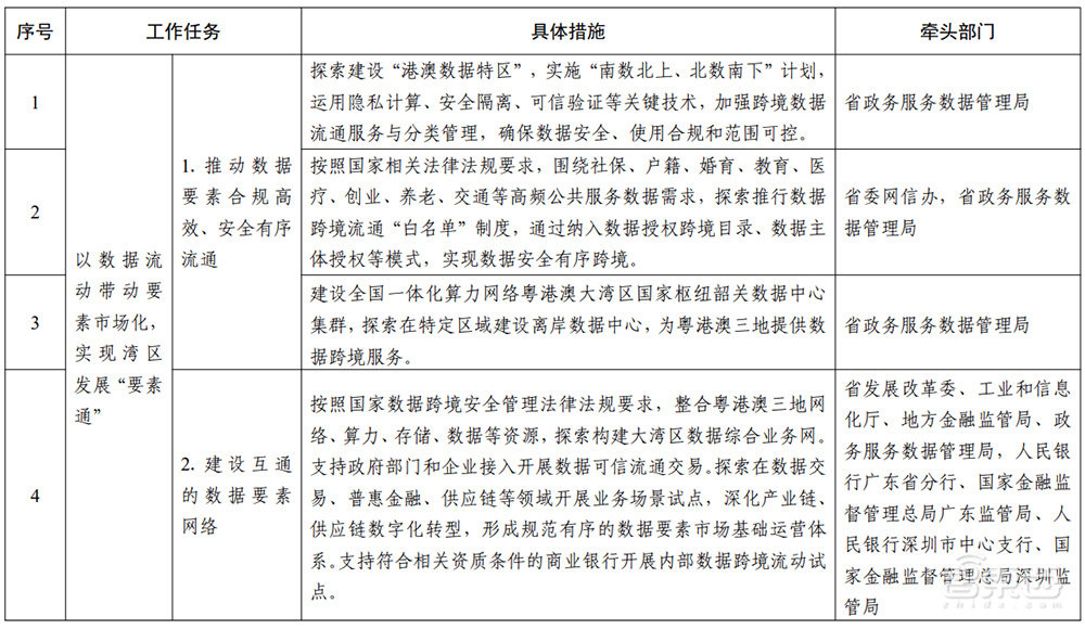
1、推动数据要素合规高效、安全有序流通。
探索建设“港澳数据特区”,实施“南数北上、北数南下”计划,运用隐私计算、安全隔离、可信验证等关键技术,加强跨境数据流通服务与分类管理,确保数据安全、使用合规和范围可控。
按照国家相关法律法规要求,围绕社保、户籍、婚育、教育、医疗、创业、养老、交通等高频公共服务数据需求,探索推行数据跨境流通“白名单”制度,通过纳入数据授权跨境目录、数据主体授权等模式,实现数据安全有序跨境。
建设全国一体化算力网络粤港澳大湾区国家枢纽韶关数据中心集群,探索在特定区域建设离岸数据中心,为粤港澳三地提供数据跨境服务。
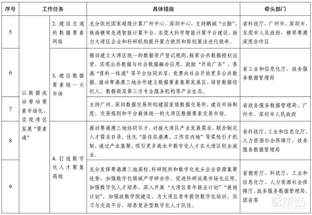
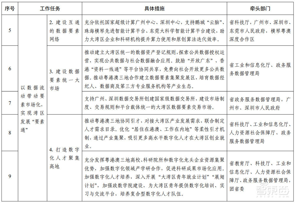
2、建设互通的数据要素网络。
按照国家数据跨境安全管理法律法规要求,整合粤港澳三地网络、算力、存储、数据等资源,探索构建大湾区数据综合业务网。
支持政府部门和企业接入开展数据可信流通交易。探索在数据交易、普惠金融、供应链等领域开展业务场景试点,深化产业链、供应链数字化转型,形成规范有序的数据要素市场基础运营体系。
支持符合相关资质条件的商业银行开展内部数据跨境流动试点。
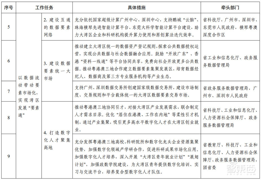
充分依托国家超级计算广州中心、深圳中心,支持鹏城“云脑”、珠海横琴先进智能计算平台、东莞大科学智能计算平台建设,助力大湾区企业和科研机构提升算力使用和原创算法迭代效率。
3、建设数据要素统一大市场。
推动建立大湾区统一的数据资产登记规则,探索公共数据授权运营,实现公共数据与社会数据融合应用。
鼓励“开放广东”、香港“资料一线通”等平台协同共享,免费向社会开放更多公共数据。推动粤港澳三地合作建立数据要素集聚发展区,培育数据经纪人、数据商及第三方专业服务机构等产业生态。
支持广州、深圳数据交易所创建国家级数据交易所,建设市场制度、交易规则和平台载体统一的大湾区数据要素交易市场。
4、打造数字化人才聚集高地。
推动粤港澳三地协同引才,对接大湾区产业发展需求,联合制定人才需求目录。
优化“居住在港澳、工作在内地”等柔性引才机制,通过产业集聚,吸引更多高水平数字化人才在大湾区创业就业。
充分发挥粤港澳三地高校、科研院所和数字化龙头企业资源集聚优势,加强数字化领域产学研合作,促进科研成果市场化应用。
加强数字化人才培养,深入开展“大湾区青年就业计划”“展翅计划”,加强政数学院建设,为大湾区青年提供数字化培训、实习与交流平台,培养复合型数字化人才队伍。
开展大数据工程技术、网络空间安全人才职称评价,加强人工智能人才评定与培养,建立健全符合大湾区实际的数字化人才职称评审制度,加强国家相关资质评审标准在港澳地区推广。
依托全国人力资源服务业发展大会、粤港澳大湾区博士博士后创新创业大赛、大学生人工智能双创比赛等赛事活动,加快大湾区数字化人才高地建设。
支持港澳充分发挥国际科研合作平台的独特优势,引进内地及世界的创科领军人才、科研团队和企业,促进跨领域科研合作。

5、推动大湾区要素市场化。
充分发挥数据作为“生产要素的要素”的独特作用,加快数据要素在粤港澳大湾区便捷流动,推动大湾区科技、人才、资本、土地等要素市场紧密融合。
通过数据推动大湾区要素市场化,有效激发传统要素在服务经济社会发展中的价值。
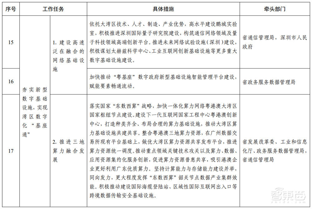
(二)夯实新型数字基础设施,实现湾区数字化“基座通”。
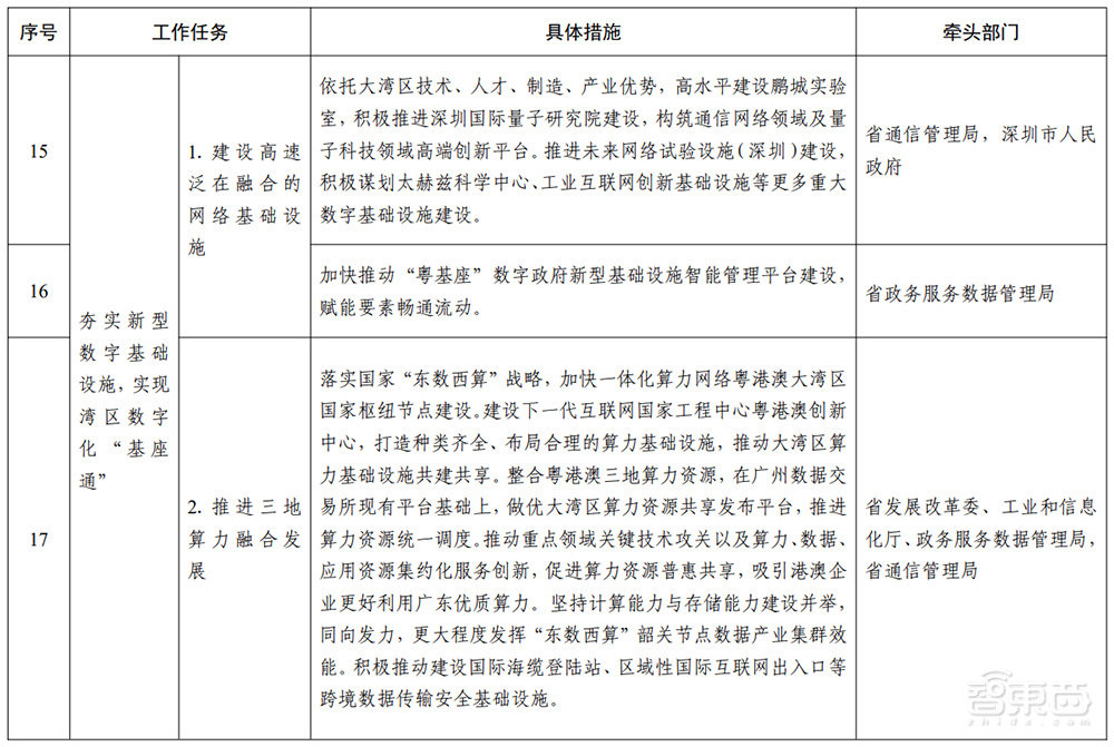
1、建设高速泛在融合的网络基础设施。
推进大湾区5G网络深度覆盖,完善城际骨干传输网络,扩大粤港澳互联网络带宽,打造连接粤港澳三地的世界级无线城市群。
加强国家新型互联网交换中心建设,全面提升大湾区网络互联互通质量。
加快建设粤港澳大湾区量子通信骨干网,实现与国家广域量子保密通信骨干网络对接。
依托大湾区技术、人才、制造、产业优势,高水平建设鹏城实验室,积极推进深圳国际量子研究院建设,构筑通信网络领域及量子科技领域高端创新平台。
推进未来网络试验设施(深圳)建设,积极谋划太赫兹科学中心、工业互联网创新基础设施等更多重大数字基础设施建设。
加快推动“粤基座”数字政府新型基础设施智能管理平台建设,赋能要素畅通流动。
2、推进三地算力融合发展。
落实国家“东数西算”战略,加快一体化算力网络粤港澳大湾区国家枢纽节点建设。
建设下一代互联网国家工程中心粤港澳创新中心,打造种类齐全、布局合理的算力基础设施,推动大湾区算力基础设施共建共享。
整合粤港澳三地算力资源,在广州数据交易所现有平台基础上,做优大湾区算力资源共享发布平台,推进算力资源统一调度。
推动重点领域关键技术攻关以及算力、数据、应用资源集约化服务创新,促进算力资源普惠共享,吸引港澳企业更好利用广东优质算力。
坚持计算能力与存储能力建设并举,同向发力,更大程度发挥“东数西算”韶关节点数据产业集群效能。
积极推动建设国际海缆登陆站、区域性国际互联网出入口等跨境数据传输安全基础设施。

3、强化网络和数据安全防护合作。
推动建立大湾区网络安全协调联动机制,开展以信息共享共治为核心的基础框架研究,建立健全大湾区网络安全信息通报预警机制。
探索建立大湾区网络安全标准体系,促进网络安全信息共享、推动网络安全资质互认,实现区域网络安全态势感知,共同应对重大网络安全事件,提升大湾区网络安全综合保障能力。
搭建涵盖可信身份、可信数据和网络行为等关键要素的大湾区电子认证互认平台。
加强重要数据和个人信息跨境流动发现、阻断和溯源等监管能力建设,切实保障数据安全。

(三)以数字化赋能投资兴业,实现湾区企业“商事通”。
1、优化市场主体经营全链条服务。
发挥“粤商通”平台覆盖活跃市场主体优势,推动与香港、澳门经贸合作信息平台融合对接,为大湾区企业提供开办、融资、税务、政策兑现等营商全链条、掌上办服务。
优化广东政务服务网港澳企业服务专版,提升“粤智助”政府服务自助机便企服务功能,探索在港澳地区投放并提供常态化服务。
2、强化大湾区招商服务。
在粤港、粤澳“跨境通办”机制下,依托“投资广东”平台搭建大湾区招商平台,汇聚粤港澳三地招商引资政策、服务渠道与资源,动态更新招商数据库和招商地图,为供需双方提供资源互通、服务融合、项目对接、园区展示等服务,助推粤港澳三地政府精准高效招商和企业需求对接。
围绕项目从签约落地到开工建设全流程,加强审批系统与水电、能源、用工等公共服务系统互联互通,优化项目准入、用地审批、能评、环评等涉企事项审批流程,提升企业建设项目审批效率。
优化提升各级政务服务中心导办帮办等服务,高效服务项目落地。
3、强化市场主体诉求响应。
探索市场主体诉求响应平台与香港、澳门特区政府服务平台联动,推动市场主体诉求提交、分办、解决和监督全流程闭环管理,提升诉求解决时效和质量。
依托“粤省心”12345便民服务热线平台,优化智能客服、智能派单、智能质检等,为企业提供精准化、全天候诉求解决渠道和服务。
4、提升数字化通关效率。
加快推进大湾区货物通关便利化,争取国家支持,基于国际贸易“单一窗口”合作,推动粤港澳三地港口、机场的物流数据、申报数据等共享,探索作业无纸化、“多式联运”等更为便利可行的商贸通关措施。
加强粤港澳三地船舶安全检查协同信息平台建设,降低货物通关成本,缩短货物流通链路。
充分运用数字化手段,推动大湾区居民出入境和通关便利化,加快推动“高精尖缺”人才便利跨境通关,推动港澳居民与内地居民出入境通关查验系统联通融合,推动香港出入境自助“e-道服务”。
大力推进大湾区城际客运公交化运营,不断提升港珠澳大桥“一站式”自助查验水平,加快实现粤港澳三地“一码通关”、大湾区“一码畅行”。



(四)加快建设数字产业集聚发展新高地,带动湾区数字“产业通”。
1、加快湾区数能产业集聚发展。
加快推动粤港澳三地数字技术联合创新和产业化,对标全球领先地区,构建高标准、一体化的完整数据产业链,提升大湾区城市群数据产业发展能级。
鼓励支持粤港澳三地企业、高校、科研机构共建高水平数字协同创新平台,推动数字科技成果转化。
开展数字政府产业赋能行动,搭建数字政府产业服务平台,打造信创、数字政府、数据、网络安全产业集聚区。
支持建设数字经济双创基地、孵化器、特色小镇等创新形态载体。鼓励龙头企业围绕通用人工智能、高端算力建设等重点领域建设联合实验室,谋划发布算力伙伴计划。
鼓励企业和社会力量开展通用人工智能研究和建设,构建开放、融合、具有引领发展能力的创新生态。
在医疗影像、智能视觉、基础软硬件、普惠金融等领域推进国家和省新一代人工智能开放创新平台建设。
依托大湾区信息产业、通信产业、计算机软件行业规模和技术优势,大力发展云计算、大数据、物联网、区块链、人工智能等数字经济重点产业。

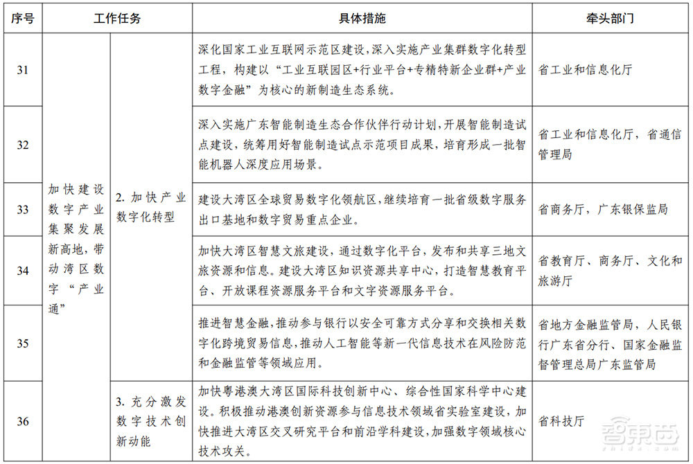
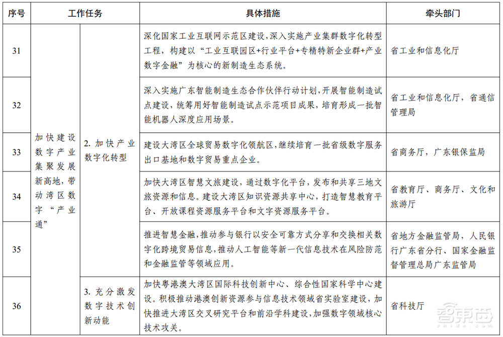
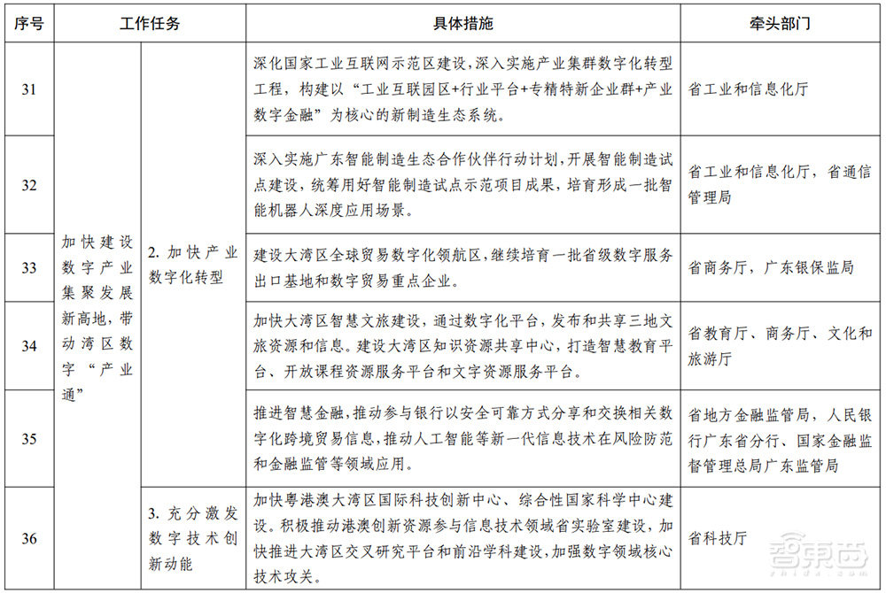
2、加快产业数字化转型。
深化国家工业互联网示范区建设,深入实施产业集群数字化转型工程,构建以“工业互联园区+行业平台+专精特新企业群+产业数字金融”为核心的新制造生态系统。
深入实施广东智能制造生态合作伙伴行动计划,开展智能制造试点建设,统筹用好智能制造试点示范项目成果,培育形成一批智能机器人深度应用场景。
建设大湾区全球贸易数字化领航区,继续培育一批省级数字服务出口基地和数字贸易重点企业。
加快大湾区智慧文旅建设,通过数字化平台,发布和共享三地文旅资源和信息。
建设大湾区知识资源共享中心,打造智慧教育平台、开放课程资源服务平台和文字资源服务平台。
推进智慧金融,推动参与银行以安全可靠方式分享和交换相关数字化跨境贸易信息,推动人工智能等新一代信息技术在风险防范和金融监管等领域应用。
3、充分激发数字技术创新动能。
加快粤港澳大湾区国际科技创新中心、综合性国家科学中心建设。
积极推动港澳创新资源参与信息技术领域省实验室建设,加快推进大湾区交叉研究平台和前沿学科建设,加强数字领域核心技术攻关。
以河套为试点,开展生命健康、人工智能、数据、先进制造、新能源等产业数字化合作。
支持广州、深圳推进国家新一代人工智能创新发展试验区和国家人工智能创新应用先导区建设,打造人工智能技术创新策源地。
积极协调国家有关部门,进一步放宽信息传输、软件和信息技术服务业的外资市场准入限制,鼓励港澳企业提供数字内容增值服务。

(五)加强三地数字化协同共治,推动湾区社会“治理通”。
1、提升政府治理数字化水平。
不断完善“一网统管”体系建设,持续提升“粤治慧”省域治理数字化总平台的态势感知、协同联动、指挥调度、监督管理能力,探索构建大湾区治理数字化支撑体系。
联合港澳政府共同梳理构建大湾区经济治理指标体系,依托“粤经济”平台推动大湾区各类经济数据汇聚和共享应用,提升大湾区数字化社会治理效能。
加强粤港澳在十五运会和残特奥会场馆运行和竞赛组织数字化建设合作,助力提升大赛数智化管理水平。
2、共建湾区智慧城市群。
强化大湾区智慧城市建设合作和平台联通,加强地理空间、交通信息、经济数据等智慧城市数据要素共享利用。
加快智慧医院建设,加强人工智能诊疗设备等智慧医疗设施的推广和应用,支持利用大数据技术进行医疗服务协同创新以及临床和科研应用创新。
深入推进智慧社区建设,推动社区购物消费、居家、养老、休闲娱乐等生活场景数字化。
探索在文化交流、就业、投资、经商等领域共建更多智慧城市应用场景。
建立智慧城市评价指标体系,高水平推动粤港澳新型智慧城市群建设。

3、探索建立粤港澳“数字空间”治理新格局。
加强粤港澳三地数字技术联合创新攻关,探索构建统一的“数字空间”底层技术体系,建立数字资产确权、交易、隐私保护等配套管理制度和行业标准规范。支持大湾区征信机构开展跨境合作交流,探索推进征信产品互认。探索构建常态化科研数据审核体系,支持科研合作项目需要的应用研究、医疗等数据资源在大湾区内有序跨境流动。积极协调国家有关部门在河套实现科研数据跨境互通。在粤港澳联合设立的高校、科研机构建立专用科研网络,实现科研数据跨境互联。

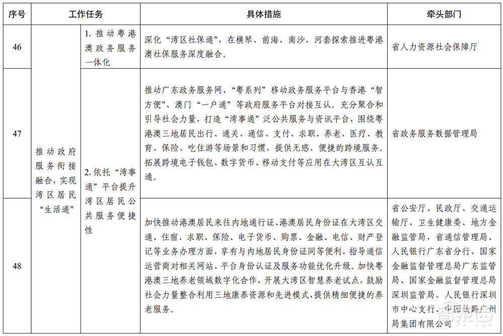
(六)推动政府服务衔接融合,实现湾区居民“生活通”。
1、推动粤港澳政务服务一体化。
围绕“用户通、系统通、数据通、证照通、业务通”目标,加快推动大湾区政务服务事项目录、标准衔接,按照用户授权原则,着力打通粤港澳三地政务服务链条和数据共享堵点,推动三地居民统一身份认证、电子签名互认,实现企业和居民高频事项“跨境通办”。
协调国家有关部门推动港澳居民来往内地通行证等港澳居民高频事项全流程电子化办理。
推动粤港澳三地互设政务服务“跨境通办”专窗,上线“跨境通办”服务地图,拓展个人与法人数字空间,推行全程网办、一体机自助办、视频办、代收代办等多渠道政务服务模式。
优化“粤省心”12345便民热线服务,高质量解决居民诉求。深化“湾区社保通”,在横琴、前海、南沙、河套探索推进粤港澳社保服务深度融合。
2、依托“湾事通”平台提升湾区居民公共服务便捷性。
推动广东政务服务网、“粤系列”移动政务服务平台与香港“智方便”、澳门“一户通”等政府服务平台对接互认。
充分聚合和引导社会力量,打造“湾事通”泛公共服务与资讯平台,围绕粤港澳三地居民出行、通关、通信、支付、求职、养老、医疗、教育、保险、吃住游等场景和习惯,提供无感、便捷的跨境服务。
拓展跨境电子钱包、数字货币、移动支付等应用在大湾区互认互通。
加快推动港澳居民来往内地通行证、港澳居民居住证在大湾区交通、住宿、求职、保险、电子货币、购票、金融、电信、财产登记等业务办理方面,享有与内地居民身份证同等便利,指导通信运营商对相关网站、平台身份认证及服务功能优化升级。
加快粤港澳三地养老领域数字化合作,开展大湾区智慧养老试点,鼓励社会力量整合利用三地康养资源和先进模式,提供精细便捷的养老服务。

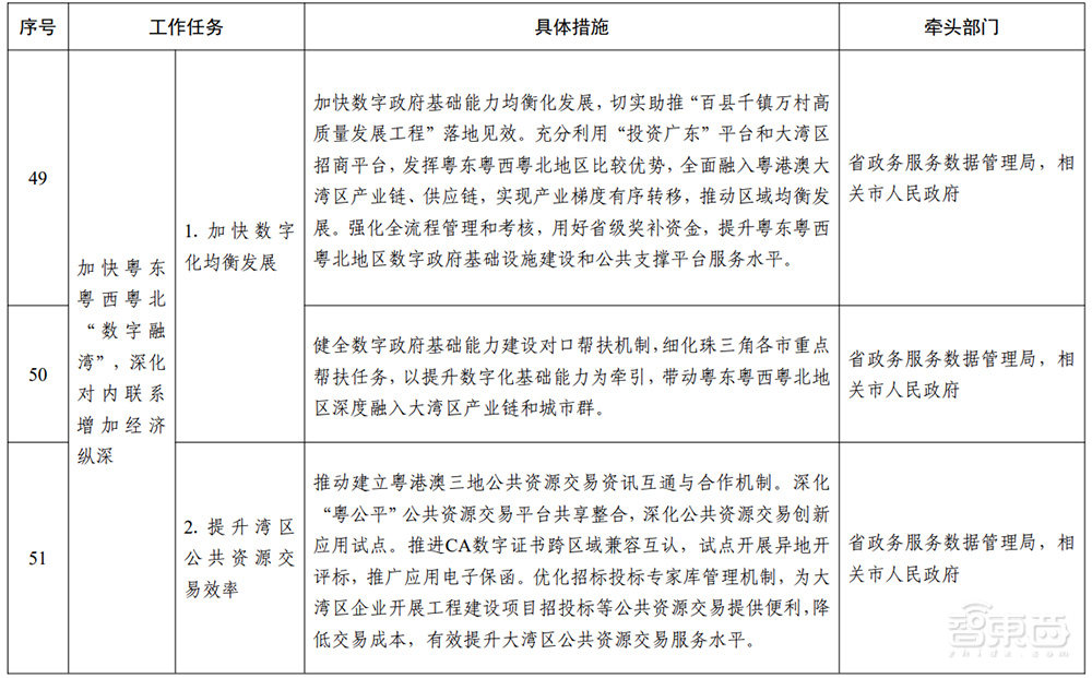
(七)加快粤东粤西粤北“数字融湾”,深化对内联系增加经济纵深。
1、加快数字化均衡发展。
加快数字政府基础能力均衡化发展,切实助推“百县千镇万村高质量发展工程”落地见效。
充分利用“投资广东”平台和大湾区招商平台,发挥粤东粤西粤北地区比较优势,全面融入粤港澳大湾区产业链、供应链,实现产业梯度有序转移,推动区域均衡发展。
强化全流程管理和考核,用好省级奖补资金,提升粤东粤西粤北地区数字政府基础设施建设和公共支撑平台服务水平。
健全数字政府基础能力建设对口帮扶机制,细化珠三角各市重点帮扶任务,以提升数字化基础能力为牵引,带动粤东粤西粤北地区深度融入大湾区产业链和城市群。
2、提升湾区公共资源交易效率。
推动建立粤港澳三地公共资源交易资讯互通与合作机制。
深化“粤公平”公共资源交易平台共享整合,深化公共资源交易创新应用试点。
推进CA数字证书跨区域兼容互认,试点开展异地开评标,推广应用电子保函。
优化招标投标专家库管理机制,为大湾区企业开展工程建设项目招投标等公共资源交易提供便利,降低交易成本,有效提升大湾区公共资源交易服务水平。

3、强化“数字湾区”建设对区域发展辐射带动作用。
通过深入实施“数字湾区”建设,形成更大范围的辐射作用和更强的带动能力,深化粤港澳大湾区与长三角、京津冀、成渝等经济圈协同,增加经济纵深,进一步增强大湾区建设对畅通国内大循环和联通国内国际双循环的功能。
加快实施泛珠区域政务服务“跨省通办”,推动泛珠区域公共服务一体化。
以泛珠区域数据要素市场体系建设为抓手,加快区域要素市场一体化建设,为服务实体经济、建设现代化产业体系贡献大湾区的数字化力量。

二、多方参与机制,粤港澳三地联合工作
按照“政府引导、企业主导、社会参与”原则,充分发挥市场在资源配置中的决定性作用,建立由政府、企业、科研机构、创投和金融机构等组成的“数字湾区”建设矩阵。
鼓励有条件的企业参与建立粤港澳三地“数字湾区”联合工作机制,形成政企高效协同、资源整合共享的工作推进体系。
针对“数字湾区”建设的堵点痛点,通过“揭榜挂帅”、应用场景征集推介、典型案例发布推广、“数字湾区”指数发布等措施,充分吸收转化粤港澳三地先进数字化创新成果,提升整体建设效能。
探索依托社会资本设立“数字湾区”建设发展基金,服务“数字湾区”重大项目开发建设,吸引更多元的市场主体参与,推进大湾区数字化人才链、产业链、创新链、资金链深度融合和增值赋能。

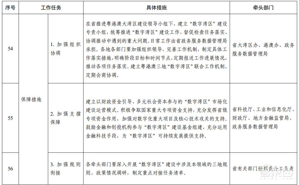
三、保障措施实施“湾区标准”,加强核心技术攻关支持
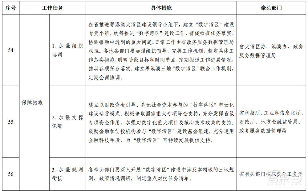
第一,加强组织协调。在省推进粤港澳大湾区建设领导小组下,建立“数字湾区”建设专责小组,统筹推进“数字湾区”建设工作,督促检查任务落实、协调推动中遇到的重大问题。
日常工作由省政务服务数据管理局承担。各地各部门要加强组织领导,完善工作机制,制定具体工作落实措施,明确阶段目标和时间节点,定期报送工作进展情况,推动各项任务落实。
建立粤港澳三地“数字湾区”联合工作机制,定期会商协调。
第二,加强支撑保障。建立以财政资金引导、多元社会资本参与的“数字湾区”市场化建设运营模式。
积极争取国家重大专项资金支持,充分发挥省级专项资金作用,加强对数字化重大项目及核心技术攻关的支持。
鼓励金融和创投机构参与“数字湾区”建设基金组建,充分运用金融科技手段,为“数字湾区”可持续发展提供支持。
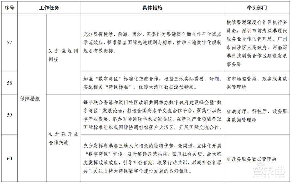
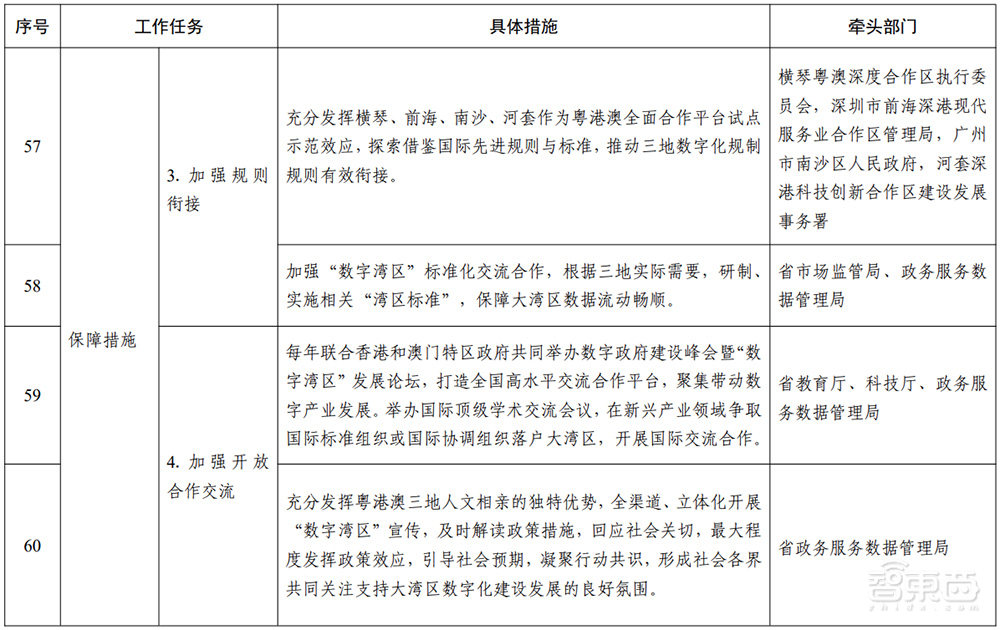
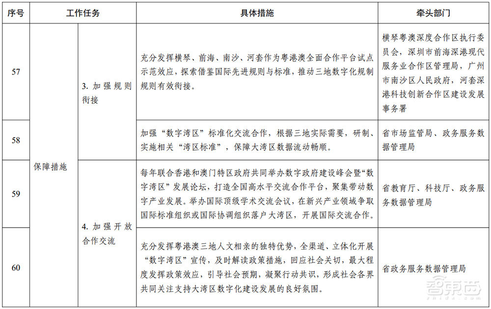
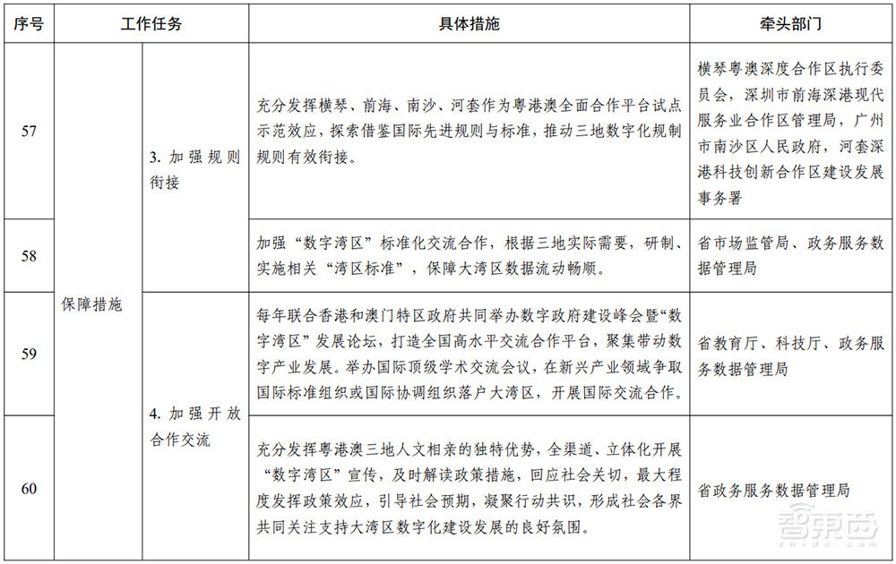
第三,加强规则衔接。各牵头部门要深入开展“数字湾区”建设中涉及本领域的三地规则、政策情况调研,制定重点对接任务清单。充分发挥横琴、前海、南沙、河套作为粤港澳全面合作平台试点示范效应,探索借鉴国际先进规则与标准,推动三地数字化规制规则有效衔接。
加强“数字湾区”标准化交流合作,根据三地实际需要,研制、实施相关“湾区标准”,保障大湾区数据流动畅顺。
第四,加强开放合作交流。每年联合香港和澳门特别行政区政府共同举办数字政府建设峰会暨“数字湾区”发展论坛,打造全国高水平交流合作平台,聚集带动数字产业发展。
举办国际顶级学术交流会议,在新兴产业领域争取国际标准组织或国际协调组织落户大湾区,开展国际交流合作。
充分发挥粤港澳三地人文相亲的独特优势,全渠道、立体化开展“数字湾区”宣传,及时解读政策措施,回应社会关切,最大程度发挥政策效应,引导社会预期,凝聚行动共识,形成社会各界共同关注支持大湾区数字化建设发展的良好氛围。

广东省人民政府办公厅关于印发“数字湾区”建设三年行动方案的通知原文链接如下:
http://www.gd.gov.cn/zwgk/wjk/qbwj/ybh/content/post_4287596.html
“数字湾区”建设任务分工表原文件链接如下:
http://www.gd.gov.cn/attachment/0/535/535822/4287596.pdf
来源:广东省人民政府办公厅