科创南方(公众号:southtech001)
作者 | 佳慧
编辑 | 云鹏
科创南方11月24日报道,近日,广州南沙经济技术开发区科学技术局发布了印发广州南沙新区(自贸片区)推动元宇宙生态发展九条措施实施细则(以下简称“实施细则”)的通知。
实施细则从技术攻关支持、创新平台资助、产业集聚扶持、研发投入补助、应用场景构建、创新生态建设、人才引进补贴、科技金融支撑、知识产权与标准支持、申领兑现程序等9个方面,对南沙元宇宙产业发展给予全方位支持。
其中有6大亮点:
1、优化提升科技计划体系,聚焦元宇宙关键技术。
每年安排1亿元对区内各类创新主体开展元宇宙核心关键技术攻关,对具有创新性、引领性、突破性的项目给予最高1000万元资金支持。
2、推动重大科技创新支撑作用的科研平台落地。
给予每个平台最高2亿元的资金支持,新型研发机构在建设期内给予最高1亿元补助。
3、推进产业加速集聚,设立元宇宙产业先导示范区。
对符合认定条件新落户及认定的元宇宙总部型企业,按照企业提出申请的上一年度在本区经济贡献总额给予最高3000万元的落户奖励。
4、加大人才补贴力度,激发团队研发活力。
对高层次人才给予最高1000万元人才奖励,对高层次人才创业团队给予最高1亿元资助,对高层次人才创新团队给予最高2000万元资助,对高管和骨干技术人才连续5年给予人才补贴。
在南沙区进驻实际研发团队并产生自主研发经费投入的、且当年实际研发支出额不低于100万元的,最高按照研发经费投入的20%,给予最长3年每年最高1000万元的研发投入补助。
5、构建应用示范场景,优化创新发展生态。
对实现重大技术突破、获得知识产权、具有良好市场前景的元宇宙技术、装备和产品,组织实施产业应用示范项目,按每个项目实际投入费用的50%给予最高500万元资金补贴。
6、加强科技金融支撑,扩大海内外知识产权布局。
对在区内注册运行的元宇宙产业基金,按照其实际投资区内元宇宙相关的创新创业项目金额的5%给予奖励,单支基金单个投资项目最高奖励300万元。合作银行可为每家元宇宙企业提供最高3000万元信用贷款,贷款期限不超过三年。
主导国际标准、国家标准、行业标准、地方标准、团体标准制修订的单位,每项分别给予不超过50万元、25万元、10万元、10万元、5万元的资助。参与国际标准、国家标准制修订的单位,每项分别给予不超过30万元、10万元的资助。
元宇宙作为虚拟现实与增强现实的进一步发展,代表了未来数字经济和数字社会的重要方向。它的发展可能催生众多新的产业形态和商业模式,涉及虚拟资产、数字内容创作、虚拟商品交易等领域,并且也有利于推动数字化教育、数字文化传播等社会进步和文化创新。
自从元宇宙概念兴起,广州一直通过各项政策对元宇宙领域进行支持。
2022年3月,《广州市数字经济促进条例》发布;2022年4月,《广州市黄埔区、广州开发区促进元宇宙创新发展办法》出台;2022年5月,广州市天河区举行了元宇宙创新生态大会。
并且在去年7月,广州南沙区也印发了2022年版的《关于广州南沙新区(自贸片区)推动元宇宙生态发展九条措施》。
那么这次,广州会对元宇宙生态发展的措施进行哪些升级加码?侧重点会不会有所不同?相关企业会获得怎样的重磅支持?通过阅读实施细则我们可以找到答案。
实施细则全文如下:
广州南沙新区(自贸片区)推动元宇宙生态发展九条措施实施细则
第一章 总则
第一条 为贯彻落实《广州南沙新区(自贸片区)推动元宇宙生态发展九条措施》,结合本区实际,制定本实施细则。
第二条 本实施细则扶持奖励的对象应同时满足以下条件:在本区实际从事生产经营活动,具有独立法人资格、有健全的财务制度、实行独立核算,其主营业务技术领域包括基于5G高速沉浸式互联网的虚实相融的研发和应用的下一代信息技术企业及周边外延产业;包含VR虚拟现实、AR增强现实、MR混合现实、ER扩展现实、沉浸式视觉、区块链、虚实互动、虚拟人、智能语音交互、3D数字资产等人机交互技术,沉浸式数字内容生产及元宇宙产业应用等。
第二章 技术攻关支持
第三条 优化提升科技计划体系,聚焦NFT(非同质化通证)、VR/AR、脑机接口、智能芯片、智能算法、数字孪生、人机交互、区块链等元宇宙关键技术,每年安排1亿元对区内各类创新主体开展元宇宙核心关键技术攻关、产业共性技术研发、企业技术难题揭榜等研发活动给予专项支持,对具有创新性、引领性、突破性的项目给予最高1000万元资金支持。区相关职能部门每年在政府网站公开发布申报指南开展相关项目遴选工作。
第四条 对区内机构在本实施细则有效期内获得元宇宙产业技术相关的国家、省、市级科技计划项目,根据级别按就高不重复的原则给予奖励:
(一)对国家级项目及科技奖励给予100%的资金奖励,单个项目累计奖励资金最高500万元:
(二)对省级项目及科技奖励给予70%的资金奖励,单个项目累计奖励资金最高300万元;
(三)对市级项目及科技奖励给予50%的资金奖励,单个项目累计奖励资金最高200万元。
高层次人才团队项目奖励以《广州南沙国际化人才特区集聚人才九条措施》实施细则为准,不受最高奖励额度限制,但项目获得上级和本区财政资助总额不超过项目合同书项目新增投入经费的50%。高层次人才团队项目包括广东省“珠江人才计划”的创新创业团队项目、广州市“羊城创新创业领军人才支持计划”的创业领军团队、创新领军团队项目。对有明确经费配套要求的上级项目,按上级文件要求进行配套,不受最高配套额度和比例限制。
第三章 创新平台资助
第五条 推动一批符合本区元宇宙产业发展研究方向且具有重大科技创新支撑作用的科研平台落地,给予每个平台最高2亿元的资金支持。
(一)该政策条款适用的科研平台建设单位应符合以下条件之一:
1.中央和国家级科研机构、高水平大学、大型国有企业、国家技术创新中心等国家级创新平台;
2.国(境)外(含港澳台地区)近两年内(申报享受年度往前推算两年)在泰晤士高等教育世界大学排名或QS世界大学排名前500名的高校、在自然指数排行榜排名前200强研究机构、世界500强企业。
(二)相关科研平台项目应符合南沙元宇宙产业发展方向,应制定具体的建设方案,明确建设目标,包括人才团队引进、平台建设、科研成果、成果转化、企业孵化等指标。
第六条 对新型研发机构在建设期内(新型研发机构获认定之日起5年内)给予最高1亿元补助。主要对象包括经省、市科技行政主管部门认定的新型研发机构(以下简称“省市认定的研发机构”)。具体是:
(一)由区相关行政主管部门引入,经南沙开发区管委会或南沙区政府同意给予落户奖扶持的新型研发机构,可享受最高2000万元的落户奖励,具体以所签订协议为准。
(二)累计最高3000万元科研条件建设补助,包括场地租金补贴、科研场地建设或购置、仪器设备购置补贴等:
1.根据省市认定的研发机构科研、办公场地实际使用情况,对其在区内租用场地租金按每平方米每月最高40元给予补贴,实际支付场租低于补贴标准的,按照实际支付场租进行补贴,时间最长不超过5年,每年最高不超过200万元。
2.省市认定的研发机构利用自有资金在区内新建成或购置自用的办公房产,在取得房产证明后,按每平方米800元的标准给予一次性补贴,补贴金额不超过1000万元。
3.对经南沙开发区管委会或南沙区政府同意引进的新型研发机构所购买的科研仪器设备,经具有资质的会计师事务所审计后,按照实际支出金额的40%给予补贴。每年集中申请一次,累计补贴金额最高1000万元。
(三)累计最高2000万元运行经费补助,包括科研经费补贴、学术会议补贴、科研项目奖励等:
1.根据上一年度末在岗全职科研人员情况,按博士学位人员每人8万元、硕士学位人员每人5万元的标准,给予新型研发机构科研经费补贴,每个新型研发机构每年补贴最高不超过500万,每年集中申请一次。
2.新型研发机构主办或承办国际性的或全国性的、会议规模不少于100人的大型元宇宙产业论坛活动、学术会议,给予15万元资金支持。每个新型研发机构每年可申请一项,每个活动只限一个新型研发机构申请。
3.对新型研发机构获得中国科学院立项的科研项目和国家发改、工信、海洋主管部门立项的元宇宙技术公共服务平台项目资金给予100%奖励,最高500万元;获得省级发改、工信、海洋主管部门立项的元宇宙技术公共服务平台项目资金给予70%奖励,最高300万元;获得市级发改、工信、海洋主管部门立项的元宇宙技术公共服务平台项目资金给予50%奖励,最高200万元。每个新型研发机构每年可申请一项。
(四)累计最高3000万元成果转化资助,包括科技服务奖励、孵化企业融资奖励、创业大赛补贴等:
1.新型研发机构向非关联企业提供科技研发、检验检测、成果转化、科技咨询等元宇宙领域科技服务,按其实际获得收入的5%给予奖励,每个新型研发机构单一年度该项奖励金额合计不超过200万元。
2.新型研发机构围绕自身核心技术孵化并在南沙区注册的科技企业,获得社会创投基金、股权投资基金投资的,按其获得的投资额的15%,给予该科技企业最高不超过100万元的一次性资助。
3.对新型研发机构在南沙区举办国际性或全国性创新创业大赛,经区科技主管部门审定后,按核定总投入的50%给予支持,国际性创业大赛补助金额不超过300万元,全国性创业大赛补助金额不超过200万元,每个新型研发机构每年可申请一项。
第七条 经南沙开发区管委会或南沙区政府同意的新型研发机构的相关扶持,由引入该机构的区行政主管部门按南沙开发区管委会或南沙区政府有关决策进行兑现。
第八条 依据本实施细则获得的新型研发机构补助应专款专用,统筹用于新型研发机构的科研条件建设、运行、成果转化和能力提升等方面。
第四章 产业集聚扶持
第九条 对符合认定条件新落户及认定的元宇宙总部型企业,按照企业提出申请的上一年度在本区经济贡献总额给予最高3000万元的落户奖励,申报及奖励规定以《广州南沙新区(自贸片区)进一步促进总部经济发展扶持办法实施细则》(穗南开发改规字〔2023〕1号)的具体规定为准。
第十条 为加快推进元宇宙领域产业链上下游企业在广州南沙新区(自贸片区)集聚发展,推动本区技术革新和产业变革,设立南沙元宇宙产业先导示范区。先导示范区入驻对象为符合下列条件的各类促进南沙元宇宙产业发展的企业、组织或机构(以下简称“入驻单位”),经区科技主管部门按照有关程序遴选入驻,并享受本实施细则所涉及的扶持政策。入驻单位应符合以下条件:
(一)具有独立法人资格、健全的财务制度、实行独立核算的元宇宙领域科技型中小企业,或元宇宙相关的社会组织及机构。重点支持南沙区内高校、科研院所与企业联合或单独新设立企业或研究机构,以及新注册或从广州市外迁入不足1年的科技型中小企业或机构。
(二)申请入驻企业团队人员数量应不少于3人。3-10人规模的可申请开放式办公场地工位,10人以上可申请独立办公场地。
(三)在南沙区无自建或购置自用办公用房的单位可入驻先导示范区,面积标准为人均最高10㎡(人数按在实地办公并在南沙缴纳个人所得税或社保的专职人员计算),原则上每个单位不超过500㎡,免租期限、免租面积以企业入驻先导示范区时签订的协议约定为准,最长期限为3年。
(四)对具有重要带动作用、区内认定的重点元宇宙引进企业或需求面积超500㎡的,可根据实际情况“一事一议”研究确定。
第十一条 对于已获得区内其他扶持政策办公用房补贴的企业、组织或机构,入驻先导示范区后不再享受办公用房租金补贴。
第五章 研发投入补助
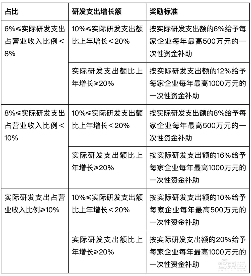
第十二条 对经认定的元宇宙企业,在南沙区进驻实际研发团队并产生自主研发经费投入的、且当年实际研发支出额不低于100万元的,最高按照研发经费投入的20%,给予最长3年每年最高1000万元的研发投入补助。具体补助标准如下:

第六章 应用场景构建
第十三条 对实现重大技术突破、获得知识产权、具有良好市场前景的元宇宙技术、装备和产品,组织实施产业应用示范项目,按每个项目实际投入费用的50%给予最高500万元资金补贴,以后补助方式兑现资金奖励。项目遴选具体以区相关职能部门在政府网站公开发布的申报指南为准。
第七章 创新生态建设
第十四条 本实施细则所称创新联盟、协会,是指在同一行政区域内,从事相同生产经营活动的经济组织以及与该行业有关的个人自愿组成,实行行业服务和自律管理,并经民政部门依法登记成立的元宇宙领域非营利性社会团体。
第十五条 支持创新联盟、协会开展与元宇宙产业相关的投融资路演、政策宣讲、成果推介、资源对接、论坛沙龙等活动,开展元宇宙场景体验、虚拟互动、知识展览等科普活动,区科技主管部门对符合条件的创新联盟、协会进行运行考核,根据运行评价结果给予最高300万元运行经费补贴。具体是:
(一)连续在申报主体缴纳社保3个月以上的,按10万元/人/年的经费补贴标准给予联盟、协会用人支持,经费补贴每年最高不超过30万元。
(二)由申报主体主办、协办、承办的各类线上线下元宇宙相关的行业活动,包括但不限于投融资路演、政策宣讲、成果推介、资源对接、论坛沙龙等活动,按每场活动实际支出的80%予以经费补贴,每年补助最高不超过150万元。
(三)申报主体积极发展行业生态,提升社会团体成员数量,入会会员数量达到50家(包含企业会员及个人会员,企业会员数量不低于总会员数的60%),给予10万元经费补贴,以后每增加50家会员再给予10万元经费补贴,补贴金额累计最高不超过100万元。
(四)对有固定办公场地、未享受南沙区内场地租金补贴的申报主体,按照40元/平方米的场地租金标准予以补贴,最高不超过20万元/年。
第十六条 对经区科技主管部门备案、并由区内机构在区内举办的元宇宙相关的国际性或全国性创新创业大赛、论坛及峰会,按照核定总投入经费的50%给予补助,国际性创业大赛补助金额不超过300万元,全国性创业大赛补助金额不超过200万元,每个机构每年可申请一项。
第十七条 鼓励具有核心技术和平台构建能力的单位建设元宇宙公共服务平台,按照该平台年度服务收入5%的标准予以补助,最高给予300万元补助。元宇宙公共服务平台包括:超级计算(高性能)平台、元宇宙中间件、云计算、云渲染及云存储服务、工业互联网平台和大数据平台等。
该公共服务平台应满足以下4个条件:
(1)健全的内部管理制度、严格的财务管理制度、满足具体运营内容相关规定的要求。
(2)直接服务于企业技术创新,对外提供元宇宙技术共享服务,重点提供基础研究、技术开发、产业化等环节中的共性、专业性技术服务,包括但不限于提供开展试验验证、检测测试、开发设计等开放性研发支持服务(为企业提供法律、财务、市场推广等非技术性服务以及针对产品的售后技术服务不在扶持范围内)。
(3)整合社会资源、向全社会开放(上一年度服务企业10家以上),并具有线上线下服务相结合功能,正常运营1年以上。
(4)年度服务收入应占营业收入总额70%以上。
第八章 人才引进补贴
第十八条 区科技主管部门负责对拥有国际领先的核心技术或者自主知识产权的元宇宙相关的高层次人才、高层次人才创新创业团队进行认定,对高层次人才给予最高1000万元人才奖励,对高层次人才创业团队给予最高1亿元资助,对高层次人才创新团队给予最高2000万元资助,对高管和骨干技术人才连续5年给予人才补贴,补贴额度最高不超过上一年度个人经济贡献。高层次人才、高层次人才创新创业团队、高管和骨干技术人才具体的认定及奖励标准以《广州南沙国际化人才特区集聚人才九条措施》实施细则的规定为准。
第九章 科技金融支撑
第十九条 充分发挥广州南沙新区科技创新母基金带动作用,通过母基金的方式,鼓励元宇宙龙头企业、有关科研机构,联合社会优秀创业投资机构共同设立元宇宙产业发展基金。
第二十条 对在区内注册运行的元宇宙产业基金,按照其实际投资区内元宇宙相关的创新创业项目金额的5%给予奖励,单支基金单个投资项目最高奖励300万元。
第二十一条 支持区内投资机构向区内初创型元宇宙企业开展天使投资业务,按照投资机构在企业首轮融资中的实际投资额的15%给予该投资机构风险补贴资金支持,单笔补贴总额最高50万元,单家投资机构每年补贴总额最高150万元。
第二十二条 南沙区政府安排财政资金设立元宇宙企业信贷风险损失补偿资金池,与有关银行合作共担风险,降低元宇宙企业贷款门槛。合作银行可为每家元宇宙企业提供最高3000万元信用贷款,贷款期限不超过三年。
第二十三条 对纳入科技型中小企业信贷风险损失补偿资金池内的企业取得南沙区内商业银行机构贷款(不含知识产权质押贷款),按超出贷款市场报价利率(LPR)的当年实际支出利息的50%进行补贴,单笔贷款贴息时间最长不超过1年,每家企业每年可申请一笔贷款贴息(一份贷款合同),贴息金额不超过100万元。每家企业连续3年申请贴息金额总计最高不超过300万元。
第十章 知识产权与标准支持
第二十四条 鼓励各类创新主体围绕元宇宙重点领域开展海内外知识产权布局,对主导或参与国际、国家标准、行业标准、地方标准、团体标准制定的单位给予资助的奖励范围和额度按照下列规定确定:主导国际标准、国家标准、行业标准、地方标准、团体标准制修订的单位,每项分别给予不超过50万元、25万元、10万元、10万元、5万元的资助。参与国际标准、国家标准制修订的单位,每项分别给予不超过30万元、10万元的资助。
第二十五条 同一申报人同一年度团体标准制修订项目获得资助不得超过5项,同一申报人同一年度标准制修订项目获得资助总金额不得超过100万元(不含国际标准)。
第二十六条 标准文本中排序处于前三位的起草单位为主导制修订国家标准、行业标准、地方标准、团体标准的单位。标准文本中排序处于第四至第十位的起草单位为参与制修订国家标准的单位。提案是唯一被采纳为国际标准核心内容的,为主导制定国际标准的单位;提案被采纳为国际标准重要内容的,为参与制定国际标准的单位。标准文本没有列出起草单位的,由标准的发布或归口单位出具“主导或参与制修订标准”的证明。
第二十七条 标准制修订资助项目的申报主体、程序及资金监管等内容条款,具体以广州市南沙区人民政府办公室发布的《广州市南沙区质量强区资助奖励资金管理办法》的规定为准。
第十一章 申领兑现程序
第二十八条 除科技创新母基金、科技信贷、应用场景、技术攻关奖励外,申请元宇宙生态发展扶持资金的奖励申报评审工作按以下程序进行:
(一)企业申报。企业向政策兑现窗口申请,并提交申报资料。区政务服务数据管理部门负责形式性审查,符合条件且提交材料齐全的,予以受理,并移交区相关行政主管部门;符合条件但材料不齐全的,一次性告知限期补正材料;不符合条件的,不予受理。
(二)部门核查。区科技主管部门负责对申报主体是否属于元宇宙行业、元宇宙专业人才进行核查,区相关行政主管部门商区内相关部门对申报材料、行业归属进行真实性核查,必要时委托第三方机构进行评审,商区内执法部门核查企业上一年度违法违规情况,形成奖励资金安排方案。
(三)审定。区科技主管部门根据经费额度和审批权限提请区科技项目评审领导小组会议(必要时可邀请其他相关部门)或区政府对支持对象的扶持奖励资金进行最终审定。
(四)公示与拨付奖励资金。区相关行政主管部门将通过审定的奖励资金安排方案在南沙区企业综合服务平台上公示,公示期为7个工作日。
公示期满无异议的,区相关行政主管部门按《广州南沙本级部门预算管理办法(2021年修订)》等规定程序申请办理拨付奖励资金。
公示期间有异议的,由区相关行政主管部门重审:重审认定不予奖励的,区相关行政主管部门应在认定后的5个工作日内将有关情况反馈给申请企业;重审认定予以奖励的,由评审小组审议后由相关行政主管部门再行公示。
(五)事后抽查。区相关行政主管部门应会同政务服务数据管理、统计部门,分别对申报单位注册情况、在地统计开展情况进行抽查。协议有效期内申报单位注册地搬离南沙和统计归属权不属于南沙的,应追缴相关奖励资金。
第二十九条 申报单位及个人在本实施细则有效期内符合扶持条件的,即可享受本奖励。申请本实施细则奖励的申报单位及个人,按当年申报指南通知的时间,向政策兑现窗口提出申请,逾期不申请视同自动放弃。
申报单位及个人所提交的申请文件,应提供原件和复印件(复印件加盖企业印章),核验原件,收取复印件。
第十二章 监督检查
第三十条 申请奖励资金的申报单位如存在弄虚作假骗取、截留、挪用资金等违反国家法律法规或有关纪律的行为,一经发现,各资金发放部门应当追回已发放的奖励资金,予以公示并通知区相关部门,并在三年内不予受理该申报单位奖励资金的申请;涉及违法违规违纪的,包括上级部门考核“一票否决”事项、具体行政处罚事项等,将按照有关规定进行处理,且不给予奖励;涉嫌犯罪被立案查处的,尚未结案的暂缓奖励;依法移送司法机关处理后判定构成犯罪的,不给予奖励。
对于申报单位与区内签订投资协议,且申报单位未按投资协议按期完成注册、验资、达产等承诺,政策牵头部门有权终止或调整奖励金的发放。
第三十一条 符合本实施细则奖励条件的申报单位,根据申报单位提供的有资质的第三方机构出具的审计报告、区相关职能部门提供的本区经济贡献数据、经房管部门备案的房屋租赁合同等材料审核后,奖励资金直接划拨至企业基本账户或个人银行账号。申报单位或个人取得奖励金的涉税支出由申报单位或个人承担。
严禁各类中介机构或者个人非法截留、挪用、套用、冒领奖励资金。对违反本实施细则规定截留、挤占、挪用、滥用奖励资金的本区各企业,按照法律法规的相关规定处理。
第三十二条 本实施细则资金的使用和管理应当遵守国家的有关法律、法规、政策规定,严格执行财政资金管理制度,并接受区财政、审计等部门的监督。
第十三章 附则
第三十三条 对具有重要带动作用或功能的企业和项目的有关奖励,可由南沙开发区管委会、南沙区政府根据具体情况“一事一议”研究确定。
第三十四条 其他相关规定:
(一)符合本实施细则规定的同类项目、同类事项同时符合南沙区其他扶持政策规定(含上级部门要求区配套或承担资金的政策规定),按照就高不重复的原则予以支持,另有规定的除外。
(二)对于原落户南沙的企业,在享受区特别奖励扶持同时符合本实施细则奖励条件的,按照原特别奖励扶持标准进行奖励。
(三)企业以各种方式取得政府扶持资金,原则上不得超过其年度对本区的经济贡献。
(四)关于市内跨区迁移企业,按照广州市有关规定执行。如涉及预算划转的上解资金,应在政策兑现时予以扣减。
第三十五条 本实施细则相关部门职责分工为:
相关行政主管部门负责对应章节的组织申报、材料初审、实质审核、奖励评审和资金拨付等兑现程序:第五章经南沙开发区管委会或南沙区政府同意的新型研发机构相关扶持,由引入该机构的行政主管部门负责,第八章由区人才行政主管部门负责,第十章由区市场监管行政主管部门负责,其余章节内容由区科技行政主管部门负责。
区政务服务数据管理部门协助提供注册登记情况;区财政部门负责奖励资金的拨付;区统计部门负责核实企业统计关系等情况;区规划和自然资源部门负责核实企业购置房屋情况,区房管部门负责核实房屋租赁合同的备案情况;各执法部门负责核查企业(机构)、人才上一年度的违法违规情况;区财政部门、区税务部门等有关部门协助提供企业对本区经济贡献的相关数据;区财政部门做好资金保障。各相关预算部门按职责对资金的使用和管理情况进行监督检查和绩效评价。
第三十六条 申报单位获得本实施细则的奖励资金,除有规定使用用途的资金外,可用于企业生产、营业成本支出,如电费、燃油费等。
第三十七条 除注明为其他币种外,本实施细则提到的货币单位,均以人民币计算。涉及“达到”、“以上”、“不少于”、“不低于”、“不超过”、“含”、“最高”、“最长”的数额均含本数。在政策执行中,如涉及外币与人民币计价的,按在奖励金审核当天中国人民银行的外汇牌价计算。
第三十八条 本实施细则所涉及的注册资本按区的有关文件规定由有资质的第三方机构出具专项报告,年度净资产、营业收入等以企业提供有资质的第三方机构出具的年度报告(包括但不限于财务审计报告、企业所得税汇算清缴鉴证报告)报表的数据为准。本实施细则涉及的营业收入、对本区经济贡献以万位计算(舍尾法)。
第三十九条 本实施细则各项奖励条款的申报指南由各相关行政主管部门另行发布。应提交的具体申报材料,以发布的申报指南要求为准。
第四十条 本实施细则自印发之日起施行,有效期至2025年10月19日。2023年1月1日至印发之日,可参照本实施细则执行。本实施细则有效期内如遇法律、法规或有关人才政策、总部企业政策以及其他政策调整变化的,从其规定。如遇上级有关政策调整,根据实际情况对政策或协议同步进行调整。
公开方式:主动公开
广州南沙经济技术开发区科学技术局 2023年11月23日印发
印发广州南沙新区(自贸片区)推动元宇宙生态发展九条措施实施细则的通知原文链接如下:
http://www.gzns.gov.cn/gznskjj/gkmlpt/content/9/9339/post_9339889.html#14933
来源:广州市南沙区科学技术局