智东西(公众号:zhidxcom)
作者 | 李水青
编辑 | 心缘
随着百模大战进入深水区,已经有一些大模型企业开始赚钱了。
智东西6月3日报道,据智东西不完全统计,截至5月31日,2024年上半年至少已经有50个大模型大单公布了中标结果,百度、智谱AI、中国电信、科大讯飞、腾讯云、阿里云、华为、火山引擎、商汤等我们熟悉的企业都赶赴了这场AI落地盛宴,分到一杯羹。
这些大模型项目的中标金额不等,最高单个项目金额近2亿元人民币,最低的则有“0元中标”,大多数在百万元区间。除了一部分未公布金额的项目,这些项目包括2个亿元级、4个千万元级、17个百万元级、13个十万元级订单,合计中标金额超过5亿元人民币。
其中最大金额的项目是东数西算贵安新区算力产业集群配套项目—大模型建设工程(一期),中标金额达到1.77亿元,花落贵州云上鲲鹏科技有限公司。该公司是国内重点软件企业拓维信息系统股份有限公司的子公司,后者与华为合作密切,是鸿蒙生态重要建设者、鲲鹏战略合作伙伴、昇腾战略合作伙伴。
从中标方来看,百度在所有公司中拿下了最多的大模型大单,有8个,且金额前十的大单占到3个,可以说是当下阶段大模型厂商中的最大赢家。与此同时,智谱AI、中国电信的大模型大单数位居第二、第三,分别为6个、5个。

神仙打架的局面下,价格战的趋势已经显现,比如在智谱AI报价348.81万元拿下的某项目中,第二候选人腾讯云的报价达到1334.10万元,差出了好几倍。
从项目涉及的细分领域来看,科研是大模型大单的集中爆发领域,达到10个。同时,运营商、金融、能源几个领域也出了不少大模型项目,分别为8个、6个、6个。
从项目分布时间来看,大模型项目量呈现出逐月增长的态势,4月公布中标结果的项目最多,达到20个;3月公布中标结果项目的总金额最大,累计达到3.86亿元。这一逐月增长趋势有望在2024年下半年持续。
从项目产生的地域来看,这些项目最多的是全国性项目,达到16个。同时,北京、上海、广东、山东分别位居项目数量的第二到五位,分别为10个、9个、4个、3个。
2024年上半年我国大模型大单中标情况如下表所示,统计截至5月31日,主要统计了中国政府采购网、全国公共资源交易平台及部分企业官网的信息,因此这些项目以To B(尤其是央国企及政府)项目为主;同时收录标准为项目名中有“大模型”关键词或标书内容中大模型部分占主体,或采购方为大模型强导向单位。




一、科研、运营商项目跑得快,项目数逐月增长,北上广扎堆
首先来整体看下2024年1-5月我国大模型大单公布中标的情况。
2024年1-5月公布了中标结果的大模型大单具有明显的行业倾向,其中科研领域围绕大模型的需求爆发最为凸显,有10个大单均来自于科研领域。与此同时,运营商、金融、能源、政务等行业对大模型接受的速度较快,分别有8个、6个、6个、4个项目来自于这些领域。

同时,汽车、水务、传媒、教育等领域对大模型的反应速度尚可,也分别都涉及了2个项目。此外,医疗、港口、工业等行业也开始面向大模型试水,均出现了1个相关项目。
再来看看项目地区分布,全国性项目的数量最多,达到16个。同时,北京、上海两地的大模型项目较多,分别达到10个、9个,这可能由于当地经济发展水平更高,对新技术的接受度更好,同时大模型厂商供应更足。

同时,广东、山东也有多个大模型项目,分别为4个、3个,此外湖北、重庆、贵州、海南、内蒙古、四川这些中部内陆的地区也出现了大模型项目需求,可见大模型在这波AI落地潮中已经自东向西迅速推广到了全国各地。
从时间维度上来看,1-4月大模型项目中标公布数量呈现明显的上涨趋势,分别达到1个、4个、12个、20个。5月由于有劳动节长假影响了投中标工作进程,公布中标结果的项目数回落到13个。

从大模型项目的金额的分布情况来看,3月份的项目总金额最大,累计达到约3.86亿元,这主要是因为两个亿元级项目的结果公布都在这个月。

参考2024年上半年的趋势,可以预测,我国大模型项目数量在2024年下半年有望继续保持高速增长, 出现一个爆发小高潮。
二、百度智谱AI是赢家,几大云巨头紧跟其后
看完需求方的分布情况,再来看看供给方也就是中标方的分布情况。
目前来看,中标数量较多的企业大多是我们比较熟悉的厂家。百度获得了最多的中标项目,达到8个。同时智谱AI、中国电信、科大讯飞、腾讯云和华为分别位于二至五位,项目数达到6个、5个、4个、4个、3个。此外,阿里云、火山引擎和商汤科技也拿到了2个大单。
但大模型项目中标方的头部效应还称不上明显,因为接近一半大单不是前十名玩家获得,而是花落各地的方案商、集成商及工程商,包括贵州云上鲲鹏科技有限公司、云鼎科技股份有限公司、北京东华合创科技有限公司等,它们拿下了超5000万元甚至上亿元的单笔大单。
下表按照公司分类呈现了2024年1-5月大模型大单的中标情况。












百度不仅拿下大模型大单的数量最多,而且有多个高额大单。比如中华全国总工会机关服务中心的“十四五”全总信息化建设(二期)工会数智化建设工程人工智能应用支撑部分”项目,金额高达3158万元。百度的大模型项目覆盖运营商、交通、能源、金融、水务、政务和港口多个领域,可以说是行业全覆盖打法。



智谱AI仅次于百度排名第二,拿下了6个大模型项目。智谱AI的大模型项目同样涉及能源、汽车、科研、金融、环境多个领域,但暂时未出现非常大额的订单,其中公布了金额的最大订单是岚图汽车的“AI大模型应用项目”,达到348.8万元。


中国电信拿下了5个大模型大单,其中有两个是本公司项目内部消化,可能还需要与其他大模型厂商合作完成交付;实际上,我们已经能从两个项目中看到中国电信结成联合体竞标的趋势,中国电信分别与火山引擎、商汤科技、京东科技公司进行了合作;此外,中国电信旗下的天翼云也拿下了一个来自上海人工智能创新中心的项目。


科大讯飞拿下了4个大模型项目,其中三亚崖州湾科技城开发建设有限公司的“国家耐盐碱水稻技术创新合作平台项目认知大模型底座设施和创新应用购置”大单金额高达2704.96万元。同时,可能其在能源领域中比较吃得开,拿下了中国煤炭开发有限责任公司、华能信息技术有限公司的项目。

腾讯云获得了4个大模型项目订单,其中岚图座舱大模型项目、深圳市人民医院大模型预问诊项目两个项目应该更加侧重大模型PaaS服务,分别为89.04万元、19.77万元,高价值产品净值较高。上海人工智能创新中心“ZYCGR22011904科研基础支撑云服务采购项目”项目达726.51万元,应该涉及大量IaaS类基础设施服务。

华为中标的大模型项目达到3个,包括深圳市人民医院“大模型预问诊项目”项目、中国石油集团测井有限公司北京测井技术开发分公司“测井大模型可行性技术验证(二次)”项目、深圳市气象局“深圳市气象局深圳气象预报区域大模型项目”。其在气象大模型领域的成果多次登上国际顶刊Nature,从项目中可见该技术已开始落地实战。深圳项目居多,可见腾讯云和华为还是吃到了一些深圳地缘红利的。

阿里云的中标项目为2个,分别为上海人工智能创新中心的ZYCGR22011904科研基础支撑云服务采购项目和ZYCGR22011904科研基础支撑云服务采购项目项目,主要面向科研领域。

火山引擎拿下的两个项目也有一个来自上海人工智能创新中心,为“NLP预训练FTIT2023122-NLP预训练大模型公有云资源采购项目(二期)——A800GPU公有云资源采购标段”项目;火山引擎还与中国电信、商汤科技共同拿下了招商银行的金融大模型大单,从中标公告来看,这一大单是0元中标。

商汤科技拿下的两个大单均是与中国电信合作的项目,为招商银行提供相关服务。

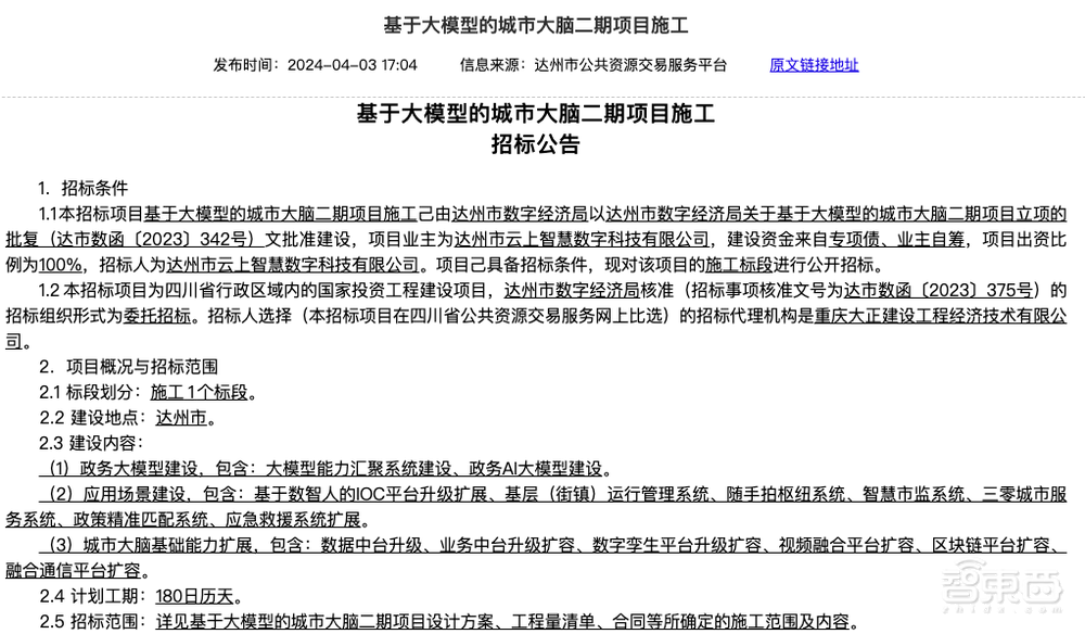
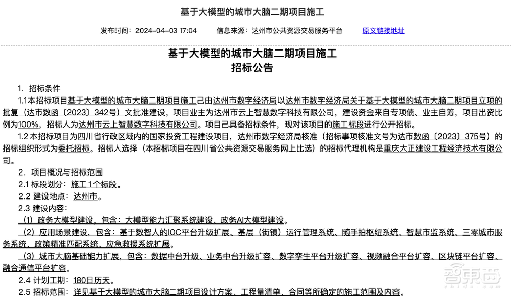
纵观2024年1-5月公开中标结果大模型项目的金额情况,位居前十位的项目包括东数西算贵安新区算力产业集群配套项目—大模型建设工程(一期)、国家管网数字平台AI使能大模型软硬件框架采购、基于大模型的城市大脑二期项目施工等。这些项目大多不仅包括大模型软件服务,还可能包括相关的硬件设备和工程施工,从而使得项目金额变大。


三、从神仙打架到0元中标,价格战打响
2024年被认为是大模型落地元年。一方面,文心一言、通义千问、Kimi、豆包等大模型App在To C领域吸粉无数,成功破圈;另一方面,大单云集的To B领域也呈现出大单持续增长的趋势。
纵观2024年上半年的大模型To B大项目角逐场,神仙打架,好不热闹。
价格战在大模型大单争夺中已经显现。以岚图汽车科技有限公司的AI大模型应用项目为例,智谱AI在竞标中以第一名的成绩战胜第二名的腾讯云和第三名的科大讯飞,其中一大原因是价格让利。智谱AI给出的报价约为348.81万元,而腾讯云和科大讯飞的报价分别为1334.10万元、758.96万元,差出了好几倍。
火山引擎、天翼云等公司在上海人工智能创新中心的项目中都出现了0元中标的情况,这很有可能也是“价格战”的一种体现。

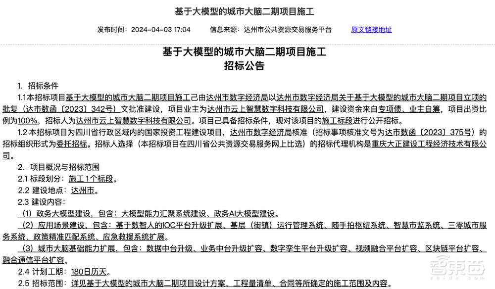
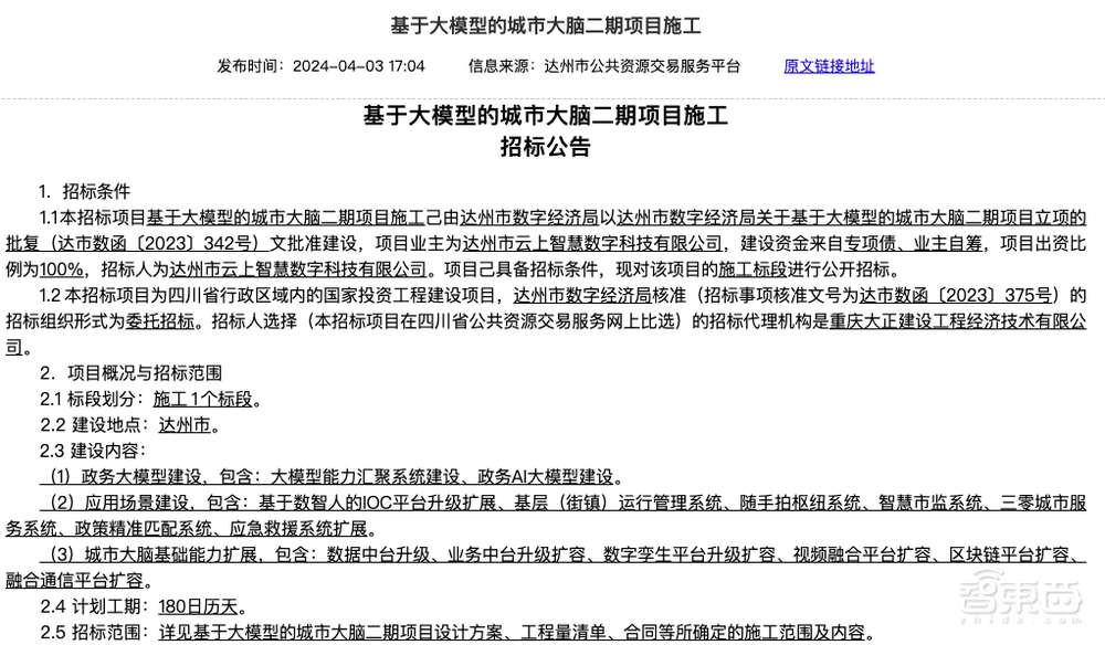
大模型正在为上一波AI浪潮中的数字化项目注入新活力。以北京东华合创科技有限公司中标的6103万元大单为例,这正是一个大模型城市大脑二期项目。城市大脑是上一波AI落地潮中的热门概念,但前几年因模型能力不足、场景碎片化、数据孤岛等原因面临挑战,大模型或许能起到“换脑”之效,有望推动城市大脑类项目焕发新的活力。同时,我们看到东数西算、元宇宙等相关项目也在寻求与大模型的结合。

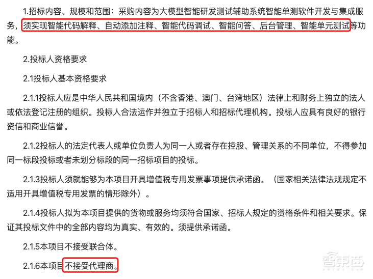
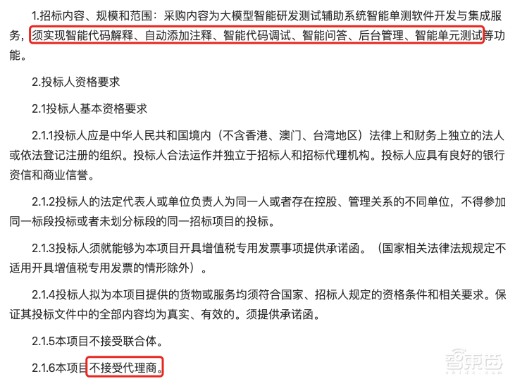
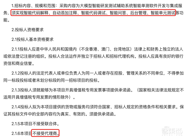
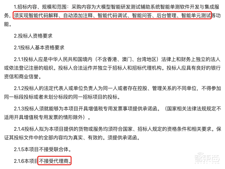
不少项目大单由代理商中标,但也有一些项目明确提出不接受代理商投标,这是对中标方提出了更高要求。比如中国邮政储蓄银行“大模型智能研发测试辅助系统智能单测软件开发与集成采购”项目就明确提出“不接受代理商”。
根据官方公告可知,采购方十分明确自身对大模型的高要求,需要智能代码解释、自动添加注释、智能代码调试、智能问答、后台管理、智能单元测试等技术要求高的功能,因此最后选择的供应商也是华为、智谱AI这两家技术类公司。
这体现了在大模型项目中,客户有和技术源头方直接对接合作的需求,减少中间商赚差价,同时能在更加直接的交流互动中让技术更容易落地。

结语:大模型落地战打响,2024年下半年大单有望持续增长
2024年即将过半,回顾上半年,一些大模型厂家已经在各地的大模型项目中崭露头角,有玩家在竞争激烈的竞标围猎中拔得头筹,成为当下阶段的赢家。
展望2024年下半年,一大批新的大模型大单正如雨后春笋般出现:5月7日,海南政务服务网发布“建筑大模型人工智能企业云平台+智能化未来工厂建设项目”公示;5月14日,海珠区政务云脑大模型示范应用建设(一期)项目招标公告发布;5月14日,中国地质图书馆大模型驱动的科研助手服务开发与集成项目公开招标……
大模型落地千行百业的步伐才刚刚开始,而可供掘金的市场正在逐步露出轮廓,为大模型厂商带来机遇的同时,也对大模型厂家在技术、产品、方案、工程、销售、服务等多方面的能力提出挑战。大模型厂家的“百模大战”即将进入热战阶段,谁能够笑到最后,我们将持续关注。