智东西(公众号:zhidxcom)
作者 | 陈骏达
编辑 | Panken
智东西7月1日报道,6月26日,全球协作机器人龙头企业深圳越疆科技股份有限公司(以下简称“越疆科技”)向港交所递交上市申请,国泰君安国际和农银国际担任联席保荐人,冲刺港股协作机器人第一股!

▲越疆科技港股招股书截图
越疆科技成立于2015年,创始人刘培超在内的多名技术团队核心成员都是山东大学校友。目前,越疆科技已经推出4个系列共27款协作机器人,可满足制造、零售、医疗健康、STEAM教育、科研等众多领域的使用场景。2023年,他们在协作机器人领域的出货量排名全球第二,中国第一,全球市场份额为13.0%,仅次于丹麦机器人企业优傲机器人(Universal Robots)。
越疆科技已经在3C制造、汽车零部件、新能源、半导体等领域实现规模化落地,服务了富士康、比亚迪、丰田汽车、三星、宁德时代等企业的生产线。
自成立以来,越疆科技获得多轮融资,投资方包括深创投、前海股权、中金公司、中国中车等。IPO前,创始人刘培超持股31.08%,为公司控股股东。2022年完成D+轮投资后,越疆科技估值为35.31亿元人民币。
招股书显示,过去3年里,越疆科技累计录得约7亿元人民币的营收,年营收由2021年的1.74亿元提升至2023年的2.87亿元,但3年累计亏损也达到近2亿元。
越疆科技过去3年累计研发投入为1.7亿元人民币,研发支出占营收比约为25%,是同行中研发占比较小的企业。同时,越疆科技在销售上投入了大量资金,过去3年的销售费用达2.8亿元人民币,占比为40%,甚至超过了研发投入。
IPO文件未呈现具体募资金额,越疆科技计划将这笔资金主要投入智能协作机器人尖端技术开发、生产线和制造能力开发、建设包括3家海外附属公司在内的海外销售渠道等用途。
一、协作机器人行业全球第二、中国第一,高端产品销量猛增
2015年,越疆科技创始人兼CEO刘培超在深圳开始创业,彼时他才刚刚从山东大学毕业1年。数年后,越疆科技已经成长为一家专门从事协作机器人开发、制造和商业化的企业,他们将公司使命定义为用创新的协作机器人解放一切可解放的人力。
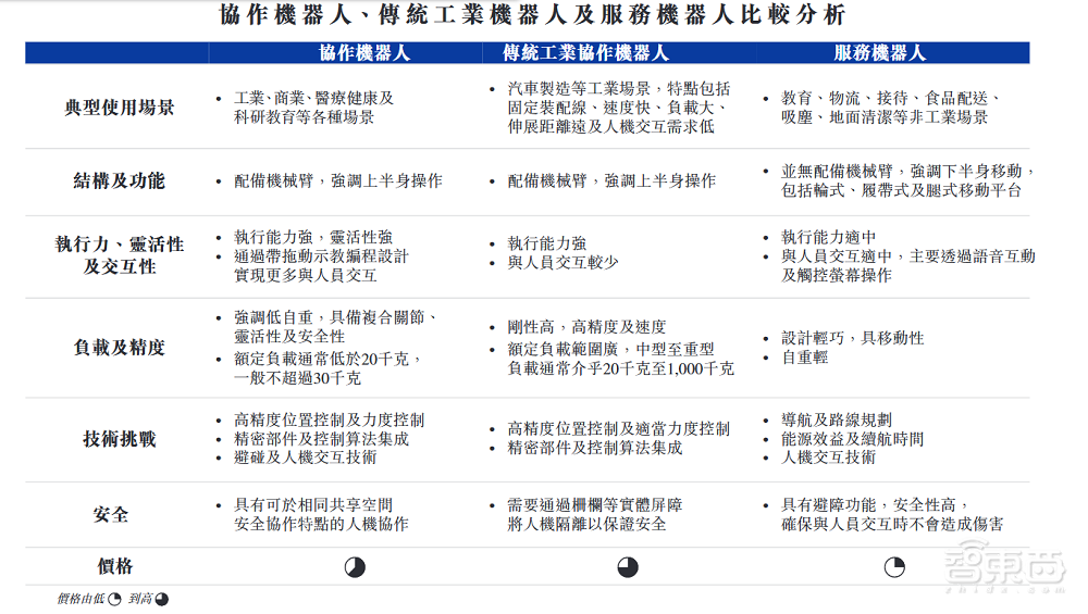
越疆科技深耕的协作机器人与传统的工业协作机器人和服务机器人相比,具有灵活度高、互动性强、安全性高的特点。这也让协作机器人能在工业、商业、医疗及科研教育等多种使用场景发挥作用。

▲协作机器人与其它类型机器人的异同(图源:越疆科技招股书)
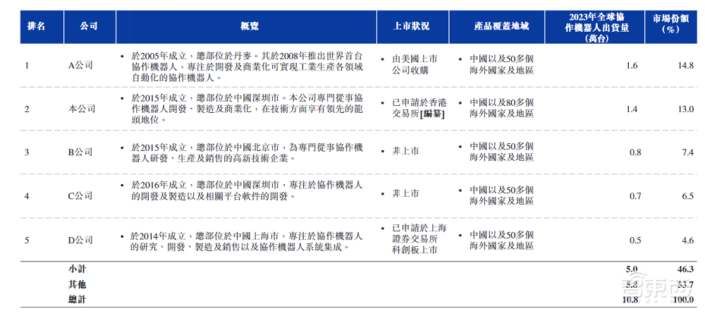
2023年,按出货量计算,越疆科技在全球协作机器人企业中排名第二,而在中国所有协作机器人公司中排名第一。

▲全球协作机器人市场前五大企业(图源:越疆科技招股书)
招股书中的数据显示,越疆科技在全球协作机器人市场的市占率达13%,仅以1.8%的差距略逊于排名第一的A公司,也就是丹麦机器人企业优傲机器人。
按营收计,2019年-2023年全球协作机器人行业的规模从4.66亿美元增加到2023年的10.39亿美元,复合年增长率为22.2%。
越疆科技的发展符合行业大势所趋,从2021年至2023年营收不断增长,分别为1.74亿元、2.41亿元和2.86亿元,复合年增长率达28.3%,超过行业平均水平。
然而,越疆科技的亏损也在不断扩大。越疆科技于2021年时录得4000万元亏损,2022年亏损额为5200万元,而2023年倍增至1.03亿元,3年累计亏损近2亿元,其将这些亏损归因于巨额的销售和营销开支以及研发开支。

▲越疆科技2021年-2023年营收、年内亏损和研发投入变化(数据来源:越疆科技招股书,智东西制表)
不过越疆科技的研发投入占比在行业内并不算高。2021年-2023年的3年间,其研发开支分别为4690万元、5210万元和7050万元,分别占同年总营收的26.9%、21.6%和24.6%。而国内人形机器人第一股优必选2023年的研发投入占总营收比重达46%,远远超过越疆科技的24.6%。
销售一直是越疆科技最大的一笔开支。越疆科技在招股书中披露,公司在2023年进行了海外业务的大幅扩张,因此也产生了较高的相关销售和营销费用。2021年、2022年及2023年他们的销售和分销开支分别为6360万元、8930万元和1.27亿元,分别占同年总营收的36.5%、37.0%和44.4%。
海外市场在越疆科技的营收占比正在不断提高,2023年越疆科技在中国内地以外的营收占比达到59.1%,较2021年有11%的提升,并且海外市场的毛利率要显著高于国内市场。

▲越疆科技分地区营收占比(图源:越疆科技招股书)
在2021年、2022年和2023年,越疆科技的毛利分别为8800万元、9800万元和1.24亿元,毛利率分别为50.5%、40.8%和43.5%。越疆科技2023年的毛利率与优必选2023年31.5%的毛利率相比,要高出超过10%。
▲越疆科技分产品线毛利率(图源:越疆科技招股书)
越疆科技的招股书显示,他们的主要营收来自于六轴协作机器人和四轴协作机器人的销售,其次是来自复合机器人的销售。而2021年-2023年间的营收增长主要是由六轴协作机器人的营收增长贡献的。
六轴协作机器人是越疆科技的高端产品,广泛适用于生产线上下料、材料以及码垛等复杂用途,很适合劳动密集型环境及商业和医疗健康领域。2021年,越疆科技的六轴协作机器人销量仅有不到400台,而2023年的销售量已经达到2374台,按5.6万元的平均售价计算,为公司贡献了1.343亿元的营收,占总营收的46.8%。

▲越疆科技分产品线营收占比变化(数据来源:越疆科技招股书,智东西制表)
按应用场景来看,越疆科技的协作机器人产品近3年在工业领域的应用显著增加。2021年,工业场景的协作机器人出货量仅占越疆科技当年出货量的25.7%,而第二年这一数字就实现翻番,超过了50%。2023年,越疆科技工业场景的协作机器人出货量占比也稳定在50%以上。

▲越疆科技分应用场景营收占比变化(数据来源:越疆科技招股书,智东西制表)
二、开发自有全栈技术,拥有613项注册专利
在招股书中,越疆科技称公司是全球协作机器人行业中少数开发出自有全栈技术的公司之一。根据灼识咨询的报告,越疆科技的技术已经覆盖了协作机器人开发的所有环节。
越疆科技共拥有5大核心技术集群,包括关键部件的设计与开发、通用控制平台、安全技术、机器人技术及AI技术。

▲越疆科技的5大核心技术集群(图源:越疆科技招股书)
根据招股书内容,越疆科技的研发团队共有124人,占员工总数的20%以上,拥有机械工程、电脑科学、控制系统、人体工学和AI等多个领域的研发能力。
越疆科技对电机、编码器、伺服器、控制器和传感器等关键部件进行自研设计和开发,降低了对外部供应商的依赖程度。此外,他们一直坚持使用Arm架构构建协作机器人控制箱,这让机器人的尺寸更小、兼容性更加且能耗更低。
目前,越疆科技已经获得186项发明专利、302项实用新型专利和125项外观设计专利,同时还有245项专利申请等待审批。
在招股书中,越疆科技列出了5位研发团队核心成员,包括创始人兼CEO刘培超、创始人兼首席科学家郎需林、研发总监姜宇、副总经理刘主福和产品总监解俊杰。
5位研发团队核心成员中有4人都曾在山东大学就读。创始人刘培超于2011年6月获得山东大学机械设计制造及自动化学士学位,又在2014年6月获得山东大学机械工程硕士学位。首席科学家郎需林2011年6月获得山东大学机械设计制造与自动化学士学位,又于2014年6月获得山东大学机械设计及理论硕士学位,是创始人刘培超本科期间的同学。
研发总监姜宇和副总经理刘主福也都曾在山东大学学习。此外,越疆科技的独立非执行董事李贻斌是山东大学控制科学与工程学院的教授。

▲越疆科技核心研发成员(图源:越疆科技招股书)
越疆科技也乘着AI技术发展的浪潮,于2024年4月推出AI赋能平台X-Trainer。该平台基于大型视觉语言模型和模仿学习神经网络,可以加速模仿学习并与强化学习结合,以实现训练后的快速自主操作。4月的发布视频中显示,利用X-Trainer平台训练的机器人仅用2小时就获得了自主刷盘子的能力。AI技术的发展或将给越疆科技的产品带来新的可能。
三、客户中有多家世界500强企业,自主建厂后供应商依赖度显著降低
越疆科技采取了直销和经销相结合的销售模式,于2021年、2022年和2023年,他们分别有289名、411名和434名直销客户。同期他们分别有344名、387名和358名经销商。在2021年-2023年的3年间,越疆科技一共销售了47000台协作机器人,预计未来将进一步扩大销售网络,巩固市场地位。
招股书中,越疆科技并未公布公司前五大客户的具体名称和占比,但越疆科技2021年、2022年和2023年来自前五大客户的总收入分别为4960万元、5070万元和3670万元,分别占总收入的28.5%、21%和12.8%。
2021年,越疆科技最大客户的给他们带来了超过2100万元的营收,占当年总营收比达12.6%.设书中披露的信息,在2021年之后没有任何单一客户给越疆科技带来占总营收比超10%的营收。这表明越疆科技对单一客户的依赖程度显著降低。
产品线方面,越疆科技已经推出了4个系列共27款协作机器人,可满足制造、零售、医疗健康、STEAM教育、科研等众多领域的使用场景。他们的产品目前已经销售到全球80多个国家和地区,全球许多企业已经采用了越疆科技的机器人,其中不乏行业龙头企业和财富500强公司。
目前,越疆科技已经在3C制造、汽车零部件、新能源、半导体、金属加工、医疗等领域实现规模化落地,服务了富士康、比亚迪、北汽福田、丰田汽车、索尼、三星、宁德时代等企业的生产线。
越疆科技也在招股书中披露,公司的主要客户和供应商有重叠。2021年,五大客户/供应商之一给他们供应了随教育协作机器人Magician一同出售的STEAM教育教科书和课程。同年,这一客户/供应商给他们带来的毛利占同年总毛利的4.5%。此外,2023年,向越疆科技供应减速器或辅助设备的五大供应商中,有两家也向越疆科技购买了协作机器人产品,给他们带来了60万元的毛利,占同年总毛利的约0.5%。
2021年-2023年,越疆科技对前五大供应商的采购总额分别为5280万元、7500万元和6000万元,分别占同年销售成本总额的61.2%、52.5%和37.1%,占比逐年降低。

▲2021年-2023年越疆科技前五大供应商(图源:越疆科技招股书)
值得一提的是,2021年最大供应商A的采购额占越疆科技成本总额的33.2%,但在2022年供应商A已经从越疆科技的前五大供应商中消失。这一变化或许与越疆科技自建工厂有关。供应商A主要向越疆科技销售电源、磁性元件、特种变压器及其他产品,并提供原始设计制造商服务,也就是为越疆科技代工生产机器人。
根据公开资料,越疆科技于2020年9月与山东日照市签约建设生产基地,这一工厂于2022年1月正式投产,同年9月就下线了第10000台机器人。目前越疆科技的主要产品四轴协作机器人和六轴协作机器人都在日照的自有工厂内生产,仅仅将印刷电路板组装和一款低成本超小型桌面四轴机器人MG400的生产外包。
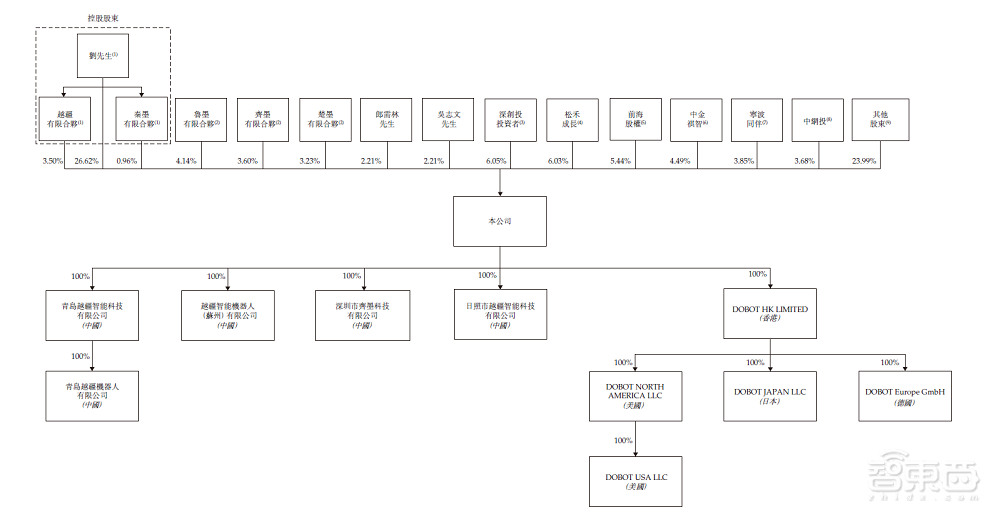
四、创始人刘培超为实控人,公司在全球拥有多家子公司
越疆科技的股权结构图显示,越疆科技在国内拥有多家全资子公司,分布在日照、青岛、深圳、苏州等地。他们还通过在香港的全资子公司DOBOT HK LIMITED拥有在美国、日本和德国的其它全资子公司。

▲越疆科技股权结构图(图源:越疆科技招股书)
从股权结构来看,目前,公司创始人刘培超为控股股东,直接持股比例为26.62%,同时通过受控法团间接持有4.46%的股权;深创投系投资者为第二大股东,持股比例为6.05%;深圳松禾成长基金管理有限公司为第三大股东,持股比例为6.03%。下图为前十大股东的持股比例汇总。

▲越疆科技前10大股东汇总(图源:越疆科技招股书)
深创投是越疆科技的早期投资者。深创投在机器人领域的投资一直比较活跃,之前曾经投资过人形机器人公司宇树科技、复合机器人创企飒智智能和智能机器人公司景曜科技等公司。
招股书显示,2023年,公司创始人兼总经理刘培超领取了总计60.5万元的薪酬,而首席技术官郎需林总计领取了75万元的薪酬,公司首席财务官王勇总计领取了450万元的薪酬,其中有300余万元以股份的形式支付。

▲越疆科技2023年董事及最高行政人员薪资表(图源:越疆科技招股书)
结语:协作机器人市场加速扩张,分销网络或成越疆隐忧
根据越疆科技招股书中的数据,从2019年至2023年,按营收计,协作机器人是全球机器人市场中增长最快的板块之一,复合年增长率达22.2%。预计从2023年-2028年,协作机器人的市场规模将加速增长,复合年增长率或将达到35.6%。
与目前已经比较成熟的工业机器人市场相比,越疆科技所处的协作机器人赛道目前仍是一片蓝海。在劳动密集型企业数字化转型加速、AI技术高速发展的背景下,体型小、单价低且能实现便捷人机交互的协作机器人,或将成为机器人行业的下一增长极。
不过越疆科技也在招股书中承认,他们目前的大部分收入都来自于经销商的销售,直销占比较低,这或许是越疆科技未来全球化扩张中不得不解决的一个重要问题。