芯东西(公众号:aichip001)
作者 | ZeR0
编辑 | 漠影
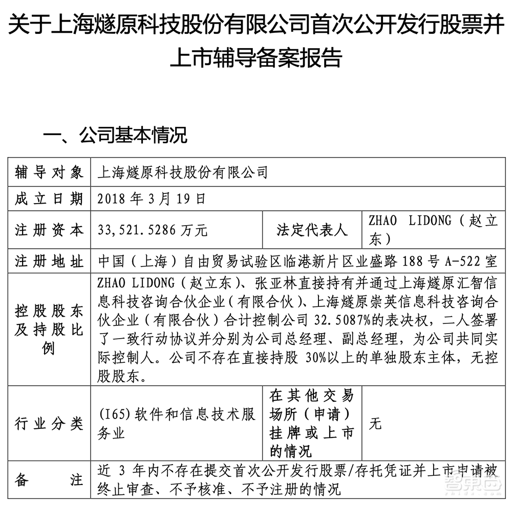
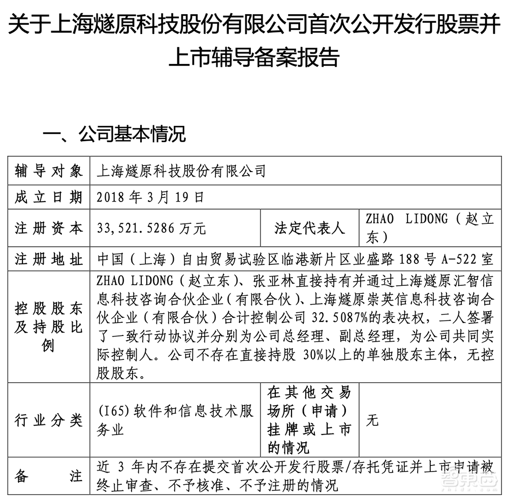
芯东西8月28日报道,8月26日,中国证监会公布上海燧原科技股份有限公司(简称“燧原科技”)的IPO并上市辅导备案报告。
上海AI芯片公司燧原科技成立于2018年3月19日,注册资本为3.35亿元,注册地址在上海临港,法定代表人是其联合创始人、董事长兼CEO赵立东,另一位联合创始人张亚林担任COO。
燧原科技专注人工智能领域云端和边缘算力产品,致力为通用人工智能打造算力底座,提供原始创新、具备自主知识产权的AI加速卡、系统集群和软硬件解决方案,主要服务东数西算节点、各地智算中心、国家科研机构、中央媒体、国家智库、商业银行以及大型互联网企业等。
其应用场景包括内容理解生成、语音文字互转、大模型应用、搜索广告推荐、科学计算,以及智慧城市、智能交通、智慧政务、智慧金融等,重点企业包括中国移动、腾讯、美图、爱奇艺、商汤、智谱华章等。
8月20日,燧原科技国产万卡集群点亮仪式举行。这一万卡推理集群是基于燧原算力的中国移动(甘肃•庆阳)数据中心。庆阳是全国首批全国一体化算力网络、国家八大枢纽节点和十大数据中心集群之一,燧原科技从2023年起参与庆阳智算中心集群建设,基于新一代人工智能加速卡‘燧原S60’的智算中心正在建设中。
企业征信机构企查查显示,腾讯是其最大股东,持股比例为21.37%,曾参与燧原科技的6轮融资。赵立东、张亚林并列为燧原科技第二大股东,分别持股11.29%。国家大基金二期持股5.44%,是燧原第五大股东。厦门美图公司是其第十二大股东。
▲燧原科技前15名股东(图源:企查查)
▲燧原科技在胡润研究院《2024全球独角兽榜》中的排名情况(图源:胡润百富)
迄今燧原科技累计公开融资金额已超过51亿元。
▲燧原科技融资历程(以上整理自公开信息)
辅导协议于8月23日签署,辅导机构为中国国际金融股份有限公司。






