芯东西(公众号:aichip001)
作者 | ZeR0
编辑 | 漠影
智东西9月12日报道,9月11日,中国证监会公布GPGPU独角兽上海壁仞科技股份有限公司(简称“壁仞科技”)的IPO并上市辅导备案报告,辅导券商为国泰君安。
这是继今年8月26日燧原科技上市辅导备案披露后,又一家正式启动IPO的上海AI芯片独角兽。
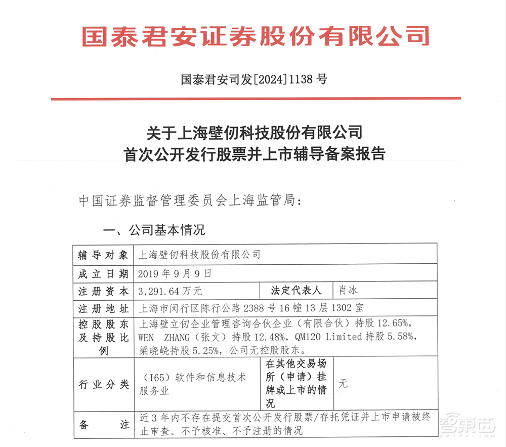
上海GPGPU公司壁仞科技创立于2019年9月9日,注册资本为3291.64万元,法定代表人为肖冰,注册地址在上海市闵行区陈行公路。根据官方介绍,壁仞科技致力于研发原创性的通用计算体系,建立高效的软硬件平台,同时在智能计算领域提供一体化的解决方案。
壁仞科技将首先聚焦云端通用智能计算,逐步在人工智能(AI)训练和推理等多个领域赶超现有解决方案,实现国产高端通用智能计算芯片的突破。其在2022年8月推出的首款通用GPU产品壁砺系列,目前已量产落地,布局包括大模型与生成式AI在内的广泛应用场景。壁仞科技还在今年8月底与软通动力联合发布了国产AIPC产品。
▲壁仞科技首款通用GPU产品壁砺系列
截至目前,壁仞科技已完成B轮融资,总融资额超过50亿元人民币,投资方包括珠海大横琴集团、格力创投、中国平安、新世界集团、碧桂园创投、启明创投、IDG资本、华登国际中国基金、高瓴创投、源码资本、招商局资本、中信证券等机构。
根据胡润研究院今年4月发布的《2024全球独角兽榜》,壁仞科技以155亿元估值位列第495名。
上海壁立仞企业管理咨询合伙企业(有限合伙)持股12.65%,壁仞科技创始人、董事长、CEO张文持股12.48%,QM120 Limited持股5.58%,上海交通大学计算机科学与工程系教授梁晓峣持股5.25%,公司无控股股东。
9月6日,壁仞科技举行五周年庆典。壁仞科技创始人、董事长、CEO张文谈道,壁仞科技第一个五年,实现了既定目标,取得了一些成绩,壁仞科技的产品已经为众多行业提供了强大的算力。
“我们坚信只有做难而正确的事,才会走得更稳更远,目前壁仞科技正在积极推进国产化,同时也在深度打造生态建设,助力经济社会的数字化转型。”张文说。



