智东西(公众号:zhidxcom)
作者 | 徐豫
编辑 | 心缘
智东西10月16日报道,今日,上海音视频PaaS(平台即服务)云服务提供商七牛智能成功在港交所挂牌上市。
其发行价为每股2.75港元,市盈率亏损,今日开盘破发,跌41.82%至1.60港元/股。截至10点40分,七牛智能最高股价为1.68港元/股,最新股价为1.28港元/股,跌幅为53.45%,最新市值近26亿港元(约合人民币24亿元)。

七牛智能成立于2011年,公司法定代表人、实际控制人、控股股东许式伟通过英国全资子公司Dream Galaxy来控股。阿里巴巴通过淘宝中国持股16.27%,成为七牛智能最大的外部股东。
在中国音视频PaaS和APaaS云服务市场,七牛智能都处于行业头部。上海互联网市场调研公司艾瑞咨询的数据显示,2023年该公司以5.8%的市场份额成为中国第三大音视频PaaS服务商,同期以14.1%的市场份额成为中国第二大音视频APaaS服务商。
据七牛智能官网,迄今为止已有超100万个企业客户和开发者长期使用其PaaS云服务,包括OPPO、爱奇艺、芒果TV、平安银行、招商银行、上汽集团等不同领域的公司。
基于MPaaS(音视频平台即服务)云服务解决方案和AI技术,该公司的APaaS(应用平台即服务)业务可覆盖视频营销、社交娱乐、视联网、智慧新媒体等场景。
2021年到2024年前3个月,七牛智能累计营收近43亿元,累计亏损达9亿元。近年来,其APaaS业务增势强劲,营收从2021年成立之初的2490万元,跃升至2022年的1.9亿元,并于2023年达到2.8亿元的规模。

▲2021年~2023年七牛智能主营业务收入分布变化(智东西制图)
此次IPO筹资4.39亿港元(约合人民币4.0亿元),筹资净额为3.67亿港元(约合人民币3.4亿元),主要用于扩展APaaS业务的应用场景和客户群、加强AI技术研发能力、升级低代码平台,并且在未来3到5年内寻求其海外市场的新增长点。
一、3年总营收40亿元,10行代码启用App,用户留存率高达95%
自2011年成立以来,七牛智能已开展了多轮IPO前融资,共筹得约28亿元。
过往投资者包括启明基金、上海张江、上海张江科投、淘宝中国、盈动物流(Magic Logistics)、上海燊泰、交银资产管理、交银基金、Jumbo Sheen及永禄。

▲2021年~2023年七牛智能营收、净亏损、研发投入变化(智东西制图)
2021年、2022年、2023年,七牛智能营收分别为14.7亿元、11.5亿元、13.3亿元,毛利率分别为19.8%、19.9%、21.0%,净亏损分别为2.2亿元、2.1亿元、3.2亿元。

截至2024年3月31日,该公司今年一季度的营收额达3.4亿元,同比增长26%,毛利率为20.6%。其中,MPaaS业务的收入为2.5亿元,同比增长33.9%,在公司总营收中占比超7成;APaaS业务的收入为0.8亿元,同比增长29.9%,约占公司总营收的1/4。
作为一家云计算解决方案领域的独角兽,七牛智能在2020年实现总营收突破10亿元大关。
2021年,该公司曾计划在纳斯达克上市,但受限于政策环境等不利因素,其赴美IPO之旅以失败告终。在2021年到今年一季度期间,该公司的上市费用花去0.3亿元,裁员开支达0.7亿元,也导致其账面价值亏损了4.5亿元。
2021年9月,七牛智能正式推出APaaS业务。与MPaaS业务相比,新业务的盈利能力大幅提升。

按公有云和私有云部署来看,虽然近3年来有所波动,但公有云业务仍是公司创收的主力军,贡献了总营收的近80%。

▲2021年~2023年七牛智能云服务收入分布变化(智东西制图)
截至今年3月,七牛智能的注册用户数超151万,其中活跃用户超64万名。此外,在2023年中国音视频应用下载量排行榜的前20名中,使用七牛智能的应用运营商多达15名,可谓“霸榜”。
七牛智能的主要产品和服务分为两大板块,一个是面向具备较强开发能力的客户的MPaaS业务,另一个是适用于开发小白快速入局的APaaS业务。

早在2015年,其存储服务通过了中国信息通信研究院旗下的可信云评估。可信云评估体系是中国针对云计算服务和软件建立的一个专业评估体系。
目前,七牛智能推出了4大MPaaS音视频解决方案,包括加速内容分发的专有内容分发网络QCDN,存储内容的对象存储平台Kodo,互动直播产品和智媒数据分析平台Dora。这些MPaaS平台在今年前3个月内,日均音视频播放量超过46亿分钟的,远高于10亿分钟的行业水准。
七牛智能的MPaaS解决方案涵盖了音视频数据收集、存储、处理、分发及消费的整个周期,并且可以将这些功能集中部署在一个平台上。因此,其MPaaS业务的客户通常会同时使用多个MPaaS音视频解决方案。
据招股书介绍,今年一季度,七牛智能超半数MPaaS业务客户同时购买了两种或以上的MPaaS音视频解决方案。

MPaaS业务的创收主要依靠QCDN和Kodo两大项目,今年一季度,二者的合计营收占业务总营收的比例为96.5%。

APaaS音视频解决方案则采取“1+N”模式,即1个平台应用于多种场景。APaaS聚焦于5大主要应用场景,分别是社交娱乐、视频营销、视联网、智能新媒体和元宇宙。据招股书介绍,七牛智能的APaaS音视频解决方案已在社交娱乐和视频营销场景获得了可观收益。
APaaS业务的创收主要来源于社交娱乐和视频营销这两大项目,今年一季度,二者的合计营收占业务总营收的比例为87.7%。从2021年至2023年,视频营销和视聊网项目在总营收中的占比不断大幅提升,但社交娱乐项目的占比则逐年下降,特别是去年曾同比缩减了近2/5。

该公司的APaaS付费客户数量于2023年激增,同比新增了135%。同年,该业务的付费客户留存率已高达87.9%,甚至在今年一季度持续上涨至93.7%。

此外,自APaaS业务2021年上线以来,其视频营销项目不仅在营收上逐渐反超了社交娱乐项目,还在付费客户数量上长期保持领先优势。

报告期内,从原MPaaS业务客户升级而来的新APaaS业务客户的数量分别为159名、322名、459名及275名,逐年增多。

采用APaaS音视频解决方案的APaaS业务新客户数量逐渐增加,平均收入贡献也大幅增加。

报告期内,从付费客户留存率上看,MPaaS和APaaS业务的付费用户粘性较为稳定地处于高位水平。

二、最大供应商是股东淘宝中国的联系人
通常情况下,七牛智能的公有云服务按月收取服务费,具体费用参照客户的实际使用情况或不同类型的服务包;而其私有云服务则一次性收取部署费,具体费用依据客户所需的软件及硬件规模而定,并且会根据具体项目的授权期限收取相应的维护费。
该公司B端客户覆盖泛娱乐、社交、医疗、电子商务、教育、媒体、金融服务、汽车、电信和智能制造等行业。现阶段,该公司业务基本面向的都是中国客户,例如OPPO、爱奇艺、芒果TV、平安银行、招商银行、上汽集团,以及阿里巴巴旗下的淘宝中国。
报告期内,美篇、糖豆和唱吧App已采用了七牛智能的APaaS音视频解决方案。
在社交娱乐场景,七牛智能的一站式解决方案包括图片处理分发、短视频处理与点播、长视频处理与点播、文件分发与下载、赛事或秀场直播等。用户借助大约10行代码,即可快速启动社交娱乐的应用程序。
报告期各期,除了“客户-供应商集团D”是该公司主要股东淘宝中国的联系人外,七牛智能其他前五大客户的集中度较低,且均为独立第三方。

七牛智能的供应商主要为云技术行业中提供以下3类服务的公司:网络及带宽服务、互联网数据中心(IDC)服务、服务器及存储服务。
据招股书介绍,该公司已与多位主要供应商建立长达6年或以上的合作关系,并且现有供应商分布在全球各地。其中,七牛智能的IDC供应商来自中国不同地区的20多个城市。
报告期内,该公司与最大供应商的采购额占七牛智能当期采购额的比例分别为36.1%、16.3%、5.9%及8.0%,来自前五大供应商合计的采购额占比则分别为63.5%、52.4%、25.7%及28.6%。除了“客户-供应商集团D”是该公司主要股东淘宝中国的联系人外,七牛智能其他前五大供应商均为独立第三方。

除淘宝中国外,七牛智能及其控股股东、实际控制人、5%以上股东、董监高与前五大客户、前五大供应商不存在关联关系。
三、3大核心技术解决商业化,可用OpenAI、Meta、谷歌的大模型
2021年至2023年,七牛智能的累计研发投入为4亿元,占同期累计营业收入比例为10%。
在一站式场景化音视频解决方案上,七牛智能已经积累了十多年的经验。截至2024年3月31日,七牛智能已拿到14项重要专利,7项重要软件著作权,主要涉及云存储、内容分发、媒体数据处理及分析技术等领域。
目前,其核心技术集中在音视频技术、AI技术和低代码平台。
该公司的音视频技术包括自研的音视频编解码算法、多云智能调度管理技术、全球软件定义直播网络LiveNet、云原生媒体数据分析架构和低冗杂率的纠删码架构。
在转码场景中,七牛智能自主研发了场景自适应增强算法、降噪细节增强算法、H264和H265高性能压缩算法。这些技术降低了存储空间,并以较低的带宽成本提升了二次编码的质量,从而为直播或点播场景降低了存储空间和传输带宽成本,同时提升了视频画质及音响效果。
其多云智能调度管理技术集成了网络停机时间和性能监控,能够自动选择最佳路线,实现文件的复制和备份。得益于此,该公司的智能调度管理系统能够在网络故障时快速切换路线,平均故障恢复时间缩短至五分钟以内,实现高稳定性。
七牛智能的全球软件定义直播网络LiveNet采用分散的网状网络,其基础底层节点直接、动态和非分层地,与全球范围内尽可能多的其他节点连接并相互协作。借助LiveNet,用户可定制具有高弹性、高可用性和低延迟的互动直播和实时通信产品。
该公司的媒体数据分析平台借助云原生架构,可以在分散式多集群环境中实现媒体应用程序的平稳运行和开发,有助于定制并迭代不同需求和偏好的可配置功能。
目前,对于公有云客户,七牛智能的冗余率控制在1.14。而对于私有云客户,其对象存储平台Kodo能够根据客户需要,将冗余率调整至1.10。通常来说,冗余率越低,存储效率越高,存储成本越低。上述两个数据均优于同行水平。
在AI技术方面,七牛智能开发了可利用BERT、GPT、Transformer、Llama及PaLM等大模型的深度学习平台,并使用这些大模型训练旗下产品的音视频生成和文本生成等AI内容生成能力。
例如,该公司基于目标检测、人像抠图及追踪等视觉识别技术,开发广告投放工具。这些工具可以结合场景关键词,以及Diffusion、GAN等模型快速生成广告投放内容,以便用户能够在视频中快速插入或替换广告内容。
在低代码平台方面,七牛智能的APaaS解决方案嵌入了各种API和SDK,不仅能够帮助客户更快地开发应用程序,还能大幅降低访问复杂应用程序的技术门槛,从而提高开发效率、提升应用程序质量并增强产品功能扩展的自由度。
截至2024年9月21日该公司全职员工共387人,其中研发人员共174人,占总人数比重约为45%。
四、淘宝中国是最大外部股东
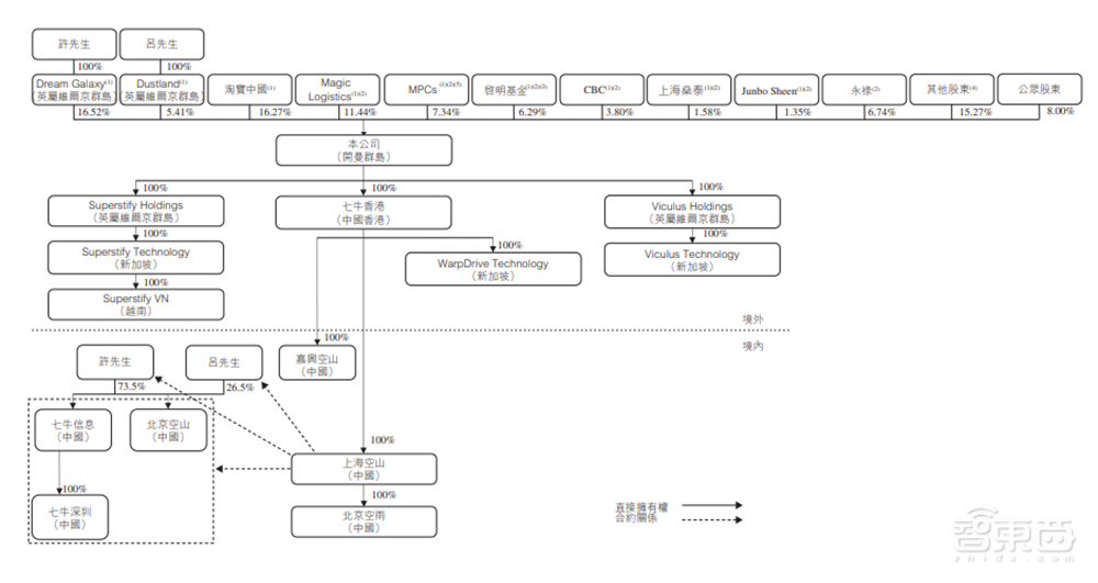
截至招股书签署日,七牛智能拥有7家中国子公司,即七牛信息、七牛香港、七牛深圳、北京空山、上海空山、嘉兴空山、北京空雨,以及6家国外全资子公司。阿里巴巴通过淘宝中国持股16.27%,云峰基金通过盈动物流(Magic Logistics)持股11.44%,而淘宝中国也是七牛智能最大的外部股东。

▲七牛智能IPO后的公司股权架构一览
许式伟通过其全资子公司Dream Galaxy间接持有七牛智能16.52%的股权,是七牛智能的控股股东和实际控制人。
许式伟现年46岁,进入信息技术行业已有20余年。
2000年7月,他毕业于南京大学理论物理学专业,此后8年曾出任多个技术职位。期间,他曾在金山软件有限公司担任技术总监,并为该公司设立了一个专注于研发分布式存储技术的实验室。2007年12月,许式伟凭借WPS Office 2005的开发工作,获得国务院授予的国家科学技术进步奖二等奖。
2009年到2011年期间,他在上海盛大网络发展有限公司担任高级研究员,主导推出盛大网盘和盛大云计算。2011年5月创办七牛智能至今,许式伟先后出任该公司董事和执行董事。此外,他还与七牛智能的另一位主要股东吕桂华一起,合作撰写了《Go语言编程》一书。

▲七牛智能CEO许式伟
其他持股超过5%的股东还包括许式伟的妻子周培、吕桂华及其妻子陈明星、淘宝中国、启明基金、永禄、Dream Galaxy、Magic Logistics、MPCs和Dustland。

▲七牛智能董事、高管薪酬表
结语:PaaS可能会靠“卷低价”拉高竞争优势
中国音视频云服务市场可分为SaaS、PaaS及IaaS市场,而PaaS与SaaS常有交集,APaaS则与SaaS可以相互替代。随着APaaS通过低代码解决方案满足市场的不同需求,七牛智能预计APaaS将逐渐占领MPaaS及SaaS的部分市场份额,并渗透至音视频PaaS市场及音视频SaaS市场。
艾瑞咨询的数据显示,2023年中国音视频APaaS市场规模已达到20亿元,在音视频云服务PaaS及SaaS市场中的渗透率为5.2%;到2028年,中国音视频APaaS市场规模预期将达到144亿元,渗透率达到12.1%,从2023年至2028年的复合年增长率为48.6%。
但同时,IaaS提供商也逐步开发PaaS市场的业务,这对于七牛智能等PaaS市场原生玩家是不小的挑战。
在IPO文件中,该公司称虽然IaaS提供商已进入音视频PaaS市场,并与现有PaaS提供商竞争,但IaaS提供商可能缺乏必要的技术能力和专业的商业化知识,且通常难以高质量地迎合所有应用场景的需求,而这些差距构成PaaS市场“老手”的主要竞争优势。
在七牛智能看来,市场参与者们可能会“卷低价”,以试图取得竞争优势。不过,价格未必是PaaS客户的唯一考虑因素,他们可能也会考虑如整体数据的安全性和可靠性、潜在的增值服务等方面。