芯东西(公众号:aichip001)
作者 | ZeR0
编辑 | 漠影
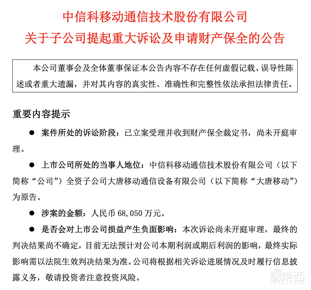
芯东西11月5日报道,11月3日晚间,中信科移动发布关于子公司大唐移动提起重大诉讼及申请财产保全的公告,涉案金额6.8亿元。
被告方是国内通信芯片大厂展讯通信(上海)有限公司(简称“展讯公司”),双方就TD-SCDMA终端专用芯片及相关终端模块方面进行技术合作开发签署了一系列合作协议和补充协议(统称为“涉案协议”)。
根据公告,协议签订后,大唐移动按照协议约定全面履行了义务,双方合作成功开发TD-SCDMA芯片及模块,展讯公司销售了双方合作开发的TD-SCDMA芯片及模块,但始终未根据上述涉案协议的有关约定向大唐移动支付基础提成费和高层协议栈提成费。
展讯在2013年被紫光集团以18亿美元收购,而后在2018年与锐迪科微电子正式合并成紫光展锐。紫光展锐是全球唯三在公开市场上销售5G芯片的企业之一,也是全球少数全面掌握2G/3G/4G/5G、Wi-Fi、蓝牙、电视调频、卫星通信等全场景通信技术的企业之一。
此次大唐移动提起的诉讼,纠纷追溯到展讯被收购之前。
大唐移动就2013年1月1日起发生的基础提成费、高层协议栈提成费和违约金(共计6.8亿人民币)向法院提起诉讼,并申请财产保全,于今年11月1日收到了北京市海淀区人民法院下达的《民事裁定书》,对大唐移动提出的财产保全申请予以支持。
这已经不是两家公司围绕TD芯片及模块合作事宜的首次诉讼纠纷。TD-SCDMA(时分同步码分多址)是中国提出的3G标准,21世纪初走向产业化。双方自2003年至2004年期间签订协议共同开发TD-SCDMA芯片,2009年实现芯片上市销售,此后合作关系逐渐破裂,从2011年开始围绕费用支付问题纠纷不断。
大唐移动曾在2011年发起仲裁请求,要求展讯支付近3亿元,但被驳回;2015年又向北京知识产权法院起诉,该案在2018年判决展讯向大唐移动支付2009年1月7日至2012年12月31日期间TD芯片销售的基础及高层协议栈提成费,总计近5.4亿元;展讯上诉后,北京高院作出二审判决,改判展讯公司向大唐移动支付近4.8亿元。从时间线来看,本次诉讼请求索赔提成费及违约金的时间线,恰好是之前案件涉及时间线的延续。
中信科移动由大唐移动和武汉虹信联合重组而成,是信科集团旗下无线移动通信产业的承载主体和5G产业化的主导企业。根据官网,信科集团由原武汉邮电科学研究院(烽火科技集团)和原电信科学技术研究院(大唐电信集团)联合重组而成,是国务院国资委直属中央企业,集团总部位于湖北省武汉市。
中信科移动于2022年9月登陆科创板,处于持续亏损状态。根据2024年第三季度报告,中信科移动2024年前三季度(1-9月)净亏损1.98亿元、归母净亏损1.70亿元。若索赔成功,6.8亿元将对其经营提供有利补充。截至发稿时,中信科移动总市值为222亿元。
本次诉讼尚未开庭审理,最终的判决结果尚不确定,目前无法预计对中信科移动本期利润或期后利润的影响,最终实际影响需以法院生效判决结果为准。

