芯东西(公众号:aichip001)
编辑 | Panken
芯东西1月22日消息,今日,寒武纪前副总经理兼CTO梁军发文,称已向海淀法院提起劳动争议诉讼,请求中科寒武纪赔偿股权激励损失42.87亿元。
梁军写道,他作为被告被起诉,要求以2.51万元、2.76万元转让所持有的中科寒武纪合计11523184股股票的案件,将于2025年1月23日(9点,14点)在海淀法院东1-12法庭开庭审理。
42.87亿元是按单价根据2024年1月2日起至起诉时中科寒武纪股票最高价372元(2024年10月10日)算的,如果按今天上午寒武纪最高价649.97元/股算,这1152万多股已经价值74.90亿元。
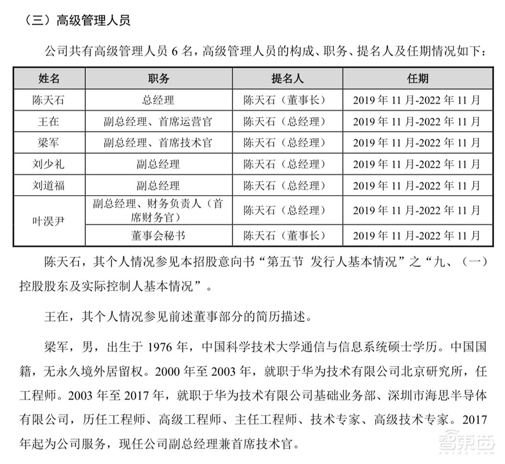
2022年3月,曾是华为海思芯片设计老兵的寒武纪核心技术骨干梁军因与寒武纪存在分歧离职。
根据2022年寒武纪在上市前披露的招股意向书,梁军出生于1976年,硕士毕业于中科大通信与信息系统专业,2000年至2003年在华为北京研究所任工程师,2003年至2017年就职于华为基础业务部、海思半导体,历任工程师、高级工程师、主任工程师、技术专家、高级技术专家。2017年起为寒武纪服务,彼时任寒武纪副总经理兼CTO。
2024年寒武纪全年股价涨势凶猛,成为年度股王,总市值超过2700亿元,在A股股价仅次于贵州茅台,被股民戏称“寒王”。今年寒武纪市值更是一度越过3000亿元大关,上周又有所回落。从2024年1月2日至今,寒武纪股价已上涨376%。
今年1月14日晚间,寒武纪发布2024年年度业绩预告,该公司预计2024年度营收为10.7亿元~12亿元,同比增长50.83%~69.16%;归母净利润预计亏损3.96亿元~4.84亿元,同比亏损收窄42.95%~53.33%;扣非净利润为亏损7.65亿元到9.35亿元,同比亏损收窄10.34%到26.64%。
这意味着,从2016年3月成立算起,寒武纪已连亏8年。
顶着“中国英伟达”和“科创板AI芯片第一股”的光环,寒武纪在2024年股价疯涨,但产品、业绩始终难与蒸蒸日上的股市表现相匹配。曾有股民向董秘调侃发问:“请问贵公司是否有收购皮衣工厂,并通过将皮衣领口做小,卡住黄仁勋的脖子,从而达到限制英伟达发展的打算?”
尽管今日传出梁军起诉风波,但寒武纪股价仍在一路上涨。截至午间休市,其最新股价为647.40元/股,今日涨幅达3.58%。





