智东西(公众号:zhidxcom)
作者 | 陈骏达
编辑 | 漠影
近日,阿里巴巴AI应用旗舰夸克发布了“AI超级框”,通过超级Agent提供AI对话、深度思考、深度搜索、深度研究及深度执行等多元化功能。
依托于阿里自研的大模型,新夸克不仅在推理与多模态能力上处于行业领先地位,更具备了自主规划与执行复杂任务的能力。
夸克“AI超级框”的应用场景极为广泛,它能够根据用户输入的主题自动生成各类文章,依据个人特点定制专属饮食计划,还能针对专业领域探讨学术问题,甚至家长可以用它给孩子进行作业批改和讲题,这几乎覆盖了用户在工作、学习和日常生活中的所有需求。
事实上,夸克的本次升级并非一蹴而就,而是经过长期的技术积累和迭代。从最初的智能搜索到如今的AI超级框,夸克始终站在AI技术的前沿,不断推动产品交互方式和功能逻辑的创新。如今,具备超级Agent能力的新夸克,正逐步展现出AI时代超级应用的雏形。
一、成为用户的全能助手,一个“AI超级框”完成各类任务
与市面上大部分的AI搜索、AI应用不同,升级后的夸克意图打造一款具备强大通用能力的智能助手。这也体现在了夸克今年年初喊出的新口号——“2亿人的AI全能助手”。
进入新夸克首页,最醒目的变化就是“AI超级框”中的深度思考功能,现在,用户只需点击一下,便能一键切换为深度思考模型。
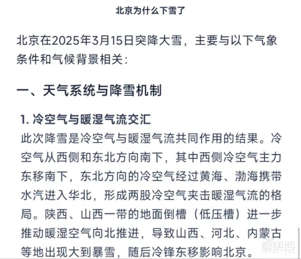
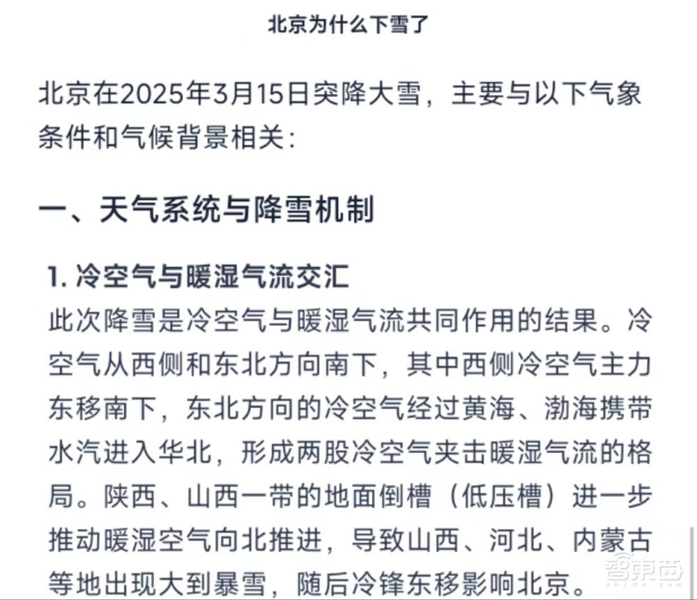
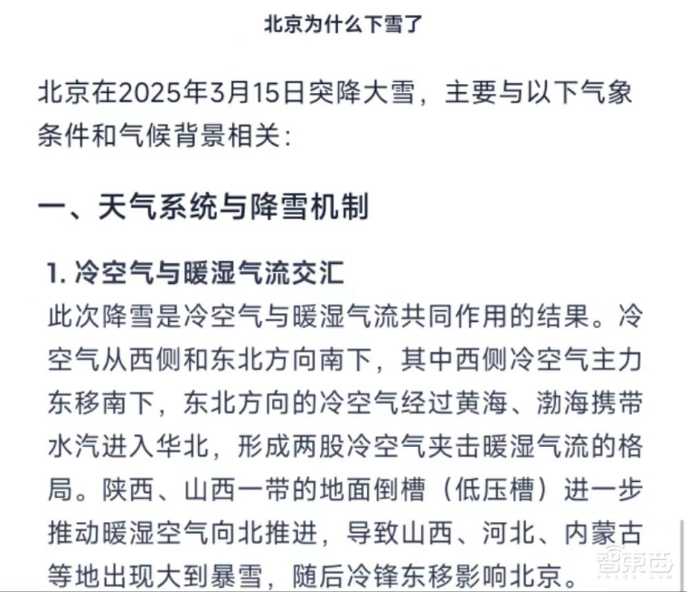
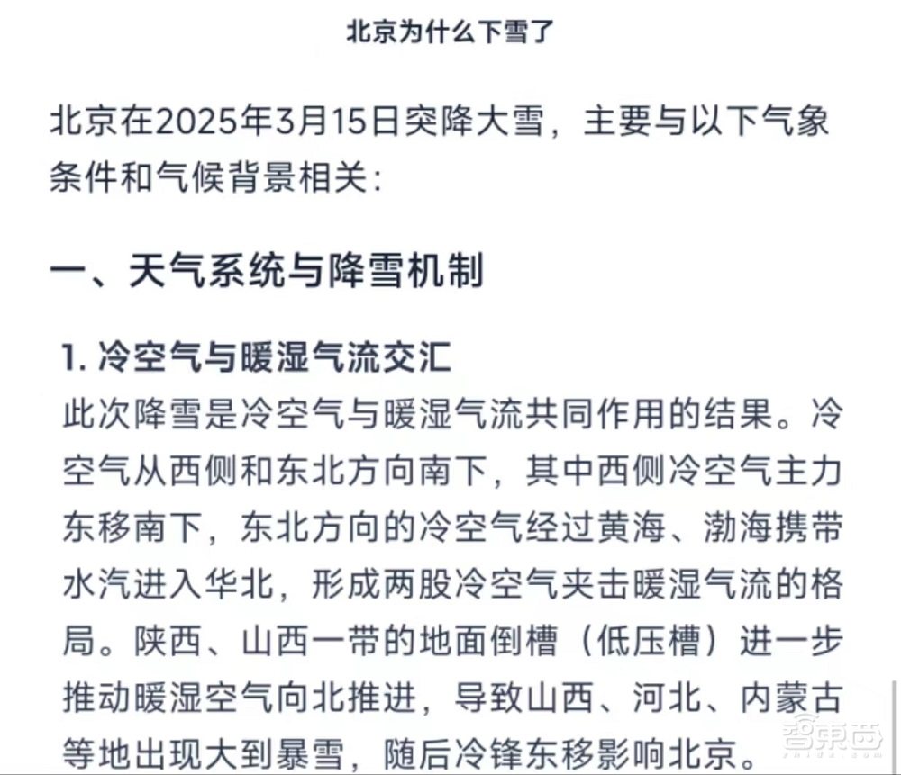
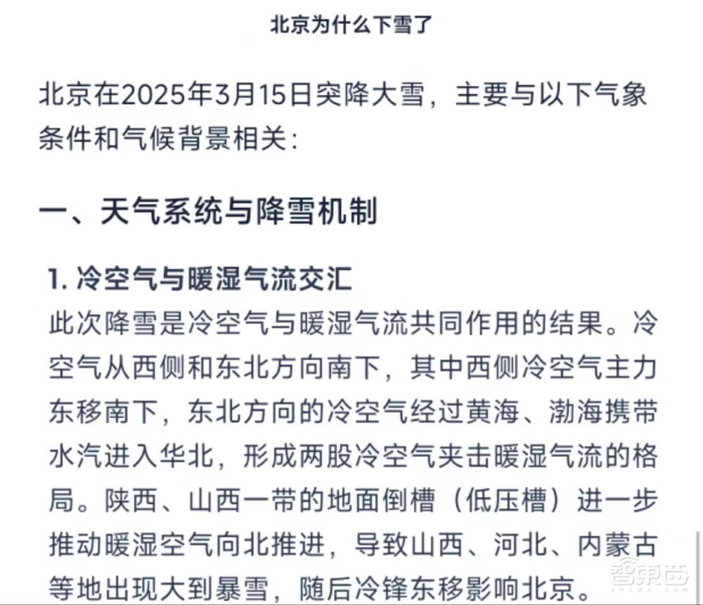
不过,更多的变化藏在细节之中,给用户带来令人惊喜的体验提升。例如,在AI搜索场景中,当用户查询“北京为什么下雪了”,夸克无需用户明言,便能根据最近的信息判断用户问的大概率是3月15日北京的降雪,并对相关新闻、资料进行整合。

在用户搜索攻略、教程时,新夸克还会将将多模态内容整合到自己的回答中。例如,搜索毛球修剪器拆解步骤时,新夸克会直接将视频摆在回答顶部。

而当用户咨询旅游攻略时,夸克会嵌入其他用户发布的笔记,提供更多不同的视角。

若需要进一步咨询其中的具体景点,用户只需在同一界面进行追问即可,夸克能自动保留上下文关联,用户体验和复杂问题解决能力进一步提升。

除了AI搜索功能的升级之外,夸克还将深度思考能力接入到到了AI写作、AI搜题等集体场景之中,带来更丰富的智能体验。
以升级后的夸克AI写作为例,这一功能目前支持200种体裁的写作,还可上传最高达万字的参考材料,并提供润色、扩写、缩写、续写、仿写等智能指令,免去了用户手动输入的麻烦。最后,用户还可将相关内容一键导出为word,实现需求闭环。
在涉及专业知识的领域,夸克也能交付可信度高的答案。在医学场景中,夸克自建了亿级医学询证知识库、中文医疗数据库全集,收纳了千万级国内外医学文献,并与业内权威机构合作审校。当用户咨询医疗健康问题时,夸克能参考这些来源,提供有真凭实据的回答。
整合了深度思考、多模态内容、多场景智能应用的夸克,展现出理想中智能助手应有的全面能力。夸克通过“AI超级框”,展现出他们对AI时代超级应用的独到理解。
二、AI Agent浪潮兴起,夸克定义超级Agent
在大模型技术飞速发展的数年之中,简单的问答功能已难以满足用户日益增长的期待与实际需求。用户不仅需要AI提供信息,更希望它能够理解复杂任务、自主规划并高效执行。正是在这样的背景下,具备规划、执行等能力的AI Agent成为了突破当前技术瓶颈的关键方向。
AI Agent不仅能够理解用户意图,还能通过多步骤推理、任务分解和资源整合,完成从信息检索到实际操作的闭环,为用户提供更智能、更主动的服务体验。这种能力的提升,标志着AI从被动响应向主动助手的转变,也为未来的智能化应用打开了全新的可能性。
过去数年中,AI Agent先是于客户服务、软件开发、资源管理等企业服务领域获得早期采用,又逐渐渗透至医疗、教育、金融等垂直领域。
随着推理模型、多模态大模型技术的日渐成熟,AI Agent正逐渐从幕后走到台前,进入C端市场,展现出通用能力。而新升级的夸克,正是这样一款具备完整闭环生态的超级Agent。
夸克超级Agent的核心目标之一是帮助用户解决复杂问题,而复杂问题往往需要多步骤的推理和任务分解。决策与规划能力使夸克能够将用户的需求拆解为可执行的子任务,并制定合理的执行顺序和策略。
夸克能根据上下文信息,识别用户的意图并挖掘潜在需求,展现出主动服务的能力,这不仅提升了用户体验,也减少了用户的操作成本。然后,夸克的中枢Agent会进行相关规划,选取最合适的专属Agent进行配合。最后,由专属Agent进行执行和反馈。让用户在“AI超级框”里完成就能完成各类任务。
夸克在设计上注重人机协作,而非完全替代用户。例如,在上文的在旅游攻略案例中,夸克不仅提供整合后的信息,还会提供链接、图像等补充资源;同时,用户可以在同一界面中追问细节。可以说,夸克本身就成为了一个超级Agent。
这种人机协作模式,既发挥了AI的高效处理能力,又保留了用户的主动性和创造力。此时的夸克,成为了与用户共同完成任务的伙伴。
三、AI技术跃迁,夸克创新“进行时”
回顾夸克过去数年来的发展与变迁,我们不难发现,夸克始终跟随着AI技术的最新趋势,迭代产品的能力与形态。
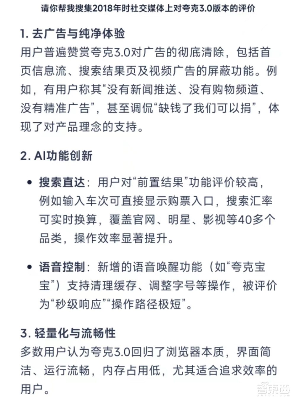
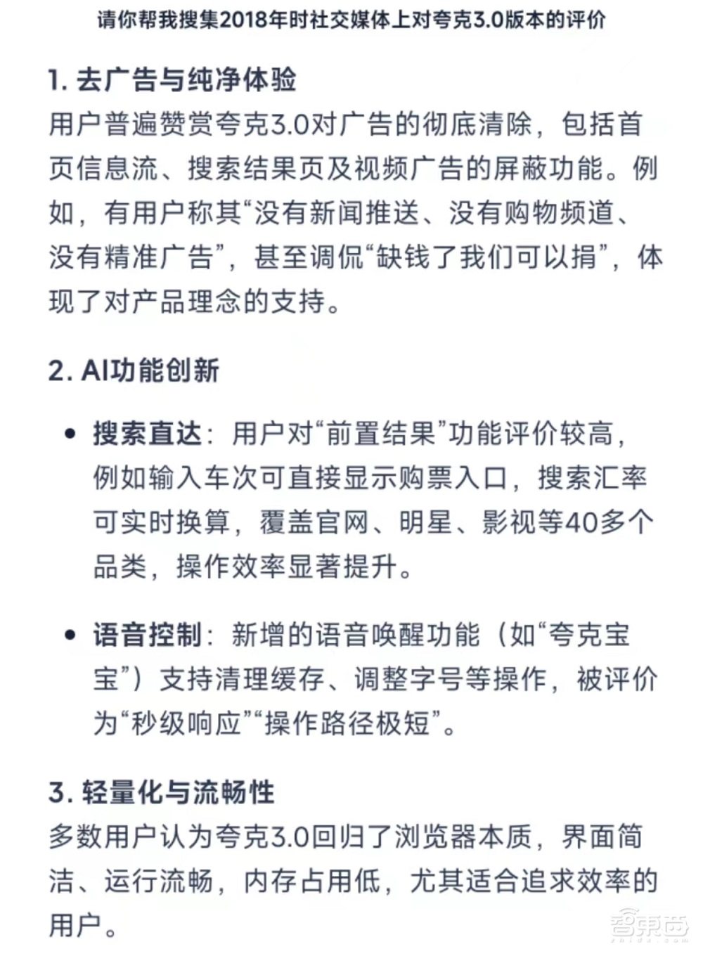
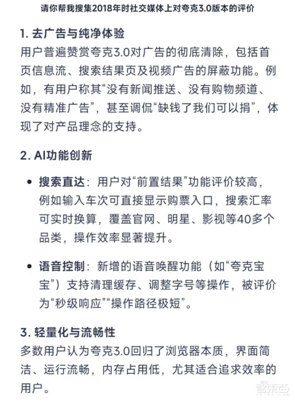
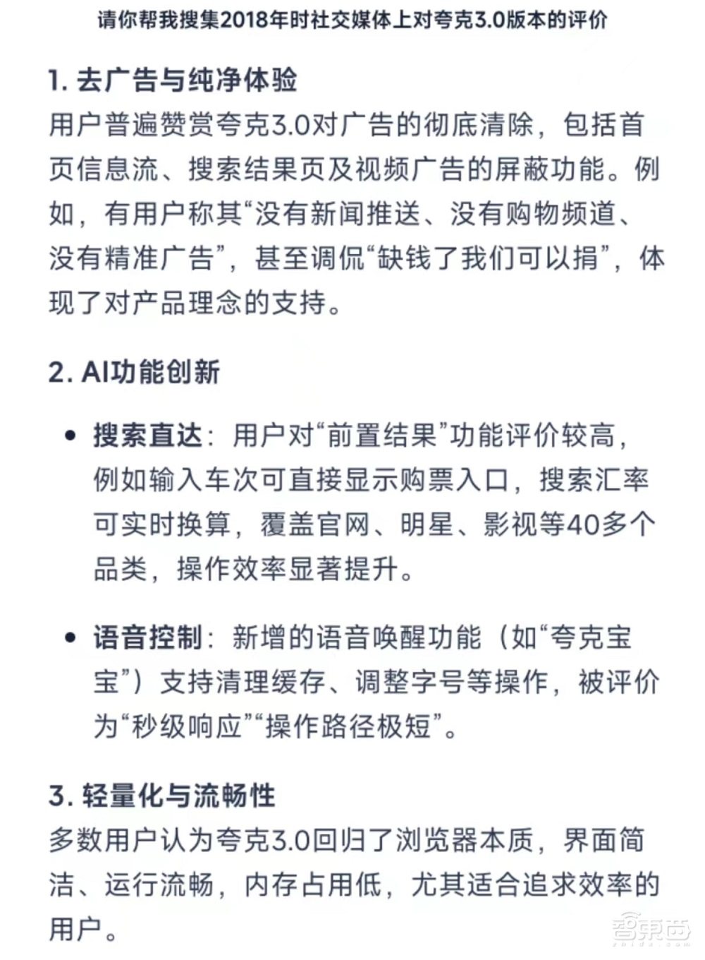
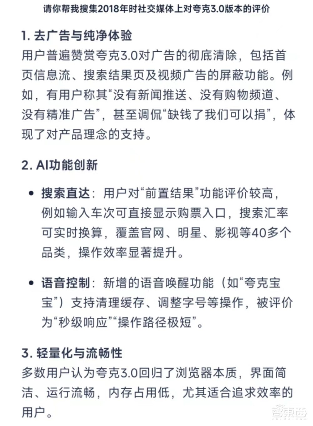
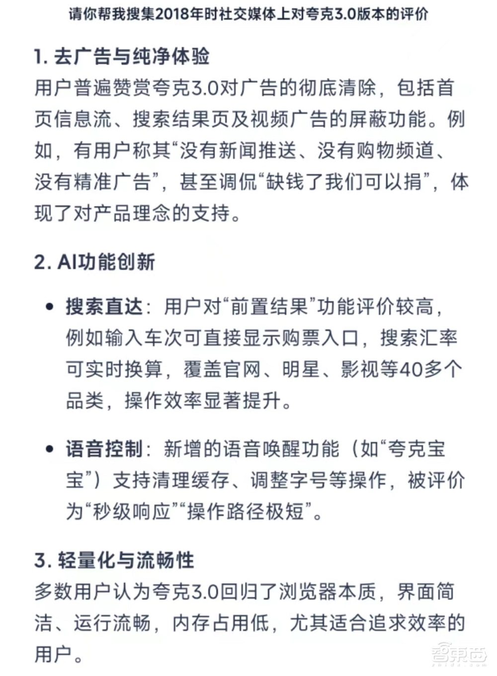
2018年,自然语言处理技术飞速发展,搜索引擎利用AI构建和扩展知识图谱,将搜索结果与结构化知识相结合,提供更丰富的信息,还引智能问答系统,可直接回应用户的问题。
同年,夸克定位智能搜索,通过AI引擎将搜索性能大幅提升,帮助用户直达搜索结果,提供高效准确的智能搜索体验,让最前沿的AI技术惠及广大用户。
夸克凭借市面上少有的无广告纯净体验、AI赋能搜索服务,收获大量好评,夸克也将无广告、极简的设计理念延续至今。

▲2018年用户给出好评
随后,夸克继续通过AI能力,以搜索场景为主线,进一步扩展其业务范围,并深挖垂直领域。夸克扫描王、夸克网盘、夸克学习、高考服务等都是这一阶段夸克提供高质量信息服务的布局。到2020年左右,夸克进一步明确了目标,要做年轻人的生活、工作、学习的智能助手。
这一新目标并非无凭无据,而是源自于AI技术在当时的最新进展。自然语言处理技术和计算机视觉技术的进一步成熟,使AI在特定垂直行业的应用成为可能,不少企业都在实验如何将AI技术融入服务流程之中。
2020年左右的夸克选择加码教育和医疗等非常重要的场景,他们这两个领域已经拥有一定数据和技术积累。当时,夸克一方面继续引入权威医学专家、构建医学知识图谱等新能力,另一方面在其AI相机中加入搜题、错题本、资料库等特色功能。这些AI技术的深度应用,精准满足了用户在垂直领域中的个性化需求。
快进至2024年,在国内“百模大战”降温之后,“卷应用”成为了生成式AI浪潮中下一个重要的趋势。如何将大模型的能力与用户的实际使用需求有机结合,成为不少企业的必答题。
夸克这一次依旧走在前列。2024年,夸克持续迭代上新AI搜索、AI写作、AI总结、AI搜题以及AI网盘、AI扫描等功能,利用大模型的语义理解和生成能力,提供更精准的搜索结果和智能摘要,或是帮助用户快速生成高质量文本、处理文件,满足用户对高效信息获取的需求,提升了学习和工作效率。
同年7月,夸克App推出超级搜索框,打造“一站式AI服务”,将搜索、写作、总结、搜题等功能集成到一个入口,用户可以通过一个平台解决多种需求;8月,夸克发布全新PC端,提供“系统级全场景AI”能力,则实现了AI能力从移动端到PC端的无缝衔接。作为一款强大生产力工具的夸克,正持续为用户提供独特的产品价值。

也正是在这一年,夸克获得了广泛的市场认可。据七麦数据发布的“2024年度产品下载榜单”,夸克年度累计下载量超3.7亿,位居“年度实力AI产品App榜单”和“年度产品下载榜单”榜首。
在2025年AIGCRank发布的最新一期《中国AI应用排行榜》中,夸克以日活用户3429.8万,连续2个月位列行业第一。
几天前,夸克发布“AI超级框”,也正是基于对推理模型、多模态模型等最新AI趋势的把握。
当我们将夸克过去几年的历程串联起来,一条清晰的主线逐渐浮现——夸克一直在基于当下最先进的AI能力,定义最具用户价值的产品形态。
在这一极简到极致的“框”上,夸克生长出了一系列的内容产品与智能工具。或许,在每一个特定阶段,框的能力和体验都在变化,但不变的是,这些框都承载着夸克务实、专注、有独特逻辑和理念的产品价值与体验。
从这一角度来看,搜索框本身也是特定阶段的产物。随着AI技术的不断演进,用户与其交互的方式和介质也在变化。我们已在海内外AI产品上看到实时语音、实时视频交互的出现,而夸克也有可能基于此,进一步迭代产品形态,提供更极简、更极致的用户体验。
结语:夸克锁定AI时代超级应用的首张船票
AI超级框注定不会是夸克的终极形态,而只是一个进行时。当下,以框为交互界面的夸克,深度融合了AI技术的最新趋势,通过一站式、智能化、跨设备的服务模式,精准满足了用户在信息获取、处理和生成方面的核心需求,还通过低门槛、高易用性的设计,让AI技术真正融入日常生活。
随着AI技术的进一步发展和生态的扩展,未来的夸克有望成为用户进入AI世界的核心入口。在AI时代超级应用爆发的前夜,夸克已经手握第一张船票。