智东西(公众号:zhidxcom)
编 | 小智
上个月,智能内参详细为大家介绍了苹果供应链,在智能手机崛起的浪潮之中,借势一同成长的供应链体系公司所创造的价值有目共睹。
而如今,风水轮转到了VR这里,明晃晃的机遇大门再度打开,谁能抓住机会从门里杀出来?咱们还得把事情掰碎了,一点点看。
本期智能内参分享一篇来自海通的报告,下面是智东西精编的干货。回复关键词“VR供应链”可以下载报告全文。
市场抢眼 潜力无限
目前的三大VR头显Oculus,HTC Vive,索尼PS VR出货后,市场表现究竟如何?Piper Jaffray对此的预测是,2016 年 Oculus Rift 的销售量将达 360 万, HTC Vive 预计销售 210 万台,索尼 Morpheus 140 万台。与此同时,三大 VR头显在 2016 年的出货量目标均剑指百万台。
Piper Jaffray 公司的分析师 Travis Jakel 预测 2016年 Oculus Rift的销售量将达 360 万,HTC Vive 预计销售 210万台,索尼 Morpheus 140 万台。认为不同的VR 平台各有优势:依托总公司 Facebook 及 Oculus 消费者的意识是 Oculus 巨大的优势。HTC Vive 拥有惊人的高端技术,Valve 公司将会给该平台带来巨大的消费市场及游戏生态系统体验。索尼也拥有大量安装 PlayStation 4 的用户及游戏生态系统体验,该平台是一个集成的技术平台。
IHS公司比较谨慎,预测 2016 年 PlayStation VR 将卖出 150 万台、Oculus Rift将卖出 56万台、HTC Vive 将卖出 44 万台。其中索尼的 PlayStation VR销量超过 Oculus Rift 和 HTC Vive 的总量,三大头显累计将卖出 250 万台。PS VR 能够在出货量上领先的主要原因在于价格上的优势明显。
而这其中,中国的贡献功不可没,根据IDC的预测,2016 年中国VR设备出货量将达到 48万台,同比增长 476%,翻了将近5倍。根据艾瑞的测算,预计 2020年 VR 设备出货量 920 万台,用户量超过 2500 万人。
截止 2014 年,全球共有 20 万 VR 活跃用户,并且均为“创新者”或者深度核心玩家,2015 年预计有 670 万 VR 活跃用户,同比增长 3250%,主要是“早期主流”以及青少年用户的快速渗透,占 61.2%。
其中,VR 付费用户为 60 万,付费率为 8.5%。预计 2018 年将有 1.7亿 VR 活跃用户,“早期主流”或者青少年用户占66.7%,VR 付费用户为 280 万名,付费率为 16.4%。
拆开看供应链
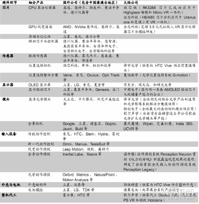
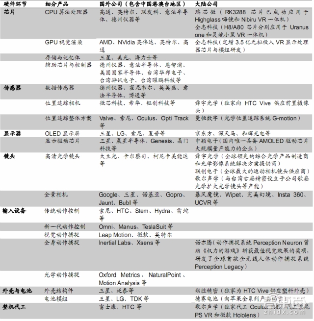
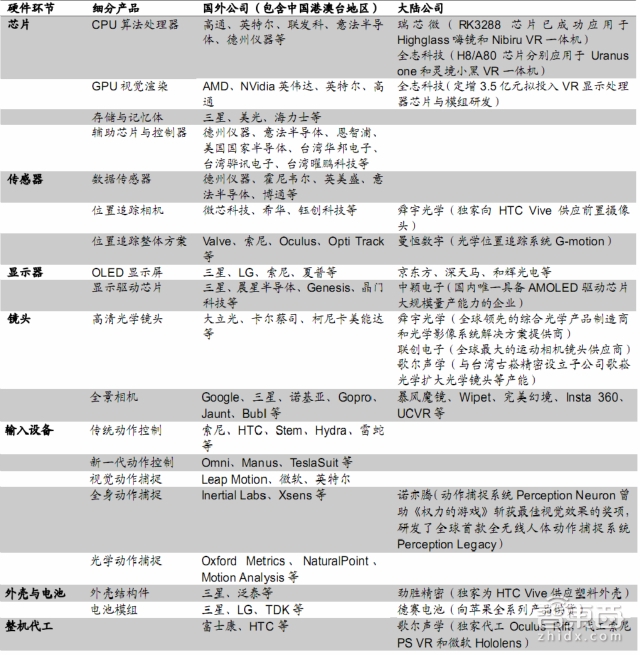
主流的沉浸式 VR头盔主要由四大部分的电子元器件组成:芯片与传感器、显示系统、光学透镜和外壳结构件。此外,还要加上位置追踪系统所必须的光学系统。
视觉计算与图形渲染芯片
AMD
介绍:2015 年 4 月,AMD推出了 VR解决方案 LiquidVR, LiquidVR可以通过最新数据抓取(Latest data latch)、异步着色引擎(Asynchronous shaders)、协同多 GPU(Affinity Multi-GPU)等功能,在让用户获得更低的延迟、更流畅的画面、以及更加逼真的存在感和代入感。
2015 年 9月,AMD 将旗下图形芯片部门分拆,命名为 Radeon Technologies Group,AMD CEO苏姿丰表示,此举的目的是让图形芯片部门更好地在游戏和虚拟现实领域发挥长处。
2016 年 3 月,AMD公布了与位于加拿大的 VR技术初创公司 Sulon合作项目,最新的 VR 头戴设备:Sulon Q。将全部计算芯片都集成在了设备中,是一款完全不需要外接电脑的便携式虚拟现实头戴设备,同时可以支持 VR 与 AR。配置AMD FX-8800P APU(四个 CPU 核心和 512 个 GPU 核心)、Radeon R7 显卡、Sulon SPU(空间计算处理器)。
上市地点:美国纳斯达克
股票代码:AMD
市值:29.8亿美元
NVIDIA
介绍:2015 年 6 月,NVidia(英伟达)宣布推出新开发套件 Gameworks VR,旨在帮助VR 头盔和游戏开发者在 GeForce 系列图形处理器上进行开发。同日,NVidia 公布新款旗舰级显卡 GeForce GTX 980 Ti,为用 Gameworks VR 开发VR 体验的公司提供新方案。此前,专门针对虚拟现实设备的 VR Direct 技术,能够明显改善在虚拟现实设备中普遍存在的图像延迟状况。
上市地点:美国纳斯达克
股票代码:NVDA
市值:257.1亿美元
高通
介绍:2015 年 11 月,高通正式公布了新移动旗舰处理器 Snapdragon 820,内部集成了新一代 GPU,型号为 Adreno 530。与 Adreno 430 相比可提供高达 40% 的图形处理性能、计算能力和功率利用率,同时还能降低 40%的功耗。Adreno 530 还考虑到了一些前瞻性的应用,比如为移动设备优化 VR 虚拟现实,利用充足的性能帮助呈现从立体摄像机实时拍摄的高清晰视频,包括来自运动传感器的数据,以保证虚拟显示头盔内身临其境的体验再一次进化。最重要的一项技术,就是 Foveated Rendering,它能够简化图像处理的过程。在使用过程中,这项技术并没有将 VR 和 AR 头盔屏幕中的图像像素完全处理,而是把处理能力主要用在了用户的视线真正注意到的屏幕部分。
上市地点:美国纳斯达克
股票代码:QCOM
市值:751.1亿美元
英特尔
介绍:2015 年 12 月 30日,intel推出全球首款搭载 Nibiru VR ROM 与 intel“芯”的 VR一体机,该一体机也是全球首个支持 android 和 windows10 双系统切换的 VR 设备。2016 年 1 月全球消费电子展上和创业公司 Daqri合作,英特尔展示了加入 3D 实感组件的 AR 增强现实头盔。根据华尔街分析师的预计,截止 2016 年 3 月,英特尔在 VR/AR领域的投入超过了 3 亿美元,已经至少投资了 5 家公司,最大一笔为 1.75 亿美元投资以色列体育影像初创企业 Replay Technologies,主要的发展方向是研究多项多维视频影像技术。
上市地点:美国纳斯达克
股票代码:INTC
市值:1419.5亿美元
全志科技
介绍:H8/A80 芯片应用于 Uranus one和灵境小黑 VR 一体机。成立于2007年,总部位于广东珠海。是一家智能应用处理器SoC和智能模拟芯片设计厂商。
上市地点:深圳
股票代码:300458
瑞芯微电子
介绍:2015 年 12 月,腾讯推出第一代游戏机 miniStation,采用瑞芯微 RK3288 芯片解决方案。 腾讯计划开发一款集成了传感器和专用屏幕的头戴显示设备(HMD),通过HDMI,RK3288 芯片已成功应用于Highglass 嗨镜和 Nibiru VR 一体机。2001年成立于福建福州,是独资的集成电路设计公司,专注于数字音视频、移动多媒体芯片的研究和开发。
位置追踪与人机交互
HTC Vive
HTC与Valve合作开发Lighthouse 激光追踪系统,核心原理是利用房间中密度极大的非可见光,来探测室内佩戴 VR 设备的玩家的位置和动作变化,并将其模拟在虚拟现实 3D 空间中。
Vive 头盔上集成了 44个位置追踪传感器,并且在墙上放置两颗激光传感器,由于采用的是激光雷达定位系统,因此其用户的移动空间可达 4.5米*4.5米。
Oculus Rift
Oculus Rift CV1 内置了多个位置跟踪传感器,原理是在 VR 头显正面集成十几个LED 红外灯,发射的红外信号可以被正前方的红外摄像头接收,由于采用的是红外线追踪技术,并且只有一个,因此用户的空间移动距离大约只有 1.5 米,用户必须处于红外摄像头的可视范围内可以实现实时位置追踪,所以距离比较受限制。
索尼
索尼研发 PS Move 体感控制技术已有 10年,PS MOVE需要与 PS Camera 摄像头配合使用,摄像头通过手柄顶部的发光圆球确定其在三维空间中的位置。PS Camera可以同时识别电视机前的 4个 MOVE 专用控制器,所以最多可以支持 4 人同时游戏。
由实际的用户体验来看, PS Camera 和 PS Move手柄由于是多年前的技术,在灵敏度方面不如 Vive和 Oculus。
Opti Track
基本原理是利用多个红外发射摄像头、对室内定位空间进行覆盖,在被追踪物体上放置红外反光点,通过捕捉这些反光点反射回摄像机的图像,确定其在空间中的位置信息。这类定位系统有着非常高的定位精度,如果使用帧率很高的摄像头的话,延迟也会非常微弱,能达到非常好的效果。
它的缺点是造价非常昂贵,且供货量很小。利于一个帧率在 120 帧的摄像头,也就是刚好能达到 VR 应用不产生晕眩感的延迟 20ms左右,造价就在 1000 美元以上了,而要覆盖一个大概 5米 x5米的定位空间,一般需要 6~10个摄像头。所以目前的应用场景主要在不差钱的影视制作、动画录制等商用方向。
诺亦腾
成立于2012年,坐标北京中关村,是一家在动作捕捉领域的公司,研究领域涉及传感器、模态识别、运动科学、有限元分析、生物力学以及虚拟现实等。
曼恒数字
2007年成立于上海,开发光学位置追踪系统 G-motion。G-Motion 在使用过程中可以支持 2-8 个红外摄像头,用户可以根据自身需求定制选择摄像头的个数,配置不同,G-motion的追踪范围也不同,最大范围可以追踪 12 米*4 米*3 米的空间范围,让用户在虚拟环境中拥有最佳的体验空间。
AMOLED 显示系统
因此目前主流的 VR显示屏幕均采用了来自三星、LG和索尼的 AMOLED,理论上 20ms的延时时间可以保证用户拥有至少 30分钟的 VR 体验不产生眩晕。
韩国企业在 AMOLED 市场占据绝对优势。据市场调查机构 DIGITIMES Research报告,2015 年全球 AMOLED 面板产达 1147 万平方米,较 2012 年增加 327%,主要牵动供给面成长的动力仍是韩国厂商,着重的应用为智能手机以及电视应用。韩国厂商在 AMOLED 产能的全球占有率,2012 年为 97.7%,预估 2015 年韩国厂商仍可维持83.7%的高比重,主要原因是三星及 LG 显示器均持续地扩大其 AMOLED 面板产能,包括扩大既有的 5.5 代 OLED 生产线产能,并可能新增 6 代、8代生产线产能。
根据 DIGITIMES Research 的报告,中国大陆 AMOLED 厂商无论是在 TFT-LCD或是 AMOLED 面板产能的扩增上,态度及企图心均较台湾及日本厂商积极,预估在 2015年时国内地区 AMOLED 产能比重可望提高至 7.4%,成为全世界第二大 AMOLED 产能所在地。
截止 2014年底,京东方(2013 年年底)、和辉光电(2014 年年底)成功点亮,2015年,国显光电、深天马、信利、友达等企业的 AMOLED 生产线也投入建设。
京东方
介绍:创立于1993年4月,半导体显示技术、产品与服务提供商,核心业务包括显示器件、智慧系统和健康服务。2016 上半年 5.5 代线AMOLED 屏即将量产。2014,2015两年京东方的智能手机、平板电脑面板市占率已达全球第一。
上市地点:上海
股票代码:000725
市值:796.1亿人民币
深天马
介绍:1994年4月由深圳天马微电子公司改组设立的股份公司。生产液晶显示器,其AMOLED 显示面板有望切入 VR 头盔供应链中。
上市地点:上海
股票代码:000050
市值:254.72亿人民币
中颖电子
介绍:国内 AMOLED 驱动显示芯片唯一供应商,成立于1994年,专注于单片机集成电路设计。
上市地点:上海
股票代码:300327
市值:84.8亿人民币
光学镜头和全景相机
Oculus
Oculus采用歌尔声学供应的菲涅尔球面镜头,从 Oculus 官方的说法,综合重量、体积以及成本等方面考虑,单片式透镜是各方面更佳结果,也是目前的更优结果。单透镜方案可以实现较大的视场角,同时可以实现重量和体积最小,这是目前选择单透镜的最重要的原因之一。单片式透镜光学像质中影响比较大的为色差和畸变,目前主要通过算法进行校正。
HoloLens
微软 Hololens 的镜头是两个双胶合透镜方案,像质可以大幅提升,但是视场角会变小,体积和重量也增加很多,当然成本也增加了。新镜头的视野比常规镜头稍小,但色差和清晰度要高很多,大大的提高图像的质量。尽管视野区域变小,但是它不会像Oculus 那样让视野受限。
新镜头是由微软研究院的 LensFactory 项目组所开发,目前该镜头已经可以从Edmund Optics 处购买。购买镜头时还需购买一个可见光抗反射膜,这也无形中增加了镜头成本。据悉,新镜头的单价在 200 美元左右。
全景相机方面,2015 年以来全景相机有了一个大爆发,国外 Google、三星、诺基亚等大厂都进入了这个领域,还有 360 Heros、Jaunt VR、Next VR 以及 Bubl 等较知名的厂商;国内推出全景相机的厂商包括暴风魔镜、Wipet、完美幻境、Insta 360、UCVR 等等。
这么多厂商进入全景相机这个领域,最大的原因是 VR(虚拟现实)的广阔市场前景,而目前 VR 存在的最大问题之一是缺乏内容。厂商做全景相机赌的便是为 VR生产全景视频。VR头盔缺少内容,而全景相机拍摄的内容适合给 VR使用。全景相机的流行也将极大地刺激高清镜头和摄像机的出货。
舜宇光学
介绍:为HTC Vive提供前置摄像头。1993年由叶成立于浙江余姚市。 现时业务在国内经营生产、销售等光学零件、光电产品和光学仪器。总部位于中国浙江省余姚市舜科路27-29号。舜宇光学2015年全年出货计 301292 KPS,占比 9.4%。并以微弱优势超过玉晶,位列全球出货占比第二。
上市地点:香港
股票代码:2382
市值:263.8亿港币
联创电子
介绍:。 联创电子在光学镜头业务方面,是全球最大的运动相机镜头供应商,2015 年占全球运动相机镜头出货量 60%以上,是全球第一大运动相机厂商 GoPro 主要镜头供应商。 成立于2007年,有望切入 VR 眼镜及头盔供应链中。
上市地点:上海
股票代码:002036
市值:103.4亿人民币
歌尔声学
介绍:独家供货 Oculus,供货索尼、微软的 VR/AR 产品。成立于1997年,总部位于山东潍坊,主营业务为电声器件、光电产品、电子配件和LED封装及相关产品的研发、生产和销售。
上市地点:深圳
股票代码:002241
市值:418.6亿人民币
输入设备
VR 虚拟现实实际上是模拟产生一个三维空间的虚拟世界,为使用者提供关于视觉、听觉、触觉等感官的模拟,让使用者如同身历其境一般,因此 VR 设备讲究沉浸感。而这种沉浸感不仅仅来自于我们脑袋上戴的头盔亦或是眼镜,拥有一个良好的操控体验也是对虚拟显示技术来说也是至关重要的,也就是 VR 设备中的输入设备。所以,随着VR 头显的发展,VR输入设备也迎来春天。它不仅种类繁多形态新奇,也涵盖奇思妙想的 idea 和黑科技。
1.手柄、方向盘、操纵杆等传统动作控制系统
目前市面上很多 VR 头盔、眼镜都是配有手柄来进行操作。比如知名的 Oculus Rift消费者版默认的 Xbox无线手柄以及 PlayStation VR 搭配的 PS4 等。这类手柄属于较为传统的一类,我们平时也有很多接触,使用上自然是很顺手的。在不考虑其它因素的情况下,手柄或许也是最容易被接受的设备之一。然而,VR 虚拟现实强调的是沉浸感,而这类较为传统的手柄似乎在这方面带来的效果欠佳。
出于技术成熟度、消费者通用习惯、成本等角度的考虑,三大头显(Rift、Vive、PSVR)均配备有 VR手柄进行动作控制和人机交互。
2.跑步机、手套、全身衣等新一代动作控制系统
当完全沉浸在虚拟现实世界中需要走动的时候,可以通过像 Virtuix Omni(跑步机)这样的设备来满足逼真的体验;源于荷兰初创公司的 Manus 无线 VR 手套,通过传感器把手套的动作映射到 VR 中。不过,Manus 能够做到的是追踪手部的动作,而关于整只手臂、整个人在空间中的移动和方向变化,还是要和现有的 VR设备及控制器配套使用。
3.基于计算机视觉的动作捕捉
三款产品估计是最有代表性的,分别是 Leap Motion、微软的 Kinect以及英特尔的 RealSense 技术。
Leap Motion 通过红外 LED+灰阶摄像头采集数据。利用双目 IR摄像头形成深度视野,然后通过算法捕捉手势。
RealSense 采用了“主动立体成像原理”,模仿了人眼的“视差原理”,通过打出一束红外光,以左红外传感器和右红外传感器追踪这束光的位置,然后用三角定位原理来计算出 3D 图像中的“深度”信息。通过配有深度传感器和全 1080p 彩色镜头,能够精确识别手势动作、面部特征、前景和背景,进而让设备理解人的动作和情感。
Kinect 则需要分为两个版本。虽然第一代和第二代都具备普通 RGB 摄像头和深度IR 摄像头,但原理不同,前者利用结构光(Structured Light)原理,后者利用采用飞行时间法(Time Of Flight)。具体的区别可以简单理解为结构光首先在空间中打出网格,然后根据物体反射的红外来描述物体的空间信息,而飞行时间法是通过传感器发出的近红外光反射时间来计算被拍摄景物的距离,绘制出物体的三维轮廓。
4.基于惯性传感器的全身动作捕捉系统
这类厂商有很多比如成立于 2001 年的美国厂商 Inertial Labs 的产品 3DSuit 系统、成立于 2000 年的美国厂商 Xsens 的 Moven系统, 而国内表现出色也是业内认可的是诺亦腾。
5.基于马克点的光学动作捕捉系统
这类厂商具有代表性的有英国 Oxford Metrics Limited 集团旗下的 Vicon系统、成立于 1997 年的 NaturalPoint 公司的 Optitrack,以及美国的 Motion Analysis。
因为光学+设备安装布置+全身动作捕捉的原因,这类捕捉系统需要占据一定的空间,而且价格也比较昂贵。虽然精确度较高,但用于消费级 VR市场的可能性不大。然而,VR 主题公园等商用市场则十分适合。从原理上来说,这类基于马克点的光学动作捕捉系统都会使用摄像头和主动或被动马克点进行动作捕捉。
结构件与代工
劲胜精密
介绍:独家供货 HTC Vive 塑料外壳结构件。成立于2003年,总部位于广东东莞,专注于消费电子领域精密模具及精密机构件研发、设计、生产与销售。
上市地点:深圳
股票代码:300083
市值:113.3亿人民币
总结了上述国内企业的榜样,就看得到机会还是在的。打好在智能手机时代建立的供应体系、质量把控、成本优势的手牌,取代部分台湾、日韩企业,标的则是芯片、传感器、光学镜头、显示器、摄像头这些领域。
接下来,三大头显依次拆拆看。
Oculus
2012 年 8 月,Oculus Rift 项目登陆 Kickstarter 众筹网站,筹资近 250 万美元,首轮融资达 1600 万美元。2014 年 3 月 26 日,Oculus被Facebook 以约 20 亿美元的总价收购。
Oculus 先后推出了三款 VR 产品:
2013 年,Oculus Rift 推出了开发者版本 DK1,在其官方网站出售,价格为 300 美元。具有两个 LCD 目镜,每个目镜的分辨率为 640×800,双眼的视觉合并之后拥有1280×800 的分辨率。并且具有陀螺仪控制的视角,可以通过 DVI、HDMI、micro USB接口连接电脑或游戏机。
2014年7月, Oculus Rift在开始销售第二版开发套件DK2,配备5.7英寸AMOLED显示屏,单眼分辨率为 960×1080,带有三轴陀螺仪、三轴加速计和三轴磁罗盘的 9 自由度传感器 PCB,价格为 350 美元。
2016 年 1 月 7 日,消费者版本 Oculus Rift CV1 开放预购,预计 3月 28 日发货,价格 599 美元。 Oculus Rift CV1 与 DK2 在硬件方面差别不大,分辨率提升至 2160*1200(单眼 1080*1200),刷新率由 75Hz提升至 90Hz。附带 Xbox One 手柄、Oculus 遥控器、Oculus 感应器。
根据 BI research 的分析报告,Oculus Rift内部的组件超过 200 个,远远超过智能手机(平均组件在 40-50个),涉及半导体芯片、传感器、人机交互、空间位置追踪、高清光学镜头和光学显示等多种技术领域,因此 VR头显的硬件组合难度更高。
1. 主体芯片和传感器
上图为 Oculus Rift CV1主体芯片与传感器结构图。
主体芯片方面:黄色为 Oculus 采用意法半导体的 STM32F072R8 作为核心芯片,超低功耗 32 位 RSIC 微控制器内核 ARM Cortex-M0 MCU;红色为东芝 TC358870XBG HDMI 转 MIP接口电桥;橙黄色为赛普拉斯半导体 CYUSB3304 低功耗 USB2.0 Hub 控制器;绿色为 Winbond(台湾华邦电子)生产的 64Mb 串行闪存 W25Q64FVIG;深蓝色为 CMedia(台湾骅讯电子)生产的 USB 音频控制器 CM119BN;浅蓝色为 Nordic生产的智能蓝牙和 2.4GHz 专有系统芯片 nRF51822;粉红色为德州仪器 SEM TI 59 C6F3 施密特触发器反相器(Single Schmitt-Trigger Inverter)。
传感器芯片方面:英美盛 MP65 六轴 MEMS 动作追踪;霍尼韦尔 HMC5983 三轴电子罗盘;意法半导体 STP16CPC26 低电压 16 位电流汲入型驱动器(Sink Driver)。
2. AMOLED和屏幕触控
上一代产品Oculus Rift DK2显示屏来自于三星Galaxy Note 3.的Super AMOLED,本次显示屏是三星供应的两块 AMOLED 屏幕面板,分辨率为 2160×1200,刷新率为每秒 90 帧,视场角 100 度,分辨像素为 456ppi,高于苹果 iPhone 6s Plus 的 401ppi,低于三星 Galaxy S7 的 576ppi。
屏幕背部为 Synaptics S5050A 触控芯片。
3.位置追踪红外摄像头
在位置追踪方面,Oculus Rift CV1 延续了 Rift产品的红外摄像头模式,Ocuus命名为星座传感器。
上一代红外摄像头采用的是微芯科技的 CMOS Serial EEPROM、希华的晶振和钰创科技的摄像控制器。在 CV1 中,采用的是仍然是台湾钰创科技的 eSP770U 摄影机控制芯片(红色)和 Nordic的智能蓝牙和 2.4GHz的 SoC(黄色) 。
Rift 头显外表面具备十多个 LED 发光二极管,主用用途是配合红外摄像头实现空间位置追踪。Oculus Rift CV1 采用德州仪器供应的 LED 驱动芯片 TLC5940116,具有点校正和灰度 PWM控制。
4.菲涅尔光学镜头
Oculus使用 LED加红外摄像头实现位置追踪。
Rift CV1 光学镜头采用菲涅尔原理设计,由中国大陆的歌尔声学供应,采用的是一组不可移动的非对称镜片,上一代 Rift的镜头为可互换的圆镜片。
2015 年 12 月,歌尔声学在全景网互动平台上表示,Oculus Rift CV1 由歌尔声学代工。歌尔声学此前一直是 Oculus Rift、PS VR 的代工方,根据后两者的要求完成硬件设计和生产。
HTC Vive
HTC Vive 是由 HTC与 Valve 联合开发的一款 VR 虚拟现实头盔产品,著名游戏公司 Valve 通过 Steam VR 平台提供 VR 游戏内容和技术支持。Vive 的硬件研发和组装均由 HTC 完成。
在 VR 头显的主体芯片、AMOLED 显示屏等方面,HTC Vive 与 Oculus Rift CV1并无太大的不同,由于 Vive 由 HTC 自家代工,并且 HTC 在中国台湾地区拥有深厚的供应链体系,因此大多数部件均来自于美国和中国台湾内部的厂商。中国大陆厂商舜宇光学和劲胜精密分别为 HTC 供应前置摄像头和塑料结构件。
1. 主体芯片和传感器
上图为 HTC Vive主体芯片结构。
主体芯片方面:红色为意法半导体的 STM32F072R8 作为核心芯片, 与 Oculus CV1相同,超低功耗 32 位 RSIC 微控制器内核 ARM Cortex-M0 MCU;棕黄色为东芝TC358870XBG HDMI 转 MIP接口电桥,与 Oculus CV1 相同;黄色为 SMSC 的 USB控制器 USB5537B;绿色为 Alpha Imaging (台湾曜鹏科技)的 AIT8328 图像处理 SOC;浅蓝色为 CMedia 生产的 USB 音频控制器 CM109B;深蓝色为美光的 4Mb 闪存
M25P40;粉色为美光的 32Mb 闪存 N25Q032A13ESE40E。
辅助芯片:德州仪器的 TPS54341 降压转换器和 TS3DV642 双向复用/解复用器;Cirrus Logic(台湾本宏科技)的WM5102 音频编解码器;百利通半导体 PI3EQX7841的 USB中继器;莱迪思半导体的 LP4K81 A3311RG2 低压 FPGA。
传感器芯片方面:英美盛 MPU6500 六轴 MEMS 动作追踪;恩智浦 ARM 架构Cortex-M0 微控制器 11U35F;美国国家半导体的 61AE81U L00075B。
2. AMOLED和光学镜头
HTC Vive 的显示屏同样是三星供应的 AMOLED 屏幕面板,分辨率为 2160×1200的两块OLED,刷新率为每秒90帧, 分辨像素为447ppi,接近于Oculus CV1的456ppi。
Vive 的镜头与 Oculus CV1 的非对称式菲涅尔镜头不同,Vive 的镜头具有统一的轮廓,通过眼睛的收缩来控制焦距。
3.空间位置定位系统
HTC最大的亮点在于其空间位置定位系统 Lighthouse 技术,采用的是 Valve 的专利,它不需要借助摄像头,而是靠激光和光敏传感器来确定运动物体的位置,因此 HTC Vive 允许用户在一定范围内走动,这是它与 Oculus Rift 和 PS VR 的最大区别。
在 Vive的头显表面有 32个激光位置追踪感应器,在两只 VR无线手柄上的感应器数量合计 48个。Vive配备的两个空间基地台分别装有一个中等尺寸的 LED镜头,用于检测头显和手柄发射的红外激光,进行空间位置追踪。
红外光 LED 控制器内部的芯片包括:恩智浦 ARM 架构 11U37F 控制器;美国国家半导体 61AFCXU L00075B;博通蓝牙 SOC;意法半导体收发器;德州仪器的 LED 控制器。
同时,Vive还在头显正中央设置了一个前置摄像头,可将现实环境中的元素带进虚拟世界。前置摄像头(代号 TG07B C1551)来自于舜宇光学。使用者不需脱下头戴设备,即可同时融入现实环境与虚拟世界中的情境,例如,佩戴着 HTC Vive Pre,拿起饮料,继续与朋友的谈话。
可见,Vive所搭配的激光位置追踪系统在硬件方面有较高的要求,配置的摄像头、感应器、LED镜头均采用高水平的部件,这也是为何 Vive售价 799美元远高于其他产品的重要原因之一。从消费者体验结果来看,搭配空间激光位置追踪的 Vive 令用户相当震惊,我们判断未来的 VR 产品极有可能采用相似的硬件配置。
索尼PS VR
索尼 Playstation V (简称 PS VR)由索尼公司自行开发, PS VR 提供了 1920×1080p分辨率的 5.7 英寸 OLED 显示屏。刷新率在虚拟现实设备中最高,达到了 120Hz,超过了 Oculus Rift 和 HTC Vive。通过电源按钮,可以随时开启或关闭头显功能,而不需要每次都重新插入 PlayStation 4 主机。
与其他两款VR头显不同的地方在于,索尼需要PlayStation VR通过USB或HDMI接口连接到独立的处理单元,再连接到 PlayStation 4 主机,来完成 PlayStation VR 无法处理的细节。Rift 和 Vive 都需要借助高性能 PC 来实现 VR 效果,对 PC 的硬件配置要求较高(尤其是显卡要求)。因此,索尼 PS VR 不需要单独购买高性能 PC,但是消费者得必须有一台 PS4 主机。
索尼作为旗下还有多款知名音箱和耳机产品的科技巨头,自然在声音方面拥有着得天独厚的优势。PlayStation VR 通过专门的 3D音效引擎,能够对游戏内的音效进行立体的呈现。
在体感交互方面,与 Oculus 和 HTC独立开发全新的交互手柄不同,索尼的 PS VR可以直接使用 PS4 时代的 PS Move 和 PS Camera 实现交互,不过消费者需要额外支付 100 美金左右的费用。
结语
号称VR开发者元年的2016已经快要过半,且下半年的VR产业大动作依然在预期之中。迅速发展之下,我们也要迅速更新对它的认识。VR产品的体验尚待改善恰恰是中国企业突破核心技术最大的机遇。
众创浪潮下,在这样丰富的供应链体系中,积木式的创新模式使得造VR产品的创业公司纷纷涌现。尽管我们都有个判断是:未来VR行业很可能像手机行业一样,能活下去的玩家远没有当前下水的这么多,但每个人都希望自己能够在厮杀中生存。谈到这里又是说来话长,但今天的报告能为我们提的一个醒是:借势成长为供应链里的巨人, 未尝不是另一种生存之道。
本文为智东西整理呈现,文中所有数据结论版权归原作者所有。
重要的事情再说一遍,在智东西(公众号:zhidxcom)回复关键词“VR供应链”可以下载报告全文。
智能内参
权威数据·专业解读 读懂智能行业必看的报告
在智东西回复“智能内参”查看全部报告


































