智东西(公众号:zhidxcom)
作者 | ZeR0
编辑 | 漠影
智东西6月11日报道,今日,深圳智能影像设备企业影石创新(Insta360影石)成功登陆上交所科创板。
其每股发行价格为47.27元,发行后总股本为40100万股,发行市盈率为20.04倍,今日开盘价182元/股,上涨285%,截至10点10分,股价最高上涨298%至188元/股,最新市值为732亿元。
2015年7月,影石创新由刘靖康在深圳创办,注册资本为3.6亿元。
刘靖康出生于1991年7月,本科毕业于南京大学软件工程专业,是影石创新的法定代表人、实际控制人、董事长、核心技术人员。该公司的控股股东是北京岚锋创视网络科技有限公司。
全球智能影像设备主要厂商包括影石创新、日本理光、GoPro、大疆等。
影石创新是全景相机龙头,根据Frost & Sullivan的数据,2023年其品牌“Insta360影石”全景相机全球市场占有率67.2%,排名第一。
因品牌效应强劲,最新发布的影石旗舰8K全景相机上市首日便包揽全球多平台单品销售第一。
在运动相机领域,“Insta360影石”品牌在2023年全球运动相机中位列第二。
▲影石创新在售产品
其核心技术包括AI全景拼接、AI剪辑、AI调色、AI追踪、AI全景自动拍摄、AI低光视频画质增强等AI技术。
在产品规划上,影石创新计划拓展产品范围,创造融合专业全景技术、AI技术、机械控制技术和视觉感知技术、飞行控制技术的新型智能影像机器人产品。
影石创新本次IPO募资总额为19.38亿元,募资净额为17.48亿元,计划投向智能影像设备生产基地建设项目、影石创新深圳研发中心建设项目。
一、三年营收逾112亿,净利润超过22亿
2022年、2023年、2024年,影石创新的营收分别为20.41亿元、36.36亿元、55.74亿元;净利润分别为4.07亿元、8.30亿元、9.95亿元;研发费用分别为2.56亿元、4.48亿元、7.77亿元。
▲2022年~2024年影石创新营收、净利润、研发支出变化(智东西制图)
影石创新已形成由全景技术、防抖技术、AI影像处理技术、计算摄影技术等为核心的技术体系,拥有国内外授权专利900项,其中发明专利189项。
截至2024年年底,其产品、技术人员共1367人,占总员工数2370人的57.68%。
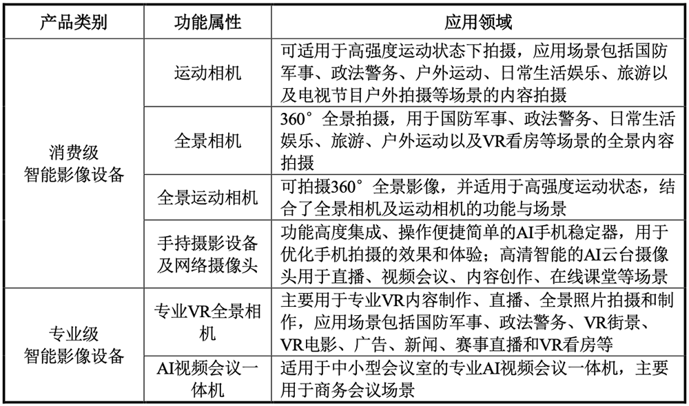
其智能影像产品覆盖消费级、专业级、配件及其他产品。
其配件类产品主要包括适配其相机的自拍杆、电池、保护壳、三脚架、蓝牙遥控器等。该公司亦推出滑雪套餐、摩托车套餐、宠物套餐等多种配件组合。
消费级设备在去年为影石创新贡献了超过86%的收入。
报告期内,影石创新主要智能影像设备产品及销售收入情况如下:
其主要产品的平均单价、收入及占比如下:
影石创新与主要竞争对手的销售规模、产品定位对比情况如下:
2022年、2023年、2024年,影石创新的资产总额分别为19.80亿元、30.47亿元、50.21亿元。
2025年1-3月,影石创新营收为13.55亿元,同比增长40.70%;净利润为1.76亿元,同比小幅下降2.50%;经营活动产生的现金流量净额为-3.81亿元,主要因经营活动现金流出较高。
该公司预计2025年上半年可实现营收32.14亿元~38.15亿元,同比增长32.38%~57.10%;实现净利润4.94亿元~5.83亿元,同比增长-4.65%~12.49%。
二、线上线下销售收入五五分,覆盖全球上万家零售门店
Insta360产品采用线上线下渠道结合的销售方式,线下销售网络遍布全球60多个国家和地区,覆盖全球10000多家零售门店。
其线上销售收入占比接近50%,线上销售渠道的毛利率高于线下销售渠道。
同期,该公司毛利率分别为51.49%、55.95%、52.20%,在行业内保持较高水平。其消费级设备去年的毛利占比多达85%。
其毛利率略高于同行业可比公司的平均水平。
报告期各期,该公司境外销售收入占主营业务收入的比例分别为79.43%、80.83%、76.35%。
其主要客户包括北京京东世纪贸易有限公司、Inspired motion tech、Best Buy等。
2022年、2023年、2024年,影石创新的前五大客户主要是大型经销商、代理商、知名电商平台、大型商超卖场、专业销售渠道等,分别贡献了其年收入的10.04%、15.21%、15.25%。
影石创新产品主要以委托加工方式生产。
针对高客单价、组装复杂的专业VR全景相机及AI视频会议一体机,该公司设有产线负责该类产品的组装生产环节。
其采购原材料包括IC芯片、镜头模组、结构件、配件、包材、电池等,主要供应商包括文晔科技、广东弘景光电等。
2022年、2023年、2024年,影石创新分别向前五大供应商的采购占比达到59.50%、47.51%、49.78%。
三、实控人持股比例较低
截至2024年年底,影石创新拥有9家境内全资子公司、7家境外全资子(孙)公司、3家分公司、2家参股公司。
截至招股书签署日,影石创新实际控制人刘靖康可支配公司34.0043%的表决权,间接持股29.8891%,实际控制人配偶、一致行动人潘瑶间接持股0.00022%,两人合计间接持股29.8893%。
该公司前十名股东持股情况如下:
其股东中有1名国有股东、3名外资股东。
影石创新董事、监事、高级管理人员及核心技术人员2024年薪酬情况如下:
结语:软件技术将是智能影像设备商的必争之地
微型化、可穿戴化已成为影像设备的新趋势。早年影像设备行业主要集中在佳能、尼康、莱卡等少数照相机制造商。但近年来消费者对外闪设备、镜头、机身形态等产生了个性化需求,催生许多个性化的智能影像设备。
随着影像设备的智能化发展,影像处理、编辑和特效等基于算法的软件技术重要性不断提高。智能影像设备可通过内置软件便捷高效地实现防抖、色彩强化、渲染等功能,大大缩短后期防抖处理、剪辑、调色、加特效等繁琐的过程。





















