芯东西(公众号:aichip001)
作者 | ZeR0
编辑 | 漠影
芯东西6月18日报道,昨日,上海CPU龙头兆芯集成科创板IPO申请获上交所受理。
CPU是信息设备的“大脑”。在各类CPU产品中,x86架构CPU是技术门槛最高、结构最复杂、市场占有率最高、生态体系最完善的一类产品,占据全球桌面PC、服务器等计算领域约90%的市场份额。
兆芯集成成立于2013年4月,注册资本为17.44亿元,是目前国内领先的可同时面向桌面PC、服务器、工作站以及嵌入式等多领域并持续兼容x86指令集的CPU设计企业,已成功设计研发并量产六代、多系列高端通用处理器产品,在国产桌面PC市场构建了领先的市场地位。
2024年,在联想开天、软通计算机、紫光、升腾、视源等头部桌面PC厂商的国产终端出货中,搭载兆芯集成CPU的产品占比位列第一。
联想、软通计算机、公司D、紫光、升腾、视源、长城、海尔、东海信息、宝德等国内知名桌面 PC、服务器厂商均已推出搭载兆芯CPU芯片的整机产品。这些产品已大规模应用于政务、金融、教育、能源、通信、交通、工业、医疗等行业领域。
招股书显示,该公司实现了自主指令集的拓展和创新,掌握了全部底层源代码,攻克了CPU设计中最底层、最核心的内核微架构设计技术,并在主频、I/O接口、缓存容量等CPU关键指标层面创造了多项国内第一。
根据招股书,其法定代表人为叶峻,控股股东是上海联和投资有限公司,实际控制人为上海市国有资产监督管理委员会。
另据胡润研究院去年4月发布的《2024全球独角兽榜》,彼时兆芯集成企业估值为185亿元。
本次IPO,兆芯集成拟募资41.69亿元,投向新一代桌面处理器项目,并将加快研发新一代服务器处理器KH-50000,显著提升处理器核心数量、I/O规格及性能。
一、“六大国产CPU龙头”之一,兼容x86指令集
全球范围内,x86架构处理器依托成熟、主流的生态体系,仍然占据桌面PC、服务器等计算领域的主要市场份额,并以英特尔和AMD为主,形成双寡头垄断的竞争格局。
国内CPU厂商以兆芯集成、海光信息、龙芯中科、华为海思、飞腾信息、电科申泰为代表。
由于产品定位和技术来源不同,各公司采取了不同的技术路线。
兆芯集成和海光信息的产品能够兼容x86指令集,华为海思和飞腾信息的产品兼容Arm指令集;龙芯中科和电科申泰的产品分别采用LoongArch指令集和SW-64指令集。
兆芯集成与国内外主要CPU厂商同期的主要可比CPU产品设计架构及参数对比如下:
(1)桌面PC
(2)服务器
海光信息、龙芯中科已在科创板上市。海光信息最新市值为3154亿元,龙芯中科最新市值为477亿元。
值得一提的是,兆芯集成曾发展多年GPU业务,于2020年将GPU业务剥离,与外部战略投资机构共同出资设立格兰菲,以实现GPU技术研发形成的集成显卡、独立显卡产品能够独立面向市场的目标。
2021年4月,兆芯有限分拆GPU业务完成后,不再开展GPU技术的研发。近年来,随着格兰菲独立显卡成功推向市场,能够兼容市场上各类国产CPU,格兰菲与兆芯集成之间关联交易占比逐年降低,且随着格兰菲后续独立显卡持续出货、AI PC产品推向市场及新产品的迭代,其与兆芯集成之间的关联交易占比将有望进一步下降。
今年2月,格兰菲已在上海证监局办理辅导备案登记,正式启动A股上市进程。
二、去年收入近9亿元,卖出逾235万颗芯片
2022年、2023年、2024年,兆芯集成的营收分别为3.40亿元、5.55亿元、8.89亿元,年均复合增长率达61.71%;净利润分别为-7.27亿元、-6.76亿元、-9.51亿元,存在累计未弥补亏损;研发投入分别为9.84亿元、9.88亿元、8.13亿元,占营收的比例分别为289.50%、178.00%、91.44%。
▲2022年~2024年,兆芯集成的营收、净利润、研发投入变化(芯东西制图)
同期,兆芯集成“开先”系列处理器销量从2022年的71万颗增长至2024年的167万颗,年均复合增长率达 53.39%,实现收入从2022年的2.87亿元增长到2024年的7.61亿元,年均复合增长率达 62.81%。
“开先”系列桌面PC/嵌入式处理器产销率较高,“开胜”系列服务器处理器产销率偏低。
过去三年,“开先”系列桌面PC/嵌入式处理器为兆芯集成贡献了超过85%的收入。“开胜”系列服务器处理器的销售占比也在逐年增长,2024年实现销售收入7600万元,同比增长547.63%。
兆芯集成毛利率低于行业平均水平。其产品以桌面PC处理器产品为主,海光信息主要产品为服务器处理器,寒武纪属于AI领域通用型智能芯片,两家可比公司的产品售价一般高于桌面PC处理器,毛利率水平相对较高。
报告期内,兆芯集成经营活动的现金流量情况如下表所示:
三、6大自主创新突破、11类核心技术,CPU创造多项国内第一
自2013年设立以来,兆芯集成通过“引进、消化、吸收、再创新”的发展路径,完全掌握了通用处理器及其配套芯片的自主研发和技术迭代能力。
该公司已成功设计研发并量产六代、多系列通用处理器,实现了处理器核心从双核至32核、最高工作频率从1.6GHz至3.7GHz、制程工艺不断升级。
兆芯集成拥有丰富、完整的产品矩阵,产品具备性能优良、生态完善、安全可靠等优势,新一代KX-7000系列处理器产品性能参数、I/O规格等均处于国内领先水平,对标国际主流,产品性能已满足消费市场需求。
▲兆芯集成主要产品的型号介绍
该公司全面掌握CPU芯片设计研发全环节的关键核心技术,成功实现自主指令集拓展与内核微架构设计、自主互连架构设计、自主IP设计、自主设计方法、自主测试验证体系及自主知识产权体系六大自主创新突破,完成了“张江”、“五道口”、“陆家嘴”、“永丰”、“世纪大道”五代内核微架构的演进升级。
▲兆芯集成目前在售产品的具体情况
基于上述内核微架构设计、应用技术及前瞻性预研技术,兆芯集成形成了11类核心技术,在主频、I/O接口、缓存容量等CPU关键指标层面创造了多项国内第一。
- 主频方面,KX-6000处理器为国内第一款实现主频3.0GHz关键突破的国产CPU,新一代KX-7000 处理器最高工作频率可达3.7GHz,再度刷新国内自研处理器量产频率纪录,处于国内绝对领先水平,对标国际主流。
- I/O接口方面,KX-5000处理器是第一款支持DDR4接口的国产 CPU,KX-7000处理器是第一款支持 DDR5 接口的国产CPU。
- 缓存方面,KX-7000处理器三级缓存达到32MB,领先其他国产CPU。
- 在互连架构设计层面,兆芯集成自主设计多核心、多节点、多Die及多路互连架构,自主研发的互连技术ZPI,有效实现低成本、高性能的Chiplet互连架构。
- 在自主IP设计层面,兆芯集成完整掌握高性能IP的自主设计研发能力,产品支持DDR5、PCIe4.0 和USB4等国际主流高速I/O接口,有效实现处理器的高主频、高性能、高互连和高可靠性,保证核心IP不依赖任何第三方提供商,实现自主发展。
其服务器处理器与桌面PC处理器技术同源,通过运用自主研发的高带宽低延时Chiplet互连技术,有效实现研发成果的复用,有助于在保持产品高计算性能的同时,大大提高服务器处理器的研发效率、降低研发成本。
同时,该公司自主通用处理器产品支持安全启动技术、可信计算和密钥管理等安全机制,并自主定义GMI国密算法的指令集在CPU硬件中实现SM2、SM3、SM4国密算法,保障了程序和数据的完整性、机密性和可用性。
目前,兆芯集成已建立可自主迭代发展、成熟完备的CPU技术体系,核心技术的全面自主可以有效避免“漏洞”、“后门”等潜在风险。
报告期各期末,该公司无形资产分别为16.81亿元、14.70亿元、17.03亿元,占资产总额的比例分别为24.98%、21.24%、30.74%,金额较大,主要由外购和公司自主研发形成的专有技术构成。
截至2024年年底,兆芯集成拥有研发技术人员566人,占员工总人数的75.97%;拥有已授权专利1434项(其中境内外发明专利合计1410 项)、14项软件著作权和53项集成电路布图设计专有权等知识产权。
四、联想是大客户,供应商集中度较高
产业生态是衡量CPU企业核心竞争力的关键指标之一,也是决定终端用户对CPU芯片、操作系统、应用软件等软硬件产品选择的重要因素。
兆芯集成与国内生态合作伙伴联合技术攻关、协同创新,与超过3000家合作伙伴在操作系统、数据库、中间件、应用软件、安全软件及云平台等各个环节全方位实现适配认证和内核级产品优化,形成超过20万个软硬件适配和优化项目,共建“自主创新、完善成熟”的兆芯生态图谱。
同时,x86生态在桌面PC和服务器市场占据主导地位。招股书显示,兆芯集成的产品持续兼容x86生态和Windows、Ubuntu、Red Hat等国际主流操作系统和应用软件,具备优异的软硬件生态优势,极大提升了用户的使用体验。
报告期内,其主要客户为联想、智通国际等大型整机厂商以及专业的电子元器件经销商。
2022年、2023年、2024年,兆芯集成向前五大客户的销售金额合计占当期营收的比例分别为 88.60%、96.63%、96.04%。
兆芯集成采用Fabless经营模式,供应商包括芯片制造、封测服务厂商、IP授权厂商、EDA工具厂商等。
由于集成电路领域部分供应商的产品及服务具有稀缺性和专有性,报告期内,该公司向前五名供应商合计采购的金额占当期采购总额的比例分别为91.01%、92.02%、93.93%。
公司A和格兰菲为兆芯集成关联方。除此之外,报告期各期前五大供应商与兆芯集成及其董事、监事、高级管理人员、控股股东、实际控制人之间不存在关联关系或其他特殊关系。
兆芯集成与公司A已建立了长期、稳定的合作关系,向公司A采购采购CPU芯片成品、技术服务及流片服务等,采购占比分别为62.34%、77.69%、82.79%,当期采购占比均超过50%,采购价格由双方约定的定价模式确定。
除公司A外,其报告期内不存在对单一供应商采购金额占比超过50%的情形。
此外,在GPU业务分拆后,兆芯集成向关联方格兰菲采购集成显卡IP授权及相关服务。其向格兰菲采购的技术服务分为固定的年度维护费和按实际发生工单结算两种收费模式。
技术授权(芯片IP和 EDA工具等授权)采用“固定费用+权利金”或固定费用的模式进行整体收费。流片服务价格根据芯片产品型号、工艺制程等的不同而存在差别。
五、前十大股东持股超76%
兆芯有限系由联和投资、威盛上海、威盛中国、威盛深圳、香港威盛出资设立,设立时注册资本为1亿美元,法定代表人为叶峻。
叶峻出生于1972年,硕士学历,1996年3月至今在联和投资任职,现任联和投资董事长、中美联泰大都会人寿保险有限公司董事长、上海矽睿科技股份有限公司董事长、上海宣泰医药科技股份有限公司董事长、上海紫竹高新区(集团)有限公司副董事长、华虹半导体有限公司非执行董事、上海银行股份有限公司非执行董事、上海华虹宏力半导体制造有限公司董事、格兰菲董事以及发行人董事长。
2023年1月,兆芯有限全体股东同意将兆芯有限整体变更为股份有限公司。
截至招股书签署日,兆芯集成无直接持股的自然人股东,国有股东包括联和投资、上海IC基金、上海国资公司、海通创新、浦东新兴和上海国鑫,外资股东包括香港威盛。
香港威盛、威盛上海、上华投资、威盛中国、威盛深圳分别持有兆芯集成3.52%、1.96%、1.39%、0.92%、0.09%股份,合计持有兆芯集成7.89%股份。
香港威盛、威盛上海、威盛中国、威盛深圳均为威盛公司全资控制的子公司;上华投资的法定代表人、执行董事兼总经理王雪红系威盛公司董事,因此上华投资与香港威盛、威盛上海、威盛中国、威盛深圳视为一致行动人。
本次发行前,兆芯集成的前十名股东如下所示:
其全资子公司包括北京兆芯、西安兆芯、兆芯BVI、美国兆芯、香港兆芯,参股子公司包括格兰菲、芯展科技。
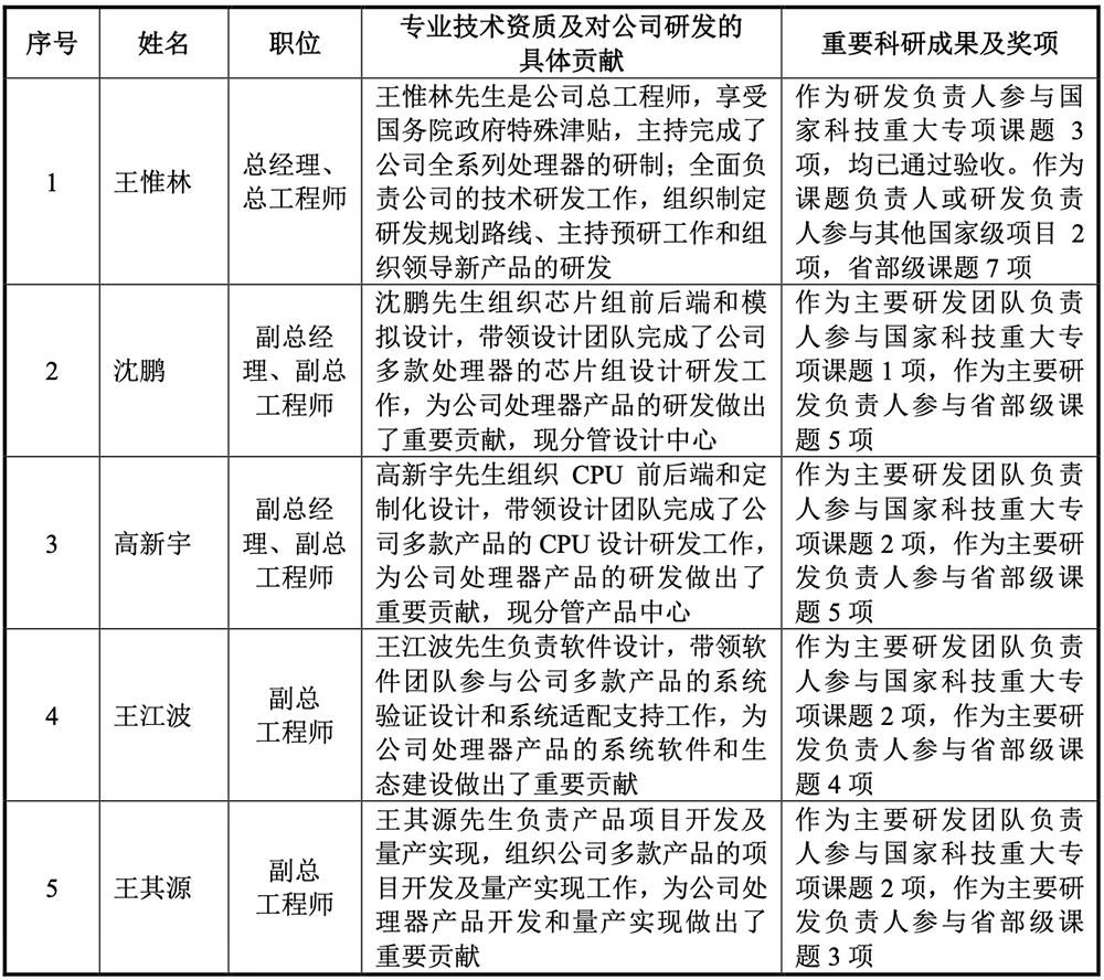
兆芯集成认定王惟林、沈鹏、高新宇、王江波、王其源为核心技术人员。
结语:提升国内CPU自给能力,构建完善的自主CPU产业生态
CPU是信息技术产业赖以生存发展的战略性、关键性产品,是信息安全的基石,是集成电路设计行业技术难度最大、地位最高的产品之一。目前,我国CPU芯片自给率仍处于较低水平,自主研发安全可靠的CPU对我国信息产业至关重要。
在发展前十年,桌面PC市场是兆芯集成的首要攻坚领域。兆芯集成已在桌面PC市场建立了突出的市场地位和品牌影响力,单品价值更高、市场规模更大的服务器则是其当前及未来积极拓展的增量市场。
通过本次上市融资,兆芯集成将进一步提升自主创新能力和完善自主CPU产业生态,推进核心处理器芯片研发进程,增强对供应链的把控能力,提升国内CPU自给能力,帮助用户实现高效、平滑地应用迁移,促进产业链协同发展。






















