智东西(公众号:zhidxcom)
作者 | ZeR0
编辑 | 漠影
智东西6月23日报道,6月20日,国内独立分布式云计算龙头企业PPIO派欧云正式递表港交所。
PPIO派欧云成立于2018年5月,由姚欣与王闻宇在上海创办,主要从事边缘云业务,开创了聚合全球计算资源的分布式云计算业务模式。(PPlabs Technology Limited于2019年5月6日注册成立为一家根据开曼群岛法律注册成立的获豁免有限公司。)
根据灼识咨询的资料,按2024年收入计,PPIO派欧云是中国第七大边缘云计算服务提供商,在中国独立边缘云计算服务商中排名第一,市场份额为4.1%;按计算节点数计,PPIO派欧云运营着中国最大的算力网络。
它也是分布式云计算市场中最早提供AI云计算服务的参与者之一。其AI云计算服务增长迅速,日均token消耗量从2024年12月的271亿次增至2025年5月的1419亿次,在中国独立AI云计算服务供应商中位列前两名。
▲PPIO派欧云的热门模型API服务
招股书显示,其产品及服务适用于广泛的应用场景,如AI应用程序、AI赋能研究与教育、通用智能体、数字人、实时音视频处理、3D建模及具身智能。
一、80后华科大校友创业,曾联手打造PPTV
PPIO派欧云由姚欣与王闻宇创办。两人是华中科技大学计算机系师兄弟。
姚欣今年44岁,担任PPIO派欧云董事长、CEO兼执行董事,2003年本科毕业于华中科技大学计算机科学与技术专业。
作为P2P-Streaming 协议的发明人,姚欣在2004年读研期间休学创业,与王闻宇在2005年4月联合创办了数字媒体及串流技术公司上海聚力。
上海聚力的主要产品便是覆盖全球4.5亿用户的网络电视平台PPTV,该公司累计获得软银集团、德丰杰、BlueRun Venture等国内外知名投资机构数亿美元投资。
2014年,姚欣将公司出售给中国上市公司苏宁集团。
2016年离开PPTV后,他在2016年~2018年硅谷访学期间,联合多名企业家共同发起中国首家聚焦科技创业的Non-Profit组织AI创业营,同时在蓝驰创投中国担任投资合伙人。
▲PPIO派欧云联合创始人、董事长兼CEO姚欣
2018年,姚欣与原PPTV首席架构师王闻宇,共同创办PPIO派欧云。
王闻宇今年42岁,是PPIO派欧云的执行董事、CTO,2005年本科毕业于华中科技大学计算机科学与技术专业。
作为上海聚力创始成员,他担任首席架构师,从第一行代码开始建构PPTV,中间经历多次技术架构重构和PP视频云服务的打造。
离开上海聚力后,王闻宇作为极豆车联网联合创始人二次创业,带队研发了中国首个车载智能系统:极豆OS,以及一系列车规级软硬件技术攻关,产品曾服务于奥迪、宝马、奔驰等国际知名车厂。
▲PPIO派欧云联合创始人兼CTO王闻宇
吕姗姗是姚欣的配偶,今年6月加入该集团并担任非执行董事,她也是2003届华中科技大学计算机科学与技术本科毕业生。
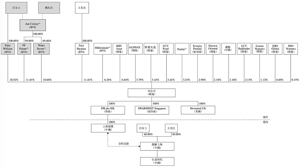
▲PPIO派欧云股权架构
截至最后实际可行日期,姚欣及吕姗姗透过Patty William、PP Future、Water Seven及Ant Colony (统称「境外控股公司」)共同有权行使占PPIO派欧云已发行股本总额约50.61%的股份附带的投票权,被视为一组控股股东。
PPIO派欧云全资附属公司及合并联署实体详情如下:
2024年,其三位执行董事薪酬如下:
二、B轮投后估值34亿,去年收入近6亿
根据招股书,PPIO派欧云历经过5轮融资,2025年4月完成B轮融资,投后估值为4.69亿美元(约合人民币34亿元)。
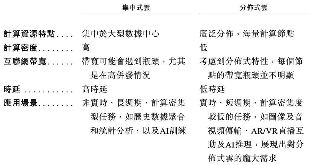
根据计算资源部署方式,云计算可分为集中式和分布式。集中式云将大量的计算能力集中于数量有限的大型数据中心,分布式云则将云资源分布在不同网络层级及地理区域。
PPIO派欧云汇聚全球计算资源,提供从基础云计算服务到AI推理计算服务的全方位解决方案。
▲PPIO派欧云的分布式云计算生态系统
2022年、2023年、2024年,其营收分别为2.86亿元、3.58亿元、5.58亿元,复合年增长率为39.7%;年内亏损分别为0.85亿元、1.89亿元、2.94亿元;研发开支分别为0.41亿元、0.68亿元、0.86亿元;毛利率分别为16.1%、17.7%、12.3%。
▲2022年~2024年,PPIO派欧云营收、年内利润、研发开支变化(智东西制图)
根据招股书,亏损逐年扩大,主要由于该公司大量投资于研发及扩大服务网络。
其超过98%的收入来自边缘云计算服务(边缘节点服务、边缘CDN),少部分收入来自2023年首次推出的AI云计算服务(GPU云服务、模型API)。
边缘云计算服务按实际使用量收费,GPU云服务按使用小时数收费,模型API按实际消耗token、生成图片张数或生成视频时长收费。
因业务处于早期开发阶段,且产生与服务及其他计算资源有关的设置成本,过去两年AI云计算服务业务录得毛损。
PPIO派欧云的综合财务状况表概要如下:
其近三年现金流如下:
三、全球分布4000+计算节点,注册开发者数逾12万
截至2024年12月31日,PPIO派欧云的算力网络覆盖全球1200多个县市,包含4000多个计算节点,AI云计算服务在全球拥有超过12万个注册开发者。
绝大部分计算节点属于边缘云计算服务。
边缘云计算服务指通过边缘节点交付且主要运行在以CPU为中心的服务器上的云服务,主要应用包括音视频、渲染、工业物联网等。
▲PPIO派欧云边缘节点服务的简要示意图
AI云计算服务为分布式云服务提供执行AI推理任务所需的资源及能力,一般分为两类:GPU云服务及模型API。
▲PPIO派欧云GPU云服务的简要示意图
GPU云服务提供对高性能计算资源的访问,而无需购买或维护实体服务器;模型API提供对预训练AI模型功能的直接访问。
▲PPIO派欧云模型API的简要示意图
PPIO派欧云对DeepSeek-R1模型进行优化,采用PD分离等创新分布式计算技术,在提升通信效率的同时实现工作负载的均衡。这种措施已使生产量提高10倍以上,并将理论运营成本降低高达90%。
通过算子融合、低精度量化及投机采样等技术,该公司将模型输出效率提高了7倍以上,并将理论运营成本降低85.7%。
其推理系统建立在三大主要技术支柱之上:
- 全栈端对端优化:通过协调硬件指令集、模型架构及系统层的改进,在计算、存储及通信方面实现优化最大化效率;
- 智能弹性架构:系统支持动态扩展和自愈能力,即使在海量并发的情况下也能稳定提供服务;
- 开放兼容性:通过与主流框架的无缝API集成,最大限度地降低客户的集成成本,提供灵活性和易于采用。
截至2024年12月31日,PPIO派欧云有138名研发人员,占其雇员总数的约67.6%。
截至最后实际可行日期,该公司在中国拥有27项重要专利、19项重要商标、两个重要域名及33个重要版权。
四、客户集中度高,与供应商存在重叠
PPIO派欧云为众多国内外领先科技公司(根据灼识咨询的资料,包括大部分的中国前十大互联网公司)、云计算公司以及「独角兽」初创公司提供边缘云计算服务和AI云计算服务。
其客户群体广泛,涵盖各行各业,包括泛娱乐、社交媒体、电商、教育、汽车、电信、信息科技、智能制造等领域。
2022年、2023年、2024年,PPIO派欧云来自五大客户的收入分别占同期收入的86.1%、92.5%、89.5%。来自最大客户的收入分别占同期收入的8.2%、44.1%、35.2%。
PPIO派欧云的供应商主要为计算资源的供应商。同期,该公司与五大供应商的交易金额分别占其销售成本的10.7%、15.2%、20.3%。
其五大客户、五大供应商均为独立第三方。
近三年,客户C也是PPIO派欧云同年的供应商,供应商A、供应商L、供应商I亦为其主要客户。
结语:分布式云计算,支撑AI推理的最佳架构
AI推理工作负载越来越具有低时延和高并发要求的特点。曾经非常适合大规模AI训练的集中式云端架构,现时已不再适合满足现代推理的需求。虽然集中式云可提供丰富且密集的资源,但其远距离的资源池和长途数据传输路径会导致时延和僵化,从而损害实时、推理密集型应用程序的性能。
在这一背景下,一种新模式日渐受到欢迎:平台模式的分布式云计算。平台提供商并无拥有或长期租赁IDC设施。相反,其聚合跨多个IDC、AIDC的零散计算资源,并利用复杂的调度算法提供对最佳计算节点的实时存取。
这种模式实现了区域运算资源的“削峰填谷”,提高了整体IDC资源利用率。招股书显示,凭借灵活的资源配置及轻资产运营模式,分布式云计算可有效突破传统方式的局限,整合闲置算力资源,提供现代AI推理所需的敏捷性和邻近性,使其成为当今推理驱动的AI领域的最佳架构。
































