智东西(公众号:zhidxcom)
作者 | 陈骏达
编辑 | 心缘
智东西6月27日报道,6月25日,国内机器人独角兽镁伽科技向港交所提交上市申请,联席保荐人包括摩根士丹利、华泰国际、德意志银行、建银国际。

镁伽科技在2016年成立于北京,总部现位于杭州,注册资本为1亿美元。历经近10年的发展,镁伽科技已经成为中国机器人技术应用领域领先的自主智能体提供商。
招股书中,镁伽科技将其机器人定义为多功能自主智能体,这意味着其能够独立完成多种复杂任务。目前,镁伽科技科技的自主智能体可以在实验室、先进制造等场景发挥作用,完成样本处理、检测分析、成像分析等原本需要大量人力参与的应用。

▲镁伽科技的部分多功能自主智能体产品
灼识知识的数据显示,以2024年中国智慧实验室产生的收入规模计,镁伽科技位居国内自主智能体供应商首位。2024年,其年营收为9.3亿元,2022年-2024年的营收年复合增长率达到43%。
镁伽科技至今已完成9轮融资,股东阵容豪华,包括李开复创立的投资机构创新工场、全球知名技术及服务提供商博世等。在2022年完成3亿美元(按2022年平均汇率计,约合人民币20亿元)的C轮融资后,其估值已经超过10亿美元(按2022年平均汇率计,约合人民币67亿元),成为一家科技独角兽企业。
一、营收年复合增长率达43%,三年累计亏损超22亿
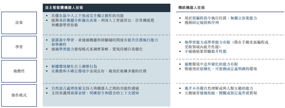
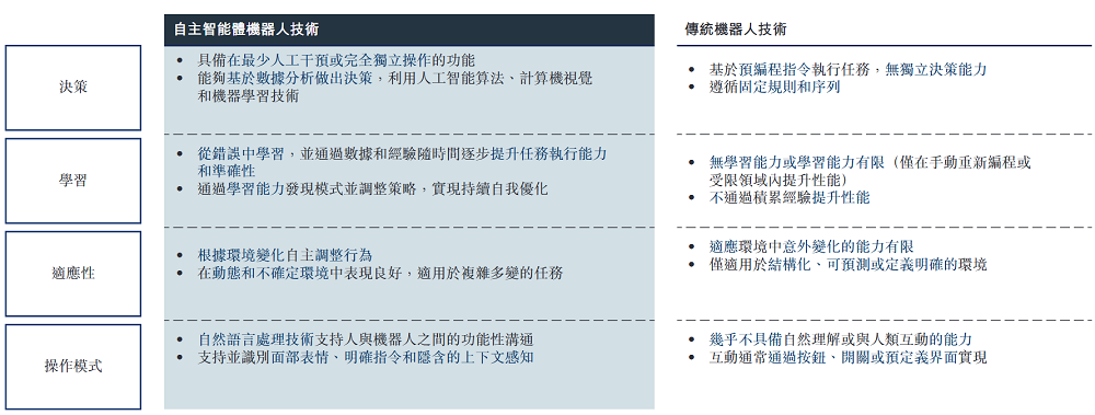
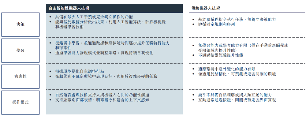
当下,机器人正逐渐向由AI、先进算法和精密运动控制驱动的自主智能体转变,智能化程度、适应性不断提高,日益成为众多行业的核心组成部分。
自主智能体机器人系统可融合并分析海量环境数据,支持实时决策与精确操作,从而优化性能并最大化运行效率。通过运用精密的感知、推理和决策能力,这些系统可动态适应不断变化的生产条件,以高精度自动化执行复杂任务。

2022年-2024年,镁伽科技的营收分别为4.5亿元、6.6亿元和9.3亿元,报告期内营收年复合增长率达到43%。不过,镁伽科技并未实现盈利,2022年-2024年的年内亏损额分别为7.6亿元、7.4亿元和7.8亿元。

▲镁伽科技2022年-2024年营收、年内利润和研发成本变化(智东西制表)
研发成本是镁伽科技最主要的成本项。2022年-2024年,其研发成本分别为3.4亿元、3.1亿元和3.9亿元,占同期营收的比重分别为74.%、46.4%和42.4%。镁伽科技称,由于自主智能体数量的增加,其研发成本占收入的比重下降,减少了二次开发,可多次复用。
按应用场景来看,报告期内,镁伽科技的智慧实验室业务营收占同期年营收的比重分别为40.9%、24.3%及31.7%。来自智能制造业务的营收占同期年营收的59.1%、75.7%及68.3%。

报告期内,镁伽科技的毛利率分别为28.1%、23.9%和29.0%。同期,智慧实验室业务的毛利率从35.3%下降至13.4%,又升至21.9%;智能制造业务的毛利率逐年提升,在2024年已达到32.3%。

二、研发人员占比50.7%,拥有超450项专利
截至2024年底,镁伽科技共拥有464名研发人员,约占同期员工总数的50.7%。报告期内,其研发总开支达10亿元,占同期总营收的50.9%。
镁伽科技的自主智能体依托感知、构思及执行三大核心技术架构驱动:
1、感知:专注于实时、准确地处理环境输入及信号,在复杂智慧实验室与智能制造流程中实现微秒级响应与卓越精准度。
2、构思:以目标为导向,基于感知输入及特定任务需求持续优化执行策略。它体现了深厚的领域知识,并代表着一道关键的技术壁垒,能够实现适应复杂现实场景的高阶决策。
3、执行:确保任务精准可靠落地,将概念化的解决方案无缝转化为有形的实际成果。

招股书称,镁伽科技在智慧实验室领域,积累了海量的实验结果和行业理解,这些对研究与开发而言极具价值;在智能制造领域,其行业理解覆盖工业缺陷检测、工艺优化及质量控制等方面。
目前,镁伽科技已在中国获得超450项授权专利,提交逾550项专利申请,并提交超60项PCT申请。
三、前五大客户贡献过半数营收,主要供应商与客户存在重叠
镁伽科技的产品组合较为丰富。在智慧实验室,镁伽科技提供包括Auflo、CellVue等六个关键系列的自主智能体,可独立或联合运行,高度模块化和适应性强,可满足生命科学、化工、餐饮及农业等多领域实验要求。
在智能制造领域,有Manavis、Fabsil等专业智能体,实现精密检测和高精度量测,融合参数化仿真与数字孪生技术,支持端到端数字管理,满足消费级集成电路及新能源等多行业制造需求。
截至2024年12月31日,镁伽科技拥有超880名客户。2022年-2024年,其来自五大客户的营收分别占同年总营收的52.5%、57.4%及56.2%,来自单一最大客户的营收分别占同年总营收的19.6%、38.2%及15.6%。
招股书称,镁伽科技与行业领先的龙头客户紧密合作,包括安捷伦科技、药明康德、金域医学、万华化学、瑞幸咖啡、英飞凌科技等。不过,前五大客户的具体名称并未披露,这些客户分别来自光伏、医疗、半导体、先进制造等行业。

镁伽科技的供应商主要包括材料及设备的第三方供应商,主要在中国采购。2022年-2024年,该公司从五大供应商处的采购额分别占同期总采购额的30.0%、51.8%及33.4%,从单一最大供应商处的采购额分别占同期总采购额的15.1%、21.3%及12.5%。
镁伽科技的供应商和客户存在重合现象,其2022年的五大供应商之一也为其同年的客户,当年度销售金额为970万元,占镁伽科技同年总销售金额的2.1%。

四、创新工场、愉悦资本持股超10%,三位创始人均为同事
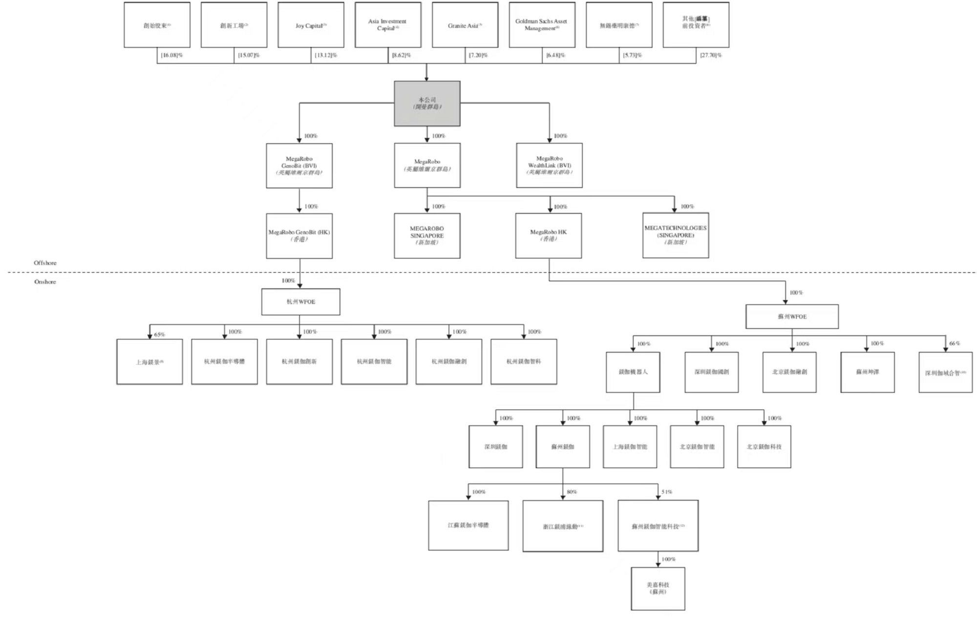
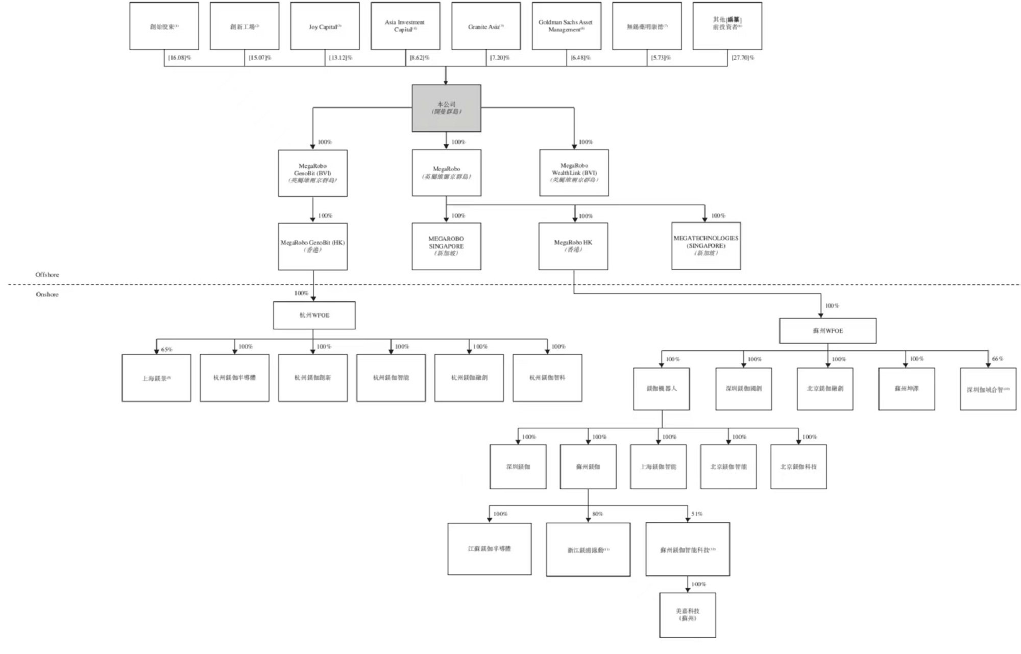
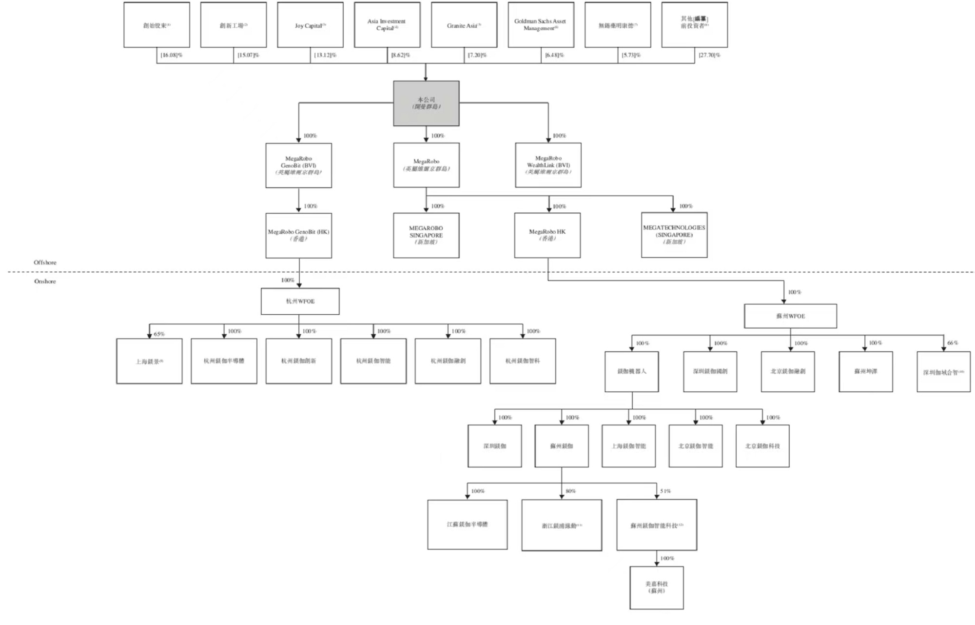
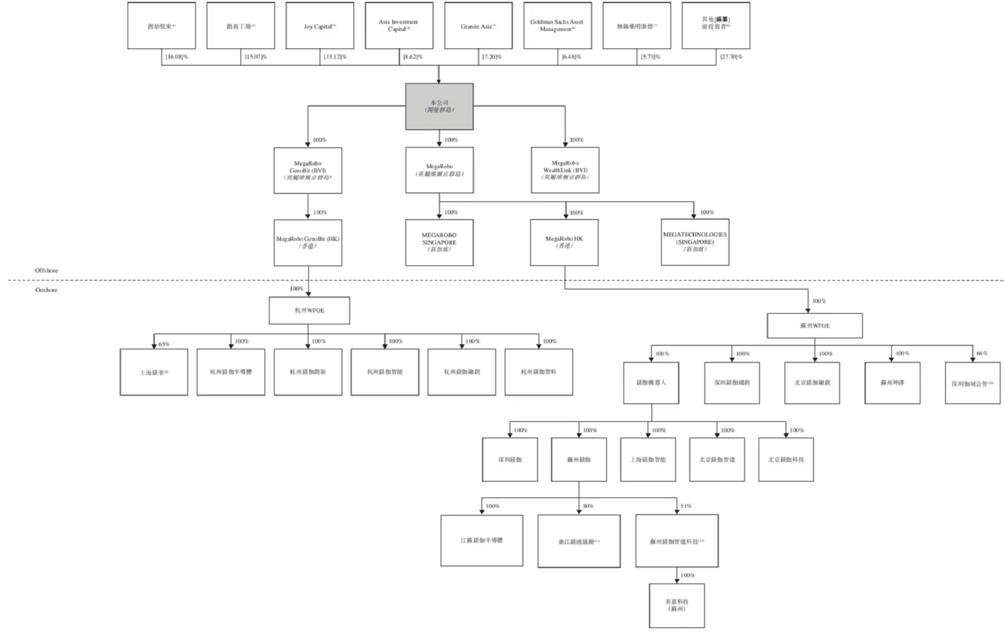
以下为镁伽科技的股权架构图:

目前,镁伽科技创始人、高管、董事5名人士组成的团体及相关受控实体,构成镁伽科技的单一最大股东集团,拥有已发行股本的约16.08%。上市后,镁伽科技将不拥有任何控股股东。镁伽科技其他股东包括创新工场(持股15.07%)、愉悦资本(持股13.12%)、高盛(持股6.48%)、博世(持股4.78%)等。
镁伽科技目前一共完成了9轮融资,估值已超过10亿美元。

镁伽科技董事会主席、执行董事及首席执行官黄瑜清负责监督该公司的整体业务战略及运营和管理,他拥有西安交通大学信息工程专业学士学位和清华大学工商管理硕士学位。
镁伽科技执行董事、高级副总裁兼首席运营官乔志新负责监督内部运营,拥有北京交通大学测控技术与仪器专业学士学位。
镁伽科技执行董事兼高级副总裁张琰负责监督智慧实验室业务,他拥有西安电子科技大学机械设计、制造及自动化学士学位及仪器科学与技术硕士学位。
以上三人均曾在普源精电任职,普源精电是一家以从事仪器仪表制造业为主的上市企业。
2022年-2024年,镁伽科技的高管、董事和监事以薪金、花红、股份等形式,分别领取了615万、490万和352万的薪酬。

结语:机器人技术市场规模猛增,垂直领域应用先行
IFR、Yole、Omdia等机构的数据显示,2024年,全球机器人技术市场规模已达3.7万亿元,预计2030年将达到人民币7.2万亿元,2024年至2030年期间的复合年增长率为12.1%。
在这一庞大的市场中,镁伽科技的自主智能体机器人并未瞄准通用市场,而是选择在生命科学、能源化工、集成电路和新能源等更为垂直的领域规模落地。
在上述重复性高、流程相对清晰且有大规模生产需求的场景中,机器人技术的落地更具优势,有望率先实现突破,成为新一代自主智能体及机器人的首批大规模应用领域。